算法,从简单刷起~70.爬楼梯

175 阅读1分钟

本文首发于 语雀文档

题目

leetcode-cn.com/problems/cl…

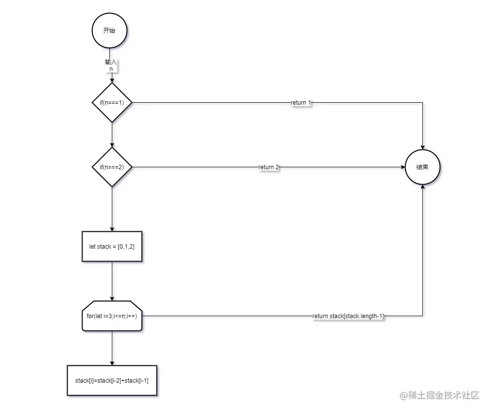
流程图、调试代码

github.com/blueju/leet…/

第 1 次尝试

典型的斐波那契数列,第一次尝试当然是用递归啦

错在:

  • 递归容易导致上一层函数所占用的内存无法释放,然后就栈爆了


第 2 次尝试

没错误,通过了测试用例
image.png

总结

像这种前几种情况都是我们自己能脑算出来的,就多算几个,找找规律,就像初中/高中数学/考公行测的图形题。