浏览器与Node的事件循环(Event Loop)有何区别?

538 阅读12分钟

前言

本文我们将会介绍 JS 实现异步的原理,并且了解了在浏览器和 Node 中 Event Loop 其实是不相同的。

一、线程与进程

1. 概念

我们经常说 JS 是单线程执行的,指的是一个进程里只有一个主线程,那到底什么是线程?什么是进程?

官方的说法是:进程是 CPU 资源分配的最小单位;线程是 CPU 调度的最小单位。这两句话并不好理解,我们先来看张图:

  • 进程好比图中的工厂,有单独的专属自己的工厂资源。
  • 线程好比图中的工人,多个工人在一个工厂中协作工作,工厂与工人是 1:n 的关系。也就是说一个进程由一个或多个线程组成,线程是一个进程中代码的不同执行路线
  • 工厂的空间是工人们共享的,这象征一个进程的内存空间是共享的,每个线程都可用这些共享内存
  • 多个工厂之间独立存在。

2. 多进程与多线程

  • 多进程:在同一个时间里,同一个计算机系统中如果允许两个或两个以上的进程处于运行状态。多进程带来的好处是明显的,比如你可以听歌的同时,打开编辑器敲代码,编辑器和听歌软件的进程之间丝毫不会相互干扰。
  • 多线程:程序中包含多个执行流,即在一个程序中可以同时运行多个不同的线程来执行不同的任务,也就是说允许单个程序创建多个并行执行的线程来完成各自的任务。

以 Chrome 浏览器中为例,当你打开一个 Tab 页时,其实就是创建了一个进程,一个进程中可以有多个线程(下文会详细介绍),比如渲染线程、JS 引擎线程、HTTP 请求线程等等。当你发起一个请求时,其实就是创建了一个线程,当请求结束后,该线程可能就会被销毁。

二、浏览器内核

简单来说浏览器内核是通过取得页面内容、整理信息(应用 CSS)、计算和组合最终输出可视化的图像结果,通常也被称为渲染引擎。

浏览器内核是多线程,在内核控制下各线程相互配合以保持同步,一个浏览器通常由以下常驻线程组成:

  • GUI 渲染线程
  • JavaScript 引擎线程
  • 定时触发器线程
  • 事件触发线程
  • 异步 http 请求线程

1. GUI 渲染线程

  • 主要负责页面的渲染,解析 HTML、CSS,构建 DOM 树,布局和绘制等。
  • 当界面需要重绘或者由于某种操作引发回流时,将执行该线程。
  • 该线程与 JS 引擎线程互斥,当执行 JS 引擎线程时,GUI 渲染会被挂起,当任务队列空闲时,JS 引擎才会去执行 GUI 渲染。

2. JS 引擎线程

  • 该线程当然是主要负责处理 JavaScript 脚本,执行代码。
  • 也是主要负责执行准备好待执行的事件,即定时器计数结束,或者异步请求成功并正确返回时,将依次进入任务队列,等待 JS 引擎线程的执行。
  • 当然,该线程与 GUI 渲染线程互斥,当 JS 引擎线程执行 JavaScript 脚本时间过长,将导致页面渲染的阻塞。

3. 定时器触发线程

  • 负责执行异步定时器一类的函数的线程,如: setTimeout,setInterval。
  • 主线程依次执行代码时,遇到定时器,会将定时器交给该线程处理,当计数完毕后,事件触发线程会将计数完毕后的事件加入到任务队列的尾部,等待 JS 引擎线程执行。

4. 事件触发线程

  • 主要负责将准备好的事件交给 JS 引擎线程执行。

比如 setTimeout 定时器计数结束, ajax 等异步请求成功并触发回调函数,或者用户触发点击事件时,该线程会将整装待发的事件依次加入到任务队列的队尾,等待 JS 引擎线程的执行。

5. 异步 http 请求线程

  • 负责执行异步请求一类的函数的线程,如: Promise,axios,ajax 等。
  • 主线程依次执行代码时,遇到异步请求,会将函数交给该线程处理,当监听到状态码变更,如果有回调函数,事件触发线程会将回调函数加入到任务队列的尾部,等待 JS 引擎线程执行。

三、浏览器中的 Event Loop

1. Micro-Task 与 Macro-Task

事件循环中的异步队列有两种:macro(宏任务)队列和 micro(微任务)队列。宏任务队列可以有多个,微任务队列只有一个

  • 常见的 macro-task 比如:setTimeout、setInterval、 setImmediate、script(整体代码)、 I/O 操作、UI 渲染等。
  • 常见的 micro-task 比如: process.nextTick、new Promise().then(回调)、MutationObserver(html5 新特性) 等。

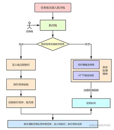
2. Event Loop 过程解析

一个完整的 Event Loop 过程,可以概括为以下阶段:

  • 一开始执行栈空,我们可以把执行栈认为是一个存储函数调用的栈结构,遵循先进后出的原则。micro 队列空,macro 队列里有且只有一个 script 脚本(整体代码)。

  • 全局上下文(script 标签)被推入执行栈,同步代码执行。在执行的过程中,会判断是同步任务还是异步任务,通过对一些接口的调用,可以产生新的 macro-task 与 micro-task,它们会分别被推入各自的任务队列里。同步代码执行完了,script 脚本会被移出 macro 队列,这个过程本质上是队列的 macro-task 的执行和出队的过程。

  • 上一步我们出队的是一个 macro-task,这一步我们处理的是 micro-task。但需要注意的是:当 macro-task 出队时,任务是一个一个执行的;而 micro-task 出队时,任务是一队一队执行的。因此,我们处理 micro 队列这一步,会逐个执行队列中的任务并把它出队,直到队列被清空。

  • 执行渲染操作,更新界面

  • 检查是否存在 Web worker 任务,如果有,则对其进行处理

  • 上述过程循环往复,直到两个队列都清空

我们总结一下,每一次循环都是一个这样的过程:

当某个宏任务执行完后,会查看是否有微任务队列。如果有,先执行微任务队列中的所有任务,如果没有,会读取宏任务队列中排在最前的任务,执行宏任务的过程中,遇到微任务,依次加入微任务队列。栈空后,再次读取微任务队列里的任务,依次类推。

接下来我们看道例子来介绍上面流程:

Promise.resolve().then(()=>{
  console.log('Promise1')
  setTimeout(()=>{
    console.log('setTimeout2')
  },0)
})
setTimeout(()=>{
  console.log('setTimeout1')
  Promise.resolve().then(()=>{
    console.log('Promise2')
  })
},0)

最后输出结果是 Promise1,setTimeout1,Promise2,setTimeout2

  • 一开始执行栈的同步任务(这属于宏任务)执行完毕,会去查看是否有微任务队列,上题中存在(有且只有一个),然后执行微任务队列中的所有任务输出 Promise1,同时会生成一个宏任务 setTimeout2
  • 然后去查看宏任务队列,宏任务 setTimeout1 在 setTimeout2 之前,先执行宏任务 setTimeout1,输出 setTimeout1
  • 在执行宏任务 setTimeout1 时会生成微任务 Promise2 ,放入微任务队列中,接着先去清空微任务队列中的所有任务,输出 Promise2
  • 清空完微任务队列中的所有任务后,就又会去宏任务队列取一个,这回执行的是 setTimeout2

四、Node 中的 Event Loop

1. Node 简介

Node 中的 Event Loop 和浏览器中的是完全不相同的东西。Node.js 采用 V8 作为 js 的解析引擎,而 I/O 处理方面使用了自己设计的 libuv,libuv 是一个基于事件驱动的跨平台抽象层,封装了不同操作系统一些底层特性,对外提供统一的 API,事件循环机制也是它里面的实现(下文会详细介绍)。

Node.js 的运行机制如下:

  • V8 引擎解析 JavaScript 脚本。
  • 解析后的代码,调用 Node API。
  • libuv 库负责 Node API 的执行。它将不同的任务分配给不同的线程,形成一个 Event Loop(事件循环),以异步的方式将任务的执行结果返回给 V8 引擎。
  • V8 引擎再将结果返回给用户。

2. 六个阶段

其中 libuv 引擎中的事件循环分为 6 个阶段,它们会按照顺序反复运行。每当进入某一个阶段的时候,都会从对应的回调队列中取出函数去执行。当队列为空或者执行的回调函数数量到达系统设定的阈值,就会进入下一阶段。

从上图中,大致看出 node 中的事件循环的顺序:

外部输入数据-->轮询阶段(poll)-->检查阶段(check)-->关闭事件回调阶段(close callback)-->定时器检测阶段(timer)-->I/O 事件回调阶段(I/O callbacks)-->闲置阶段(idle, prepare)-->轮询阶段(按照该顺序反复运行)...

  • timers 阶段:这个阶段执行 timer(setTimeout、setInterval)的回调
  • I/O callbacks 阶段:处理一些上一轮循环中的少数未执行的 I/O 回调
  • idle, prepare 阶段:仅 node 内部使用
  • poll 阶段:获取新的 I/O 事件, 适当的条件下 node 将阻塞在这里
  • check 阶段:执行 setImmediate() 的回调
  • close callbacks 阶段:执行 socket 的 close 事件回调

注意:上面六个阶段都不包括 process.nextTick()(下文会介绍)

接下去我们详细介绍timerspollcheck这 3 个阶段,因为日常开发中的绝大部分异步任务都是在这 3 个阶段处理的。

(1) timer

timers 阶段会执行 setTimeout 和 setInterval 回调,并且是由 poll 阶段控制的。
同样,在 Node 中定时器指定的时间也不是准确时间,只能是尽快执行

(2) poll

poll 是一个至关重要的阶段,这一阶段中,系统会做两件事情

  • 回到 timer 阶段执行回调
  • 执行 I/O 回调

并且在进入该阶段时如果没有设定了 timer 的话,会发生以下两件事情

  • 如果 poll 队列不为空,会遍历回调队列并同步执行,直到队列为空或者达到系统限制
  • 如果 poll 队列为空时,会有两件事发生
    • 如果有 setImmediate 回调需要执行,poll 阶段会停止并且进入到 check 阶段执行回调
    • 如果没有 setImmediate 回调需要执行,会等待回调被加入到队列中并立即执行回调,这里同样会有个超时时间设置防止一直等待下去

当然设定了 timer 的话且 poll 队列为空,则会判断是否有 timer 超时,如果有的话会回到 timer 阶段执行回调。

(3) check 阶段

setImmediate()的回调会被加入 check 队列中,从 event loop 的阶段图可以知道,check 阶段的执行顺序在 poll 阶段之后。

我们先来看个例子:

console.log('start')
setTimeout(() => {
  console.log('timer1')
  Promise.resolve().then(function() {
    console.log('promise1')
  })
}, 0)
setTimeout(() => {
  console.log('timer2')
  Promise.resolve().then(function() {
    console.log('promise2')
  })
}, 0)
Promise.resolve().then(function() {
  console.log('promise3')
})
console.log('end')
//start=>end=>promise3=>timer1=>timer2=>promise1=>promise2
  • 一开始执行栈的同步任务(这属于宏任务)执行完毕后(依次打印出 start end,并将 2 个 timer 依次放入 timer 队列),会先去执行微任务(这点跟浏览器端的一样),所以打印出 promise3
  • 然后进入 timers 阶段,执行 timer1 的回调函数,打印 timer1,并将 promise.then 回调放入 microtask 队列,同样的步骤执行 timer2,打印 timer2;这点跟浏览器端相差比较大,timers 阶段有几个 setTimeout/setInterval 都会依次执行,并不像浏览器端,每执行一个宏任务后就去执行一个微任务(关于 Node 与浏览器的 Event Loop 差异,下文还会详细介绍)。

3. 注意点

(1) setTimeout 和 setImmediate

二者非常相似,区别主要在于调用时机不同。

  • setImmediate 设计在 poll 阶段完成时执行,即 check 阶段;

  • setTimeout 设计在 poll 阶段为空闲时,且设定时间到达后执行,但它在 timer 阶段执行

    setTimeout(function timeout () { console.log('timeout'); },0); setImmediate(function immediate () { console.log('immediate'); });

  • 对于以上代码来说,setTimeout 可能执行在前,也可能执行在后。

  • 首先 setTimeout(fn, 0) === setTimeout(fn, 1),这是由源码决定的
    进入事件循环也是需要成本的,如果在准备时候花费了大于 1ms 的时间,那么在 timer 阶段就会直接执行 setTimeout 回调

  • 如果准备时间花费小于 1ms,那么就是 setImmediate 回调先执行了

但当二者在异步 i/o callback 内部调用时,总是先执行 setImmediate,再执行 setTimeout

const fs = require('fs')
fs.readFile(__filename, () => {
    setTimeout(() => {
        console.log('timeout');
    }, 0)
    setImmediate(() => {
        console.log('immediate')
    })
})
// immediate
// timeout

在上述代码中,setImmediate 永远先执行。因为两个代码写在 IO 回调中,IO 回调是在 poll 阶段执行,当回调执行完毕后队列为空,发现存在 setImmediate 回调,所以就直接跳转到 check 阶段去执行回调了。

(2) process.nextTick

这个函数其实是独立于 Event Loop 之外的,它有一个自己的队列,当每个阶段完成后,如果存在 nextTick 队列,就会清空队列中的所有回调函数,并且优先于其他 microtask 执行。

setTimeout(() => {
 console.log('timer1')
 Promise.resolve().then(function() {
   console.log('promise1')
 })
}, 0)
process.nextTick(() => {
 console.log('nextTick')
 process.nextTick(() => {
   console.log('nextTick')
   process.nextTick(() => {
     console.log('nextTick')
     process.nextTick(() => {
       console.log('nextTick')
     })
   })
 })
})
// nextTick=>nextTick=>nextTick=>nextTick=>timer1=>promise1

五、Node 与浏览器的 Event Loop 差异

浏览器环境下,microtask 的任务队列是每个 macrotask 执行完之后执行。而在 Node.js 中,microtask 会在事件循环的各个阶段之间执行,也就是一个阶段执行完毕,就会去执行 microtask 队列的任务

接下我们通过一个例子来说明两者区别:

setTimeout(()=>{
    console.log('timer1')
    Promise.resolve().then(function() {
        console.log('promise1')
    })
}, 0)
setTimeout(()=>{
    console.log('timer2')
    Promise.resolve().then(function() {
        console.log('promise2')
    })
}, 0)

浏览器端运行结果:timer1=>promise1=>timer2=>promise2

浏览器端的处理过程如下:

Node 端运行结果:timer1=>timer2=>promise1=>promise2

  • 全局脚本(main())执行,将 2 个 timer 依次放入 timer 队列,main()执行完毕,调用栈空闲,任务队列开始执行;
  • 首先进入 timers 阶段,执行 timer1 的回调函数,打印 timer1,并将 promise1.then 回调放入 microtask 队列,同样的步骤执行 timer2,打印 timer2;
  • 至此,timer 阶段执行结束,event loop 进入下一个阶段之前,执行 microtask 队列的所有任务,依次打印 promise1、promise2

Node 端的处理过程如下:

六、总结

浏览器和 Node 环境下,microtask 任务队列的执行时机不同

  • Node 端,microtask 在事件循环的各个阶段之间执行
  • 浏览器端,microtask 在事件循环的 macrotask 执行完之后执行