七自由度车辆稳定性数学模型和simulink求解

263 阅读1分钟


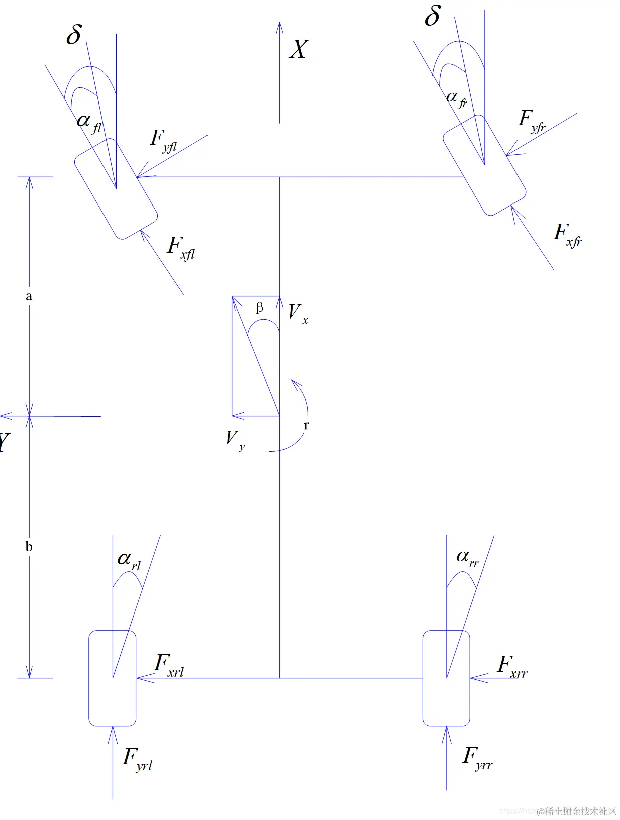
图一.七自由度车辆动力学模型

上述方程中:δ为前轮转角;Vx,Vy分别为纵向、横向车速;β为质心侧偏角;γ为横摆角速度;Fxi、Fyi、Fzi分别为轮胎纵向力、侧向力、垂向力;i=左前轮fl、右前轮fr、左后轮rl、右后轮rr,为分别对应的车轮;m为整车质量;ms为悬挂质量;a、b为前后轴到质心的距离;l=a+b为前后轴距;tw1为前轴轮距;tw2为后轴轮距; Iz为整车绕Z轴的转动惯量;hg为质心到地面的距离;

车辆参数:

m=2100;Iz=2549;a=1.256;b=1.368;l=a+b;tw1=1.65;tw2=1.65;
Iw=2.1;hg=0.7;R=0.31;g=9.8;

Vx0=72;mu=0.4;

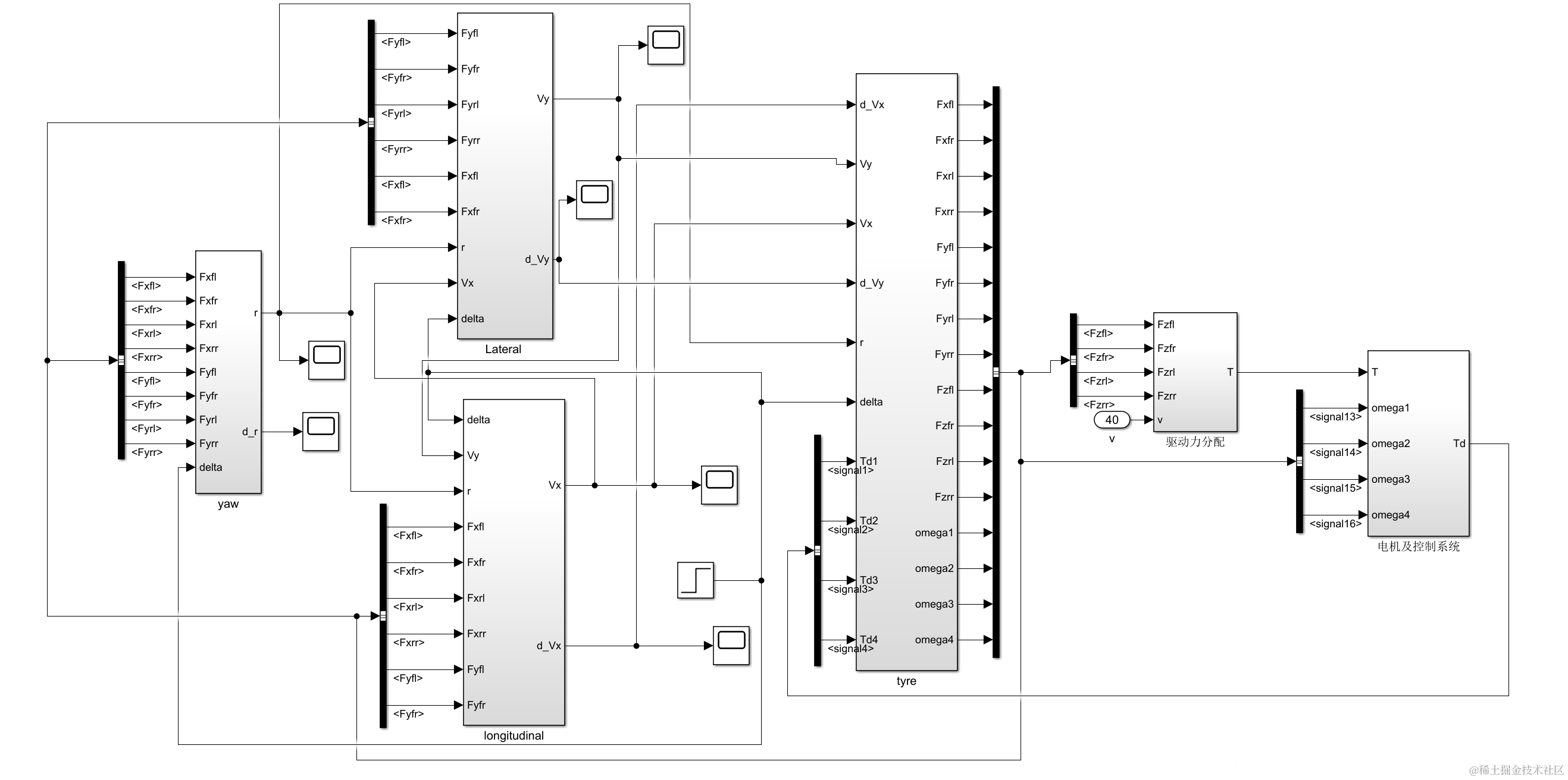
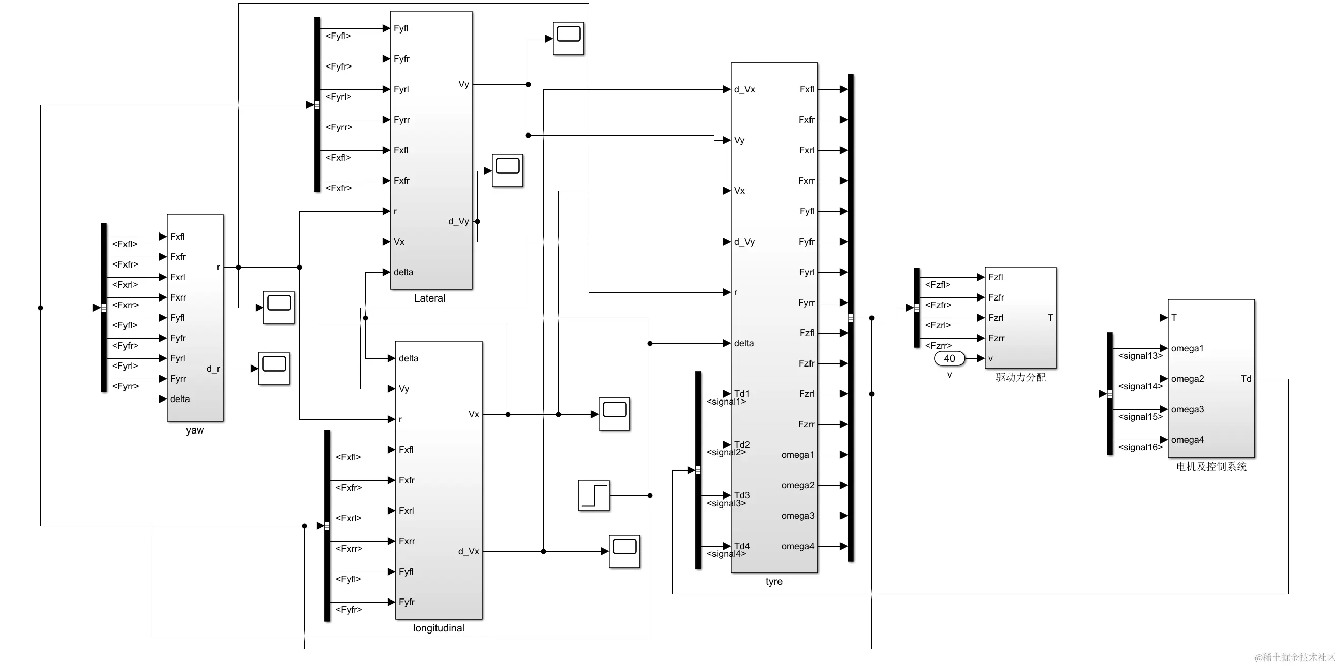
simulink求解

结果

系统未加反馈控制 控制算法等,做的比较简单,供参考