神策数据《银行4.0数字化运营体系构建的方法与实践》正式发布

199 阅读1分钟

全球银行业正在迈向 4.0 时代,金融业务将无处不在,伴随“十四五”规划重申金融科技、疫情推动银行客户线上迁移等,数字化运营已经成为银行业竞争的新高地。

神策数据·用户行为洞察研究院对银行业品牌形象和产品品牌形象调研显示,从用户感知的层面暴露了我国银行业长期存在的同质化问题。尽管许多从业者在过去的几年内做出了有益的探索,但是大数据在提升银行业务绩效、降低运营成本、优化风控和决策、改善监管数据效率及提升客户体验方面,应用仍有明显不足。除战略、业务和产品方面的调整外,银行应积极构建以用户为中心的数字化运营体系,方能构建长久的核心竞争力。 戳我,立即免费下载!

>> 报告导读

《Bank 4.0 数字化运营体系构建的方法与实践》基于银行数字化运营的大趋势,分析银行业数字化运营的发展趋势、核心破局点,并结合多家银行在数字化转型过程中的实践探索与创新成果,指明数字化运营的关键及实现路径,助力银行抓住数字机遇,塑造竞争优势。

>> 报告正文

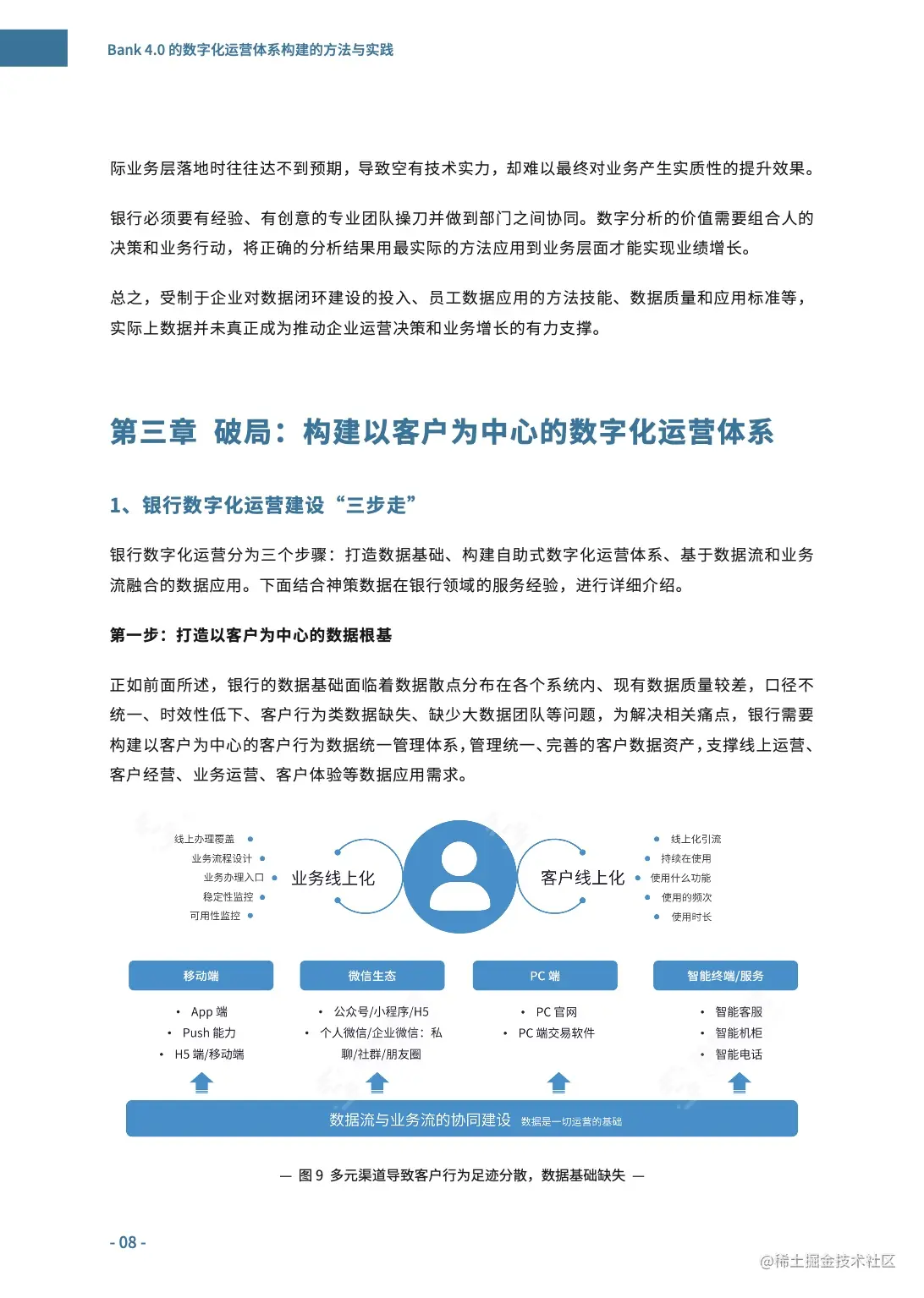
戳我,立即免费下载!