alloc & init

294 阅读9分钟

1. 内存地址 & 指针地址

搭建allocDemo项目

打印对象的内存地址和指针地址

- (void)viewDidLoad {
    [super viewDidLoad];

    LGPerson *p1 = [LGPerson alloc];
    LGPerson *p2 = [p1 init];
    LGPerson *p3 = [p1 init];
    
    NSLog(@"对象:%@,内存:%p,指针:%p",p1,p1,&p1);
    NSLog(@"对象:%@,内存:%p,指针:%p",p2,p2,&p2);
    NSLog(@"对象:%@,内存:%p,指针:%p",p3,p3,&p3);
}

//输出结果:
对象:<LGPerson: 0x282a28700>,内存:0x282a28700,指针:0x16b375b38
对象:<LGPerson: 0x282a28700>,内存:0x282a28700,指针:0x16b375b30
对象:<LGPerson: 0x282a28700>,内存:0x282a28700,指针:0x16b375b28

上述案例中,三个对象的内存地址相同,但指针地址不同

alloc方法中,为对象在堆区开辟内存空间,并返回指针地址。而init方法中,并没有对内存做任何处理,所以三个对象的内存地址相同。

但它们的指针地址不同,因为指针地址在栈区,以连续的内存地址存储,相隔8字节,并指向相同的堆空间。

2. 底层探索的三种方法

日常开发中,我们只能找到alloc的方法定义,却找不到它的方法实现

+ (instancetype)alloc OBJC_SWIFT_UNAVAILABLE("use object initializers instead");

所以想了解底层原理,必须从源码中进行探索

底层探索的三种方法:

  • 使用Control + Step into单步调试
  • 查看汇编代码
  • 对已知方法设置符号断点

2.1. 使用Control + Step into单步调试

进入断点,使用Control + Step into进行单步调试

1

来到汇编代码,底层调用的objc_alloc函数

2

选择Symbolic Breakpoint...,设置符号断点

3

objc_alloc设置符号断点

4

点击Continue继续执行

进入objc_alloc函数

6

objc_alloc函数,来自于libobjc.A.dylib动态库,想了解它的底层原理,必须探索objc源码。

2.2. 查看汇编代码

在菜单中,选择DebugDebug WorkflowAlways Show Disassembly

1

来到汇编代码,当bl指令一旦执行,就会进入objc_alloc函数

2

使用Control + Step into单步调试,执行两步,进入objc_alloc函数

3

objc_alloc设置符号断点,即可跟踪到方法来源。

2.3. 对已知方法设置符号断点

对象初始化依赖于alloc方法,对已知的alloc方法设置符号断点

1

一旦设置成功,整个项目中,针对alloc方法设置的断点非常多

2

所以,先对[LGPerson alloc]设置断点,暂时禁用alloc断点

3

项目运行后,先进入[LGPerson alloc]断点,然后启用alloc断点,点击Continue继续执行

4

+[NSObject alloc]方法,同样来自libobjc.A.dylib。所以我们想更深入的了解底层,对于objc源码的探索是必不可少的。

3. 下载objc源码

3.1. Apple Open Source

打开 Apple Open Source

选择系统版本,例如:11.3

1

在列表中,搜索objc

2

3.2. Source Browser

打开 Source Browser

在列表中,搜索objc

1

选择objc的源码版本

2

4. 汇编结合源码探索

4.1 源码探索

下载objc4-818.2源码,打开项目

搜索alloc {关键字,打开NSObject.mm文件,找到alloc方法实现

1

alloc方法的执行流程:alloc_objc_rootAlloccallAlloc

callAlloc方法中,出现了复杂的代码逻辑

2

使用汇编结合源码,定位条件分支的触发

4.2 汇编结合

延用allocDemo项目

alloc流程中找到的几个的函数,全部设置符号断点

1

运行项目,查看汇编代码,进入alloc方法

2

进入_objc_rootAlloc函数,由于编译器优化,不会执行callAlloc函数,直接跳转_objc_rootAllocWithZone函数

3

进入_objc_rootAllocWithZone函数

4

5. 编译器优化

Code Generation Options

Build Setting中,设置Optimization Level,编译器的优化程度

  • None [-O0]:不优化
  • Fast [-O1]:大函数所需的编译时间和内存消耗都会稍微增加
  • Faster [-O2]:编译器执行所有不涉及时间空间交换的所有的支持的优化选项
  • Fastest [-O3]:在开启Fast [-O1]项支持的所有优化项的同时,开启函数内联和寄存器重命名选项
  • Fastest, Smallest [-Os]:在不显着增加代码大小的情况下尽量提供高性能
  • Fastest, Aggressive Optimizations [-Ofast]:与Fastest, Smallest [-Os]相比该级别还执行其他更激进的优化
  • Smallest, Aggressive Size Optimizations [-Oz]:不使用LTO的情况下减小代码大小

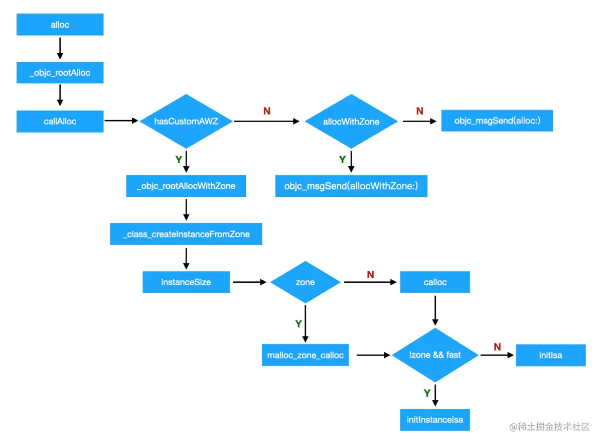
6. alloc源码解析

6.1. 探索objc源码

6.1.1. alloc方法

+ (id)alloc {
    return _objc_rootAlloc(self);
}

6.1.2. _objc_rootAlloc函数

id
_objc_rootAlloc(Class cls)
{
    return callAlloc(cls, false/*checkNil*/, true/*allocWithZone*/);
}

6.1.3. callAlloc函数

static ALWAYS_INLINE id
callAlloc(Class cls, bool checkNil, bool allocWithZone=false)
{
#if __OBJC2__
    if (slowpath(checkNil && !cls)) return nil;
    if (fastpath(!cls->ISA()->hasCustomAWZ())) {
        return _objc_rootAllocWithZone(cls, nil);
    }
#endif

    if (allocWithZone) {
        return ((id(*)(id, SEL, struct _NSZone *))objc_msgSend)(cls, @selector(allocWithZone:), nil);
    }
    return ((id(*)(id, SEL))objc_msgSend)(cls, @selector(alloc));
}
  • #if __OBJC2__:编译器优化。如果给定条件为真,则编译下面代码
  • slowpath:假值判断。入参较大可能为false
  • fastpath:真值判断。入参较大可能为true
  • hasCustomAWZ:类或父类具有默认的alloc/allocWithZone:实现

fastpathslowpath的定义

#define fastpath(x) (__builtin_expect(bool(x), 1))
#define slowpath(x) (__builtin_expect(bool(x), 0))
  • __builtin_expect,由GCC引入。向编译器提供分支预测信息,从而帮助编译器进行代码优化
  • __builtin_expect(EXP, N),表示EXP等于N的概率较大

6.1.4. _objc_rootAllocWithZone函数

NEVER_INLINE
id
_objc_rootAllocWithZone(Class cls, malloc_zone_t *zone __unused)
{
    return _class_createInstanceFromZone(cls, 0, nil,
                                         OBJECT_CONSTRUCT_CALL_BADALLOC);
}

6.1.5. _class_createInstanceFromZone函数

static ALWAYS_INLINE id
_class_createInstanceFromZone(Class cls, size_t extraBytes, void *zone,
                              int construct_flags = OBJECT_CONSTRUCT_NONE,
                              bool cxxConstruct = true,
                              size_t *outAllocatedSize = nil)
{
    ASSERT(cls->isRealized());

    bool hasCxxCtor = cxxConstruct && cls->hasCxxCtor();
    bool hasCxxDtor = cls->hasCxxDtor();
    bool fast = cls->canAllocNonpointer();
    size_t size;

    size = cls->instanceSize(extraBytes);
    if (outAllocatedSize) *outAllocatedSize = size;

    id obj;
    if (zone) {
        obj = (id)malloc_zone_calloc((malloc_zone_t *)zone, 1, size);
    } else {
        obj = (id)calloc(1, size);
    }
    if (slowpath(!obj)) {
        if (construct_flags & OBJECT_CONSTRUCT_CALL_BADALLOC) {
            return _objc_callBadAllocHandler(cls);
        }
        return nil;
    }

    if (!zone && fast) {
        obj->initInstanceIsa(cls, hasCxxDtor);
    } else {
        obj->initIsa(cls);
    }

    if (fastpath(!hasCxxCtor)) {
        return obj;
    }

    construct_flags |= OBJECT_CONSTRUCT_FREE_ONFAILURE;
    return object_cxxConstructFromClass(obj, cls, construct_flags);
}
  • instanceSize:计算内存大小
  • calloc:开辟内存空间
  • initInstanceIsa:将classisa进行关联

6.2. alloc流程图

7. llvm优化alloc

调用alloc方法,入口函数却是objc_alloc,它们是在什么时候关联起来的?

7.1. allocobjc_alloc关联时机

objc源码中,_read_images函数在dyld之后被调用

1

_read_images函数中,调用fixupMessageRef函数

2

进入fixupMessageRef函数

3

关键代码:如果方法编号为alloc,修改为objc_alloc的函数地址。

fixupMessageRef函数的作用,修复旧版本的方法调度表。难道在新版本中,alloc方法理应关联objc_alloc的函数地址吗?

fixupMessageRef函数被_read_images调用,而_read_imagesobjc源码中的执行时机,已经非常优先了。所以,只剩下两个时机可以关联allocobjc_alloc

  • dyld中进行关联
  • 在编译时期已经关联

查看MachO文件,在符号表中搜索alloc

在编译时期,MachO中已经生成_objc_alloc符号。可以确定allocobjc_alloc的关联,是在编译时期由llvm完成

7.2. 探索llvm源码

7.2.1. 搜索objc_alloc关键字

1

  • 在注释中找到线索,alloc关联objc_allocallocWithZone:nil关联objc_allocWithZone
  • 代码进行了版本控制,哪些系统和版本有此关联

7.2.2. GeneratePossiblySpecializedMessageSend函数

2

  • 判断如果为特殊消息,调用tryGenerateSpecializedMessageSend函数,否则调用GenerateMessageSend函数
  • 特殊消息,例如:alloc方法

7.2.3. tryGenerateSpecializedMessageSend函数

3

  • OMF_alloc条件中,如果方法编号为alloc,调用EmitObjCAlloc函数并返回

7.2.4. EmitObjCAlloc函数

4

  • alloc方法编号,修改为objc_alloc的函数地址

苹果对特殊方法,自身会进行HOOK。例如alloc方法,优先进入objc_alloc流程,执行完毕后,对当前对象发送alloc消息,然后进入alloc流程

7.3. 探索objc源码

在对象的alloc方法上设置断点

7.3.1. objc_alloc函数

id
objc_alloc(Class cls)
{
    return callAlloc(cls, true/*checkNil*/, false/*allocWithZone*/);
}

7.3.2. callAlloc函数(首次进入)

发送alloc消息

2

  • 进入alloc流程:alloc_objc_rootAlloccallAlloc

7.3.3. callAlloc函数(再次进入)

调用_objc_rootAllocWithZone函数,继续alloc流程

4

7.4. [LGPerson alloc]流程图

8. init源码解析

在对象的alloc + init方法上设置断点

调用alloc + init方法,入口函数为objc_alloc_init

打开objc源码

进入objc_alloc_init函数

id
objc_alloc_init(Class cls) {
    return [callAlloc(cls, true/*checkNil*/, false/*allocWithZone*/) init];
}
  • callAlloc函数执行完毕后,调用对象的init方法

进入init方法

- (id)init {
    return _objc_rootInit(self);
}

进入_objc_rootInit函数

id
_objc_rootInit(id obj) {
    return obj;
}

至此,init流程结束,方法只做了一件事,将传入的self对象返回。init本质是构造方法,通过工厂设计模式,给用户提供入口以便重写和定制

9. new源码解析

对象初始化的另一种方式,new方法

调用new方法,入口函数为objc_opt_new

打开objc源码

进入objc_opt_new函数

id
objc_opt_new(Class cls)
{
#if __OBJC2__
    if (fastpath(cls && !cls->ISA()->hasCustomCore())) {
        return [callAlloc(cls, false/*checkNil*/) init];
    }
#endif
    return ((id(*)(id, SEL))objc_msgSend)(cls, @selector(new));
}
  • hasCustomCore:类或父类具有默认的new/self/class/respondsToSelector/isKindOfClass
  • 符合条件,直接调用alloc + init方法。否则进行消息发送

触发消息发送流程,调用new方法,最终调用的还是alloc + init方法

+ (id)new {
    return [callAlloc(self, false/*checkNil*/) init];
}

结论:new方法等价于alloc + init方法。但我更推荐alloc + init方式,因为在开发中,我们会定义initWithXXX等方法,new方法将初始化固定为init,所以alloc + init相比new方法而言扩展性更好,使用更灵活。并且在原则上,显示调用比隐式调用更清晰。

10. NSObject初始化流程

NSObject与自定义类的初始化流程有一些区别

10.1. alloc

NSObject调用alloc方法,首先进入objc_alloc流程

进入callAlloc函数,不触发objc_msgSend,直接调用_objc_rootAllocWithZone函数

10.2. new

NSObject调用new 方法,进入objc_opt_new 流程,不触发objc_msgSend,直接调用alloc + init方法

总结

内存地址 & 指针地址

  • 不同指针地址指向相同堆空间
  • alloc方法,为对象开辟内存空间,并返回指针地址
  • init方法,并没有对内存做任何处理

底层探索的三种方法

  • 使用Control + Step into单步调试
  • 查看汇编代码
  • 对已知方法设置符号断点

下载objc源码

汇编结合源码探索

  • alloc方法的执行流程:alloc_objc_rootAlloccallAlloc
  • 由于编译器优化,没有触发callAlloc方法的断点

编译器优化

  • Build Setting中,设置Optimization Level,编译器的优化程度
  • 七个不同程度的优化等级供开发者选择,Debug模式默认为None [-O0]不优化

alloc源码解析

  • alloc_objc_rootAlloccallAlloc_objc_rootAllocWithZone_class_createInstanceFromZone
  • alloc核心方法
    1. instanceSize:计算内存大小
    2. calloc:开辟内存空间
    3. initInstanceIsa:将classisa进行关联

llvm优化alloc

  • alloc方法,优先进入objc_alloc流程,执行完毕后,对当前对象发送alloc消息,然后进入alloc流程
  • 自定义对象,callAlloc函数会执行两遍
    1. 对当前对象发送alloc消息
    2. 调用_objc_rootAllocWithZone函数
  • 通过源码分析和MachO中的_objc_alloc符号,可以确定allocobjc_alloc的关联,是在编译时期由llvm完成
  • llvm源码中,如果是特殊消息,例如:alloc方法,调用tryGenerateSpecializedMessageSend函数,否则调用GenerateMessageSend函数
  • OMF_alloc条件中,如果方法编号为alloc,修改为objc_alloc的函数地址

init源码解析

  • init方法本质是构造方法
  • 用于将传入的self对象返回
  • 通过工厂设计模式,给用户提供入口以便重写和定制

new源码解析

  • new方法等价于alloc + init方法
  • 更推荐alloc + init方式,扩展性更好,使用更灵活,显示调用比隐式调用更清晰

NSObject初始化流程

  • NSObject与自定义类的初始化流程有一些区别
  • NSObject调用allocnew方法,都不触发objc_msgSend,直接进入各自初始化流程