来自Alibaba高级工程师的深度解析:微服务架构设计之SpringCloud+Dubbo

163 阅读6分钟

微服务

软件架构是一个包含各种组织的系统组织,这些组件包括Web服务器,应用服务器,数据库,存储,通讯层),它们彼此或和环境存在关系。系统架构的目标是解决利益相关者的关注点。

阿里巴巴资深架构师深度解析微服务架构设计之SpringCloud+Dubbo

 

什么是微服务架构

微服务架构优势

独立部署,由于微服务具备独立的运行进程,所以每个微服务也可以独立部署。当某个微服务发生变更时无需编译、部署整个应用。由微服务组成的应用相当于具备一系列可并行的发布流程,使得发布更加高效,同时降低对生产环境所造成的风险,最终缩短应用交付周期。

技术选型灵活微服务架构下,技术选型是去中心化的。每个团队可以根据自身服务的需求和行业发展的现状,自由选择最适合的技术栈。由于每个微服务相对简单,当需要对技术栈进行升级时所面临的风险较低,甚至完全重构一个微服务也是可行的。

容错:当某个组建发生故障时,在单一进程的传统架构下,故障很有可能在进程内扩散,形成应用全局性的不可用。在微服务架构下,故障会被隔离在单个服务中。若设计良好,其他服务可通过重试、平稳退化等机制实现应用层面的容错。

扩展:单块架构应用也可以实现横向扩展,就是将整个应用完整的复制到不同的节点。当应用的不同组件在扩展需求上存在差异时,微服务架构便体现出其灵活性,因为每个服务可以根据实际需求独立进行扩展。

高并发

1、应用缓存

2、HTTP缓存

3、多级缓存

4、池化

5、步并发

6、扩容

7、队列

Dubbo

1、服务集群-集群容错模式

2、服务提供者集群与负载均衡

3、架构高并发高可用选型技术

4、部署图

Spring Cloud 19个技术

1、Spring Cloud Config 配置中心,利用git集中管理程序的配置。

2、Spring Cloud Netflix 集成众多Netflix的开源软件

3、Spring Cloud Bus 消息总线,利用分布式消息将服务和服务实例连接在一起,用于在一个集群中传播状态的变化

4、Spring Cloud for Cloud Foundry 利用Pivotal Cloudfoundry集成你的应用程序

5、Spring Cloud Cloud Foundry Service Broker 为建立管理云托管服务的服务代理提供了一个起点。

6、Spring Cloud Cluster 基于Zookeeper, Redis, Hazelcast, Consul实现了领导选举和平民状态模式的抽象和实现。

7、Spring Cloud Consul 基于Hashicorp Consul实现的服务发现和配置管理。

8、Spring Cloud Security 在Zuul代理中为OAuth2 rest客户端和认证头转发提供负载均衡

9、Spring Cloud Sleuth SpringCloud应用的分布式追踪系统,和Zipkin,HTrace,ELK兼容。

10、Spring Cloud Data Flow 一个云本地程序和操作模型,组成数据微服务在一个结构化的平台上。

11、Spring Cloud Stream 基于Redis,Rabbit,Kafka实现的消息微服务,简单声明模型用以在Spring Cloud应用中收发消息。

12、Spring Cloud Stream App Starters 基于Spring Boot为外部系统提供spring的集成

13、Spring Cloud Task 短生命周期的微服务,为SpringBooot应用简单声明添加功能和非功能特性。

14、Spring Cloud Task App Starters

15、Spring Cloud Zookeeper 服务发现和配置管理基于Apache Zookeeper。

16、Spring Cloud for Amazon Web Services 快速和亚马逊网络服务集成。

17、Spring Cloud Connectors 便于PaaS应用在各种平台上连接到后端像数据库和消息经纪服务。

18、Spring Cloud Starters (项目已经终止并且在Angel.SR2后的版本和其他项目合并)

19、Spring Cloud CLI 插件用Groovy快速的创建Spring Cloud组件应用。

Spring Cloud共集成了19个子项目,里面都包含一个或者多个第三方的组件或者框架!

互联网微服务架构设计总结

共五大模块74个知识点解析互联网微服务架构:高并发、高可用、Dubbo、SpringCloud、Docker

这里由于文案过长,小编以截图的模式给大家展示出来,想要获取到这份互联网微服务架构设计的朋友们可以转发此文关注免费拿走

 

阿里巴巴资深架构师深度解析微服务架构设计之SpringCloud+Dubbo

 

高并发-应用缓存

阿里巴巴资深架构师深度解析微服务架构设计之SpringCloud+Dubbo

 

高并发- HTTP缓存

阿里巴巴资深架构师深度解析微服务架构设计之SpringCloud+Dubbo

 

高并发- 多级缓存(分布式缓存)

阿里巴巴资深架构师深度解析微服务架构设计之SpringCloud+Dubbo

 

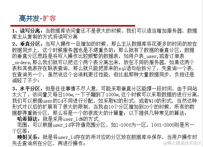
高并发-扩容

阿里巴巴资深架构师深度解析微服务架构设计之SpringCloud+Dubbo

 

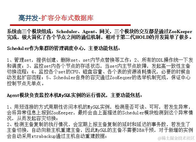
高并发-扩容分布式数据库

阿里巴巴资深架构师深度解析微服务架构设计之SpringCloud+Dubbo

 

阿里巴巴资深架构师深度解析微服务架构设计之SpringCloud+Dubbo

 

高并发-队列应用场景

阿里巴巴资深架构师深度解析微服务架构设计之SpringCloud+Dubbo

 

阿里巴巴资深架构师深度解析微服务架构设计之SpringCloud+Dubbo

 

高并发小结——应用缓存、HTTP缓存、多级缓存、池化、异步并发、扩容、队列

高可用

阿里巴巴资深架构师深度解析微服务架构设计之SpringCloud+Dubbo

 

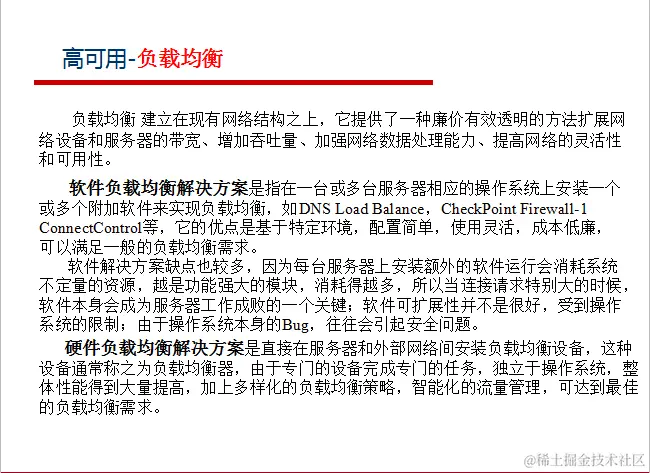
高可用-负载均衡

阿里巴巴资深架构师深度解析微服务架构设计之SpringCloud+Dubbo

 

高可用-反向代理

阿里巴巴资深架构师深度解析微服务架构设计之SpringCloud+Dubbo

 

高可用-隔离术

阿里巴巴资深架构师深度解析微服务架构设计之SpringCloud+Dubbo

 

高可用小结——负载均衡与反向代理、隔离、限流、降级、超时与重试、回滚、压力测试与应急预案

Dubbo

详细介绍

阿里巴巴资深架构师深度解析微服务架构设计之SpringCloud+Dubbo

 

Dubbo服务集群-集群容错模式

阿里巴巴资深架构师深度解析微服务架构设计之SpringCloud+Dubbo

 

Dubbo 服务提供者集群与负载均衡

阿里巴巴资深架构师深度解析微服务架构设计之SpringCloud+Dubbo

 

Dubbo架构高并发高可用选型技术

阿里巴巴资深架构师深度解析微服务架构设计之SpringCloud+Dubbo

 

Dubbo大体部署图

阿里巴巴资深架构师深度解析微服务架构设计之SpringCloud+Dubbo

 

Spring Cloud

Spring Cloud和dubbo比较-背景

阿里巴巴资深架构师深度解析微服务架构设计之SpringCloud+Dubbo

 

Spring Cloud微服务架构图

阿里巴巴资深架构师深度解析微服务架构设计之SpringCloud+Dubbo

 

Spring Cloud大致部署图

阿里巴巴资深架构师深度解析微服务架构设计之SpringCloud+Dubbo

 

Spring cloud、Docker署的支持

阿里巴巴资深架构师深度解析微服务架构设计之SpringCloud+Dubbo

 

Spring Cloud和Dubbo比较-对比

阿里巴巴资深架构师深度解析微服务架构设计之SpringCloud+Dubbo

 

技术架构建议

1、Dubbo,是阿里巴巴服务化治理的核心框架,并被广泛应用于阿里巴巴集团的各成员站点(阿里巴巴现在使用架构为HSF)。 于2012-10-24最后版本2.5.3成为最后一版本,已经成为过去,也是过去的王者

2、Spring Cloud,从命名我们就可以知道,它是Spring Source的产物,Spring社区的强大背书可以说是Java企业界最有影响力的组织了,除了Spring Source之外,还有Pivotal和Netfix是其强大的后盾与技术输出,是现今微服务的王者

3、Saas的部署最好在Docker环境下部署,Spring Cloud无缝衔接

4、 Spring Cloud 和 Dubbo技术在服务治理上Spring Cloud 显然优越于Dubbo,配置管理,服务发现,断路器,智能路由,微代理,控制总线,一次性令牌,全局锁,领导选举,分布式会话,群集状态,一直是dubbo架构部署运行后最为头疼的事情, Spring Cloud 一一自带组件解决了这些问题。

5、针对当前项目来说,团队项目采用spring boot, 学习成本成本很少

6、 Spring Cloud依托于spring boot,天然可以部署在Docker环境下,天生就是为高可用而设计的,维护成本比dubbo低很多

阿里巴巴微服务:SpringCloud+SpringBoot+Docker+Dubbo

这里由于文案过长,小编以截图的模式给大家展示出来,想要获取到这份阿里巴巴微服务:SpringCloud+SpringBoot+Docker+Dubbo 的朋友们可以转发此文关注我 免费拿走

 

架构设计

阿里巴巴资深架构师深度解析微服务架构设计之SpringCloud+Dubbo

 

微服务架构

阿里巴巴资深架构师深度解析微服务架构设计之SpringCloud+Dubbo

 

Docker环境搭建

阿里巴巴资深架构师深度解析微服务架构设计之SpringCloud+Dubbo

 

SpringBoot

阿里巴巴资深架构师深度解析微服务架构设计之SpringCloud+Dubbo

 

使用Dubbox+Spring Boot搭建微服务架构

阿里巴巴资深架构师深度解析微服务架构设计之SpringCloud+Dubbo

 

基于Redis+ActiveMQ实现高并发访问

阿里巴巴资深架构师深度解析微服务架构设计之SpringCloud+Dubbo

 

分布式下的第三方接入

阿里巴巴资深架构师深度解析微服务架构设计之SpringCloud+Dubbo

 

高并发测试

阿里巴巴资深架构师深度解析微服务架构设计之SpringCloud+Dubbo

 

这里由于文案过长,小编以截图的模式给大家展示出来,想要获取到这份阿里巴巴微服务:SpringCloud+SpringBoot+Docker+Dubbo 的朋友们可以转发此文关注我即可免费拿走