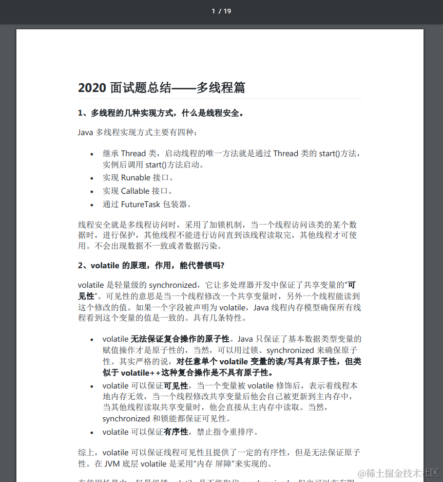
酸!三年同窗,秋招Java直接进了字节,一个月还给了他35k,哭求2天,他才把一直刷的面试题给了我

237 阅读2分钟

前阵子听说了一个很不可思议的事情:

一个粉丝(程序员小陈)跟小天聊天的时候说,他刚毕业找到了工作,13K的月薪,自己本来觉得非常满意了,但是他好死不死的去问了一下他们班学霸的情况。

学霸只投一份简历,四面后直接收到了字节跳动的offer,薪资达35K。

35K.....35K.....35K......

酸!Java程序员校招进字节跳动,月薪35K,他刷的题我要到了

 

程序员小陈顿时就觉得手上的offer不香了,于是来找小天倾诉,问问是否应该再去找别的公司试试?

于是有了下面的对话:

小天: 小陈,你跟学霸的关系咋样?

程序员小陈: 他就住我隔壁宿舍,不过一起玩得少,他上学期间就利用课余时间接一些项目在做,所以很少看到人

小天: 那就难怪了,你们还在上课,人家的工作经验就提前了

程序员小陈: 不过,听他室友讲,他面试前一直在刷题,不知道哪里整理来的一份面试题,天天在电脑上看,晚上都在背

小天: 看见没?这就是比你强的人,还比你努力,话说,你能要到他刷的面试题吗?

程序员小陈: 他拿到offer的当天,我就找他要到了,做为之前你给我分享的资料的回礼,我就发给你吧!

所以......

学霸的面试资料

酸!Java程序员校招进字节跳动,月薪35K,他刷的题我要到了

看了一下这份文件,里面的面试题是由三部分组成:

酸!Java程序员校招进字节跳动,月薪35K,他刷的题我要到了

第一部分: 2020最新的面试题分类

第二部分: 一线大厂的面试真题整理

酸!Java程序员校招进字节跳动,月薪35K,他刷的题我要到了

第三部分:常问的重要的技术点分类

图中可以看到,程序员小陈口中的学霸把技术点分类的标签都改成了面向字节,看来学霸对字节预谋已久哇!

资料一角

粉丝朋友们注意了:完整PDF及所有答案解析,请帮助三连后,关注下方公众号免费领取!

这些面试题相对应的技术点有:

  • JVM
  • MySQL
  • Mybatis
  • MongoDB
  • Redis
  • Spring
  • Spring boot
  • Spring cloud
  • Kafka
  • RabbitMQ
  • Nginx
  • ......

大类就是:

  • Java基础
  • 数据结构与算法
  • 并发编程
  • 数据库
  • 设计模式
  • 微服务
  • 消息中间件
  • ......

酸!Java程序员校招进字节跳动,月薪35K,他刷的题我要到了

 

酸!Java程序员校招进字节跳动,月薪35K,他刷的题我要到了

 

酸!Java程序员校招进字节跳动,月薪35K,他刷的题我要到了

 

酸!Java程序员校招进字节跳动,月薪35K,他刷的题我要到了

 

酸!Java程序员校招进字节跳动,月薪35K,他刷的题我要到了

 

酸!Java程序员校招进字节跳动,月薪35K,他刷的题我要到了

 

酸!Java程序员校招进字节跳动,月薪35K,他刷的题我要到了

 

酸!Java程序员校招进字节跳动,月薪35K,他刷的题我要到了

 

酸!Java程序员校招进字节跳动,月薪35K,他刷的题我要到了

 

酸!Java程序员校招进字节跳动,月薪35K,他刷的题我要到了

 

粉丝朋友们注意了:完整PDF及所有答案解析,请帮助三连后,关注下方公众号免费领取!

好了,记得给点个关注,后面我将分几期来着重分享这些面试题里的重要内容!