让阿里P8都眼热不已的Java高级架构师(思维导图),不惜用一年薪资去和腾讯高级工程师换,代价太大了

496 阅读1分钟

导语:

对于攀登者来说,失掉往昔的足迹并不可惜,迷失了继续前时的方向却很危险。

如今Java程序员除了天天写业务代码,还能干嘛?不妨可以抽时间试试突破现在的瓶颈或者晋升为高级架构师,往管理方向发展。

在此我分享这套价值不菲的思维导图,如果有感兴趣的程序员们,可以接着往下看,文末有惊喜!

 

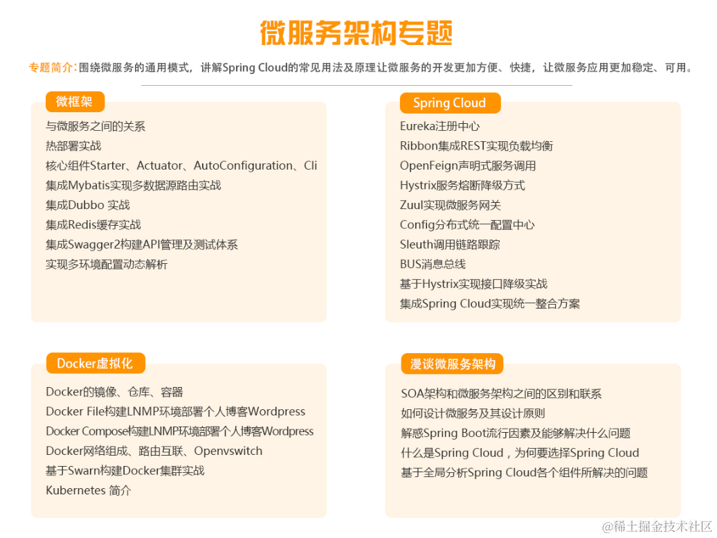
Java高级架构师(思维导图)价值50k

 

Java高级架构师(思维导图)价值50k

 

Java高级架构师(思维导图)价值50k

 

Java高级架构师(思维导图)价值50k

 

Java高级架构师(思维导图)价值50k

 

Java高级架构师(思维导图)价值50k

 

Java高级架构师(思维导图)价值50k

一键三连后关注下方公众号来免费领取 以上价值1.8w的全套资料及视频(包括,源码,笔记,PPT,学习视频等等)