NB!这份堪称完美的JVM十全笔记,吃透轻松搞定面试、调优、装逼

264 阅读3分钟

大家都是有经验的Java开发人员,想想为何要学习JVM? [面试?调优?装逼? ]

不管出于何种原因,总之你得先学好。那怎么学好呢?

Java技术的通用性、高效性、平台移植性和安全性使之成为网络计算的理想技术,从普通的PC到数据中心、从游戏控制台到科学超级计算机、从手机到互联网,Java技术无处不在。JVM正是支撑和实现这一切的秘密武器,它使得Java成为一个强大的、一致的、稳定的、广阔的运行平台。

  • Java程序是如何运行的?
  • Java虛拟机在其中扮演了怎样的角色?
  • 如何让Java程序具有更高的并发性?

许多Java程序员都会有诸如此类的疑问。无奈,然而市面上各类 JVM 相关的资料虽多如牛毛,实际应用的角度讲解JVM的也是凤毛麟角,这使得系统学习JVM 困难重重。无法形成一个完整的知识体系。

但是今天各位是算是赶上了 ,小编在这里分享一个讲解的非常全面清晰的JVM 知识和经验的笔记文档,内容包括JVM内存结构,HotSpot虚拟机对象探秘,垃圾收集策略与算法,HotSpot垃圾收集器,内存分配与回收策略,JVM性能调优,类文件结构,类加载的时机,类加载的过程,类加载器等十大模块知识点整理以及常见的面试问题深度剖析等高级的进阶方法与实战

这份文档笔记可谓填补了这个空白。它从Java程序员的角度出发,系统地将Java程序运行过程中涉及的各种知识整合到一起,并配以日常工作中可能会碰到的疑难案例,引领读者轻松踏.上探索Java虛拟机的旅途,是对Java虛拟机感兴趣的广大读者的福音!

不多BB,下面是目录和内容展示

由于篇幅原因,在这只展示了每个章节的目录和内容截图,有需要这份JVM十全笔记完整文档

转发后关注文末公众号即可获取资料免费领取方式!!

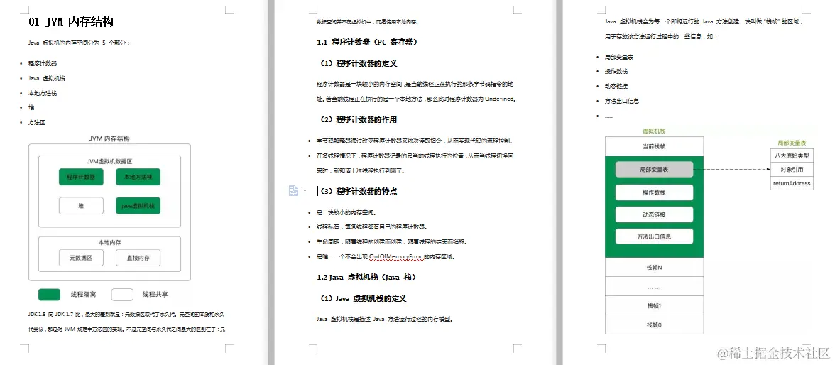
1.JVM内存结构

NB!这份堪称完美的JVM十全笔记,吃透轻松搞定面试、调优、装逼

 

NB!这份堪称完美的JVM十全笔记,吃透轻松搞定面试、调优、装逼

 

2.HotSpot虚拟机对象探秘

NB!这份堪称完美的JVM十全笔记,吃透轻松搞定面试、调优、装逼

 

NB!这份堪称完美的JVM十全笔记,吃透轻松搞定面试、调优、装逼

 

3.垃圾收集策略与算法

NB!这份堪称完美的JVM十全笔记,吃透轻松搞定面试、调优、装逼

 

NB!这份堪称完美的JVM十全笔记,吃透轻松搞定面试、调优、装逼

 

4.HotSpot垃圾收集器

NB!这份堪称完美的JVM十全笔记,吃透轻松搞定面试、调优、装逼

 

NB!这份堪称完美的JVM十全笔记,吃透轻松搞定面试、调优、装逼

 

5.内存分配与回收策略

NB!这份堪称完美的JVM十全笔记,吃透轻松搞定面试、调优、装逼

 

NB!这份堪称完美的JVM十全笔记,吃透轻松搞定面试、调优、装逼

 

6.JVM性能调优

NB!这份堪称完美的JVM十全笔记,吃透轻松搞定面试、调优、装逼

 

NB!这份堪称完美的JVM十全笔记,吃透轻松搞定面试、调优、装逼

 

7.类文件结构

NB!这份堪称完美的JVM十全笔记,吃透轻松搞定面试、调优、装逼

 

NB!这份堪称完美的JVM十全笔记,吃透轻松搞定面试、调优、装逼

 

8.类加裁的时机

NB!这份堪称完美的JVM十全笔记,吃透轻松搞定面试、调优、装逼

 

NB!这份堪称完美的JVM十全笔记,吃透轻松搞定面试、调优、装逼

 

9.类加载的过程

NB!这份堪称完美的JVM十全笔记,吃透轻松搞定面试、调优、装逼

 

NB!这份堪称完美的JVM十全笔记,吃透轻松搞定面试、调优、装逼

 

10.类加裁器

NB!这份堪称完美的JVM十全笔记,吃透轻松搞定面试、调优、装逼

 

NB!这份堪称完美的JVM十全笔记,吃透轻松搞定面试、调优、装逼

 

最后的话

Java技术的通用性、高效性、平台移植性和安全性使之成为网络计算的理想技术,从普通的PC到数据中心、从游戏控制台到科学超级计算机、从手机到互联网,Java技术无处不在。JVM正是支撑和实现这一切的秘密武器,它使得Java成为一个强大的、一致的、稳定的、广阔的运行平台。

笔记内容包括JVM内存结构,HotSpot虚拟机对象探秘,垃圾收集策略与算法,HotSpot垃圾收集器,内存分配与回收策略,JVM性能调优,类文件结构,类加载的时机,类加载的过程,类加载器等十大模块知识点整理以及常见的面试问题深度剖析等高级的进阶方法与实战

需要这份JVM十全笔记完整文档转发后关注下方公众号即可获取资料免费领取方式!!