公司刚来的京东架构师:看完我写的spring,直接甩给了我一份微服务笔记,真香

147 阅读4分钟

Spring 是分层的 full-stack(全栈) 轻量级开源框架,以 IoC 和 AOP 为内核,提供了展现层 SpringMVC 和业务层事务管理等众多的企业级应⽤技术,还能整合开源世界众多著名的第三⽅框架和类库,已经成为使⽤最多的 Java EE 企业应⽤开源框架。

 

公司刚来的京东架构师:看完我写的spring笔记,甩给了我一份文档

 

本文目录:

  1. Spring 概述
  2. 核心思想
  3. 手写实现 IoC 和 AOP
  4. Spring IOC 应用
  5. Spring IOC源码深度剖析
  6. Spring AOP 应用
  7. Spring AOP源码深度剖析

本文主要介绍Spring IOC,以及Spring AOP源码的深度剖析,文中所有的内容都来自于一份资深架构师手编的文档,需要这份文档的朋友可以关注文末公众号获取。

公司刚来的京东架构师:看完我写的spring笔记,甩给了我一份文档

 

Spring IOC源码深度剖析:

  • 好处:提⾼培养代码架构思维、深⼊理解框架
  • 原则
  1. 定焦原则:抓主线
  2. 宏观原则:站在上帝视⻆,关注源码结构和业务流程(淡化具体某⾏代码的编写细节)
  • 读源码的⽅法和技巧
  1. 断点(观察调⽤栈)
  2. 反调(Find Usages)
  3. 经验(spring框架中doXXX,做具体处理的地⽅)
  • Spring源码构建
  1. 下载源码(github)
  2. 安装gradle 5.6.3(类似于maven) Idea 2019.1 Jdk 11.0.5
  3. 导⼊(耗费⼀定时间)
  4. 编译⼯程(顺序:core-oxm-context-beans-aspects-aop)

(⼯程—>tasks—>compileTestJava)

第1节 Spring IoC容器初始化主体流程

1.1 Spring IoC的容器体系

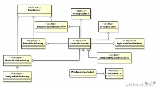
IoC容器是Spring的核⼼模块,是抽象了对象管理、依赖关系管理的框架解决⽅案。Spring 提供了很多的容器,其中 BeanFactory 是顶层容器(根容器),不能被实例化,它定义了所有 IoC 容器 必须遵从的⼀套原则,具体的容器实现可以增加额外的功能,⽐如我们常⽤到的ApplicationContext,其下更具体的实现如 ClassPathXmlApplicationContext 包含了解析 xml 等⼀系列的内容,AnnotationConfifigApplicationContext 则是包含了注解解析等⼀系列的内容。Spring IoC 容器继承体系⾮常聪明,需要使⽤哪个层次⽤哪个层次即可,不必使⽤功能⼤⽽全的。

BeanFactory 顶级接⼝⽅法栈如下

公司刚来的京东架构师:看完我写的spring笔记,甩给了我一份文档

BeanFactory 容器继承体系

公司刚来的京东架构师:看完我写的spring笔记,甩给了我一份文档

 

通过其接⼝设计,我们可以看到我们⼀贯使⽤的 ApplicationContext 除了继承BeanFactory的⼦接⼝,还继承了ResourceLoader、MessageSource等接⼝,因此其提供的功能也就更丰富了。下⾯我们以 ClasspathXmlApplicationContext 为例,深⼊源码说明 IoC 容器的初始化流程。

1.2 Bean⽣命周期关键时机点

思路:创建⼀个类 LagouBean ,让其实现⼏个特殊的接⼝,并分别在接⼝实现的构造器、接⼝⽅法中断点,观察线程调⽤栈,分析出 Bean 对象创建和管理关键点的触发时机。

LagouBean类
package com.lagou;
import org.springframework.beans.BeansException;
import org.springframework.beans.factory.DisposableBean;
import org.springframework.beans.factory.InitializingBean;
import org.springframework.beans.factory.config.BeanFactoryPostProcessor;
import org.springframework.beans.factory.config.BeanPostProcessor;
importorg.springframework.beans.factory.config.ConfigurableListableBeanFactory;import org.springframework.stereotype.Component;
/**
* @Author 
* @create 2019/12/3 11:46
*/
public class LagouBean implements InitializingBean{
/**
* 构造函数
*/
public LagouBean(){
System.out.println("LagouBean 构造器...");
 }/**
* InitializingBean 接⼝实现
*/
public void afterPropertiesSet() throws Exception {
System.out.println("LagouBean afterPropertiesSet...");
 }}

公司刚来的京东架构师:看完我写的spring笔记,甩给了我一份文档

 

Spring AOP源码深度剖析:

注意,注意,由于文章长度限制,所有的知识点就不在这里给大家一一总结出来了,需要这份文档的朋友关注文末公众号获取这份文档。

第1节 代理对象创建

1.1 AOP基础⽤例准备

Bean定义

@Component
public class LagouBean {
public void tech(){
System.out.println("java learning......");
 }}

Aspect定义

package com.lagou;
import org.aspectj.lang.annotation.Aspect;
import org.aspectj.lang.annotation.Before;
import org.aspectj.lang.annotation.Pointcut;
import org.springframework.stereotype.Component;
@Component
@Aspect
public class LagouAspect {
@Pointcut("execution(* com.lagou.*.*(..))")
public void pointcut(){
 }
@Before("pointcut()")
public void before() {
System.out.println("before method ......");
 }
}

测试⽤例

/**
* 测试⽤例:Aop 代理对象创建
*/
@Test
public void testAopProxyBuild(){
ApplicationContext applicationContext = newAnnotationConfigApplicationContext(SpringConfig.class);
LagouBean lagouBean = applicationContext.getBean(LagouBean.class);
lagouBean.tech();}

1.2 时机点分析

公司刚来的京东架构师:看完我写的spring笔记,甩给了我一份文档

 

我们发现在 getBean 之前,LagouBean对象已经产⽣(即在第⼀⾏初始化代码中完成),⽽且该对象是⼀个代理对象(Cglib代理对象),我们断定,容器初始化过程中⽬标Ban已经完成了代理,返回了代理对象。

总结:

spring源码一直是大厂经常会问到的一个点,所以熟练的掌握spring知识点是进入大厂很重要的一部分,上面给大家展示的文档是一位架构师整理的,需要的可以关注下方公众号获取。附送一份大厂最新面试精选。

公司刚来的京东架构师:看完我写的spring笔记,甩给了我一份文档