HashMap解析好文推荐:一文带你彻底了解HashMap

147 阅读14分钟

写在前面

HashMap是Map族中最为常用的一种,也是 Java Collection Framework 的重要成员。本文首先给出了 HashMap 的实质并概述了其与 Map、HashSet 的关系,紧接着给出了 HashMap 在 JDK 中的定义,并结合源码分析了其四种构造方式。最后,通过对 HashMap 的数据结构、实现原理、源码实现三个方面的剖析,深入到它底层 Hash 存储机制,解释了其底层数组长度总是 2 的 n 次方的原因,也揭示了其快速存取、扩容及扩容后的重哈希的原理与实现。

HashMap深度解析:一文让你彻底了解HashMap

本文所有关于HashMap的源码都是基于** JDK 1.6** 的,不同 JDK 版本之间也许会有些许差异,但不影响我们对 HashMap 的数据结构、原理等整体的把握和了解。

HashMap 概述

Map 是 Key-Value 对映射的抽象接口,该映射不包括重复的键,即一个键对应一个值。HashMap 是 Java Collection Framework 的重要成员,也是Map族(如下图所示)中我们最为常用的一种。简单地说,HashMap 是基于哈希表的 Map 接口的实现,以 Key-Value 的形式存在,即存储的对象是 Entry (同时包含了 Key 和 Value) 。在HashMap中,其会根据hash算法来计算key-value的存储位置并进行快速存取。特别地,HashMap最多只允许一条Entry的键为Null(多条会覆盖),但允许多条Entry的值为Null。此外,HashMap 是 Map 的一个非同步的实现。

HashMap深度解析:一文让你彻底了解HashMap

虽然 HashMap 和 HashSet 实现的接口规范不同,但是它们底层的 Hash 存储机制完全相同。实际上,HashSet 本身就是在 HashMap 的基础上实现的

HashMap 在 JDK 中的定义

HashMap实现了Map接口,并继承 AbstractMap 抽象类,其中 Map 接口定义了键值映射规则。和 AbstractCollection抽象类在 Collection 族的作用类似, AbstractMap 抽象类提供了 Map 接口的骨干实现,以最大限度地减少实现Map接口所需的工作。HashMap 在JDK中的定义为:

 

public class HashMap<K, V> extends AbstractMap<K, V>
implements Map<K, V>, Cloneable, Serializable {
    ...
}

HashMap 的构造函数

HashMap 一共提供了四个构造函数,其中 默认无参的构造函数 和 参数为Map的构造函数 为 Java Collection Framework 规范的推荐实现,其余两个构造函数则是 HashMap 专门提供的。

1、HashMap()

该构造函数意在构造一个具有> 默认初始容量 (16) 和 默认负载因子(0.75) 的空 HashMap,是 Java Collection Framework 规范推荐提供的,其源码如下:

 

/**
 * Constructs an empty HashMap with the default initial capacity
 * (16) and the default load factor (0.75).
 */
 public HashMap() {
 //负载因子:用于衡量的是一个散列表的空间的使用程度
 this.loadFactor = DEFAULT_LOAD_FACTOR; 
 //HashMap进行扩容的阈值,它的值等于 HashMap 的容量乘以负载因子
 threshold = (int)(DEFAULT_INITIAL_CAPACITY * DEFAULT_LOAD_FACTOR);
 // HashMap的底层实现仍是数组,只是数组的每一项都是一条链
 table = new Entry[DEFAULT_INITIAL_CAPACITY];
 init();
 }

2、HashMap(int initialCapacity, float loadFactor)

该构造函数意在构造一个 指定初始容量 和 指定负载因子的空 HashMap,其源码如下:

 

 /**
 * Constructs an empty HashMap with the specified initial capacity and load factor.
 */
 public HashMap(int initialCapacity, float loadFactor) {
 //初始容量不能小于 0
 if (initialCapacity < 0)
 throw new IllegalArgumentException("Illegal initial capacity: " + initialCapacity);
 //初始容量不能超过 2^30
 if (initialCapacity > MAXIMUM_CAPACITY)
 initialCapacity = MAXIMUM_CAPACITY;
 //负载因子不能小于 0 
 if (loadFactor <= 0 || Float.isNaN(loadFactor))
 throw new IllegalArgumentException("Illegal load factor: " +
 loadFactor);
 // HashMap 的容量必须是2的幂次方,超过 initialCapacity 的最小 2^n 
 int capacity = 1;
 while (capacity < initialCapacity)
 capacity <<= 1; 
 //负载因子
 this.loadFactor = loadFactor;
 //设置HashMap的容量极限,当HashMap的容量达到该极限时就会进行自动扩容操作
 threshold = (int)(capacity * loadFactor);
 // HashMap的底层实现仍是数组,只是数组的每一项都是一条链
 table = new Entry[capacity];
 init();
 }

3、HashMap(int initialCapacity)

该构造函数意在构造一个指定初始容量和默认负载因子 (0.75)的空 HashMap,其源码如下:

 

// Constructs an empty HashMap with the specified initial capacity and the default load factor (0.75)
 public HashMap(int initialCapacity) {
 this(initialCapacity, DEFAULT_LOAD_FACTOR); // 直接调用上述构造函数
 }

4、HashMap(Map<? extends K, ? extends V> m)

该构造函数意在构造一个与指定 Map 具有相同映射的 HashMap,其 初始容量不小于 16 (具体依赖于指定Map的大小),负载因子是 0.75,是 Java Collection Framework 规范推荐提供的,其源码如下:

 

// Constructs a new HashMap with the same mappings as the specified Map. 
 // The HashMap is created with default load factor (0.75) and an initial capacity
 // sufficient to hold the mappings in the specified Map.
 public HashMap(Map<? extends K, ? extends V> m) {
 // 初始容量不小于 16 
 this(Math.max((int) (m.size() / DEFAULT_LOAD_FACTOR) + 1,
 DEFAULT_INITIAL_CAPACITY), DEFAULT_LOAD_FACTOR);
 putAllForCreate(m);
 }

在这里,我们提到了两个非常重要的参数:初始容量 和 负载因子,这两个参数是影响HashMap性能的重要参数。其中,容量表示哈希表中桶的数量 (table 数组的大小),初始容量是创建哈希表时桶的数量;负载因子是哈希表在其容量自动增加之前可以达到多满的一种尺度,它衡量的是一个散列表的空间的使用程度,负载因子越大表示散列表的装填程度越高,反之愈小

HashMap 的数据结构

哈希的相关概念

Hash 就是把任意长度的输入(又叫做预映射, pre-image),通过哈希算法,变换成固定长度的输出(通常是整型),该输出就是哈希值。这种转换是一种 压缩映射 ,也就是说,散列值的空间通常远小于输入的空间。不同的输入可能会散列成相同的输出,从而不可能从散列值来唯一的确定输入值。简单的说,就是一种将任意长度的消息压缩到某一固定长度的息摘要函数。

哈希的应用:数据结构

我们知道,数组的特点是:寻址容易,插入和删除困难而链表的特点是:寻址困难,插入和删除容易。那么我们能不能综合两者的特性,做出一种寻址容易,插入和删除也容易的数据结构呢?答案是肯定的,这就是我们要提起的哈希表。事实上,哈希表有多种不同的实现方法,我们接下来解释的是最经典的一种方法 —— 拉链法,我们可以将其理解为 链表的数组,如下图所示:

HashMap深度解析:一文让你彻底了解HashMap

我们可以从上图看到,左边很明显是个数组,数组的每个成员是一个链表。该数据结构所容纳的所有元素均包含一个指针,用于元素间的链接。我们根据元素的自身特征把元素分配到不同的链表中去,反过来我们也正是通过这些特征找到正确的链表,再从链表中找出正确的元素。其中,根据元素特征计算元素数组下标的方法就是 哈希算法。

总的来说,哈希表适合用作快速查找、删除的基本数据结构,通常需要总数据量可以放入内存。在使用哈希表时,有以下几个关键点:

  • hash 函数(哈希算法)的选择:针对不同的对象(字符串、整数等)具体的哈希方法;
  • 碰撞处理:常用的有两种方式,一种是open hashing,即 >拉链法;
  • 另一种就是 closed hashing,即开地址法(opened addressing)。

HashMap 的数据结构

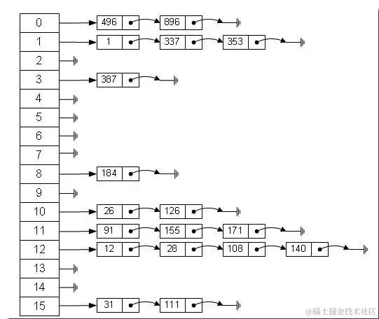
我们知道,在Java中最常用的两种结构是 数组 和 链表,几乎所有的数据结构都可以利用这两种来组合实现,HashMap 就是这种应用的一个典型。实际上,HashMap 就是一个 链表数组,如下是它数据结构:

HashMap深度解析:一文让你彻底了解HashMap

从上图中,我们可以形象地看出HashMap底层实现还是数组,只是数组的每一项都是一条链。其中参数initialCapacity 就代表了该数组的长度,也就是桶的个数。在第三节我们已经了解了HashMap 的默认构造函数的源码:

 

 /**
 * Constructs an empty HashMap with the default initial capacity
 * (16) and the default load factor (0.75).
 */
 public HashMap() {
 //负载因子:用于衡量的是一个散列表的空间的使用程度
 this.loadFactor = DEFAULT_LOAD_FACTOR; 
 //HashMap进行扩容的阈值,它的值等于 HashMap 的容量乘以负载因子
 threshold = (int)(DEFAULT_INITIAL_CAPACITY * DEFAULT_LOAD_FACTOR);
 // HashMap的底层实现仍是数组,只是数组的每一项都是一条链
 table = new Entry[DEFAULT_INITIAL_CAPACITY];
 init();
 }

从上述源码中我们可以看出,每次新建一个HashMap时,都会初始化一个Entry类型的table数组,其中 Entry类型的定义如下:

 

static class Entry<K,V> implements Map.Entry<K,V> {
 final K key; // 键值对的键
 V value; // 键值对的值
 Entry<K,V> next; // 下一个节点
 final int hash; // hash(key.hashCode())方法的返回值
 /**
 * Creates new entry.
 */
 Entry(int h, K k, V v, Entry<K,V> n) { // Entry 的构造函数
 value = v;
 next = n;
 key = k;
 hash = h;
 }
 ......
}

其中,Entry为HashMap的内部类,实现了 Map.Entry 接口,其包含了键key、值value、下一个节点next,以及hash值四个属性。事实上,Entry 是构成哈希表的基石,是哈希表所存储的元素的具体形式。

HashMap 的快速存取

下面我们结合JDK源码看HashMap 的存取实现

HashMap 的存储实现

在 HashMap 中,键值对的存储是通过 put(key,vlaue) 方法来实现的,其源码如下:

 

/**
 * Associates the specified value with the specified key in this map.
 * If the map previously contained a mapping for the key, the old
 * value is replaced.
 *
 * @param key key with which the specified value is to be associated
 * @param value value to be associated with the specified key
 * @return the previous value associated with key, or null if there was no mapping for key.
 * Note that a null return can also indicate that the map previously associated null with key.
 */
 public V put(K key, V value) {
 //当key为null时,调用putForNullKey方法,并将该键值对保存到table的第一个位置 
 if (key == null)
 return putForNullKey(value); 
 //根据key的hashCode计算hash值
 int hash = hash(key.hashCode()); // ------- (1)
 //计算该键值对在数组中的存储位置(哪个桶)
 int i = indexFor(hash, table.length); // ------- (2)
 //在table的第i个桶上进行迭代,寻找 key 保存的位置
 for (Entry<K,V> e = table[i]; e != null; e = e.next) { // ------- (3)
 Object k;
 //判断该条链上是否存在hash值相同且key值相等的映射,若存在,则直接覆盖 value,并返回旧value
 if (e.hash == hash && ((k = e.key) == key || key.equals(k))) {
 V oldValue = e.value;
 e.value = value;
 e.recordAccess(this);
 return oldValue; // 返回旧值
 }
 }
 modCount++; //修改次数增加1,快速失败机制
 //原HashMap中无该映射,将该添加至该链的链头
 addEntry(hash, key, value, i); 
 return null;
 }

对NULL键的特别处理:putForNullKey()

我们直接看其源码:

 

/**
 * Offloaded version of put for null keys
 */
 private V putForNullKey(V value) {
 // 若key==null,则将其放入table的第一个桶,即 table[0]
 for (Entry<K,V> e = table[0]; e != null; e = e.next) { 
 if (e.key == null) { // 若已经存在key为null的键,则替换其值,并返回旧值
 V oldValue = e.value;
 e.value = value;
 e.recordAccess(this);
 return oldValue;
 }
 }
 modCount++; // 快速失败
 addEntry(0, null, value, 0); // 否则,将其添加到 table[0] 的桶中
 return null;
 }

HashMap 中的哈希策略(算法)

 

/**

* Applies a supplemental hash function to a given hashCode, which

* defends against poor quality hash functions. This is critical

* because HashMap uses power-of-two length hash tables, that

* otherwise encounter collisions for hashCodes that do not differ

* in lower bits.

*

* Note: Null keys always map to hash 0, thus index 0.

*/

static int hash(int h) {

// This function ensures that hashCodes that differ only by

// constant multiples at each bit position have a bounded

// number of collisions (approximately 8 at default load factor).

h ^= (h >>> 20) ^ (h >>> 12);

return h ^ (h >>> 7) ^ (h >>> 4);

}

正如JDK官方对该方法的描述那样,使用hash()方法对一个对象的hashCode进行重新计算是为了防止质量低下的hashCode()函数实现。由于hashMap的支撑数组长度总是 2 的幂次,通过右移可以使低位的数据尽量的不同,从而使hash值的分布尽量均匀。

通过上述hash()方法计算得到 Key 的 hash值 后,怎么才能保证元素均匀分布到table的每个桶中呢?我们会想到取模,但是由于取模的效率较低,HashMap 是通过调用上面的indexFor()方法处理的,其不但简单而且效率很高,对应源码如下所示:

 

/**
 *
 * Returns index for hash code h.
 *
 */
static int indexFor( int h, int length )
{
    return(h & (length - 1) ); /* 作用等价于取模运算,但这种方式效率更高 */
}

HashMap 中键值对的添加:addEntry()

我们直接看其源码:

 

/**
 * Adds a new entry with the specified key, value and hash code to
 * the specified bucket. It is the responsibility of this
 * method to resize the table if appropriate.
 *
 * Subclass overrides this to alter the behavior of put method.
 * 
 * 永远都是在链表的表头添加新元素
 */
 void addEntry(int hash, K key, V value, int bucketIndex) {
 //获取bucketIndex处的链表
 Entry<K,V> e = table[bucketIndex];
 //将新创建的 Entry 链入 bucketIndex处的链表的表头 
 table[bucketIndex] = new Entry<K,V>(hash, key, value, e);
 //若HashMap中元素的个数超过极限值 threshold,则容量扩大两倍
 if (size++ >= threshold)
 resize(2 * table.length);
 }

HashMap 的扩容:resize()

随着HashMap中元素的数量越来越多,发生碰撞的概率将越来越大,所产生的子链长度就会越来越长,这样势必会影响HashMap的存取速度。**为了保证HashMap的效率,系统必须要在某个临界点进行扩容处理,该临界点就是HashMap中元素的数量在数值上等于threshold(table数组长度加载因子) 。但是,不得不说,扩容是一个非常耗时的过程,因为它需要重新计算这些元素在新table数组中的位置并进行复制处理。 所以,如果我们能够提前预知HashMap 中元素的个数,那么在构造HashMap时预设元素的个数能够有效的提高HashMap的性能*。我们直接看其源码:

 

/**
 *
 * Rehashes the contents of this map into a new array with a
 *
 * larger capacity. This method is called automatically when the
 *
 * number of keys in this map reaches its threshold.
 *
 *
 *
 * If current capacity is MAXIMUM_CAPACITY, this method does not
 *
 * resize the map, but sets threshold to Integer.MAX_VALUE.
 *
 * This has the effect of preventing future calls.
 *
 *
 *
 * @param newCapacity the new capacity, MUST be a power of two;
 *
 * must be greater than current capacity unless current
 *
 * capacity is MAXIMUM_CAPACITY (in which case value
 *
 * is irrelevant).
 *
 */
void resize( int newCapacity )
{
    Entry[] oldTable = table;
    int oldCapacity = oldTable.length;
    /* 若 oldCapacity 已达到最大值,直接将 threshold 设为 Integer.MAX_VALUE */
    if ( oldCapacity == MAXIMUM_CAPACITY )
    {
        threshold = Integer.MAX_VALUE;
        return; /* 直接返回 */
    }
    /* 否则,创建一个更大的数组 */
    Entry[] newTable = new Entry[newCapacity];
    /* 将每条Entry重新哈希到新的数组中 */
    transfer( newTable );
    table = newTable;
    threshold = (int) (newCapacity * loadFactor); /* 重新设定 threshold */
}

HashMap 的重哈希:transfer()

重哈希的主要是一个重新计算原HashMap中的元素在新table数组中的位置并进行复制处理的过程,我们直接看其源码:

 

/**

*

* Transfers all entries from current table to newTable.

*

*/

void transfer( Entry[] newTable )

{

/* 将原数组 table 赋给数组 src */

Entry[] src = table;

int newCapacity = newTable.length;

/* 将数组 src 中的每条链重新添加到 newTable 中 */

for ( int j = 0; j < src.length; j++ )

{

Entry<K, V> e = src[j];

if ( e != null )

{

src[j] = null; /* src 回收 */

/* 将每条链的每个元素依次添加到 newTable 中相应的桶中 */

do

{

Entry<K, V> next = e.next;

/* e.hash指的是 hash(key.hashCode())的返回值; */

/* 计算在newTable中的位置,注意原来在同一条子链上的元素可能被分配到不同的子链 */

int i = indexFor( e.hash, newCapacity );

e.next = newTable[i];

newTable[i] = e;

e = next;

}

while ( e != null );

}

}

}

特别需要注意的是,在重哈希的过程中,原属于一个桶中的Entry对象可能被分到不同的桶,因为HashMap 的容量发生了变化,那么 h&(length - 1) 的值也会发生相应的变化。极端地说,如果重哈希后,原属于一个桶中的Entry对象仍属于同一桶,那么重哈希也就失去了意义。

HashMap 的读取实现

相对于HashMap的存储而言,读取就显得比较简单了。因为,HashMap只需通过key的hash值定位到table数组的某个特定的桶,然后查找并返回该key对应的value即可,源码如下:

 

/**
* Returns the value to which the specified key is mapped,
* or {@code null} if this map contains no mapping for the key.
* <p>More formally, if this map contains a mapping from a key
* {@code k} to a value {@code v} such that {@code (key==null ? k==null :
* key.equals(k))}, then this method returns {@code v}; otherwise
* it returns {@code null}. (There can be at most one such mapping.)
* <p>A return value of {@code null} does not <i>necessarily</i>
* indicate that the map contains no mapping for the key; it's also
* possible that the map explicitly maps the key to {@code null}.
* The {@link #containsKey containsKey} operation may be used to
* distinguish these two cases.
* @see #put(Object, Object)
*/
public V get( Object key )

{

/* 若为null,调用getForNullKey方法返回相对应的value */

if ( key == null )

/* 从table的第一个桶中寻找 key 为 null 的映射;若不存在,直接返回null */

return(getForNullKey() );

/* 根据该 key 的 hashCode 值计算它的 hash 码 */

int hash = hash( key.hashCode() );

/* 找出 table 数组中对应的桶 */

for ( Entry<K, V> e = table[indexFor( hash, table.length )];

e != null;

e = e.next )

{

Object k;

/* 若搜索的key与查找的key相同,则返回相对应的value */

if ( e.hash == hash && ( (k = e.key) == key || key.equals( k ) ) )

return(e.value);

}

return(null);

}

针对键为NULL的键值对,HashMap 提供了专门的处理:getForNullKey(), 其源码如下:

 

/**
 *
 * Offloaded version of get() to look up null keys. Null keys map
 *
 * to index 0\. This null case is split out into separate methods
 *
 * for the sake of performance in the two most commonly used
 *
 * operations (get and put), but incorporated with conditionals in
 *
 * others.
 *
 */
private V getForNullKey()
{
    /* 键为NULL的键值对若存在,则必定在第一个桶中 */
    for ( Entry<K, V> e = table[0]; e != null; e = e.next )
    {
        if ( e.key == null )
            return(e.value);
    }
    /* 键为NULL的键值对若不存在,则直接返回 null */
    return(null);
}

因此,调用HashMap的get(Object key)方法后,若返回值是 NULL,则存在如下两种可能:

  1. 该 key 对应的值就是 null;
  2. HashMap 中不存在该 key。