成功应对高并发的用户请求,那你的分布式架构将成功进阶

203 阅读11分钟

互联网应用以及云计算的普及,使得架构设计和软件技术的关注点从如何实现复杂的业务逻辑,转变为如何满足大量用户的高并发访问请求。

一个简单的计算处理过程,如果一旦面对大量的用户访问,整个技术挑战就会变得完全不同,软件开发方法、技术团队组织、软件的过程管理都会完全不同。

以新浪微博为例,新浪微博最开始只有两个工程师,一个前端,一个后端,两个人开发了一个星期就把新浪微博开发出来了。现在许多年过去了,新浪微博的技术团队有上千人,这些人要应对的技术挑战,一方面来自于更多更复杂的功能,一方面来自于随着用户量的增加而带来的高并发访问压力。

这种挑战和压力几乎对所有的大型互联网系统都是一样的,淘宝、百度、微信等,虽然功能各不相同,但都会面对同样的高并发用户的访问请求压力。要知道,同样的功能,供几个人使用和供几亿人使用,技术架构是完全不同的。

当同时访问系统的用户不断增加的时候,需要消耗的系统计算资源也不断增加,需要更多的CPU 和内存去处理用户的计算请求,需要更多的网络带宽去传输用户的数据,需要更多的磁盘空间去存储用户的数据。当消耗的资源超过了服务器资源的极限的时候,服务器就会崩溃,整个系统无法正常使用。

那么如何解决高并发的用户请求带来的问题?

垂直伸缩与水平伸缩

为了应对高并发用户访问带来的系统资源消耗,一种解决办法是垂直伸缩。所谓的垂直伸缩就是提升单台服务器的处理能力,比如用更快频率的 CPU,用更多核的 CPU,用更大的内存,用更快的网卡,用更多的磁盘组成一台服务器,使单台服务器的处理能力得到提升。通过这种手段提升系统的处理能力。

在大型互联网出现之前,传统的行业,比如银行、电信这些企业的软件系统,主要是使用垂直伸缩这种手段实现系统能力的提升,在服务器上增强,提升服务器的硬件水平。当业务增长,用户增多,服务器计算能力无法满足要求的时候,就会用更强大的计算机,比如更换更快的 CPU 和网卡、更大的内存和磁盘,从服务器升级到小型机,从小型机提升到中型机,从中型机提升到大型机,服务器越来越强大,处理能力越来越强大,当然价格也越来越昂贵,运维越来越复杂。

垂直伸缩带来的价格成本和服务器的处理能力并不一定呈线性关系,也就是说,增加同样的费用,并不能得到同样的计算能力。而且计算能力越强大,需要花费的钱就越多。

同时,受计算机硬件科技水平的制约,单台服务器的计算能力并不能无限增加,而互联网,特别是物联网的计算要求几乎是无限的。

因此,在互联网以及物联网领域,并不使用垂直伸缩这种方案,而是使用水平伸缩。

所谓的水平伸缩,指的是不去提升单机的处理能力,不使用更昂贵更快更厉害的硬件,而是使用更多的服务器,将这些服务器构成一个分布式集群,通过这个集群,对外统一提供服务,以此来提高系统整体的处理能力。

但是要想让更多的服务器构成一个整体,就需要在架构上进行设计,让这些服务器成为整体系统的一个部分,将这些服务器有效地组织起来,统一提升系统的处理能力。这就是互联网应用和云计算中普遍采用的分布式架构方案。

互联网分布式架构演化

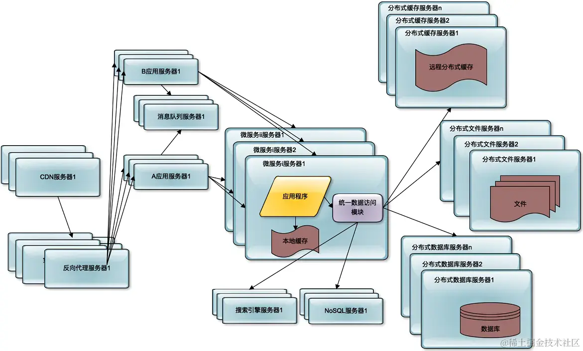
分布式架构是互联网企业在业务快速发展过程中,逐渐发展起来的一种技术架构,包括了一系列的分布式技术方案:分布式缓存、负载均衡、反向代理与 CDN、分布式消息队列、分布式数据库、NoSQL 数据库、分布式文件、搜索引擎、微服务等等,还有将这些分布式技术整合起来的分布式架构方案。

这些分布式技术和架构方案是互联网应用随着用户的不断增长,为了满足高并发用户访问不断增长的计算和存储需求,逐渐演化出来的。可以说,几乎所有这些技术都是由应用需求直接驱动产生的。

下面我们通过一个典型的互联网应用的发展历史,来看互联网系统是如何一步一步逐渐演化出各种分布式技术,并构成一个复杂庞大的分布式系统的。

在最早的时候,系统因为用户量比较少,可能只有几个用户,比如刚才提到的微博。一个应用访问自己服务器上的数据库,访问自己服务器的文件系统,构成了一个单机系统,这个系统就可以满足少量用户使用了。

如果这个系统被证明业务上是可行的,是有价值的,那么用户量就会快速增长。比如像新浪微博引入了一些明星大 V 开通微博,于是迅速吸引了这些明星们的大批粉丝前来关注。这个时候服务器就不能够承受访问压力了,需要进行第一次升级,数据库与应用分离。

前面单机的时候,数据库和应用程序是部署在一起的。进行第一次分离的时候,应用程序、数据库、文件系统分别部署在不同的服务器上,从 1 台服务器变成了 3 台服务器,那么相应的处理能力就提升了 3 倍。

这种分离几乎是不需要花什么技术成本的,只需要把数据库、文件系统进行远程部署,进行远程访问就可以了。

而随着用户进一步的增加,更多的粉丝加入微博,3 台服务器也不能够承受这样的压力了,那么就需要使用缓存改善性能。

所谓缓存,就是将应用程序需要读取的数据缓存在缓存中,通过缓存读取数据,而不是通过数据库读取数据。缓存主要有分布式缓存和本地缓存两种。分布式缓存将多台服务器共同构成一个集群,存储更多的缓存数据,共同对应用程序提供缓存服务,提供更强大的缓存能力。

通过使用缓存,一方面应用程序不需要去访问数据库,因为数据库的数据是存在磁盘上的,访问数据库需要花费更多的时间,而缓存中的数据只是存储在内存中的,访问时间更短;另一方面,数据库中的数据是以原始数据的形式存在的,而缓存中的数据通常是以结果形式存在,比如说已经构建成某个对象,缓存的就是这个对象,不需要进行对象的计算,这样就减少了计算的时间,同时也减少了 CPU 的压力。最主要的,应用通过访问缓存降低了对数据库的访问压力,而数据库通常是整个系统的瓶颈所在。降低了数据库的访问压力,就是改善整个系统的处理能力。

随着用户的进一步增加,比如微博有更多的明星加入进来,并带来了更多的粉丝。那么应用服务器可能又会成为瓶颈,因为连接大量的并发用户的访问,这时候就需要对应用服务器进行升级。通过负载均衡服务器,将应用服务器部署为一个集群,添加更多的应用服务器去处理用户的访问。

在微博上,我们的主要操作是刷微博,也就是读微博。如果只是明星们发微博,粉丝刷微博,那么对数据库的访问压力并不大,因为可以通过缓存提供微博数据。但事实上,粉丝们也要发微博,发微博就是写数据,这样数据库会再一次成为整个系统的瓶颈点。单一的数据库并不能承受这么大的访问压力。

这时候的解决办法就是数据库的读写分离,将一个数据库通过数据复制的方式,分裂为两个数据库,主数据库主要负责数据的写操作,所有的写操作都复制到从数据库上,保证从数据库的数据和主数据库数据一致,而从数据库主要提供数据的读操作。

通过这样一种手段,将一台数据库服务器水平伸缩成两台数据库服务器,可以提供更强大的数据处理能力。

对于大多数的互联网应用而言,这样的分布式架构就已经可以满足用户的并发访问压力了。但是对于更大规模的互联网应用而言,比如新浪微博,还需要解决海量数据的存储与查询,以及由此产生的网络带宽压力以及访问延迟等问题。此外随着业务的不断复杂化,如何实现系统的低耦合与模块化开发、部署也成为重要的技术挑战。

海量数据的存储,主要通过分布式数据库、分布式文件系统、NoSQL 数据库解决。直接在数据库上查询已经无法满足这些数据的查询性能要求,还需要部署独立的搜索引擎提供查询服务。同时减少数据中心的网络带宽压力,提供更好的用户访问延时,使用 CDN 和反向代理提供前置缓存,尽快返回静态文件资源给用户。

为了使各个子系统更灵活易于扩展,则使用分布式消息队列将相关子系统解耦,通过消息的发布订阅完成子系统间的协作。使用微服务架构将逻辑上独立的模块在物理上也独立部署,单独维护,应用系统通过组合多个微服务完成自己的业务逻辑,实现模块更高级别的复用,从而更快速地开发系统和维护系统。

微服务、消息队列、NoSQL 等这些分布式技术在出现早期的时候,比较有技术难度和使用门槛,只在相对比较大规模的互联网系统中使用。但是这些年随着技术的不断成熟,特别是云计算的普及,使用门槛逐渐降低,许多中小规模的系统,也已经普遍使用这些分布式技术架构设计自己的互联网系统了。

小结

随着互联网越来越普及,越来越多的企业采用面向互联网的方式开展自己的业务。传统的IT 系统,用户量是有限而确定的,超市系统的用户主要是超市的收银员,银行系统的用户主要是银行的柜员,但是超市、银行这些企业如果使用互联网开展自己的业务,那么应用系统的用户量可能会成千上万倍地增加。

这些海量的用户访问企业的后端系统,就会产生高并发的访问压力,需要消耗巨大的计算资源,如何增加计算资源以满足高并发的用户访问压力,正是互联网架构技术的核心驱动力。

主要就是各种分布式技术,我将会在后续讲解其中比较典型的几种分布式技术架构。