字节、阿里、腾讯、美团都在用的‘高并发系统设计’;秒杀、抢票高并发场景难点解析

500 阅读5分钟

"秒杀活动"、"抢红包"、"微博热搜"、"12306抢票"、"共享单车拉新"等都是高并发的典型业务场景,那么如何解决这些业务场景背后的难点问题呢?

  • 秒杀系统中,QPS达到10万/s时,如何定位并解决业务瓶颈?
  • 明星婚恋话题不断弓|爆微博热搜,如何确保系统不宕机?
  • 共享单车充值活动,如何保证不超卖?
  • ......

同一时间、海量用户的高频访问对任何平台都是难题,但可喜的是,虽然业务场景不同,设计和优化的思想却是万变不离宗。如果你掌握了高并发系统设计的核心技术点(缓存、池化、异步化、负载均衡、队列、降级熔断等),深化成自 己的知识体系,解决这些业务问题将不在话下,应对自如。

在小编看来,不少技术能力极强的工程师依旧会被"高并发"所困,这与知识储备不足,无法系统化地掌握核心技术有很大关系。技术人要不断汲取新的营养,更要能将技术知识应用到实际业务中,这样才能提升竞争力,突破职场瓶颈。

高并发系统设计知识框架图

说明:文章限于篇幅,故只做部分展示,完整的《高并发系统设计》文档小编已经整理好了,正在学习高并发或者想把这份文档当做练习题复习一下的朋友,帮忙转发一下,然后关注文末公众号获取

基础

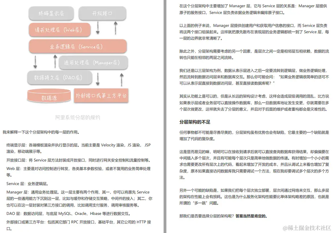
一起了解高并发架构的设计理念, 建立对高并发系统的初步认知。比如,如何让你的系统更好地支持高性能、可用与可扩展性,比如带你掌握架构分层的核心技术点。

  • 高并发系统:它的通用设计方法是什么
  • 架构分层:我们为什么一定要这么做?
  • 系统设计目标(一) :如何提升系统性能?
  • 系统设计目标(二) :系统怎样做到高可用?
  • 系统设计目标(三) :如何让系统易于扩展?

数据库

  • 池化技术:如何减少频繁创建数据库连接的性能损耗?
  • 数据库优化方案(一) :查询请求增加时,如何做主从分离?
  • 数据库优化方案(二) :写入数据量增加时,如何实现分库分表?
  • 发号器:如何保证分库分表后ID的全局唯一性?
  • NOSQL:在高并发场景下,数据库和NoSQL如何做到互补?

缓存

缓存是我们做架构工作经常使用的技术之一,它极大地缓解了大用户量对系统造成的冲击。伴随着系统架构的演进,缓存的使用方法也从没有停止过改变,缓存框架的种类也日渐增多。

对于缓存的使用,看似非常简单,其实却蕴含着很多技巧在里面,这些技巧可以帮助我们最大化地发挥缓存的功效,减少因为缓存的错误使用导致的线上生产事故。该如何做缓存框架的选型,究竟哪种框架更适合自己的现状,这些都是我们需要面对和解决的难题。

  • 缓存:数据库成为瓶颈后,动态数据的查询要如何加速?
  • 缓存的使用姿势(一) :如何选择缓存的读写策略?
  • 缓存的使用姿势(二) :缓存如何做到高可用?
  • 缓存的使用姿势(三) :缓存穿透了怎么办?
  • CDN:静态资源如何加速?

消息队列

如果你掌握了消息队列的底层技术,无论使用哪种消息队列产品,你都可以从原理层面来分析问题,再简单看一下它的API和相关配置项,就能很快知道该如何配置消息队列,写出高性能并且可靠的程序。

  • 消息队列:秒杀时如何处理每秒上万次的下单请求?
  • 消息投递:如何保证消息仅仅被消费一次?
  • 消息队列:如何降低消息队列系统中消息的延迟?

分布式服务

  • 系统架构:每秒1万次请求的系统要做服务化拆分吗?
  • 微服务架构:微服务化后,系统架构要如何改造?
  • RPC框架:10万QPS下如何实现毫秒级的服务调用?
  • 注册中心:分布式系统如何寻址?
  • 分布式Trace:横跨几十个分布式组件的慢请求要如何排查?
  • 负载均衡:怎样提升系统的横向扩展能力?
  • API网关:系统的门面要如何做呢?
  • 多机房部署:跨地域的分布式系统如何做?
  • Service Mesh:如何屏蔽服务化系统的服务治理细节?

维护

  • 给系统加上眼睛:服务端监控要怎么做?
  • 应用性能管理:用户的使用体验应该如何监控?
  • 压力测试:怎样设计全链路压力测试平台?
  • 配置管理:成千上万的配置项要如何管理?
  • 降级熔断:如何屏蔽非核心系统故障的影响?
  • 流量控制:高并发系统中我们如何操纵流量?

实战

以未读数系统设计和信息流设计为例展开介绍。未读数系统实战,主要讲解如何设计方案来抵挡每秒几十万次的获取用户未读数的请求;信息流设计实战,讲解如何做通用信息流系统的推模式与拉模式。实战篇内容操作性强,能检验你对技术点的掌握程度,和灵活运用的程度,完善你知识体系的重要环节。

学习感言

先带你建立对高并发系统设计的直观理解,再以最简单架构逐步演进到支撑百万、千万并发的分布式架构为案例,带你解决这个过程中遇到的痛点问题,提升业务处理能力,真正完成一次系统演进,最后结合实战优化整体设计思路。

记得帮忙转发+转发+转发,关注下方公众号获取