终于有人搞出了史上最全的微服务实战!讲的真是清清楚楚

353 阅读5分钟

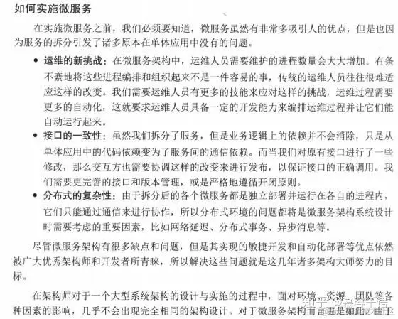
微服务架构的概念,现在对于大家应该都不陌生,无论使用 Apache Dubbo、还是 Spring Cloud,都可以去尝试微服务,把复杂而庞大的业务系统拆分成一些更小粒度且独立部署的 Rest 服务。

但是这个过程,具体应该怎么做?现有的条件下到底要不要做微服务?服务拆分成什么粒度才是合适的?遗留的老系统需要如何考虑重构改造?有哪些坑需要我们注意?系统怎么在分布式服务下实现数据的一致性和服务的高可用可伸缩?拆分的过程中系统数量增多,测试、部署、运维、监控,又应该如何处理?

最近整理了一套微服务实战文档,讲解很透彻。今天分享给大家。这份资料尤其适合以下人群:

1.没有用过微服务技术,只会用传统的 SSM 框架
2.用过 Spring Cloud、Dubbo等技术,但是只限于使用,遇到问题基本无法解决
3.从来没有系统学习微服务架构,觉得架构设计是遥不可及的
4.对于微服务技术有所了解,但尚没有设计高可用高并发的实践经历

看完这份文档你将获得哪些收获?

阐述微服务架构落地的一些设计原则和利弊取舍,结合微服务架构过程的很多最佳实践经验,希望给读者带来一定的启发和思考,避免在实际应用过程中走弯路,能够多快好省的落地实现微服务架构。

由于篇幅限制,小编这里只将此实战文档的所含内容全部展现出来了,需要获取完整文档用以学习的朋友们可以关注文末公众号获取

文档内容目录

  1. 基础知识
  2. 微服务构建(Spring Boot)
  3. 服务治理(Spring Cloud Eureka)
  4. 客户端负载均衡(Spring Cloud Ribbon)
  5. 服务容错保护(Spring Cloud Hystrix)
  6. 声明式服务调用(Spring Cloud Feign)
  7. API网关服务(Spring Cloud Zuul)
  8. 分布式配置中心(Spring Cloud Config)
  9. 消息总线(Spring Cloud Bus)
  10. 消息驱动的微服务(Spring Cloud Stream)
  11. 分布式服务追踪(Spring Cloud Sleuth)

基础知识

主要包括了什么是微服务架构、与单体系统的区别、为什么选择Spring Cloud、什么是Spring Cloud

微服务构建(Spring Boot)

主要包含了: 框架简介、快速入门、项目构建与解析、实现RESTfulAPI、配置详解、自定义参数、参数引用、命令行参数、多环境配置、加载顺序、监控与管理、初识actuator、原生端点。

服务治理(Spring Cloud Eureka)

主要内容包括: 服务治理、Netflix Eureka、注册服务提供者、高可用注册中心、服务发现与消费、Eureka详解、服务治理机制、源码分析、配置详解、服务注册类配置、服务实例类配置、跨平台支持。

 

客户端负载均衡(Spring Cloud Ribbon)

主要内容包括: 客户端负载均衡、RestTemplate 详解、GET请求、POST请求、PUT请求、DELETE请求、源码分析、负载均衡器、负载均衡策略、配置详解、自动化配置、Camden版本对RibbonClient配置的优化、参数配置、与Eureka结合、重试机制。

服务容错保护(Spring Cloud Hystrix)

主要内容包括: 快速入门、原理分析、工作流程、断路器原理、依赖隔离、使用详解、创建请求命令、定义服务降级、异常处理、命令名称、 分组以及线程池划分、请求缓存、请求合并、属性详解、Command属性、collapser属性、thread Pool属性、Hystrix仪表盘、Turbine集群监控、构建监控聚合服务、与消息代理结合。

声明式服务调用: 快速入门、继承特性、参数绑定、Ribbon配置、全局配置、指定服务配置、重试机制、Hystrix配置、全局配置、禁用Hystrix、指定命令配置、服务降级配置、其他配置、日志配置。

API网关服务(Spring Cloud Zuul)

快速入门、构建网关、请求路由、请求过滤、路由详解、传统路由配置、服务路由配置、服务路由的默认规则、自定义路由映射规则、路径匹配、路由前缀、本地跳转、Cookie与头信息、Hystrix 和 Ribbon 支持、过滤器详解、过滤器、请求生命周期、核心过滤器、异常处理、禁用过滤器、动态加载、动态路由、动态过滤器。

分布式配置中心: 快速入门、构建配置中心、配置规则详解、客户端配置映射、服务端详解、基础架构、Git配置仓库、SVN配置仓库、本地仓库、本地文件系统、健康监测、属性覆盖、安全保护、加密解密、高可用配置、客户端详解、服务化配置中心、失败快速响应与重试、获取远程配置、动态刷新配置。

消息总线: 消息代理、RabbitMQ实现消息总线、基本概念、安装与使用、快速入门、整合Spring Cloud Bus、原理分析、指定刷新范围、架构优化、RabbitMQ配置、Kafka实现消息总线、Kafka简介、快速入门、整合 Spring Cloud Bus、Kafka配置、深入理解、源码分析、其他消息代理的支持。

消息驱动的微服务: 快速入门、核心概念、绑定器、发布-订阅模式、消费组、消息分区、使用详解、开启绑定功能、绑定消息通道、消息生产与消费、响应式编程、消费组与消息分区、消息类型、绑定器详解、绑定器SPI、自动化配置、多绑定器配置、RabbitMQ与Kafka绑定器、配置详解、基础配置、绑定通道配置、绑定器配置。

分布式服务跟踪: 快速入门、准备工作、实现跟踪、跟踪原理、抽样收集、与Logstash整合、与Zipkin整合、HTTP收集、消息中间件收集、收集原理、数据存储、API接口。

由于篇幅限制,小编这里只将此实战文档的所含内容全部展现出来了,需要获取完整文档用以学习的朋友们可以下方公众号获取