Gateway 核心

121 阅读1分钟

0. 前言

  • SpringBoot版本:2.1.9.RELEASE
  • SpringCloud版本:Greenwich.SR4

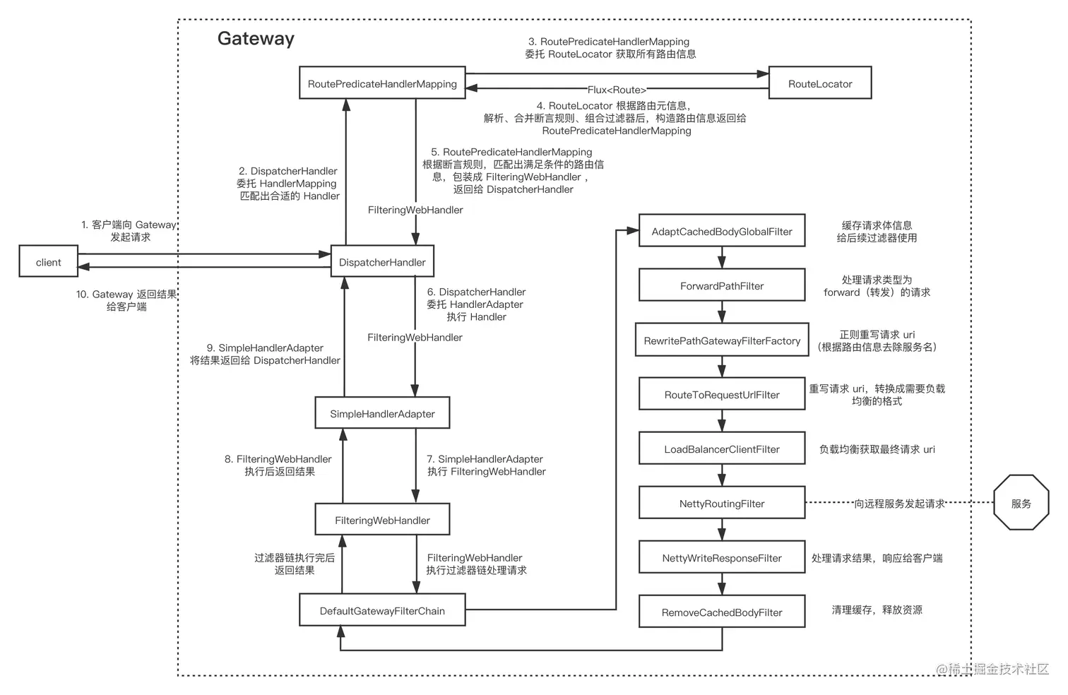
1. 核心简述

  • 客户端向网关发起的请求时,利用断言规则获取路由信息,然后根据路由信息执行过滤器链(负载均衡、发送请求、处理结果),最后将结果响应给客户端

2. 请求处理流程

Gateway-处理请求流程图

学习参考:掘金小册《SpringCloudNetflix 源码解读与原理分析》