前端程序员简历制作建议

1,093 阅读3分钟

大家好,我是漫步,今天来分享一下程序员简历该怎么写

昨天的抽奖活动还在进行中,去看看吧

排版工整

好的简历,万里挑一,HR 每天要看上百份简历,一份排版工整、段落错落有致、文字简洁分明的简历映入眼帘,是不是特别的舒服,有了好心情才有看下去的动力。

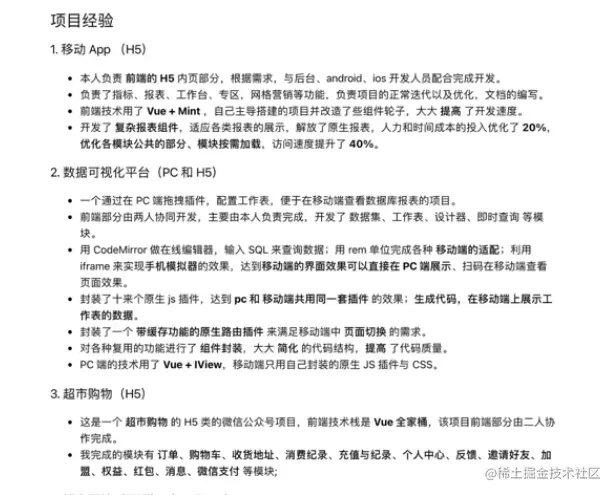
写完简历记得检查一下,特别是英文单词,大写和小写不要写错了。还要不要有错别字。看下面这个是不是一个比较简单的简历。

来源:代码随想录 juejin.cn/post/684490…

重点突出

技能列表

你有哪些最与人不同的技能,做过哪些突出的贡献,重点解决了哪些事情。不要罗列一大堆普通的技能,比如说你会HTML、CSS、JavaScript、Python、SQL等。如下图:

每个工作都有不同的突出技能要求,有些公司要求会Vue,有些公司要求会ECharts,有些公司要求会HTML5等。根据每个公司的要求,重点描述自己有这方面的能力,更能让人选择你。以下是一个比较好的描述技能的图,可以参考下:

工作经历

你的最近工作经历要写在最前面,因为他最能代表现在你的能力状态,然后倒叙写接下去的。如果你有大厂的工作经验,也可以提前写。重点要突出那你工作中负责的与众不同的东西,担任一个不是可以代替的位置,这样子更能吸引别人的眼球。以下是一个例子:

作为组长负责设计和开发分布式网络爬虫系统,优化爬虫策略和防屏蔽规则,提升网页抓取的效率和质量。根据行业需求分析设计方案可行性,对项目代码进行测试优化,协助持续集成与自动化部署,提高系统可用性。负责公司技术文档的编写以及维护,定期review团队的代码,与团队共同学习以及成长。

可以参考下面这个简洁模板:

参考:www.zhihu.com/question/31…

条理清晰

除了工作经历,项目经验是比较吸引HR的一个地方,怎么条理清晰、思路明了的写好项目经验,是比较重要的一个地方。

项目经验

你做过了哪些项目经验,主要写你主导的项目,负责的那个模块,解决了那个困难的地方,最终实现了什么样的变化等。不要写哪些边边角角的项目,那样会显得你没什么参与进去工作,没有突出你的能力。也可以通过以下两个方法来写:

1.STAR 法则

  • Situation: 情景。 事情是在什么情况下发生的?
  • Task:: 任务。你的任务是什么?
  • Action: 行动。你做了什么?
  • Result: 结果。最终的结果怎样?

2.FAB法则

  • Feature: 你的特征/优势是什么?
  • Advantage: 比别人好在哪些地方;
  • Benefit: 如果雇佣你,招聘方会得到什么好处。

可以参考下面这个:

加分项

  1. 个人博客:里面记录你的项目实践、遇到的坑及解决的方法、积极参与新的技术和相关目等。
  2. Github:有多星的项目,或者流程完整的项目,你花费了很多心思去弄的项目。
  3. 公众号或者微博:有多人关注的社交账号,也是提升你影响力的一个,里面分享你的个人技术观点,思考和理解等。

像下面这样:

总结

只要认真去制作简历,HR是能感受到的,也能从众多求职者中脱颖而出,得到更多机会。有时候机会往往就在于用不用心争取上面。

很晚了,就到这里了,下篇分享一些我整理的简历模板给大家。

觉得本文对你有帮助?请分享给更多人

推荐关注「前端开发博客」,提升前端技能