log4j:WARN No appenders could be found for logger (org.springframework.web.conte

666 阅读2分钟

log4j:WARN No appenders could be found for logger (org.springframework.web.context.support.StandardServletEnvironment)

1 原因是使用log4j1,需要从依赖中找到所有的log4j 依赖将其排除!即可解决

文章最后给出springboot配置的参考依赖。

下图是:是使用log4j1的debug

将该依赖删除

<dependency>
    <groupId>org.springframework.cloud</groupId>
    <artifactId>spring-cloud-dependencies</artifactId>
    <version>Camden.SR5</version>
    <type>pom</type>
    <scope>import</scope>
</dependency>

springboot 启动时 log4j

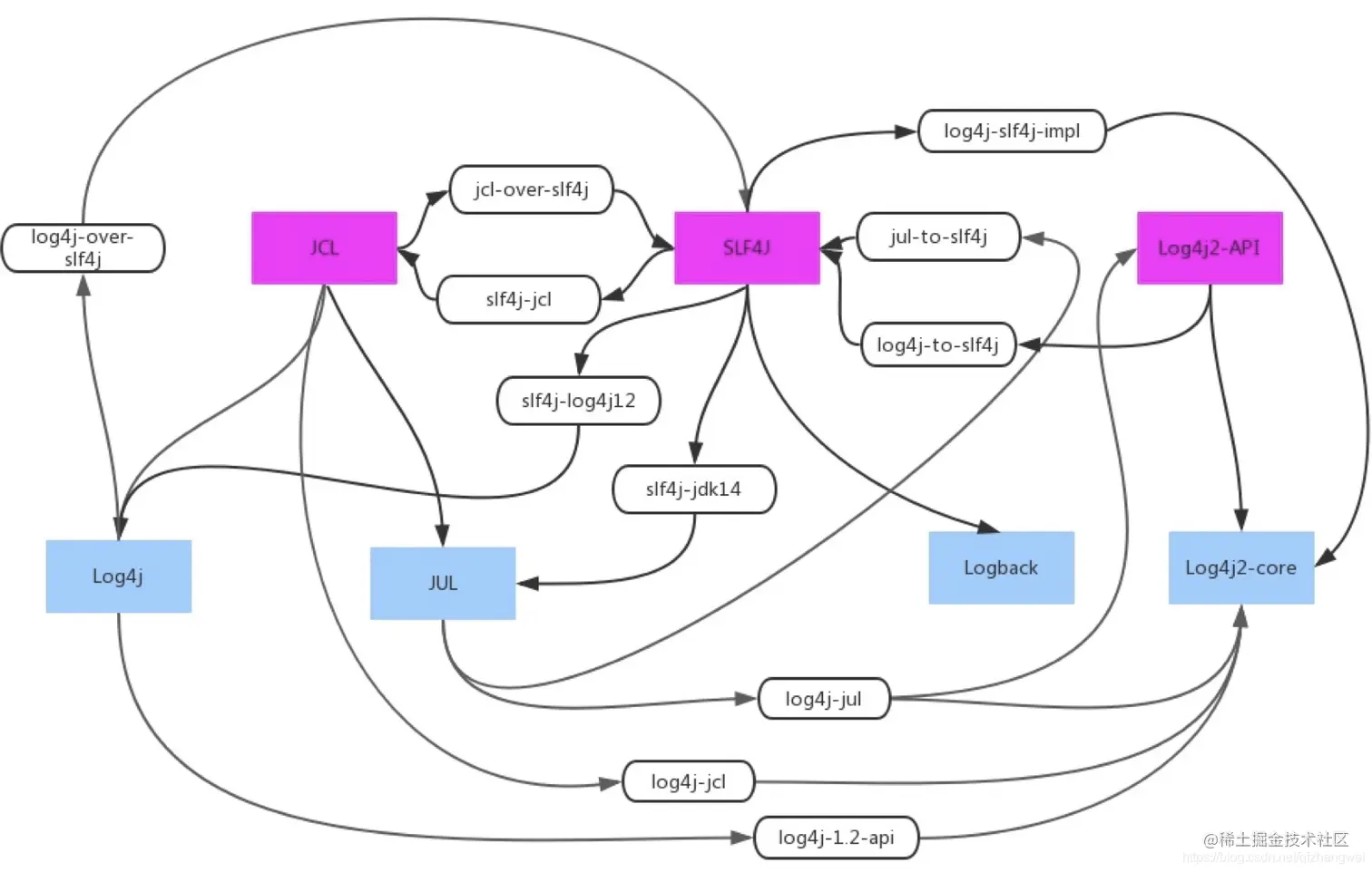
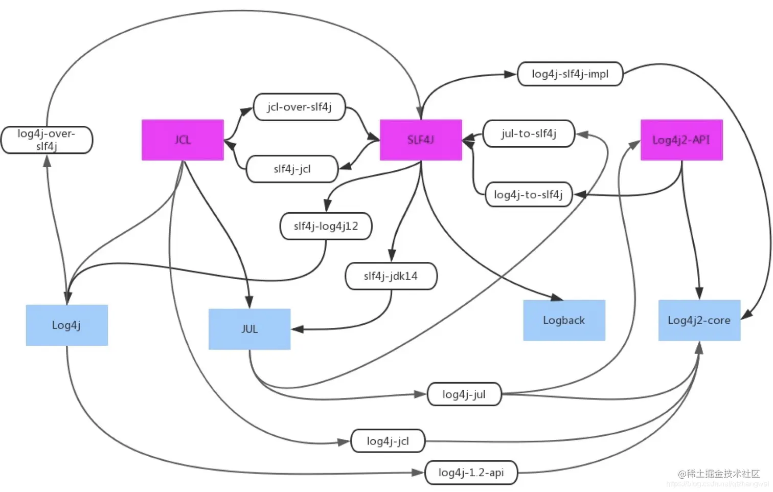
下图是 log体系图,解读:各个log实现通过桥接器可以实现互通的,主流还是 使用slf4j门面模式

如:tomcat 和 springboot 分别使用了不同的日志实现

Commons-logging 是tomcat默认的日志系统;

springboot 默认使用的是logback日志实现,common-logs并没有logback的实现;

3 maven日志相关的关键配置

<parent>
    <groupId>org.springframework.boot</groupId>
    <artifactId>spring-boot-starter-parent</artifactId>
    <version>2.0.6.RELEASE</version>
    <relativePath/> <!-- lookup parent from repository -->
</parent>

<!-- 如,阿里云的loghub依赖的log4j 将其排除,其他组件有此依赖也做相同处理 loghub consumer -->
<dependency><groupId>com.aliyun.openservices</groupId>
    <artifactId>loghub-client-lib</artifactId>
    <exclusions>
        <exclusion>
            <groupId>log4j</groupId>
            <artifactId>log4j</artifactId>
        </exclusion>
    </exclusions>
    <version>0.6.15</version> </dependency>


<!-- slf4j -->
<dependency>
    <groupId>org.springframework.boot</groupId>
    <artifactId>spring-boot-starter</artifactId>
    <exclusions>
        <!-- 排除默认日志配置 logback -->
        <exclusion>
            <groupId>org.springframework.boot</groupId>
            <artifactId>spring-boot-starter-logging</artifactId>
        </exclusion>
    </exclusions>
</dependency>



<!-- 导入log4j2依赖 perfect -->
<dependency>
    <groupId>org.springframework.boot</groupId>
    <artifactId>spring-boot-starter-log4j2</artifactId>
</dependency>

spring boot starter 的日志依赖
   <dependency>
      <groupId>ch.qos.logback</groupId>
      <artifactId>logback-classic</artifactId>
      <version>1.2.3</version>
      <scope>compile</scope>
    </dependency>
    <dependency>
      <groupId>org.apache.logging.log4j</groupId>
      <artifactId>log4j-to-slf4j</artifactId>
      <version>2.10.0</version>
      <scope>compile</scope>
    </dependency>
    <dependency>
      <groupId>org.slf4j</groupId>
      <artifactId>jul-to-slf4j</artifactId>
      <version>1.7.25</version>
      <scope>compile</scope>
    </dependency>




4 常见问题

4.1 springboot 2 也引入了log4j2的实现,多个门面实现怎么办?
如果: springboot使用了log4j2的实现 同时也使用了 logback 就冲突了, 必须排除一个
SLF4J: Class path contains multiple SLF4J bindings.
SLF4J: Found binding in [jar:file:/Users/xiayin/.m2/repository/ch/qos/logback/logback-classic/1.2.3/logback-classic-1.2.3.jar!/org/slf4j/impl/StaticLoggerBinder.class]
SLF4J: Found binding in [jar:file:/Users/xiayin/.m2/repository/org/apache/logging/log4j/log4j-slf4j-impl/2.10.0/log4j-slf4j-impl-2.10.0.jar!/org/slf4j/impl/StaticLoggerBinder.class]
S

解决方法:将web依赖中的spring-boot-starter包,排除logback依赖

<dependency>
    <groupId>org.springframework.boot</groupId>
    <artifactId>spring-boot-starter-web</artifactId>
</dependency>

<!-- slf4j -->
<dependency>
    <groupId>org.springframework.boot</groupId>
    <artifactId>spring-boot-starter</artifactId>
    <exclusions>
        <!-- 排除默认日志配置 logback 排除 -->
        <exclusion>
            <groupId>org.springframework.boot</groupId>
            <artifactId>spring-boot-starter-logging</artifactId>
        </exclusion>
    </exclusions>
</dependency>

4.2 tomcat日志不打印了,只用springboot的日志,如何解?

因为springboot 默认使用的是logback日志实现,common-logs并没有logback的实现;必须使用桥接器,将tomcat的日志输出到门面接口;

解决方案:

<!-- 导入log4j2依赖 -->
<dependency>
    <groupId>org.springframework.boot</groupId>
    <artifactId>spring-boot-starter-log4j2</artifactId>
</dependency>

目的是引入 log4j-slf4j-impl 依赖包,输出jcl日志。如:阿里云 tablestore项目依赖的也是强 log4j-slf4j-impl

4.3 springboot 2.0+ 默认log实现有几个?

logback实现
<dependency>
  <groupId>ch.qos.logback</groupId>
  <artifactId>logback-classic</artifactId>
  <version>1.2.3</version>
  <scope>compile</scope>
  <optional>true</optional>
</dependency>

log4j2实现
<dependency>
  <groupId>org.apache.logging.log4j</groupId>
  <artifactId>log4j-api</artifactId>
  <version>2.10.0</version>
  <scope>compile</scope>
  <optional>true</optional>
</dependency>
<dependency>
  <groupId>org.apache.logging.log4j</groupId>
  <artifactId>log4j-core</artifactId>
  <version>2.10.0</version>
  <scope>compile</scope>
  <optional>true</optional>
</dependency>

4.4 其他问题 基本解决方法也是定位到,核心包依赖问题上。

5 常用log4j2.xml

<?xml version="1.0" encoding="UTF-8"?>
<!--日志级别以及优先级排序: OFF > FATAL > ERROR > WARN > INFO > DEBUG > TRACE > ALL -->
<!--Configuration后面的status,这个用于设置log4j2自身内部的信息输出,可以不设置,当设置成trace时,你会看到log4j2内部各种详细输出-->
<!--monitorInterval:Log4j能够自动检测修改配置 文件和重新配置本身,设置间隔秒数-->
<configuration status="WARN" monitorInterval="30" packages="org.apache.logging.log4j.core.layout">
    <!--先定义所有的appender-->
    <appenders>
        <!--这个输出控制台的配置-->
        <console name="Console" target="SYSTEM_OUT">
            <!--输出日志的格式-->
            <PatternLayout pattern="%date{DEFAULT}]-[%highlight{%level}]-[%threadName]-[%class{1}:%line]-[%msg%n"/>
        </console>
        <!-- 这个会打印出所有的info及以下级别的信息,每次大小超过size,则这size大小的日志会自动存入按年份-月份建立的文件夹下面并进行压缩,作为存档-->
        <RollingFile name="RollingFileInfo" fileName="logs/all.log"
                     filePattern="logs/$${date:yyyy-MM}/all-%d{yyyy-MM-dd}-%i.log">
            <!--控制台只输出level及以上级别的信息(onMatch),其他的直接拒绝(onMismatch)-->
            <ThresholdFilter level="info" onMatch="ACCEPT" onMismatch="DENY"/>
            <PatternLayout pattern="%date{DEFAULT}]-[%level]-[%threadName]-[%logger{1}]-[%msg%n"/>

            <Policies>
                <TimeBasedTriggeringPolicy/>
                <SizeBasedTriggeringPolicy size="500 MB"/>
            </Policies>
        </RollingFile>
        <RollingFile name="RollingFileWarn" fileName="logs/warn.log"
                     filePattern="logs/$${date:yyyy-MM}/warn-%d{yyyy-MM-dd}-%i.log">
            <ThresholdFilter level="warn" onMatch="ACCEPT" onMismatch="DENY"/>
            <PatternLayout pattern="%date{DEFAULT}]-[%level]-[%threadName]-[%logger{1}]-[%msg%n"/>
            <Policies>
                <TimeBasedTriggeringPolicy/>
                <SizeBasedTriggeringPolicy size="100 MB"/>
            </Policies>
            <!-- DefaultRolloverStrategy属性如不设置,则默认为最多同一文件夹下7个文件,这里设置了20 -->
            <DefaultRolloverStrategy max="20"/>
        </RollingFile>
        
        <RollingFile name="RollingFileErrorCommon" fileName="logs/errorc.log"
                     filePattern="logs/$${date:yyyy-MM}/error-%d{yyyy-MM-dd}-%i.log">
            <ThresholdFilter level="error" onMatch="ACCEPT" onMismatch="DENY"/>
            <PatternLayout pattern="%date{DEFAULT}]-[%level]-[%threadName]-[%logger{1}]-[%msg%n"/>
            <Policies>
                <TimeBasedTriggeringPolicy/>
                <SizeBasedTriggeringPolicy size="100 MB"/>
            </Policies>
        </RollingFile>
        <!--OTS ERRO-->
        <RollingFile name="RollingFileOtsError" fileName="../logs/ots-error.log"
                     filePattern="../logs/$${date:yyyy-MM}/ots-error-%d{yyyy-MM-dd}-%i.log">
            <ThresholdFilter level="error" onMatch="ACCEPT" onMismatch="DENY"/>
            <PatternLayout pattern="%date{DEFAULT}]-[%level]-[%threadName]-[%logger{1}]-[%msg%n"/>
            <Policies>
                <TimeBasedTriggeringPolicy/>
                <SizeBasedTriggeringPolicy size="100 MB"/>
            </Policies>
        </RollingFile>
    </appenders>
    <!--然后定义logger,只有定义了logger并引入的appender,appender才会生效-->
    <loggers>
        <!--过滤掉spring和mybatis的一些无用的DEBUG信息-->
        <logger name="org.springframework" level="DEBUG"></logger>
        <logger name="org.mybatis" level="DEBUG"></logger>
        <logger name="com.alicloud.openservices.tablestore" level="ERROR" additivity="false">
            <appender-ref ref="RollingFileOtsError"/>
        </logger>
        <root level="INFO">
            <appender-ref ref="Console"/>
            <appender-ref ref="RollingFileInfo"/>
            <appender-ref ref="RollingFileWarn"/>
            <appender-ref ref="RollingFileErrorCommon"/>
        </root>
    </loggers>
</configuration>