uboot研读笔记 | 02 - 详细探索uboot启动过程(基于S3C2410处理器)

433 阅读10分钟

项目开源地址:github.com/Mculover666…

0. 教程完整目录

1. 启动流程分析方法

uboot的文件太多了,要从文件着手学习是非常困难的,最好的办法是:

选择一款已经默认支持的处理器,然后去研究针对该款处理器的启动过程,以及使用到了哪些问文件,重点掌握需要自己修改哪些文件即可。

这里我选择和开发板S3C2440近似的一款已有处理器:S3C2410,然后研读针对该款处理器的源代码。

首先放上我分析出的结果:

在这里插入图片描述

2. 单板配置文件

在研读uboot源码的时候,很多配置项都取决于单板配置文件中的宏定义,比如smdk2410这个单板的配置文件是include\configs\smdk2410.h文件,在查看源码时,可以在此文件中查看宏定义是否存在。

3. start.S文件

在编译产生的链接文件uboot.lds中可以看到,0地址处存放的是arch/arm/cpu/arm920t/start.S文件编译产生的内容:

进入该文件查看内容:

接着阅读代码,找到start_code,内容如下(重点):

/*
 * the actual start code
 * 实际启动代码
 */

start_code:
	/*
	 * set the cpu to SVC32 mode
	 *1. 设置CPU为SVC32模式
	 */
	mrs	r0, cpsr
	bic	r0, r0, #0x1f
	orr	r0, r0, #0xd3
	msr	cpsr, r0

	/* S3C2410的内核是ARM920T,这段代码用不到 */
#if	defined(CONFIG_AT91RM9200DK) || defined(CONFIG_AT91RM9200EK)
	/*
	 * relocate exception table
	 */
	ldr	r0, =_start
	ldr	r1, =0x0
	mov	r2, #16
copyex:
	subs	r2, r2, #1
	ldr	r3, [r0], #4
	str	r3, [r1], #4
	bne	copyex
#endif

#ifdef CONFIG_S3C24X0
	/* turn off the watchdog */
	/* 2. 关看门狗 */
	//经过查看S3C2410/S3C2440数据手册,寄存器地址一致,不用修改

# if defined(CONFIG_S3C2400)
#  define pWTCON	0x15300000
#  define INTMSK	0x14400008	/* Interrupt-Controller base addresses */
#  define CLKDIVN	0x14800014	/* clock divisor register */
#else
#  define pWTCON	0x53000000
#  define INTMSK	0x4A000008	/* Interrupt-Controller base addresses */
#  define INTSUBMSK	0x4A00001C
#  define CLKDIVN	0x4C000014	/* clock divisor register */
# endif

	ldr	r0, =pWTCON
	mov	r1, #0x0
	str	r1, [r0]

	/*
	 * mask all IRQs by setting all bits in the INTMR - default
	 * 3. 屏蔽所有中断
	 */
	mov	r1, #0xffffffff
	ldr	r0, =INTMSK
	str	r1, [r0]
# if defined(CONFIG_S3C2410)
	ldr	r1, =0x3ff
	ldr	r0, =INTSUBMSK
	str	r1, [r0]
# endif

	/* 4. 设置系统时钟分频系数 */
	/* FCLK:HCLK:PCLK = 1:2:4 */
	/* default FCLK is 120 MHz ! */
	ldr	r0, =CLKDIVN
	mov	r1, #3
	str	r1, [r0]
#endif	/* CONFIG_S3C24X0 */

	/*
	 * we do sys-critical inits only at reboot,
	 * not when booting from ram!
	 * 5. CPU内部初始化
	 */
#ifndef CONFIG_SKIP_LOWLEVEL_INIT
	bl	cpu_init_crit
#endif

/* Set stackpointer in internal RAM to call board_init_f */
/* 6. 设置好栈顶指针sp = 0x30000f80,然后调用C程序中的board_init_f 函数 */
call_board_init_f:
	ldr	sp, =(CONFIG_SYS_INIT_SP_ADDR)
	bic	sp, sp, #7 /* 8-byte alignment for ABI compliance */
	ldr	r0,=0x00000000
	bl	board_init_f

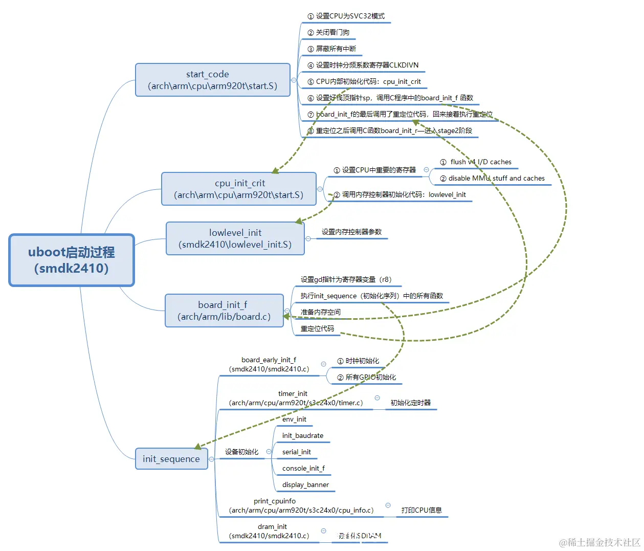
大概总结一下这段代码,其实就是上一篇文章中讲述的,bootloader的 stage1 阶段,这段代码做了如下的事情:

  1. 设置CPU为SVC32模式
  2. 关看门狗
  3. 屏蔽所有中断
  4. 设置系统时钟分频系数
  5. CPU内部初始化
  6. 设置好栈顶指针sp,调用C程序中的board_init_f 函数

4. cpu_init_crit函数

在start_code中,未定义CONFIG_SKIP_LOWLEVEL_INIT 这个宏,所以执行cpu_init_crit函数。

cpu_init_crit函数的主要功能是:

  • 设置CPU中重要的寄存器
  • 设置内存控制器时序

4.1. 设置CPU中重要的寄存器

这段函数的代码同样在start.S文件中,如下:

/*
 *************************************************************************
 *
 * CPU_init_critical registers
 *
 * setup important registers
 * setup memory timing
 *
 *************************************************************************
 */

#ifndef CONFIG_SKIP_LOWLEVEL_INIT
cpu_init_crit:
	/*
	 * flush v4 I/D caches
	 */
	mov	r0, #0
	mcr	p15, 0, r0, c7, c7, 0	/* flush v3/v4 cache */
	mcr	p15, 0, r0, c8, c7, 0	/* flush v4 TLB */

	/*
	 * disable MMU stuff and caches
	 */
	mrc	p15, 0, r0, c1, c0, 0
	bic	r0, r0, #0x00002300	@ clear bits 13, 9:8 (--V- --RS)
	bic	r0, r0, #0x00000087	@ clear bits 7, 2:0 (B--- -CAM)
	orr	r0, r0, #0x00000002	@ set bit 2 (A) Align
	orr	r0, r0, #0x00001000	@ set bit 12 (I) I-Cache
	mcr	p15, 0, r0, c1, c0, 0

	/*
	 * before relocating, we have to setup RAM timing
	 * because memory timing is board-dependend, you will
	 * find a lowlevel_init.S in your board directory.
	 */
	mov	ip, lr

	bl	lowlevel_init

	mov	lr, ip
	mov	pc, lr
#endif /* CONFIG_SKIP_LOWLEVEL_INIT */

4.2. 调用lowlevel_init函数设置内存控制器

每个单板的内存控制器设置代码都是不一样的,所以 lowlevel_init 函数放在了单板目录中的lowlevel_init.S文件中,smdk2410单板中此文件的目录为 board\samsung\smdk2410\lowlevel_init.S

在该文件中实现的 lowlevel_init 函数源码如下:

_TEXT_BASE:
	.word	CONFIG_SYS_TEXT_BASE

.globl lowlevel_init
lowlevel_init:
	/* memory control configuration */
	/* make r0 relative the current location so that it */
	/* reads SMRDATA out of FLASH rather than memory ! */
	ldr     r0, =SMRDATA
	ldr	r1, _TEXT_BASE
	sub	r0, r0, r1
	ldr	r1, =BWSCON	/* Bus Width Status Controller */
	add     r2, r0, #13*4
0:
	ldr     r3, [r0], #4
	str     r3, [r1], #4
	cmp     r2, r0
	bne     0b

	/* everything is fine now */
	mov	pc, lr

其中 SMRDATA 就是具体的参数配置,定义如下:

SMRDATA:
    .word (0+(B1_BWSCON<<4)+(B2_BWSCON<<8)+(B3_BWSCON<<12)+(B4_BWSCON<<16)+(B5_BWSCON<<20)+(B6_BWSCON<<24)+(B7_BWSCON<<28))
    .word ((B0_Tacs<<13)+(B0_Tcos<<11)+(B0_Tacc<<8)+(B0_Tcoh<<6)+(B0_Tah<<4)+(B0_Tacp<<2)+(B0_PMC))
    .word ((B1_Tacs<<13)+(B1_Tcos<<11)+(B1_Tacc<<8)+(B1_Tcoh<<6)+(B1_Tah<<4)+(B1_Tacp<<2)+(B1_PMC))
    .word ((B2_Tacs<<13)+(B2_Tcos<<11)+(B2_Tacc<<8)+(B2_Tcoh<<6)+(B2_Tah<<4)+(B2_Tacp<<2)+(B2_PMC))
    .word ((B3_Tacs<<13)+(B3_Tcos<<11)+(B3_Tacc<<8)+(B3_Tcoh<<6)+(B3_Tah<<4)+(B3_Tacp<<2)+(B3_PMC))
    .word ((B4_Tacs<<13)+(B4_Tcos<<11)+(B4_Tacc<<8)+(B4_Tcoh<<6)+(B4_Tah<<4)+(B4_Tacp<<2)+(B4_PMC))
    .word ((B5_Tacs<<13)+(B5_Tcos<<11)+(B5_Tacc<<8)+(B5_Tcoh<<6)+(B5_Tah<<4)+(B5_Tacp<<2)+(B5_PMC))
    .word ((B6_MT<<15)+(B6_Trcd<<2)+(B6_SCAN))
    .word ((B7_MT<<15)+(B7_Trcd<<2)+(B7_SCAN))
    .word ((REFEN<<23)+(TREFMD<<22)+(Trp<<20)+(Trc<<18)+(Tchr<<16)+REFCNT)
    .word 0x32
    .word 0x30
    .word 0x30

5. board_init_f 函数

经过在VSCode中全局查找 board_init_f 函数,找到其在arch/arm/lib/board.c中定义,这个函数足足有200行,开始研究!

5.1. gd指针

/* Pointer is writable since we allocated a register for it */
	gd = (gd_t *) ((CONFIG_SYS_INIT_SP_ADDR) & ~0x07);

gd指针变量是一个寄存器变量,在arch/arm/include/asm/global_data.h文件中定义:

#define DECLARE_GLOBAL_DATA_PTR     register volatile gd_t *gd asm ("r8")

这个宏定义将gd定义为一个指向gd_t类型的寄存器变量(优势:读写效率高),并将这个寄存器指定为CPU寄存器组中的r8寄存器。

那么,gd变量指向内存中的哪个地址呢?

在stage1阶段跳转到 board_init_f 函数之前,使用汇编指令将 sp 设置为CONFIG_SYS_INIT_SP_ADDR,通过直接查看反汇编代码,得到该值为0x30000f80。

接下来具体研究一下CONFIG_SYS_INIT_SP_ADDR是如何计算出来的,在include/configs/smdk2410.h文件中可以看到计算公式:

/* additions for new relocation code, must be added to all boards */
//为了新的重定位代码添加
#define CONFIG_SYS_SDRAM_BASE	PHYS_SDRAM_1
#define CONFIG_SYS_INIT_SP_ADDR	(CONFIG_SYS_SDRAM_BASE + 0x1000 - \
				GENERATED_GBL_DATA_SIZE)

同样在该配置文件中,定义了 PHYS_SDRAM_1 的大小:

/*-----------------------------------------------------------------------
 * Physical Memory Map
 */
#define CONFIG_NR_DRAM_BANKS	1          /* we have 1 bank of DRAM */
#define PHYS_SDRAM_1		0x30000000 /* SDRAM Bank #1 */
#define PHYS_SDRAM_1_SIZE	0x04000000 /* 64 MB */

#define PHYS_FLASH_1		0x00000000 /* Flash Bank #0 */

#define CONFIG_SYS_FLASH_BASE	PHYS_FLASH_1

5.2. 执行init_sequence(初始化序列)中的所有函数

接下来继续研读uboot源代码,在设置完gd指针之后,uboot调用执行了 init_sequence中的所有函数:

for (init_fnc_ptr = init_sequence; *init_fnc_ptr; ++init_fnc_ptr) {
	if ((*init_fnc_ptr)() != 0) {
		hang ();
	}
}

这个函数指针数组init_sequence具体的定义如下(方便起见,我将其中没有用到的代码标示了“未用到”):

init_fnc_t *init_sequence[] = {

/*未用到*/
#if defined(CONFIG_ARCH_CPU_INIT)
	arch_cpu_init,		/* basic arch cpu dependent setup */
#endif


#if defined(CONFIG_BOARD_EARLY_INIT_F)
	board_early_init_f,
#endif

/*未用到*/
#ifdef CONFIG_OF_CONTROL
	fdtdec_check_fdt,
#endif


	timer_init,		/* initialize timer */

/*未用到*/
#ifdef CONFIG_FSL_ESDHC
	get_clocks,
#endif


	env_init,		/* initialize environment */
	init_baudrate,		/* initialze baudrate settings */
	serial_init,		/* serial communications setup */
	console_init_f,		/* stage 1 init of console */
	display_banner,		/* say that we are here */

#if defined(CONFIG_DISPLAY_CPUINFO)
	print_cpuinfo,		/* display cpu info (and speed) */
#endif

/*未用到*/
#if defined(CONFIG_DISPLAY_BOARDINFO)
	checkboard,		/* display board info */
#endif

/*未用到*/
#if defined(CONFIG_HARD_I2C) || defined(CONFIG_SOFT_I2C)
	init_func_i2c,
#endif

	dram_init,		/* configure available RAM banks */
	NULL,
};

接下来挨个查看这些函数的源码。

5.2.1. board_early_init_f

这个函数在board/samsung/smdk2410/smdk2410.c文件中定义,是一些与硬件平台相关的初始化,包括时钟初始化、GPIO初始化

/*
 * Miscellaneous platform dependent initialisations
 * 各种各样的硬件平台相关初始化
 */

int board_early_init_f(void)
{
	struct s3c24x0_clock_power * const clk_power =
					s3c24x0_get_base_clock_power();
	struct s3c24x0_gpio * const gpio = s3c24x0_get_base_gpio();

	/* to reduce PLL lock time, adjust the LOCKTIME register */
	writel(0xFFFFFF, &clk_power->locktime);

	/* configure MPLL */
	writel((M_MDIV << 12) + (M_PDIV << 4) + M_SDIV,
	       &clk_power->mpllcon);

	/* some delay between MPLL and UPLL */
	pll_delay(4000);

	/* configure UPLL */
	writel((U_M_MDIV << 12) + (U_M_PDIV << 4) + U_M_SDIV,
	       &clk_power->upllcon);

	/* some delay between MPLL and UPLL */
	pll_delay(8000);

	/* set up the I/O ports */
	writel(0x007FFFFF, &gpio->gpacon);
	writel(0x00044555, &gpio->gpbcon);
	writel(0x000007FF, &gpio->gpbup);
	writel(0xAAAAAAAA, &gpio->gpccon);
	writel(0x0000FFFF, &gpio->gpcup);
	writel(0xAAAAAAAA, &gpio->gpdcon);
	writel(0x0000FFFF, &gpio->gpdup);
	writel(0xAAAAAAAA, &gpio->gpecon);
	writel(0x0000FFFF, &gpio->gpeup);
	writel(0x000055AA, &gpio->gpfcon);
	writel(0x000000FF, &gpio->gpfup);
	writel(0xFF95FFBA, &gpio->gpgcon);
	writel(0x0000FFFF, &gpio->gpgup);
	writel(0x002AFAAA, &gpio->gphcon);
	writel(0x000007FF, &gpio->gphup);

	return 0;
}

5.2.2. timer_init初始化

这个函数在arch/arm/cpu/arm920t/s3c24x0/timer.c中定义,用来初始化系统定时器:

int timer_init(void)
{
	struct s3c24x0_timers *timers = s3c24x0_get_base_timers();
	ulong tmr;

	/* use PWM Timer 4 because it has no output */
	/* prescaler for Timer 4 is 16 */
	writel(0x0f00, &timers->tcfg0);
	if (gd->tbu == 0) {
		/*
		 * for 10 ms clock period @ PCLK with 4 bit divider = 1/2
		 * (default) and prescaler = 16. Should be 10390
		 * @33.25MHz and 15625 @ 50 MHz
		 */
		gd->tbu = get_PCLK() / (2 * 16 * 100);
		gd->timer_rate_hz = get_PCLK() / (2 * 16);
	}
	/* load value for 10 ms timeout */
	writel(gd->tbu, &timers->tcntb4);
	/* auto load, manual update of timer 4 */
	tmr = (readl(&timers->tcon) & ~0x0700000) | 0x0600000;
	writel(tmr, &timers->tcon);
	/* auto load, start timer 4 */
	tmr = (tmr & ~0x0700000) | 0x0500000;
	writel(tmr, &timers->tcon);
	gd->lastinc = 0;
	gd->tbl = 0;

	return 0;
}

5.2.3. 设备初始化

这些函数用来初始化需要用到的设备,在通用设备驱动文件中定义:

	env_init,			/* initialize environment */
	init_baudrate,		/* initialze baudrate settings */
	serial_init,		/* serial communications setup */
	console_init_f,		/* stage 1 init of console */
	display_banner,		/* say that we are here */

5.2.4. print_cpuinfo

这个函数用来打印CPU信息,在arch/arm/cpu/arm920t/s3c24x0/cpu_info.c文件中:

int print_cpuinfo(void)
{
	int i;
	char buf[32];
/* the S3C2400 seems to be lacking a CHIP ID register */
#ifndef CONFIG_S3C2400
	ulong cpuid;
	struct s3c24x0_gpio * const gpio = s3c24x0_get_base_gpio();

	cpuid = readl(&gpio->gstatus1);
	printf("CPUID: %8lX\n", cpuid);
#endif
	for (i = 0; i < ARRAY_SIZE(freq_f); i++)
		printf("%cCLK: %8s MHz\n", freq_c[i], strmhz(buf, freq_f[i]()));

	return 0;
}

5.2.5. dram_init

这个用来初始化SDRAM,在board/samsung/smdk2410/smdk2410.c文件中:

int dram_init(void)
{
	/* dram_init must store complete ramsize in gd->ram_size */
	gd->ram_size = PHYS_SDRAM_1_SIZE;
	return 0;
}

PHYS_SDRAM_1_SIZE宏定义在上文中已经分析过了,为64MB:

#define PHYS_SDRAM_1_SIZE	0x04000000 /* 64 MB */

总结一下,初始化序列 init_sequence 主要是设备初始化工作

  • ① 硬件平台初始化:时钟系统初始化,GPIO初始化;
  • ② 定时器初始化;
  • ③ 外围设备初始化:串口、Flash等;
  • ④ 打印CPU信息;
  • ⑤ 初始化DRAM(SDRAM);

5.3. 准备内存空间

在 board_init_f 函数中,接下来的内容都是在准备内存空间,详细的代码和SDRAM中uboot准备的内存分布图如下:

补充,我移植uboot成功后,使用bdinfo命令查看当前信息,结果如下(可以与上图对比进行理解):

5.4. 重定位代码

在准备完内存空间之后,就进入了这个函数的最末端,重定位代码,代码如下:

	gd->relocaddr = addr;
	gd->start_addr_sp = addr_sp;
	gd->reloc_off = addr - _TEXT_BASE;
	debug("relocation Offset is: %08lx\n", gd->reloc_off);
	memcpy(id, (void *)gd, sizeof(gd_t));

	//重定位代码
	relocate_code(addr_sp, id, addr);

关于重定位代码的函数 relocate_code 是用汇编语言编写的,下一小节重点讲述,至此,board_init_f 函数研读完毕。

6. 重定位代码(relocate_code)

relocate_code的函数体是在start.S中用汇编语言编写的。

6.1. 复制Flash代码到SDRAM中

根据ARM子程序调用规则,C语言调用relocate_code函数时,传入的三个参数分别存放在R0、R1、R2寄存器中,所以在汇编代码被调用时,首先将这三个重要参数保存:

	.globl	relocate_code
relocate_code:
	mov	r4, r0	/* save addr_sp 保存栈顶指针的值到r4寄存器中 */
	mov	r5, r1	/* save addr of gd 保存gd指针的值到r5寄存器中 */
	mov	r6, r2	/* save addr of destination 保存addr的值到r6寄存器中*/

然后设置栈顶指针sp:

	/* Set up the stack						    */
stack_setup:
	mov	sp, r4

bss段中存放的都是初始值为0的全局变量或者静态变量,不会包含在二进制文件中,所以拷贝程序时只需要拷贝到bss端的起始地址结束即可

	adr	r0, _start		//_start是程序起始地址
	cmp	r0, r6			//和要拷贝的目的地址比较一下
	beq	clear_bss		//如果相同,跳过拷贝,直接跳到clear_bss处
	mov	r1, r6			//把目的地址加载到r1中
	ldr	r3, _bss_start_ofs	//加载
	add	r2, r0, r3		/* r2 <- source end address	    */

copy_loop:
	ldmia	r0!, {r9-r10}		/* copy from source address [r0]    */
	stmia	r1!, {r9-r10}		/* copy to   target address [r1]    */
	cmp	r0, r2					/* until source end address [r2]    */
	blo	copy_loop

6.2. 修改变量和函数的链接地址

存放在Flash中的程序中,函数和变量的调用地址是基于0地址,现在拷贝到了SDRAM中,而SDRAM的基地址是0x3000_0000,所以需要对拷贝程序中所有的调用链接地址进行修改。

修改程序如下:

#ifndef CONFIG_SPL_BUILD
	/*
	 * fix .rel.dyn relocations
	 */
	ldr	r0, _TEXT_BASE		/* r0 <- Text base */
	sub	r9, r6, r0		/* r9 <- relocation offset */
	ldr	r10, _dynsym_start_ofs	/* r10 <- sym table ofs */
	add	r10, r10, r0		/* r10 <- sym table in FLASH */
	ldr	r2, _rel_dyn_start_ofs	/* r2 <- rel dyn start ofs */
	add	r2, r2, r0		/* r2 <- rel dyn start in FLASH */
	ldr	r3, _rel_dyn_end_ofs	/* r3 <- rel dyn end ofs */
	add	r3, r3, r0		/* r3 <- rel dyn end in FLASH */
fixloop:
	ldr	r0, [r2]		/* r0 <- location to fix up, IN FLASH! */
	add	r0, r0, r9		/* r0 <- location to fix up in RAM */
	ldr	r1, [r2, #4]
	and	r7, r1, #0xff
	cmp	r7, #23			/* relative fixup? */
	beq	fixrel
	cmp	r7, #2			/* absolute fixup? */
	beq	fixabs
	/* ignore unknown type of fixup */
	b	fixnext
fixabs:
	/* absolute fix: set location to (offset) symbol value */
	mov	r1, r1, LSR #4		/* r1 <- symbol index in .dynsym */
	add	r1, r10, r1		/* r1 <- address of symbol in table */
	ldr	r1, [r1, #4]		/* r1 <- symbol value */
	add	r1, r1, r9		/* r1 <- relocated sym addr */
	b	fixnext
fixrel:
	/* relative fix: increase location by offset */
	ldr	r1, [r0]
	add	r1, r1, r9
fixnext:
	str	r1, [r0]
	add	r2, r2, #8		/* each rel.dyn entry is 8 bytes */
	cmp	r2, r3
	blo	fixloop
#endif

6.3. 清除BSS

接下来是清除BSS的代码:

clear_bss:
#ifndef CONFIG_SPL_BUILD
	ldr	r0, _bss_start_ofs
	ldr	r1, _bss_end_ofs
	mov	r4, r6			/* reloc addr */
	add	r0, r0, r4
	add	r1, r1, r4
	mov	r2, #0x00000000		/* clear			    */

clbss_l:str	r2, [r0]		/* clear loop...		    */
	add	r0, r0, #4
	cmp	r0, r1
	bne	clbss_l

	bl coloured_LED_init
	bl red_led_on
#endif

7. 调用C函数board_init_r—进入stage2阶段

首先计算调用地址,存放到lr寄存器中,然后设置向该函数传入的参数(gd_t地址和dest_addr地址),最后加载lr寄存器的值到pc中,成功调用board_init_r函数:

	ldr	r0, _board_init_r_ofs
	adr	r1, _start
	add	lr, r0, r1
	add	lr, lr, r9
	/* setup parameters for board_init_r */
	mov	r0, r5		/* gd_t */
	mov	r1, r6		/* dest_addr */
	/* jump to it ... */
	mov	pc, lr

_board_init_r_ofs:
	.word board_init_r - _start

这个函数在arch\arm\lib\board.c文件中:

调用该函数开始uboot的stage2阶段——由C语言实现的复杂功能,在此不做深入的分析,在移植过程中会详细的进行研读。

接收更多精彩文章及资源推送,欢迎订阅我的微信公众号:『mculover666』