Java 并发编程—— ThreadPoolExecutor 分析应用

552 阅读6分钟

这是我参与更文挑战的第 10 天,活动详情查看: 更文挑战

无论是 Java 开发或 Android 开发对线程池都不陌生。在 Android 开发中线程池常用作异步网络请求,通过 Executors 工具类提供的静态方法去创建线程池。

一个线程的生命周期可以简单概括为如下三个阶段:

  • T1:线程创建时间
  • T2:线程执行时间
  • T3:线程销毁时间

针对 T1 + T3 > T2 的任务请求,如果大量这样的请求,就涉及到我们频繁创建线程、销毁线程,造成资源的浪费。

线程池的出现就是为解决并发请求数量多,但每个线程执行时间段的问题。并发请求时候,如果频繁创建、销毁线程会大大浪费系统资源,降低系统效率。

线程池的应用范围:

  • 需要大量的线程来完成任务,且完成任务的时间比较短。 WEB服务器完成网页请求这样的任务,使用线程池技术是非常合适的。因为单个任务小,而任务数量巨大,你可以想象一个热门网站的点击次数。 但对于长时间的任务,比如一个 Telnet 连接请求,线程池的优点就不明显了。因为 Telnet 会话时间比线程的创建时间大多了。
  • 对性能要求苛刻的应用,比如要求服务器迅速相应客户请求。
  • 接受突发性的大量请求,但不至于使服务器因此产生大量线程的应用。突发性大量客户请求,在没有线程池情况下,将产生大量线程,虽然理论上大部分操作系统线程数目最大值不是问题,短时间内产生大量线程可能使内存到达极限,并出现"OutOfMemory"的错误。

Java 并发相关的类存放在 java.util.concurrent 包下面,根据上篇对线程池绘制的 UML 图,可以知道线程池的核心实现 ThreadPoolExecutor 类。

阿里发布一套关于 Android 开发的规范,其中有一条建议大意是“使用线程池的时候避免使用 Executors 类创建,使用 ThreadPoolExecutor 进行创建”。

所以我们将从以下几个方面来探索 ThreadPoolExecutor 的源码:

  1. 线程池状态
  2. 线程池的创建
  3. 任务执行
  4. 存储与容量调整
  5. 拒绝策略
  6. 线程池的关闭
  7. 配置线程池

1. 线程池的状态

ThreadPoolExecutor 的源码中,通过一个原子变量来存储状态。

/**原子变量,用来存储个数和状态*/
private final AtomicInteger ctl = new AtomicInteger(ctlOf(RUNNING, 0));
/**位数,Integer.SIZE = 32,所以该值=29*/
private static final int COUNT_BITS = Integer.SIZE - 3;
/**容量大小1<<29 -1*/
private static final int CAPACITY   = (1 << COUNT_BITS) - 1;

// 运行状态存储在高位
private static final int RUNNING    = -1 << COUNT_BITS;
private static final int SHUTDOWN   =  0 << COUNT_BITS;
private static final int STOP       =  1 << COUNT_BITS;
private static final int TIDYING    =  2 << COUNT_BITS;
private static final int TERMINATED =  3 << COUNT_BITS;

// 封装成trl以及获取运行状态和个数的方法
private static int runStateOf(int c)     { return c & ~CAPACITY; }  //计算state的状态
private static int workerCountOf(int c)  { return c & CAPACITY; }   //计算worker的个数
private static int ctlOf(int rs, int wc) { return rs | wc; }

ctl 用于控制鲜橙汁的状态和个数,由两个核心的“字段”组成:

  • workerCount,有效的线程个数
  • runState,标记线程的状态

ctl 的设计中,为了让这两个字段包装在一起,同时由于 Integer 的长度是 4 个字节 32 位,所以限制 workCount 的大小是 (2^29)-1 (大概5亿),而不是使用 (2^31)-1 (大约20亿),这样就形成了高 3 位是状态,低 28 位是个数。

线程池的生命周期由 5 个状态值组成:

  • RUNNING:线程池可以接收任务,并且执行队列中的任务
  • SHUTDOWN:线程池不接收新任务,但是会执行队列中存储的任务
  • STOP:线程池不接收新任务,并且不会执行队列中的任务,同时打断正在执行的任务
  • TIDYING:所有任务都执行结束会切换到这个状态,同时 workCount0
  • TERMINATEDterminated() 执行完成

常见的线程状态切换状态:

  • RUNNING 状态:线程池创建后,完成初始化时进入 RUNNING 状态
  • (RUNNING or SHUTDOWN) -> STOP:调用 shutdownNow() 方法进入 STOP 状态
  • SHUTDOWN -> TIDYING:当队列和线程池是空的时候进入 TIDYING 状态
  • STOP -> TIDYING:当 pool 是空的时候
  • YING -> TERMINATED:当 terminated() 方法执行完成后进入 TERMINATED 状态

state.png

2. 线程池的创建

ThreadPoolExecutor 提供 4 个构造方法,最核心的是:

public ThreadPoolExecutor(int corePoolSize,
                          int maximumPoolSize,
                          long keepAliveTime,
                          TimeUnit unit,
                          BlockingQueue<Runnable> workQueue,
                          ThreadFactory threadFactory,
                          RejectedExecutionHandler handler) {
    if (corePoolSize < 0 ||
        maximumPoolSize <= 0 ||
        maximumPoolSize < corePoolSize ||
        keepAliveTime < 0)
        throw new IllegalArgumentException();
    if (workQueue == null || threadFactory == null || handler == null)
        throw new NullPointerException();
    this.acc = System.getSecurityManager() == null ?
            null :
            AccessController.getContext();
    this.corePoolSize = corePoolSize;
    this.maximumPoolSize = maximumPoolSize;
    this.workQueue = workQueue;
    this.keepAliveTime = unit.toNanos(keepAliveTime);
    this.threadFactory = threadFactory;
    this.handler = handler;
}

参数说明:

  • corePoolSize:核心线程数,数值不能小于 0,可以为 0
  • maximumPoolSize:最大线程数,必须大于 0 并且核心线程数不能大于最大线程数。 这里会涉及到线程池关于线程创建的策略:
    • 如果线程池的线程数小于核心线程数,则新来的任务会创建新线程处理,尽管有空闲的核心线程。
    • 如果线程池中的线程数等于核心线程数,若 workQueue 未满,则先将任务入队列,如果 workQueue 满了,则进行创建新线程。如果已经到达最大数,没有空闲线程能处理任务,则会执行拒绝策略,发出异常。(在未达到最大线程数的时候,即 workQueue 未满的时候则先添加到队列,满了就创建新线程。)
    • 如果核心线程数等于最大线程数,如果线程数已到最大值且 workQueue 未满,则将请求入队列,等待有空闲线程进行执行。
    • 如果线程池线程数大于最大线程数且队列满了,则会触发拒绝策略的执行。
  • keepAliveTime:存活最大时长,当线程处于 idle 状态等待新任务的最长时间。
    • timeUnit:时长单位
    • TimeUnit.DAYS:天
    • TimeUnit.HOURS:小时
    • TimeUnit.MINUTES:分钟
    • TimeUnit.SECONDS:秒
    • TimeUnit.MILLISECONDS:毫秒,千分之一秒
    • TimeUnit.MICROSECONDS:微妙,百万分之一秒
    • TimeUnit.NANOSECONDS:纳秒,十亿分之一秒
  • workQueue:提交任务的存储队列,它是一个接口,有以下实现类:
    • SynchronousQueue:无缓存,一进一出模式
    • ArrayBlockingQueue:基于数组的有界阻塞队列,必须指定大小,无法自动扩容,特点先进先出。
    • LinkedBlockingQueue:一种基于链表形成的队列,可以不指定大小(默认 Integer 最大值),特点先进先出。
    • PriorityBlockingQueue:无界阻塞队列。
  • ThreadFactory:使用 ThreadFactory 创建各种线程池中的线程。
  • rejectedExeceptionHandler:线程池的拒绝策略。
    • ThreadPoolExecutor.AbortPolicy:丢弃任务并抛出 RejectedExecutionException 异常。
    • ThreadPoolExecutor.DiscardPolicy:丢弃任务,不抛出异常。
    • ThreadPoolExecutor.DiscardOldestPolicy:丢弃队列最前面的任务,然后重新尝试执行任务(重复此过程)
    • ThreadPoolExecutor.CallerRunsPolicy:由调用线程处理该任务

3. 任务执行

线程池中通过 execute(Runnable command) 提交线程任务。由于 ThreadPoolExecutor 实现 ExecutorService 接口,所以还有 submit() 接口用于执行线程任务。

3.1 execute 源码

public void execute(Runnable command) {
    if (command == null)
        throw new NullPointerException();
    int c = ctl.get();
    if (workerCountOf(c) < corePoolSize) {
        if (addWorker(command, true))
            return;
        c = ctl.get();
    }
    if (isRunning(c) && workQueue.offer(command)) {
        int recheck = ctl.get();
        if (! isRunning(recheck) && remove(command))
            reject(command);
        else if (workerCountOf(recheck) == 0)
            addWorker(null, false);
    }
    else if (!addWorker(command, false))
        reject(command);
}

这里的流程可以简单分为 3 部分:

  1. 如果线程池内的线程小于核心线程,则调用 addWorker 方法尝试添加新线程,addWorker 方法会自动检查 runStateworkerCount ,当线程池不在运行状态或队列为空的时候都会返回false,或者当 core=true 的时候,判断线程数大于核心线程数也返回 false,或不是核心线程的时候,线程数大于最大值也返回 false
  2. 如果任务能够被入队,我们还是要进行 double-check 来确保线程池中是否有线程销毁或线程池是否被关闭。所以重新检查状态,如有必要则进行队列回滚。
  3. 如果无法入队列,队列满了,就会试图去创建一个新线程。如果失败说明休闲城池被关闭,拒绝执行此任务。

3.2 addWorker

private boolean addWorker(Runnable firstTask, boolean core) {
    retry:
    for (;;) {
        int c = ctl.get();
        int rs = runStateOf(c);

        // 如果线程池是关闭状态,并且队列为空,则返回false
        if (rs >= SHUTDOWN &&
            ! (rs == SHUTDOWN &&
               firstTask == null &&
               ! workQueue.isEmpty()))
            return false;

        for (;;) {
            int wc = workerCountOf(c);
            //如果线程个数大于容器最大值,则返回false
            if (wc >= CAPACITY ||
                wc >= (core ? corePoolSize : maximumPoolSize))
                return false;
            if (compareAndIncrementWorkerCount(c))
                break retry;
            c = ctl.get();  // 重新判定状态
            if (runStateOf(c) != rs)
                continue retry;
            // else CAS failed due to workerCount change; retry inner loop
        }
    }
    //结合上面推论,如果线程池是 Running 状态,并且线程个数小于核心线程数或最大值,则创建新线程
    boolean workerStarted = false;
    boolean workerAdded = false;
    Worker w = null;
    try {
        w = new Worker(firstTask);
        final Thread t = w.thread;
        if (t != null) {
            final ReentrantLock mainLock = this.mainLock;
            mainLock.lock();
            try {
                // Recheck while holding lock.
                // Back out on ThreadFactory failure or if
                // shut down before lock acquired.
                int rs = runStateOf(ctl.get());

                if (rs < SHUTDOWN ||
                    (rs == SHUTDOWN && firstTask == null)) {
                    if (t.isAlive()) // precheck that t is startable
                        throw new IllegalThreadStateException();
                    workers.add(w);
                    int s = workers.size();
                    if (s > largestPoolSize)
                        largestPoolSize = s;
                    workerAdded = true;
                }
            } finally {
                mainLock.unlock();
            }
            if (workerAdded) {
                t.start();
                workerStarted = true;
            }
        }
    } finally {
        if (! workerStarted)
            addWorkerFailed(w);
    }
    return workerStarted;
}

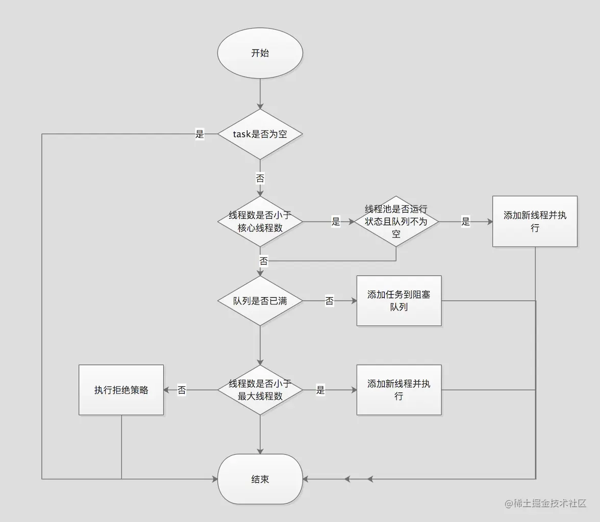
简单来说,在执行 execute() 方法时如果状态一直是 RUNNING 时,的执行过程如下:

  1. 如果 workerCount < corePoolSize,则创建并启动一个线程来执行新提交的任务;
  2. 如果 workerCount >= corePoolSize,且线程池内的阻塞队列未满,则将任务添加到该阻塞队列中;
  3. 如果 workerCount >= corePoolSize && workerCount < maximumPoolSize,且线程池内的阻塞队列已满,则创建并启动一个线程来执行新提交的任务;
  4. 如果 workerCount >= maximumPoolSize,并且线程池内的阻塞队列已满, 则根据拒绝策略来处理该任务, 默认的处理方式是直接抛异常。

execute.png

4. 存储与容量调整

ThreadPoolExecutor 中通过 BlockingQueue 进行线程任务的存储,常见使用的有三种:

  1. ArrayBlockingQueue:基于数组的先进先出队列,此队列创建时必须指定大小;
  2. LinkedBlockingQueue:基于链表的先进先出队列,如果创建时没有指定此队列大小,则默认为Integer.MAX_VALUE
  3. synchronousQueue:这个队列比较特殊,它不会保存提交的任务,而是将直接新建一个线程来执行新来的任务。

ThreadPoolExecutor 提供 setCorePoolSize()setMaximumPoolSize() 两个方法来进行容量的调整:

  • setCorePoolSize:设置核心池大小
  • setMaximumPoolSize:设置线程池最大能创建的线程数目大小

5. 拒绝策略

当线程池阻塞队列满了,并且线程个数达到了最大值,如果还有任务提交,则会才去拒绝策略拒绝新任务,有以下四种策略:

  • ThreadPoolExecutor.AbortPolicy:丢弃任务并抛出 RejectedExecutionException 异常。(默认策略)
  • ThreadPoolExecutor.DiscardPolicy:丢弃任务,不抛出异常。
  • ThreadPoolExecutor.DiscardOldestPolicy:丢弃队列最前面的任务,然后重新尝试执行任务(重复此过程)
  • ThreadPoolExecutor.CallerRunsPolicy:由调用线程处理该任务

6. 线程池的关闭

ThreadPoolExecutor 提供了两个方法,用于线程池的关闭,分别是 shutdown()shutdownNow(),其中:

  • shutdown():不会立即终止线程池,而是要等所有任务缓存队列中的任务都执行完后才终止,但再也不会接受新的任务
  • shutdownNow():立即终止线程池,并尝试打断正在执行的任务,并且清空任务缓存队列,返回尚未执行的任务

7. 配置线程池

一般需要根据任务的类型来配置线程池大小:

  • 如果是 CPU 密集型任务,就需要尽量压榨 CPU,参考值可以设为 NCPU+1
  • 如果是 IO 密集型任务,参考值可以设置为 2*NCPU

当然,这只是一个参考值,具体的设置还需要根据实际情况进行调整,比如可以先将线程池大小设置为参考值,再观察任务运行情况和系统负载、资源利用率来进行适当调整。

关于线程池优秀的文章已经很多了,看源码的目的是为了加深线程池配置时策略的了解,把握住究竟是新建线程还是入队列。

参考文章: