初学Java常用设计模式之——装饰器模式

170 阅读5分钟

声明:转载请附上原文链接

提示:标题序号从8开始,是照应不同设计模式笔记发布的顺序而定的,比如,上一篇文章 初学Java常用设计模式之——桥接模式和组合模式 序号从7开始。

8. 装饰器设计模式(重点)

8.1 装饰器设计模式简介

  • 装饰器设计模式(Decorator Pattern)

    • 也叫包装设计模式,属于结构型模式,它是作为现有的 类的⼀个包装,允许向⼀个现有的对象添加新的功能, 同时⼜不改变其结构
    • 给对象增加功能,⼀般两种⽅式 继承或关联组合,将⼀ 个类的对象嵌⼊另⼀个对象中,由另⼀个对象来决定是 否调⽤嵌⼊对象的⾏为来增强功能,这个就是装饰器模 式,⽐继承模式更加灵活
  • 应⽤场景

    • 以动态、透明的⽅式给单个对象添加职责,但⼜能不改 变其结构
    • JDK源码⾥⾯应⽤的最多的就是IO流,⼤量使⽤装饰设 计模式

在这里插入图片描述

  • ⻆⾊(装饰者和被装饰者有相同的超类(Component))

    • 抽象组件(Component)

      • 定义装饰⽅法的规范,比如,最初的⾃⾏⻋,仅仅定义了 ⾃⾏⻋的API;
    • 被装饰者(ConcreteComponent)

      • Component的具体实现,也就是我们要装饰的具体 对象
      • 实现了核⼼⻆⾊的具体⾃⾏⻋
    • 装饰者组件(Decorator)

      • 定义具体装饰者的⾏为规范, 和Component⻆⾊有 相同的接⼝,持有组件(Component)对象的实例引⽤
      • ⾃⾏⻋组件都有名称和价格
    • 具体装饰物(ConcreteDecorator)

      • 负责给构件对象装饰附加的功能
      • ⽐如给自行车加喇叭,或者加防爆胎

8.2 案例

抽象组件(Component)——自行车抽象接口

/**
 * @Auther: csp1999
 * @Date: 2020/11/15/12:43
 * @Description: 自行车抽象接口(抽象组件component)
 */
public interface Bike {

    /**
     * 自行车相关的描述
     * @return
     */
    String getDescription();

    /**
     * 自行车价格
     * @return
     */
    int getPrice();
}

被装饰者(ConcreteComponent)——大/小号自行车

/**
 * @Auther: csp1999
 * @Date: 2020/11/15/12:45
 * @Description: 大号自行车(具体的被装饰者ConcreteComponent)
 */
public class BigBike implements Bike{

    private String description = "大号自行车";

    @Override
    public String getDescription() {
        return description;
    }

    /**
     * 200元是大号自行车的价格
     * @return
     */
    @Override
    public int getPrice() {
        return 200;
    }
}
----------------------------------------------------------------------
/**
 * @Auther: csp1999
 * @Date: 2020/11/15/12:45
 * @Description: 小号自行车(具体的被装饰者ConcreteComponent)
 */
public class SmallBike implements Bike{

    private String description = "小号自行车";

    @Override
    public String getDescription() {
        return description;
    }

    /**
     * 100元是小号自行车的价格
     * @return
     */
    @Override
    public int getPrice() {
        return 100;
    }
}

装饰者组件(Decorator)

/**
 * @Auther: csp1999
 * @Date: 2020/11/15/12:50
 * @Description: 装饰者组件Decorator
 */
public class BikeDecorator implements Bike{

    private String description = "我只是装饰器,什么都不表示,子类帮我传递...";

    @Override
    public String getDescription() {
        return description;
    }

    @Override
    public int getPrice() {
        return 0;
    }
}

具体装饰物(ConcreteDecorator)——防爆胎/喇叭

/**
 * @Auther: csp1999
 * @Date: 2020/11/15/12:53
 * @Description: 防爆胎(具体装饰ConcreteDecorator)
 */
public class RSCBikeDecorator extends BikeDecorator {// 重写父类方法

    private String description = "为自行车增加一个防爆胎...";

    private Bike bike;

    public RSCBikeDecorator(Bike bike) {
        this.bike = bike;
    }

    @Override
    public String getDescription() {
        return bike.getDescription() + description;
    }

    /**
     * 50是防爆胎的价格
     * @return
     */
    @Override
    public int getPrice() {
        return bike.getPrice() + 50;
    }
}
-----------------------------------------------------------------------
/**
 * @Auther: csp1999
 * @Date: 2020/11/15/12:53
 * @Description: 喇叭(具体装饰ConcreteDecorator)
 */
public class SuonaBikeDecorator extends BikeDecorator {// 重写父类方法

    private String description = "为自行车增加一个喇叭...";

    private Bike bike;

    public SuonaBikeDecorator(Bike bike) {
        this.bike = bike;
    }

    @Override
    public String getDescription() {
        return bike.getDescription() + description;
    }

    /**
     * 30是喇叭的价格
     * @return
     */
    @Override
    public int getPrice() {
        return bike.getPrice() + 30;
    }
}

测试

@Test
public void testDecorator() {
    /**
     * 大自行车200/小自行车100
     * 防爆胎1 50
     * 防爆胎2 50
     * 喇叭 30
     */
    // 选一个自行车
    Bike bike = new BigBike();
    // 给自行车装2个RSC防爆胎
    bike = new RSCBikeDecorator(bike);
    bike = new RSCBikeDecorator(bike);
    // 给自行车再装1个喇叭
    bike = new SuonaBikeDecorator(bike);
    System.out.println(bike.getDescription()+" 价格: " + bike.getPrice());
}

测试结果:

大号自行车为自行车增加一个防爆胎...为自行车增加一个防爆胎...为自行车增加一个喇叭... 价格: 330

8.3 总结

  • 装饰器设计模式优点

    • 装饰模式与继承关系的⽬的都是要扩展对象的功能,但 装饰模式可以提供⽐继承更多的灵活性。
    • 使⽤不同的具体装饰类以及这些装饰类的排列组合,可 以创造出很多不同⾏为的组合,原有代码⽆须改变,符 合“开闭原则”
  • 装饰器设计模式缺点

    • 装饰模式增加了许多⼦类,如果过度使⽤会使程序变得 很复杂 (多层包装)
    • 增加系统的复杂度,加⼤学习与理解的难度

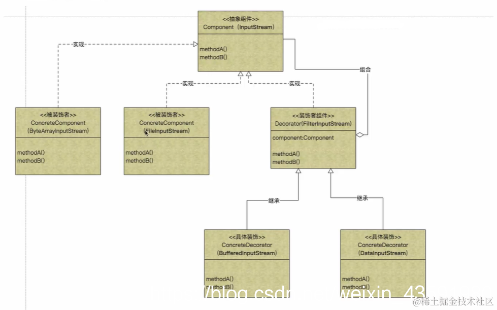
8.4 扩展:Stream IO流 中的装饰器设计模式

  • 抽象组件(Component):InputStream

    • 定义装饰⽅法的规范
  • 被装饰者(ConcreteComponent) : FileInputStream 、 ByteArrayInputStream

    • Component的具体实现,也就是我们要装饰的具体对 象
  • 装饰者组件(Decorator):FilterInputStream

    • 定义具体装饰者的⾏为规范, 和Component⻆⾊有相同 的接⼝,持有组件(Component)对象的实例引⽤
    • ⾃⾏⻋组件 都有 名称和价格
  • 具体装饰物 (ConcreteDecorator):BufferedInputStream、 DataInputStream

    • 负责给构件对象装饰附加的功能
    • ⽐如 喇叭,防爆胎

在这里插入图片描述

  • 应⽤场景
//添加了Buffer缓冲功能
InputStream inputStream = new
BufferedInputStream(new FileInputStream(""));

如果文章对您有帮助希望点赞或者关注支持一下!