揭秘Spring家族之——AOP和IOC

295 阅读2分钟

写在前面

由于Spring家族的东西很多,一次性写完也不太现实。所以这一次先更新Spring【最核心】的知识点:AOP和IOC

无论是入门还是面试,理解AOP和IOC都是非常重要的。在面试的时候,我没怎么被问过MyBatis/Hibernate/Struts2这样的框架,而Spring就经常被问到。

本次PDF共有【142】页,涉及到的内容有:

  • IOC和AOP的全面讲解

  • Spring事务详解和相关问题

  • Spring IOC/AOP相关面试题

Spring AOP/IOC源码笔记

这份【Spring AOP/IOC源码笔记】是全程手敲 肛出来的,共142页,需要的朋友可以 点击此处 凭截图免费获取

Spring AOP和 IOC介绍

  • 1. Spring介绍

  • 2. 引出Spring

  • 3.Spring模块

  • 4. Core模块快速入门

  • 5. bean对象创建细节

对象依赖

  • 1. 回顾以前对象依赖

  • 2. Spring依赖注入

AOP入门

  • 1. cglib代理

  • 2. 手动实现AOP编程2.1案例分析:

  • 3. AOP的概述

  • 4. 使用Spring AOP开发步骤

  • 5. 切入点表达式

JDBCTemplate和Spring事务

  • 1. 回顾对模板代码优化过程

  • 2. 使用Spring的JDBC

  • 3. 事务控制概述

  • 4.事务属性

Spring事务原理

  • 1、阅读本文需要的基础知识

  • 2、两个不靠谱直觉的例子

  • 3、Spring事务传播机制

  • 4、多线程问题

  • 5、啥是BPP?

  • 6、认识Spring事务几个重要的接口

Spring事务的几个线程安全问题

  • 1、我的思考

  • 2、图解出现的原因

  • 3、解决问题

  • 最后

IOC再回顾与面试题

  • Spring IOC全面认知

  • Spring IOC相关面试题

AOP再回顾

  • 1、Spring AOP全面认知

  • 2、基于代理的经典SpringAOP

  • 3、拥抱基于注解和命名空的AOP编程

  • 4、总结

这份【Spring AOP/IOC源码笔记】是全程手敲 肛出来的,共142页,需要的朋友可以 点击此处 凭截图免费获取

Spring AOP/IOC思维导图

AOP原理

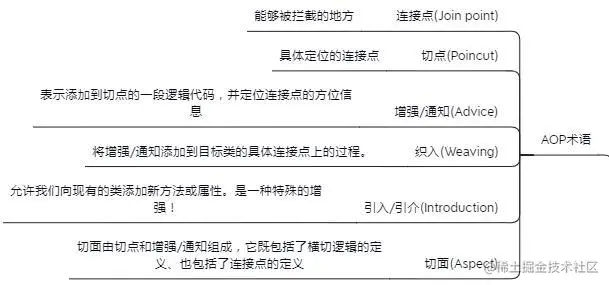
AOP术语

Spring对AOP的支持

知识点

需要获取《Spring AOP/IOC思维脑图与源码笔记》完整高清版的读者可以 点击此处 凭截图免费获取

IOC和DI的概念

使用IOC的好处

IOC容器

IOC容器装配Bean

再叨叨

建议在学习IOC之前,可以先看看【工厂模式】。在学习AOP之前,可以先看看【代理模式】。

需要获取《Spring AOP/IOC思维脑图与源码笔记》完整高清版的读者可以 点击此处 凭截图免费获取