Java7任务并行执行神器:Fork&Join框架

65 阅读4分钟

Fork/Join是什么?

Fork/Join框架是Java7提供的并行执行任务框架,思想是将大任务分解成小任务,然后小任务又可以继续分解,然后每个小任务分别计算出结果再合并起来,最后将汇总的结果作为大任务结果。其思想和MapReduce的思想非常类似。对于任务的分割,要求各个子任务之间相互独立,能够并行独立地执行任务,互相之间不影响。

Fork/Join的运行流程图如下:

我们可以通过Fork/Join单词字面上的意思去理解这个框架。Fork是叉子分叉的意思,即将大任务分解成并行的小任务,Join是连接结合的意思,即将所有并行的小任务的执行结果汇总起来。

image

工作窃取算法

ForkJoin采用了工作窃取(work-stealing)算法,若一个工作线程的任务队列为空没有任务执行时,便从其他工作线程中获取任务主动执行。为了实现工作窃取,在工作线程中维护了双端队列,窃取任务线程从队尾获取任务,被窃取任务线程从队头获取任务。这种机制充分利用线程进行并行计算,减少了线程竞争。但是当队列中只存在一个任务了时,两个线程去取反而会造成资源浪费。

工作窃取的运行流程图如下:

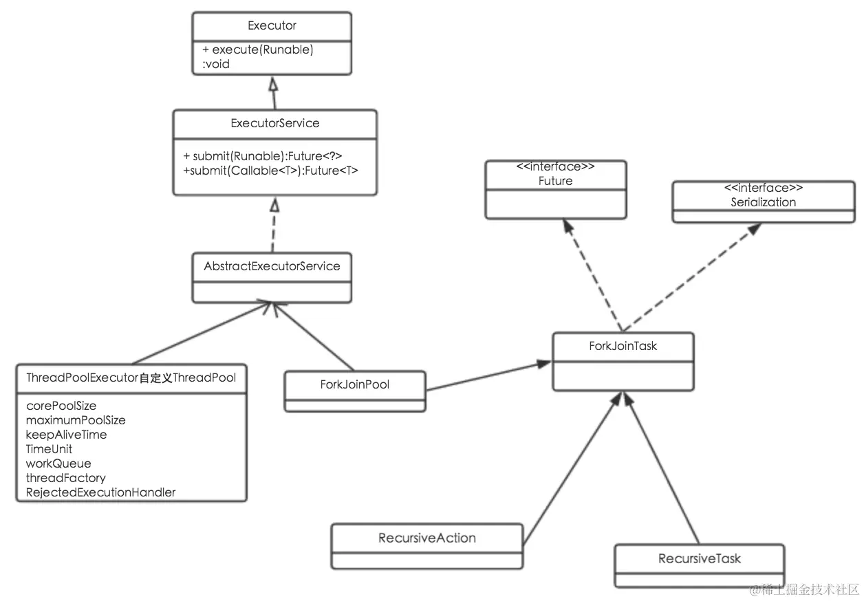
Fork/Join核心类

Fork/Join框架主要由子任务、任务调度两部分组成,类层次图如下。

image

  • ForkJoinPool

ForkJoinPool是ForkJoin框架中的任务调度器,和ThreadPoolExecutor一样实现了自己的线程池,提供了三种调度子任务的方法:

  1. execute:异步执行指定任务,无返回结果;

  2. invoke、invokeAll:异步执行指定任务,等待完成才返回结果;

  3. submit:异步执行指定任务,并立即返回一个Future对象;

    • ForkJoinTask

Fork/Join框架中的实际的执行任务类,有以下两种实现,一般继承这两种实现类即可。

  1. RecursiveAction:用于无结果返回的子任务;
  2. RecursiveTask:用于有结果返回的子任务;

Fork/Join框架实战

下面实现一个Fork/Join小例子,从1+2+…10亿,每个任务只能处理1000个数相加,超过1000个的自动分解成小任务并行处理;并展示了通过不使用Fork/Join和使用时的时间损耗对比。

import java.util.concurrent.ForkJoinPool;
import java.util.concurrent.RecursiveTask;

public class ForkJoinTask extends RecursiveTask<Long> {

    private static final long MAX = 1000000000L;
    private static final long THRESHOLD = 1000L;
    private long start;
    private long end;

    public ForkJoinTask(long start, long end) {
        this.start = start;
        this.end = end;
    }

    public static void main(String[] args) {
        test();
        System.out.println("--------------------");
        testForkJoin();
    }

    private static void test() {
        System.out.println("test");
        long start = System.currentTimeMillis();
        Long sum = 0L;
        for (long i = 0L; i <= MAX; i++) {
            sum += i;
        }
        System.out.println(sum);
        System.out.println(System.currentTimeMillis() - start + "ms");
    }

    private static void testForkJoin() {
        System.out.println("testForkJoin");
        long start = System.currentTimeMillis();
        ForkJoinPool forkJoinPool = new ForkJoinPool();
        Long sum = forkJoinPool.invoke(new ForkJoinTask(1, MAX));
        System.out.println(sum);
        System.out.println(System.currentTimeMillis() - start + "ms");
    }

    @Override
    protected Long compute() {
        long sum = 0;
        if (end - start <= THRESHOLD) {
            for (long i = start; i <= end; i++) {
                sum += i;
            }
            return sum;
        } else {
            long mid = (start + end) / 2;

            ForkJoinTask task1 = new ForkJoinTask(start, mid);
            task1.fork();

            ForkJoinTask task2 = new ForkJoinTask(mid + 1, end);
            task2.fork();

            return task1.join() + task2.join();
        }
    }

}

这里需要计算结果,所以任务继承的是RecursiveTask类。ForkJoinTask需要实现compute方法,在这个方法里首先需要判断任务是否小于等于阈值1000,如果是就直接执行任务。否则分割成两个子任务,每个子任务在调用fork方法时,又会进入compute方法,看看当前子任务是否需要继续分割成孙任务,如果不需要继续分割,则执行当前子任务并返回结果。使用join方法会阻塞并等待子任务执行完并得到其结果。

程序输出:

test
500000000500000000
4992ms
--------------------
testForkJoin
500000000500000000
508ms

从结果看出,并行的时间损耗明显要少于串行的,这就是并行任务的好处。

尽管如此,在使用Fork/Join时也得注意,不要盲目使用。

  1. 如果任务拆解的很深,系统内的线程数量堆积,导致系统性能性能严重下降;
  2. 如果函数的调用栈很深,会导致栈内存溢出;