OC对象原理之alloc流程分析

749 阅读3分钟

alloc方法是创建对象比不可少的步骤,我们平时一般都是直接使用alloc创建对象的,那么alloc的底层到底是怎么实现的?在这个过程中都调用了哪些方法?每个方法的作用是什么?带着这些问题看看alloc底层到底是怎么实现的? ​

准备工作

alloc流程分析

定位源码位置

LGPerson *p1 = [LGPerson alloc];
  • 在上面代码位置下断点,执行到断点位置,按住control+step into,进入汇编

image.png image.png image.png

  • 这里首先看到了调用了objc_alloc方法,但是很难再继续跟进流程,这种情况,我们可以使用符号断点
  • 添加符号断点objc_alloc,并继续执行

image.pngimage.png image.png

  • 从运行结果可以看出
    • objc_alloc方法在libobjc.A.dylib动态库中,即objc源码
    • 接下来调用的是_objc_rootAllocWithZoneobjc_msgSend

通过源码看alloc流程

  • 上面已经定位到objc_alloc方法,在源码项目中直接搜索objc_alloc(,定位到objc_alloc方法实现的位置在NSObject.mm文件中
// Calls [cls alloc].
id
objc_alloc(Class cls)
{
    return callAlloc(cls, true/*checkNil*/, false/*allocWithZone*/);
}
  • 通过上面代码的注释也可以看出,调用alloc方法,实际上会调用objc_alloc,然后再调用callAlloc方法
// Call [cls alloc] or [cls allocWithZone:nil], with appropriate
// shortcutting optimizations.
static ALWAYS_INLINE id
callAlloc(Class cls, bool checkNil, bool allocWithZone=false)
{
#if __OBJC2__
    if (slowpath(checkNil && !cls)) return nil;
    if (fastpath(!cls->ISA()->hasCustomAWZ())) {
        return _objc_rootAllocWithZone(cls, nil);
    }
#endif

    // No shortcuts available.
    if (allocWithZone) {
        return ((id(*)(id, SEL, struct _NSZone *))objc_msgSend)(cls, @selector(allocWithZone:), nil);
    }
    return ((id(*)(id, SEL))objc_msgSend)(cls, @selector(alloc));
}
  • 上面的方法中,没办法确定调用的是_objc_rootAllocWithZone还是objc_msgSend,接下来该如何确定执行流程?
    • 方法一:因为我们调试的是可以运行的objc源码,所以可以直接在源码中添加断点,调试执行流程
    • 方法二:汇编跟流程结合符号断点
    • 注意:因为在系统初始化的时候,创建的对象也可能会调用到断点位置,所以需要先禁用断点,当执行到**[LGPersion alloc]**的断点处,再启用断点

动态调试

先使用方法二:汇编跟流程结合符号断点

  • 先执行到[LGPerson alloc]的断点处,使用control+step into进入汇编
  • 下符号断点objc_alloc,然后继续执行到objc_alloc
  • 单步向下执行,可以看到这里调用的是objc_msgSend,而不是_objc_rootAllocWithZone
  • 执行到objc_msgSend,读取当前寄存器,可以看到,这里调用的是alloc方法
    • register read:读取当前寄存器信息
    • register read x0:x0寄存器中存放的是消息接收者
    • register read x1:x1寄存器中存放的是SEL

image.png image.png image.png

  • 从上述调试流程可以看出调用流程:
    • objc_alloc
    • msgSend
    • alloc

再继续使用方法一:源码添加断点调试流程

  • 先执行到[LGPerson alloc]的断点处,给下面源码处分别添加断点,再执行看流程

image.png image.png image.png image.png image.png

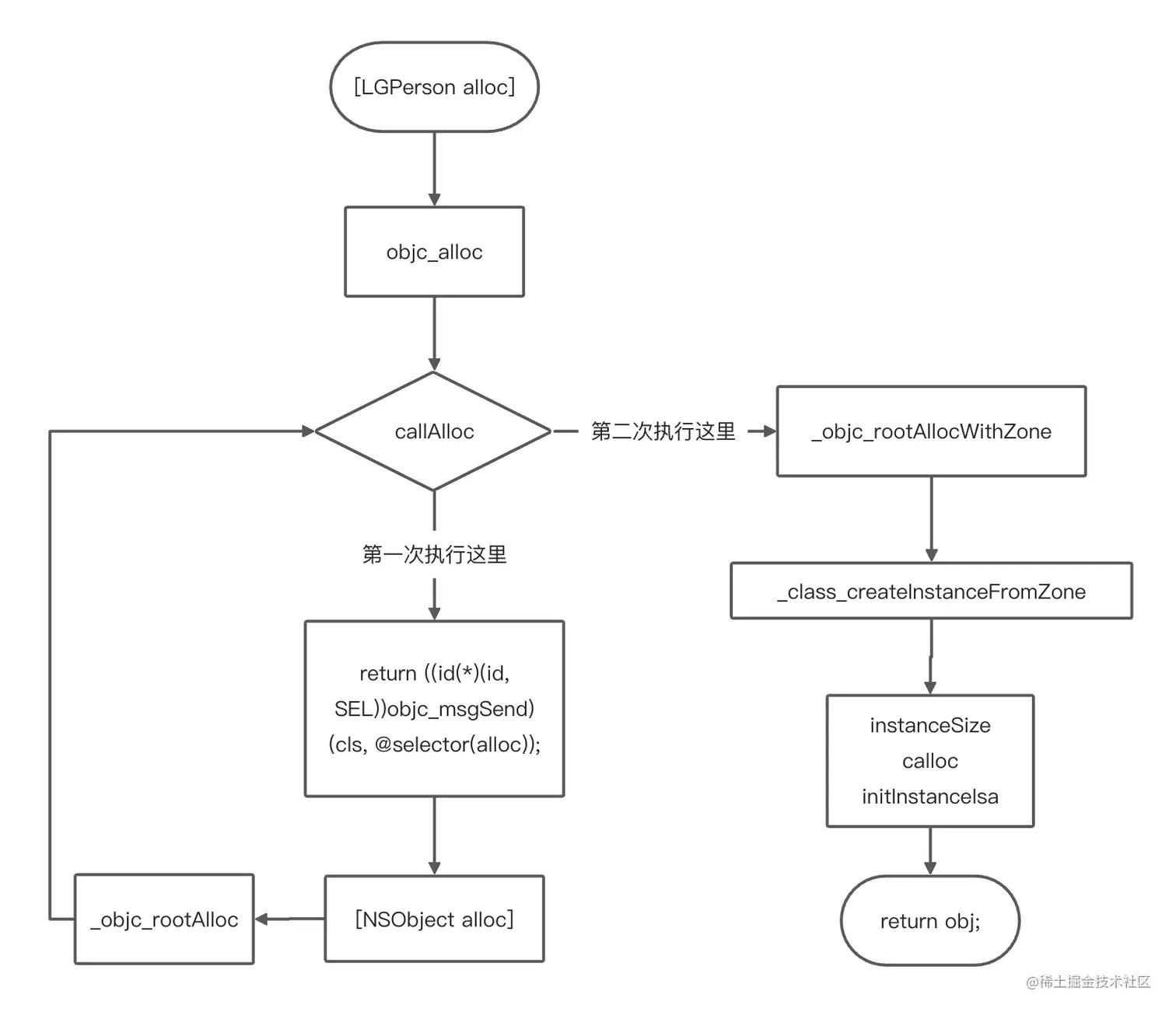
  • 通过断点调试,可以确定源码调用流程:
    • objc_alloc
    • callAlloc
    • return ((id(*)(id, SEL))objc_msgSend)(cls, @selector(alloc));
    • alloc
    • _objc_rootAlloc
    • callAlloc
    • _objc_rootAllocWithZone
    • _class_createInstanceFromZone
      • instanceSize:计算对象占内存大小
      • calloc:开辟内存空间,并返回地址
      • initInstanceIsa:初始化isa,和类做关联
      • return obj; 返回对象地址

总结:alloc调用流程图

image.png