数据库缓存最终一致性的四种方案

1,347 阅读5分钟

缓存与数据库数据一致性问题,一直是面试官很喜欢问的问题,你知道有多少方案,每种的优缺点是啥?最终会采用哪种方案较好,你觉得呢?

我的公众号:MarkerHub,Java网站:markerhub.com

更多精选文章请点击:Java笔记大全.md


作者:叶不闻

juejin.cn/post/684490…

背景

缓存是软件开发中一个非常有用的概念,数据库缓存更是在项目中必然会遇到的场景。而缓存一致性的保证,更是在面试中被反复问到,这里进行一下总结,针对不同的要求,选择恰到好处的一致性方案。

缓存是什么

存储的速度是有区别的。缓存就是把低速存储的结果,临时保存在高速存储的技术。

如图所示,金字塔更上面的存储,可以作为下面存储的缓存。

我们本次的讨论,主要针对数据库缓存场景,将以 redis 作为 mysql 的缓存为案例来进行。

为什么需要缓存

存储如 mysql 通常支持完整的 ACID 特性,因为可靠性,持久性等因素,性能普遍不高,高并发的查询会给 mysql 带来压力,造成数据库系统的不稳定。同时也容易产生延迟。根据局部性原理,80% 请求会落到 20% 的热点数据上,在读多写少场景,增加一层缓存非常有助提升系统吞吐量和健壮性。

存在问题

存储的数据随着时间可能会发生变化,而缓存中的数据就会不一致。具体能容忍的不一致时间,需要具体业务具体分析,但是通常的业务,都需要做到最终一致。

redis 作为 mysql 缓存

通常的开发模式中,都会使用 mysql 作为存储,而 redis 作为缓存,加速和保护 mysql。但是,当 mysql 数据更新之后,redis 怎么保持同步呢。

强一致性同步成本太高,如果追求强一致,那么没必要用缓存了,直接用 mysql 即可。通常考虑的,都是最终一致性。

解决方案

方案一

通过 key 的过期时间,mysql 更新时,redis 不更新。 这种方式实现简单,但不一致的时间会很长。如果读请求非常频繁,且过期时间比较长,则会产生很多长期的脏数据。

优点:

  • 开发成本低,易于实现;
  • 管理成本低,出问题的概率会比较小。

不足

  • 完全依赖过期时间,时间太短容易缓存频繁失效,太长容易有长时间更新延迟(不一致)

方案二

在方案一的基础上扩展,通过 key 的过期时间兜底,并且,在更新 mysql 时,同时更新 redis。

优点

  • 相对方案一,更新延迟更小。

不足

  • 如果更新 mysql 成功,更新 redis 却失败,就退化到了方案一;
  • 在高并发场景,业务 server 需要和 mysql,redis 同时进行连接。这样是损耗双倍的连接资源,容易造成连接数过多的问题。

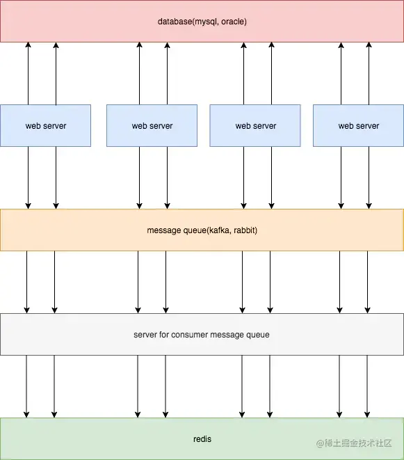
方案三

针对方案二的同步写 redis 进行优化,增加消息队列,将 redis 更新操作交给 kafka,由消息队列保证可靠性,再搭建一个消费服务,来异步更新 redis。

优点

  • 消息队列可以用一个句柄,很多消息队列客户端还支持本地缓存发送,有效解决了方案二连接数过多的问题;
  • 使用消息队列,实现了逻辑上的解耦;
  • 消息队列本身具有可靠性,通过手动提交等手段,可以至少一次消费到 redis。

不足

  • 依旧解决不了时序性问题,如果多台业务服务器分别处理针对同一行数据的两条请求,举个栗子,a = 1; a = 5;,如果 mysql 中是第一条先执行,而进入 kafka 的顺序是第二条先执行,那么数据就会产生不一致。
  • 引入了消息队列,同时要增加服务消费消息,成本较高。

方案四

通过订阅 binlog 来更新 redis,把我们搭建的消费服务,作为 mysql 的一个 slave,订阅 binlog,解析出更新内容,再更新到 redis。

优点

  • 在 mysql 压力不大情况下,延迟较低;
  • 和业务完全解耦;
  • 解决了时序性问题。

缺点

  • 要单独搭建一个同步服务,并且引入 binlog 同步机制,成本较大。

总结

方案选型

  1. 首先确认产品上对延迟性的要求,如果要求极高,且数据有可能变化,别用缓存。
  2. 通常来说,方案 1 就够了,笔者咨询过 4,5 个团队,基本都是用方案 1,因为能用缓存方案,通常是读多写少场景,同时业务上对延迟具有一定的包容性。方案 1 没有开发成本,其实比较实用。
  3. 如果想增加更新时的即时性,就选择方案 2,不过没必要做重试保证之类的。
  4. 方案 3,方案 4 针对于对延时要求比较高业务,一个是推模式,一个是拉模式,而方案 4 具备更强的可靠性,既然都愿意花功夫做处理消息的逻辑,不如一步到位,用方案 4。

结论

一般情况,方案 1 够用。若延时要求高,直接选择方案 4。如果是面试场景,从简单讲到复杂,面试官会一步一步追问,咱们就一点点推导,宾主尽欢。


(完)

推荐阅读

Java笔记大全.md

太赞了,这个Java网站,什么项目都有!https://markerhub.com

这个B站的UP主,讲的java真不错!