spring-framework IOC 的扩展点|周末学习

4,404 阅读2分钟

本文已参与周末学习计划,点击查看详情

学习一个开源框架源码最重要的是关注框架系统启动和初始化方法,很多开源框架都选择了与spring-framework进行集成,一方面避免重复造轮子,另一方面利用了spring-framework框架中的一些核心扩展点. spring-framework常见的扩展点如下

InitializingBean、DisposableBean

InitializingBean 和 DisposableBean 是两个标记接口,为 Spring 执行 Bean 初始化和销毁的某些行为提供有用的方法。

  • InitializingBean
public interface InitializingBean {
  void afterPropertiesSet() throws Exception;
}

bean 属性设置完,执行此方法

  • init-method : 与 InitializingBean 类似的一种机制是 init-method,在 Spring 初始化 Bean 时,可以配置 Bean 的 init-method 属性。init-method 采用的是反射原理,通过读取配置文件中的 init-method 标签直接构建初始化方法。
  • @PostConstruct: 这是与 InitializingBean 类似的另一种初始化机制。不难看出,这个注解作用于构造函数之后

执行顺序 :constructor -> @PostConstruct -> afterPropertiesSet -> init-method

源码追踪 :AbstractAutowireCapableBeanFactory#initializeBean; @PostConstruct

DisposableBean

public interface DisposableBean {
  void destroy() throws Exception;
}

bean销毁的时候有beanFactory调用执行此方法

跟init-method一样,spring也提供了基于反射机制的 destory-method 和与 @PostConstruct 注解相对应的 @PreDestroy注解

执行顺序 :@PreDestroy -> DisposableBean-> destroyMethod 源码追踪 :AbstractApplicationContext#destroy

BeanFactoryPostProcessor

@FunctionalInterface
public interface BeanFactoryPostProcessor {
  void postProcessBeanFactory(ConfigurableListableBeanFactory beanFactory) throws BeansException;
}

可以修改容器中的bean definitions

注意: bean definitions还没初始化,这个时候建议不要提前初始化bean definition

BeanPostProcessor

public interface BeanPostProcessor {
  
  /**
  * bean初始化之前
  */
  @Nullable
  default Object postProcessBeforeInitialization(Object bean, String beanName) throws BeansException {
    return bean;
  }
  
  /**
  * bean初始化之后
  */
  @Nullable
  default Object postProcessAfterInitialization(Object bean, String beanName) throws BeansException {
    return bean;
  }
}

可以在 Bean 的实例化过程中对 Bean 做一些自定义处理

扩展类:CommonAnnotationBeanPostProcessor -> InitDestroyAnnotationBeanPostProcessor#postProcessBeforeInitialization

Aware

public interface Aware {

}

一个标记接口,通过一个回调样式的方法由Spring容器通知特定的框架对象。

实际的方法签名由各个子接口决定,但通常应该只包含一个接受单个参数的返回空值的方法。

ApplicationListener

@FunctionalInterface
public interface ApplicationListener<E extends ApplicationEvent> extends EventListener {
  void onApplicationEvent(E event);

  static <T> ApplicationListener<PayloadApplicationEvent<T>> forPayload(Consumer<T> consumer) {
    return event -> consumer.accept(event.getPayload());
  }
}

事件发布和监听,基于观察者模式的扩展

NamespaceHandler

public interface NamespaceHandler {
  
  void init();
  
  @Nullable
  BeanDefinition parse(Element element, ParserContext parserContext);
  
  @Nullable
  BeanDefinitionHolder decorate(Node source, BeanDefinitionHolder definition, ParserContext parserContext);
}

命名空间处理器 这个可以参照dubbo的DubboNamespaceHandler

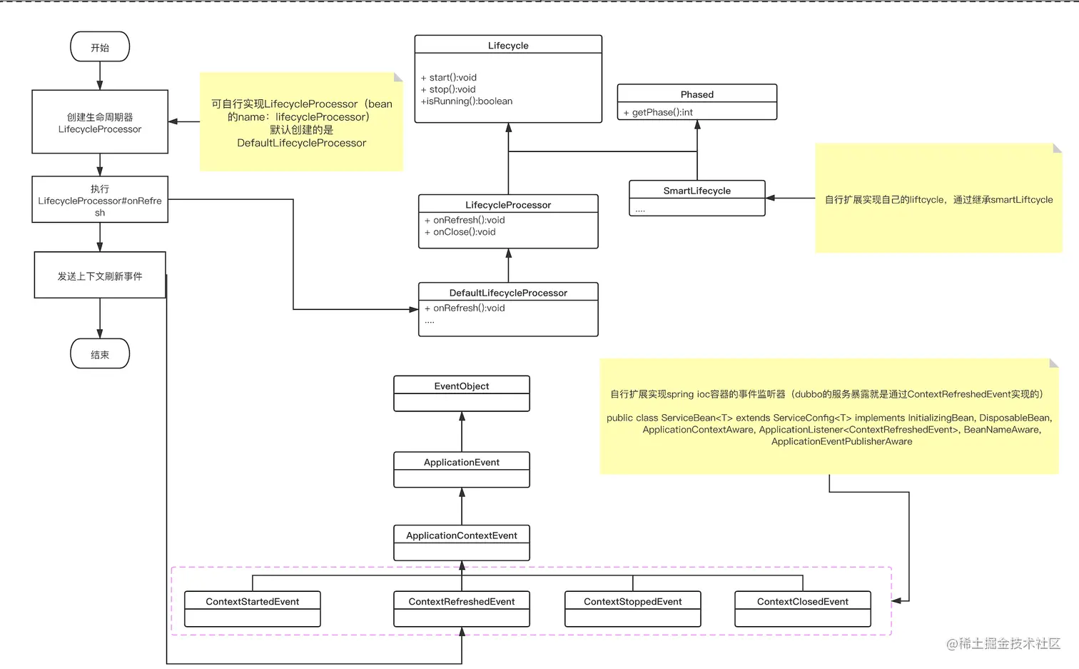
Liftcycle、LifecycleProcessor

public interface Lifecycle {

	void start();

	void stop();

	boolean isRunning();
}
public interface LifecycleProcessor extends Lifecycle {


	void onRefresh();


	void onClose();

}

附上一个spring-framework的ioc启动涉及的 Liftcycle、LifecycleProcessor原理图

image.png