iOS源码探索之alloc

362 阅读3分钟

前言

苹果开发攻城狮对 alloc 一定不会陌生,但是 alloc 没有实现,大部分开发者会认为苹果没有开源,而停止了探索的脚步。接下来咱们就一起聊聊,没有实现我们该怎么去探索。 ###探索底层的方法

  • 符号断点

alloc 对象这行打上断点,当断点断住的时候按住control键,然后step into 进入下一步,然后在汇编里面找到符号,下一个符号断点。具体流程如下图: control+step into

objc_alloc 到这里,咱们可以尝试着下一个 objc_alloc 的符号断点。 添加objc_alloc符号

_objc_rootAllocWithZone 到这里,咱们可以尝试着下一个 _objc_rootAllocWithZone 的符号断点。 objc_class::instanceSize(unsigned long) const objc_class::instanceSize:

  • 汇编查看

alloc 对象这行打上断点,Xcode -> Debug -> Debug Workflow -> Always Show Disassembly 进入汇编找到跳转的符号,下符号断点,跟符号断点一样逐步探索。objc_alloc -> _objc_rootAllocWithZone -> objc_class::instanceSize: 进入汇编模式 objc_alloc _objc_rootAllocWithZone objc_class::instanceSize:

以上两种方式查看的结果都是一样,只是方式有点不同,看到这里可以得出一个结论 alloc 其实会根据对象大小去堆区开辟内存。

这样探索还是不爽,汇编代码半猜半看,很费经。接下来咱们用苹果开源的源码进一步分析。

源码探索准备工作

获取源码的两种方式:
  • 第一种方式到苹果官方网站下载自己Mac系统对应objc4的源码,然后配置才能编译成功。配置中如果有问题可以参考大神 Cooci Github
  • 第二种方式就是直接到github 搜索 objc4 可以看到很多大神已经编译好的,可以 clone 下来直接调试。

第一种方式截图 第一种方式截图

objc4源码编译完成,咱们开始探索alloc源码

根据源码工程,按 command 点击 alloc 进入源码

+ (id)alloc {
    return _objc_rootAlloc(self);
}

断点进入 _objc_rootAlloc

_objc_rootAlloc(Class cls)
{
    return callAlloc(cls, false/*checkNil*/, true/*allocWithZone*/);
}

断点进入callAlloc

static ALWAYS_INLINE id
callAlloc(Class cls, bool checkNil, bool allocWithZone=false)
{
#if __OBJC2__
    if (slowpath(checkNil && !cls)) return nil;
    if (fastpath(!cls->ISA()->hasCustomAWZ())) {
        return _objc_rootAllocWithZone(cls, nil);
    }
#endif

    // No shortcuts available.
    if (allocWithZone) {
        return ((id(*)(id, SEL, struct _NSZone *))objc_msgSend)(cls, @selector(allocWithZone:), nil);
    }
    return ((id(*)(id, SEL))objc_msgSend)(cls, @selector(alloc));
}

断点进入 _objc_rootAllocWithZone

id
_objc_rootAllocWithZone(Class cls, malloc_zone_t *zone __unused)
{
    // allocWithZone under __OBJC2__ ignores the zone parameter
    return _class_createInstanceFromZone(cls, 0, nil,
                                         OBJECT_CONSTRUCT_CALL_BADALLOC);
}

此时进入核心代码 _class_createInstanceFromZone

static ALWAYS_INLINE id
_class_createInstanceFromZone(Class cls, size_t extraBytes, void *zone,
                              int construct_flags = OBJECT_CONSTRUCT_NONE,
                              bool cxxConstruct = true,
                              size_t *outAllocatedSize = nil)
{
    ASSERT(cls->isRealized());

    // Read class's info bits all at once for performance
    bool hasCxxCtor = cxxConstruct && cls->hasCxxCtor();
    bool hasCxxDtor = cls->hasCxxDtor();
    bool fast = cls->canAllocNonpointer();
    size_t size;

    size = cls->instanceSize(extraBytes);//根据类的属性计算出大小
    if (outAllocatedSize) *outAllocatedSize = size;

    id obj;
    if (zone) {
        obj = (id)malloc_zone_calloc((malloc_zone_t *)zone, 1, size);
    } else {
        obj = (id)calloc(1, size); //开辟内存空间
    }
    if (slowpath(!obj)) {
        if (construct_flags & OBJECT_CONSTRUCT_CALL_BADALLOC) {
            return _objc_callBadAllocHandler(cls);
        }
        return nil;
    }

    if (!zone && fast) {
        obj->initInstanceIsa(cls, hasCxxDtor);
    } else {
        // Use raw pointer isa on the assumption that they might be
        // doing something weird with the zone or RR.
        obj->initIsa(cls);//初始化isa指针和cls关联起来
    }

    if (fastpath(!hasCxxCtor)) {
        return obj; //
    }

    construct_flags |= OBJECT_CONSTRUCT_FREE_ONFAILURE;
    return object_cxxConstructFromClass(obj, cls, construct_flags);
}

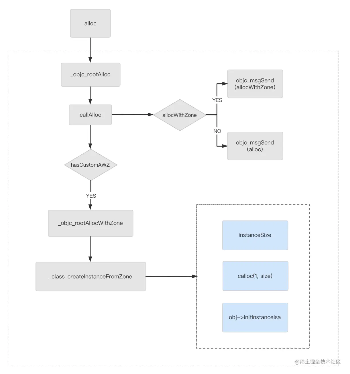
从 _class_createInstanceFromZone 方法中可以看出有三个核心方法

  • cls->instanceSize : 计算内存大小
  • (id)calloc(1, size) : 开辟内存,返回地址指针
  • obj->initIsa(cls) : 初始化指针,和类关联起来
根据源码分析,咱们可以画出alloc流程图

alloc流程图

总结:alloc 的核心作用就是开辟内存,通过 isa 指针与类进行关联。