iOS - alloc init new

360 阅读7分钟

1. 先看一个问题

我们先看一段代码,打印一下输出结果。

Person *p1 = [Person alloc];
Person *p2 = [p1 init];
Person *p3 = [p1 init];
NSLog(@"%@ - %p - %p",p1,p1,&p1);
NSLog(@"%@ - %p - %p",p2,p2,&p2);
NSLog(@"%@ - %p - %p",p3,p3,&p3);

看输出结果

<Person: 0x600000c40470> - 0x600000c40470 - 0x7ffee9114068
<Person: 0x600000c40470> - 0x600000c40470 - 0x7ffee9114060
<Person: 0x600000c40470> - 0x600000c40470 - 0x7ffee9114058

前两个打印的都是当前对象的指针地址,而最后一个为啥会不一样? 首先需要明白p和&p的区别:p是当前变量指向的地址。&p是存放当前变量所在的地址。 这里第一个%p打印就是[Person alloc]生成的地址。第二个%p是存放的是指向【生成的对象】的地址。

也就是当前alloc生成一个对象开辟了一块内存空间。p1、p2、p3分别开辟一块地址指向alloc开辟的空间。

oc-address.png

我们可以通过汇编模式或者符号断点查看源码所在的位置。这里不细说了,比较简单。最后定位的源码位置在libobjc.A.dylib->objc_init

2. alloc的执行过程

那我们接下来要看alloc是怎么执行的。需要看objc的源码。objc4源码是可以直接下载的。我们这里用的是818.2版本的。

通过一系列风骚的操作,让源码可以运行起来。通过断点和源码我们分析一下alloc的执行过程。

2.1 _objc_rootAlloc

在main.m中,创建一个对象,打上断点。

Person *p = [Person alloc];
Person *p1 = [p init];

这里只是alloc的最基本的方法。没有什么代码量

+ (id)alloc {
    return _objc_rootAlloc(self);
}

id _objc_rootAlloc(Class cls)
{
    return callAlloc(cls, false/*checkNil*/, true/*allocWithZone*/);
}

2.2 callAlloc

这里是核心代码。

static ALWAYS_INLINE id
callAlloc(Class cls, bool checkNil, bool allocWithZone=false)
{
#if __OBJC2__ // 是个宏定义
    // slowpath表示括号内的条件可能性教小
    if (slowpath(checkNil && !cls)) return nil;
    // fastpath表示括号内的条件可能性教大
    // 如果有自定义的allocWithZone(hasCustomAWZ)
    if (fastpath(!cls->ISA()->hasCustomAWZ())) {
        return _objc_rootAllocWithZone(cls, nil);   // 1.
    }
#endif

    // No shortcuts available. 根据传进来的参数判断
    if (allocWithZone) {                            // 2. 
        return ((id(*)(id, SEL, struct _NSZone *))objc_msgSend)(cls, @selector(allocWithZone:), nil);
    }
    return ((id(*)(id, SEL))objc_msgSend)(cls, @selector(alloc)); // 3.
}
  1. 该处内容是现阶段alloc执行的代码
  2. 根据callAlloc调用传进来的参数判断,基本都会执行【1】。
  3. 通过消息发送,执行alloc,这里有个很有意思的点,源码跑起来就能知道。

2.3 _objc_rootAllocWithZone

id
_objc_rootAllocWithZone(Class cls, malloc_zone_t *zone __unused)
{
    // allocWithZone under __OBJC2__ ignores the zone parameter
    return _class_createInstanceFromZone(cls, 0, nil,
                                         OBJECT_CONSTRUCT_CALL_BADALLOC);
}

2.4 _class_createInstanceFromZone

这里是重中之重。alloc的流程都在这里完美的展示出来。

static ALWAYS_INLINE id
_class_createInstanceFromZone(Class cls, size_t extraBytes, void *zone,
                              int construct_flags = OBJECT_CONSTRUCT_NONE,
                              bool cxxConstruct = true,
                              size_t *outAllocatedSize = nil)
{
    ASSERT(cls->isRealized());

    // Read class's info bits all at once for performance
    bool hasCxxCtor = cxxConstruct && cls->hasCxxCtor();
    bool hasCxxDtor = cls->hasCxxDtor();
    bool fast = cls->canAllocNonpointer();
    size_t size;

    // 1. 既然要生成一个对象,首先要做的就是开辟空间,但是要开辟多少?
    // 由对象的ivars决定。在iOS中,字节是8自己对齐,而内存是16字节对齐,所以小于16字节会补齐
    size = cls->instanceSize(extraBytes);
    if (outAllocatedSize) *outAllocatedSize = size;

    id obj;
    if (zone) {
        obj = (id)malloc_zone_calloc((malloc_zone_t *)zone, 1, size);
    } else {
        // 2. 算出来需要多少空间,这里进行开辟
        obj = (id)calloc(1, size);
    }
    // 极少数情况下,obj会创建失败
    if (slowpath(!obj)) {
        if (construct_flags & OBJECT_CONSTRUCT_CALL_BADALLOC) {
            return _objc_callBadAllocHandler(cls);
        }
        return nil;
    }

    if (!zone && fast) {
        // 3. 空间有了,这里进行对象关联
        obj->initInstanceIsa(cls, hasCxxDtor);
    } else {
        // Use raw pointer isa on the assumption that they might be
        // doing something weird with the zone or RR.
        obj->initIsa(cls);
    }

    if (fastpath(!hasCxxCtor)) {
        return obj;
    }

    construct_flags |= OBJECT_CONSTRUCT_FREE_ONFAILURE;
    return object_cxxConstructFromClass(obj, cls, construct_flags);
}

2.4.1 cls->instanceSize

inline size_t instanceSize(size_t extraBytes) const {
    // 有缓存的情况下
    if (fastpath(cache.hasFastInstanceSize(extraBytes))) {
        return cache.fastInstanceSize(extraBytes);
    }
    // 新开辟
    size_t size = alignedInstanceSize() + extraBytes;
    // CF requires all objects be at least 16 bytes.
    if (size < 16) size = 16;
    return size;
}

如果有缓存的情况下,则会执行fastInstanceSize。

size_t fastInstanceSize(size_t extra) const
{
    ASSERT(hasFastInstanceSize(extra));

    if (__builtin_constant_p(extra) && extra == 0) {
        return _flags & FAST_CACHE_ALLOC_MASK16;
    } else {
        size_t size = _flags & FAST_CACHE_ALLOC_MASK;
        // remove the FAST_CACHE_ALLOC_DELTA16 that was added
        // by setFastInstanceSize
        // 内存对齐是16字节
        return align16(size + extra - FAST_CACHE_ALLOC_DELTA16);
    }
}
// 新开辟空间时计算对象所在空间
// Class's ivar size rounded up to a pointer-size boundary.
uint32_t alignedInstanceSize() const {
    return word_align(unalignedInstanceSize());
}
// 8字节对齐
static inline size_t word_align(size_t x) {
    // 通过算法得到8字节的倍数
    return (x + WORD_MASK) & ~WORD_MASK;
}
// 16字节对齐 fastInstanceSize
static inline size_t align16(size_t x) {
    // 通过算法得到16字节的倍数
    return (x + size_t(15)) & ~size_t(15);
}

这里举例说明一下算法:

// WORD_MASK = 7
(x + 7) & ~7;
// x = 2, x + 7 = 9   -> 0000 1001  ⬇️     x=10 17 = 0001 0001
// 7 = 0000 0111 -> !7 = 1111 1000  ⬇️          !7 = 1111 1000
//              9 & !7 = 0000 1000 = 8     17 & !7 = 0001 0000 = 16

所以:word_align计算出来的都是8的倍数。 align16计算出来的都是16的倍数。

这里需要注意的是在ARM64下,内存开辟都是16个字节进行对齐的。所以计算的大小的都是16的倍数。

2.4.2 calloc

calloc申请开辟内存,返回地址指针。

2.4.3 obj->initInstanceIsa

生成的对象与class进行关联。通过isa指针。(isa之后会有说明,每一个类都有一个isa指针)。

2.4.4 总结

oc-alloc.png

这个图很好的说明了alloc的流程。

3. init

- (id)init {
    return _objc_rootInit(self);
}

id
_objc_rootInit(id obj)
{
    // In practice, it will be hard to rely on this function.
    // Many classes do not properly chain -init calls.
    return obj;
}

init其实是工厂方法,从上面的代码可以看到,只是return self。这里有一个重要的点,就是大部分的实现都会交给子类去重新自定义init方法。

4. new

+ (id)new {
    return [callAlloc(self, false/*checkNil*/) init];
}

我们看到new的实现就是执行了,callAlloc(),然后执行了init操作。与实际上的[[Person alloc] init]并没有什么区别。

但是看到有一些博客上说,还是有区别,因为init被重写之后,调用new可能会造成少些东西。这里不能苟同哈,所有的方法调用,在OC中都是objc_msgSend,会去寻找方法列表的。所以不会存在什么不同。而在自定义了initWithxxx这种方法之后,调用new则不会走initWithxxx的流程,这是需要注意的点。

5. 扩展知识

我们已经知道了,本身写一个Person类,需要开辟16个字节的空间,那需要申请多大内存空间是由什么因素决定的? 我们可以试一下分别添加一个属性,两个属性,试一下。自己动手试一下哈,看看2.4.1小结处返回的size是多少。其申请内存的大小其实是成员变量说了算。

我这里添加了两个NSString属性,分别赋值A和B。

(lldb) po p
<Person: 0x600002f86cc0>
(lldb) x p
0x600002f86cc0: 60 76 e3 06 01 00 00 00 40 20 e3 06 01 00 00 00  `v......@ ......
0x600002f86cd0: 60 20 e3 06 01 00 00 00 00 00 00 00 00 00 00 00  ` ..............

(lldb) x/4gx p
0x600002f86cc0: 0x0000000106e37660 0x0000000106e32040
0x600002f86cd0: 0x0000000106e32060 0x0000000000000000
(lldb) po 0x0000000106e37660    // isa指针,指向class
Person
(lldb) po 0x0000000106e32040
A
(lldb) po 0x0000000106e32060
B

通过x p命令我们可以打印出p的内存地址。在源码的运行过程中,断点到size计算那里,打印出来size的大小是32个字节。也就是会空8个字节。

如果声明了4个bool值,则4个bool值则会依次放在内存中,例如:0x0000000001010101,这个就涉及到字节的对齐以及iOS系统对属性的重排(内存优化)。

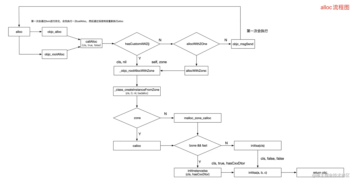
6. 真正的alloc流程

当我们执行[Person alloc]的时候,直接吧断点放在callAlloc->objc_msgSend,则会先执行消息转发。原因是系统内部会通过llvm的函数方法把alloc指向到objc_alloc

// Calls [cls alloc].
id
objc_alloc(Class cls)
{
    return callAlloc(cls, true/*checkNil*/, false/*allocWithZone*/);
}

这里先执行一次callAlloc(cls, true, false),注意这里的参数。然后执行到calAlloc中。

static ALWAYS_INLINE id
callAlloc(Class cls, bool checkNil, bool allocWithZone=false)
{
#if __OBJC2__
    if (slowpath(checkNil && !cls)) return nil;
    if (fastpath(!cls->ISA()->hasCustomAWZ())) {
        return _objc_rootAllocWithZone(cls, nil); //1.
    }
#endif

    // No shortcuts available.
    if (allocWithZone) {
        return ((id(*)(id, SEL, struct _NSZone *))objc_msgSend)(cls, @selector(allocWithZone:), nil); // 2.
    }
    return ((id(*)(id, SEL))objc_msgSend)(cls, @selector(alloc)); // 3.
}

通过运行,我们发现会先执行第3个return。所执行的还是alloc,这时候执行的才是真正的alloc。然后就可以顺着第2节的内容继续了。

如图,是完整的alloc会执行两次的流程图:

oc-alloc-2.jpg

总结:

  • alloc的流程
  • alloc的两次执行过程
  • init
  • new
  • 内存对齐:16字节。

有什么不对的欢迎指正。