两级缓存,像子弹一样飞…

283 阅读39分钟

文章目录

一、前言

MyBatis是一个简单,小巧但功能非常强大的ORM开源框架,它的功能强大也体现在它的缓存机制上。MyBatis提供了一级缓存、二级缓存这两个缓存机制,能够很好地处理和维护缓存,以提高系统的性能。

ORM框架:Hibernate、Mybatis,Mybatis比Hibernate更加小巧、轻便。

本文主要讲解MyBatis非常棒的缓存机制的设计原理,给读者们介绍一下MyBatis的缓存机制的轮廓,然后会分别针对缓存机制中的方方面面展开讨论。

二、MyBatis缓存总述

MyBatis将数据缓存设计成两级结构,分为一级缓存、二级缓存:

一级缓存是Session会话级别的缓存,位于表示一次数据库会话的SqlSession对象之中,又被称之为本地缓存。一级缓存是MyBatis内部实现的一个特性,用户不能配置,默认情况下自动支持的缓存,用户没有定制它的权利(不过这也不是绝对的,可以通过开发插件对它进行修改);

二级缓存是Application应用级别的缓存,它的是生命周期很长,跟Application的声明周期一样,也就是说它的作用范围是整个Application应用。

一级缓存和二级缓存核心区别:
级别不同,一级缓存是SqlSession级别,二级缓存是Application级别,整个Application应用。
一级缓存是Excutor中的LocalCache,在Mybatis四层架构中的一个查询实例源码解释中就解释过了,
二级缓存是CachingExecutor,它是Executor对象的装饰者,默认不开启,需要程序员手动开启。

MyBatis中一级缓存和二级缓存的组织如下图所示:
在这里插入图片描述

一级缓存的工作机制

一级缓存是Session会话级别的,一般而言,一个SqlSession对象会使用一个Executor对象来完成会话操作,Executor对象会维护一个Cache缓存,以提高查询性能。

二级缓存的工作机制

如上所言,一个SqlSession对象会使用一个Executor对象来完成会话操作,MyBatis的二级缓存机制的关键就是对这个Executor对象做文章。如果用户配置了 “cacheEnabled=true”,那么MyBatis在为SqlSession对象创建Executor对象时,会对Executor对象加上一个装饰者:CachingExecutor,这时SqlSession使用CachingExecutor对象来完成操作请求。CachingExecutor对于查询请求,会先判断该查询请求在Application级别的二级缓存中是否有缓存结果,如果有查询结果,则直接返回缓存结果;如果缓存中没有,再交给真正的Executor对象来完成查询操作,之后CachingExecutor会将真正Executor返回的查询结果放置到缓存中,然后在返回给用户。

在这里插入图片描述
在这里插入图片描述

二级缓存的实现

MyBatis的二级缓存设计得比较灵活,你可以使用MyBatis自己定义的二级缓存实现;你也可以通过实现org.apache.ibatis.cache.Cache接口自定义缓存;也可以使用第三方内存缓存库,如Memcached等,这个我们会在后续的文章中详细讨论。

三、Mybatis一级缓存

本节的目的则是向读者详细介绍MyBatis的一级缓存,深入源码,解析MyBatis一级缓存的实现原理,并且针对一级缓存的特点提出了在实际使用过程中应该注意的事项。

3.1 什么是一级缓存?为什么使用一级缓存?

每当我们使用MyBatis开启一次和数据库的会话,MyBatis会创建出一个SqlSession对象表示一次数据库会话。

在对数据库的一次会话中,我们有可能会反复地执行完全相同的查询语句,如果不采取一些措施的话,每一次查询都会查询一次数据库,而我们在极短的时间内做了完全相同的查询,那么它们的结果极有可能完全相同,由于查询一次数据库的代价很大,这有可能造成很大的资源浪费。

为了解决这一问题,减少资源的浪费,MyBatis会在表示会话的SqlSession对象中建立一个简单的缓存,将每次查询到的结果结果缓存起来,当下次查询的时候,如果判断先前有个完全一样的查询,会直接从缓存中直接将结果取出,返回给用户,不需要再进行一次数据库查询了。

如下图所示,MyBatis会在一次会话的表示----一个SqlSession对象中创建一个本地缓存(local cache),对于每一次查询,都会尝试根据查询的条件去本地缓存中查找是否在缓存中,如果在缓存中,就直接从缓存中取出,然后返回给用户;否则,从数据库读取数据,将查询结果存入缓存并返回给用户。

在这里插入图片描述

注意:这个图不是很准确,应该是Mybatis中有一个SqlSession,SqlSession中有一个Executor,Executor中有一个Cache。

对于会话(Session)级别的数据缓存,我们称之为一级数据缓存,简称一级缓存。

3.2 SqlSession中的一级缓存是怎样组织结构的?(类图组织结构+hashMap缓存,已完成)

由于MyBatis使用SqlSession对象表示一次数据库的会话,那么,对于会话级别的一级缓存也应该是在SqlSession中控制的。

实际上, MyBatis只是一个MyBatis对外的接口,SqlSession将它的工作交给了Executor执行器这个角色来完成,负责完成对数据库的各种操作。当创建了一个SqlSession对象时,MyBatis会为这个SqlSession对象创建一个新的Executor执行器,而缓存信息就被维护在这个Executor执行器中,MyBatis将缓存和对缓存相关的操作封装成了Cache接口中。

SqlSession、Executor、Cache之间的关系如下列类图所示:

在这里插入图片描述

如上述的类图所示,Executor接口的实现类BaseExecutor中拥有一个Cache接口的实现类PerpetualCache,则对于BaseExecutor对象而言,它将使用PerpetualCache对象维护缓存。

综上,SqlSession对象、Executor对象、Cache对象之间的关系如下图所示:

在这里插入图片描述

金手指:由上图左边可知,一次会话对应一个SqlSession,对应一个Executor对象,对应一个PerpetualCache对象;
会话结束,全部消失,且未持久化,服务停止,全部消失。

由于Session级别的一级缓存实际上就是使用PerpetualCache维护的,那么PerpetualCache是怎样实现的呢?

PerpetualCache实现原理其实很简单,其内部就是通过一个简单的HashMap<k,V> 来实现的,没有其他的任何限制。

PerpetualCache所谓的缓存就一个hashmap
1、内存中,未进行持久化,停止程序缓存消失。
2、hashmap,线程不安全。
类似的,eureka-server的双层map存放服务地址列表:
1、内存中,未进行持久化,停止程序缓存消失。
2、ConcurrentHashMap<String,Map<String,Instance>>,外层ConcurrentHashMap,线程安全。

如下是PerpetualCache的实现代码:

package org.apache.ibatis.cache.impl;
 
import java.util.HashMap;
import java.util.Map;
import java.util.concurrent.locks.ReadWriteLock;
 
import org.apache.ibatis.cache.Cache;
import org.apache.ibatis.cache.CacheException;
 
/**
 * 使用简单的HashMap来维护缓存
 * @author Clinton Begin
 */
public class PerpetualCache implements Cache {
 
  private String id;
 
  private Map<Object, Object> cache = new HashMap<Object, Object>();
 
  public PerpetualCache(String id) {
    this.id = id;
  }
 
  public String getId() {
    return id;
  }
 
  public int getSize() {
    return cache.size();
  }
 
  public void putObject(Object key, Object value) {
    cache.put(key, value);
  }
 
  public Object getObject(Object key) {
    return cache.get(key);
  }
 
  public Object removeObject(Object key) {
    return cache.remove(key);
  }
 
  public void clear() {
    cache.clear();
  }
 
  public ReadWriteLock getReadWriteLock() {
    return null;
  }
 
  public boolean equals(Object o) {
    if (getId() == null) throw new CacheException("Cache instances require an ID.");
    if (this == o) return true;
    if (!(o instanceof Cache)) return false;
 
    Cache otherCache = (Cache) o;
    return getId().equals(otherCache.getId());
  }
 
  public int hashCode() {
    if (getId() == null) throw new CacheException("Cache instances require an ID.");
    return getId().hashCode();
  }
 
}

3.3 一级缓存PerpetualCache的生命周期有多长?结束一级缓存PerpetualCache的三种方式(已完成)

MyBatis在开启一个数据库会话时,会创建一个新的SqlSession对象,SqlSession对象中会有一个新的Executor对象,Executor对象中持有一个新的PerpetualCache对象;

a. session.close()方法:如果SqlSession调用了close()方法,表示会话结束,SqlSession对象及其内部的Executor对象还有PerpetualCache对象也一并释放掉,即释放掉一级缓存PerpetualCache对象,一级缓存将不可用;

金手指:一次会话对应一个SqlSession,对应一个Executor对象,对应一个PerpetualCache对象;
会话结束,全部消失,且未持久化,服务停止,全部消失。

b. session.clearCache()方法:如果SqlSession调用了clearCache(),会清空PerpetualCache对象中的数据,但是该对象仍可使用;

c. session.update()、session.delete()、session.insert() :SqlSession中执行了任何一个update操作(update()、delete()、insert()) ,都会清空PerpetualCache对象的数据,但是该对象可以继续使用;

在这里插入图片描述

小结:一级缓存生命周期,结束一级缓存PerpetualCache的三种方式:
a. session.close()方法:如果SqlSession调用了close()方法,表示会话结束,SqlSession对象及其内部的Executor对象还有PerpetualCache对象也一并释放掉,即释放掉一级缓存PerpetualCache对象,一级缓存将不可用;
b. session.clearCache()方法:如果SqlSession调用了clearCache(),会清空PerpetualCache对象中的数据,但是该对象仍可使用;
c. session.update()、session.delete()、session.insert() :SqlSession中执行了任何一个update操作(update()、delete()、insert()) ,都会清空PerpetualCache对象的数据,但是该对象可以继续使用;

3.4 SqlSession一级缓存的工作流程(构建cacheKey+根据cacheKey查询,已完成)

  1. 构建cacheKey:对于某个查询,根据statementId,rowBounds,boundSql,params来构建一个key值(金手指:BaseExecutor类中的createCacheKey()方法),就是CacheKey值。

  2. 根据cacheKey查询:根据Cachkey去缓存Cache中取出对应的key值存储的缓存结果(金手指:BaseExecutor类中的query()方法调用PerpetualCache类中的getObject()方法);判断从Cache中根据特定的key值取的数据数据是否为空,即是否命中(金手指:BaseExecutor类中的query()方法);

    (1)如果命中,则直接将缓存结果返回;

    (2)如果没命中:①去数据库中查询数据,得到查询结果;②然后将key和查询到的结果分别作为key,value对存储到Cache中;③最后将查询结果返回。

在这里插入图片描述

小结,看源码一看就懂(构建cacheKey+根据cacheKey查询):

在这里插入图片描述

3.5 加分项:一级缓存底层设计(非常重要,已完成)

如下图所示,MyBatis定义了一个org.apache.ibatis.cache.Cache接口作为其Cache提供者的SPI(Service Provider Interface) ,所有的MyBatis内部的Cache缓存,都应该实现这一接口。MyBatis定义了一个PerpetualCache实现类实现了Cache接口,实际上,在SqlSession对象里的Executor 对象内维护的Cache类型实例对象(面向接口,所以维护Cache类型),就是PerpetualCache子类创建的。

MyBatis内部还有很多Cache接口的实现,一级缓存只会涉及到这一个PerpetualCache子类,Cache的其他实现将会放到二级缓存中介绍)。

在这里插入图片描述

3.5.1 CacheKey的两个作用

CacheKey的作用,就两个:

  1. 缓存命中,根据cachekey从HashMap中取出:根据CacheKey作为HashMap的key,去Cache缓存(就是HashMap)中查找缓存结果;
  2. 缓存未命中,更加cachekey从数据库中取出,并写入缓存,保证下次命中:如果查找缓存命中失败,则通过此CacheKey作为key,将从数据库查询到的结果作为value,组成key,value对存储到Cache缓存中。

3.5.2 CacheKey如何确定?怎样判断某两次查询是完全相同的查询?

我们知道,Cache最核心的实现其实就是一个Map,将本次查询使用的特征值作为key,将查询结果作为value存储到Map中。

现在最核心的问题出现了:怎样来确定一次查询的特征值?

换句话说就是:怎样判断某两次查询是完全相同的查询?

也可以这样说:如何确定Cache中的key值?

MyBatis认为,对于两次查询,如果以下四个条件都完全一样,那么就认为它们是完全相同的两次查询:

  1. statementId:传入的 statementId
  2. 分页过滤:查询时要求的结果集中的结果范围 (结果的范围通过rowBounds.offset和rowBounds.limit表示);
  3. 动态sql:这次查询所产生的最终要传递给JDBC java.sql.Preparedstatement的Sql语句字(**boundSql.getSql()**动态sql)
  4. 参数值:传递给java.sql.Statement要设置的参数值

现在分别解释上述四个条件:

  1. 传入的statementId,对于MyBatis而言,你要使用它,必须需要一个statementId,它代表着你将执行什么样的Sql;
  2. MyBatis自身提供的分页功能是通过RowBounds来实现的,它通过rowBounds.offset和rowBounds.limit来过滤查询出来的结果集,这种分页功能是基于查询结果的再过滤,而不是进行数据库的物理分页;

由于MyBatis底层还是依赖于JDBC实现的,那么,对于两次完全一模一样的查询,MyBatis还要保证对于底层JDBC而言,也是完全一致的查询才行。而对于JDBC而言,两次查询,只要传入给JDBC的SQL语句完全一致,传入的参数也完全一致,就认为是两次查询是完全一致的

上述的第3个条件正是要求保证传递给JDBC的SQL语句完全一致;第4条则是保证传递给JDBC的参数也完全一致;

3、4讲的有可能比较含糊,举一个例子:

  <select id="selectByCritiera" parameterType="java.util.Map" resultMap="BaseResultMap">
        select employee_id,first_name,last_name,email,salary
        from louis.employees
        where  employee_id = #{employeeId}
        and first_name= #{firstName}
        and last_name = #{lastName}
        and email = #{email}
  </select>

如果使用上述的"selectByCritiera"进行查询,那么,MyBatis会将上述的SQL中的#{} 都替换成 ? 如下:

select employee_id,first_name,last_name,email,salary
from louis.employees
where  employee_id = ?
and first_name= ?
and last_name = ?
and email = ?

MyBatis最终会使用上述的SQL字符串创建JDBC的java.sql.PreparedStatement对象,对于这个PreparedStatement对象,还需要对它设置参数,调用setXXX()来完成设值,第4条的条件,就是要求对设置JDBC的PreparedStatement的参数值也要完全一致。

即3、4两条MyBatis最本质的要求就是:

调用JDBC的时候,传入的SQL语句要完全相同,传递给JDBC的参数值也要完全相同

综上所述,CacheKey由以下条件决定:

statementId + rowBounds + 传递给JDBC的SQL + 传递给JDBC的参数值

3.5.3 CacheKey的构建算法(BaseExecutor类中的createCacheKey()方法)

对于每次的查询请求,Executor都会根据传递的参数信息以及动态生成的SQL语句,将上面的条件根据一定的计算规则(一定的计算规则,就是cachekey的构建算法,就是cacheKey的唯一签名),创建一个对应的CacheKey对象。

CacheKey的构建被放置到了Executor接口的实现类BaseExecutor中,定义如下:

  /**
   * 所属类:  org.apache.ibatis.executor.BaseExecutor
   * 功能   :   根据传入信息构建CacheKey
   */
  public CacheKey createCacheKey(MappedStatement ms, Object parameterObject, RowBounds rowBounds, BoundSql boundSql) {
    if (closed) throw new ExecutorException("Executor was closed.");
    // 下面的 1 2 3 4 就是上面的cachekey唯一签名,设置好cacheKey的唯一签名
    CacheKey cacheKey = new CacheKey();
    //1.statementId,参数MappedStatement对象中提供
    cacheKey.update(ms.getId());
    //2. rowBounds.offset 和 rowBounds.limit,参数RowBounds对象中提供
    cacheKey.update(rowBounds.getOffset());
    cacheKey.update(rowBounds.getLimit());
    //3. SQL语句,参数BoundSql对象提供
    cacheKey.update(boundSql.getSql());
    //4. 参数:将每一个要传递给JDBC的参数值也更新到CacheKey中,参数parameterObject对象提供
    List<ParameterMapping> parameterMappings = boundSql.getParameterMappings();
    TypeHandlerRegistry typeHandlerRegistry = ms.getConfiguration().getTypeHandlerRegistry();
    for (int i = 0; i < parameterMappings.size(); i++) { // mimic DefaultParameterHandler logic
      ParameterMapping parameterMapping = parameterMappings.get(i);
      if (parameterMapping.getMode() != ParameterMode.OUT) {
        Object value;
        String propertyName = parameterMapping.getProperty();
        if (boundSql.hasAdditionalParameter(propertyName)) {
          value = boundSql.getAdditionalParameter(propertyName);
        } else if (parameterObject == null) {
          value = null;
        } else if (typeHandlerRegistry.hasTypeHandler(parameterObject.getClass())) {
          value = parameterObject;
        } else {
          MetaObject metaObject = configuration.newMetaObject(parameterObject);
          value = metaObject.getValue(propertyName);
        }
        //将每一个要传递给JDBC的参数值也更新到CacheKey中
        cacheKey.update(value);
      }
    }
    // 设置cacheKey的唯一签名后,完成,返回
    return cacheKey;
  }    

cachekey的构建,createCacheKey()方法确定cachekey的唯一签名,cacheKey四个参数分别由createCacheKey()的四个参数提供,MappedStatement提供statementId,parameterObject提供sql参数, RowBounds提供分页过滤条件, BoundSql提供动态sql.

3.5.4 CacheKey的hashcode生成算法(update()方法)

Cache接口的实现,本质上是使用的HashMap<k,v>来存储的,而构建CacheKey的目的就是为了作为HashMap<k,v>中的key(CacheKey就是HashMap中的key) 。而HashMap是通过key的hashcode 来组织和存储的,那么,构建CacheKey的过程实际上就是构造其hashCode的过程。下面的代码就是CacheKey的核心hashcode生成算法,感兴趣的话可以看一下:

  public void update(Object object) {
    if (object != null && object.getClass().isArray()) {
      int length = Array.getLength(object);
      for (int i = 0; i < length; i++) {
        Object element = Array.get(object, i);
        doUpdate(element);
      }
    } else {
      doUpdate(object);
    }
  }
 
  private void doUpdate(Object object) {
	//1. 得到对象的hashcode;  
    int baseHashCode = object == null ? 1 : object.hashCode();
    //2.对象计数递增,对象的hashcode 扩大count倍
    count++;
    checksum += baseHashCode;
    baseHashCode *= count;
    //3. 拓展因子(默认37)* hashCode + 拓展扩大后的对象hashCode值,得到新的hashcode值
    hashcode = multiplier * hashcode + baseHashCode;
    updateList.add(object);
  }

一级缓存底层设计(非常重要)
1、CacheKey的两个作用:
(1)缓存命中,根据cachekey从HashMap中取出;
(2)缓存未命中,更加cachekey从数据库中取出,并写入缓存,保证下次命中。
2、cachekey的确定:
statementId + rowBounds + 传递给JDBC的SQL + 传递给JDBC的参数值
3、cachekey的构建,createCacheKey()方法确定cachekey的唯一签名,cacheKey四个参数分别由createCacheKey()的四个参数提供,MappedStatement提供statementId,parameterObject提供sql参数, RowBounds提供分页过滤条件, BoundSql提供动态sql.
4、CacheKey的hashcode生成算法
//1. 得到对象的hashcode;
int baseHashCode = object == null ? 1 : object.hashCode();
//2.对象计数递增,对象的hashcode 扩大count倍
count++;
checksum += baseHashCode;
baseHashCode = count;
//3. 拓展因子(默认37)
hashCode + 拓展扩大后的对象hashCode值,得到新的hashcode值
hashcode = multiplier * hashcode + baseHashCode;

3.6 一级缓存的性能分析以及应该注意的事项

我将从两个 一级缓存的特性来讨论SqlSession的一级缓存性能问题:

3.6.1 一直使用某一个SqlSession对象查询数据,会不会导致HashMap太大,而导致OOM错误

1.MyBatis对会话(Session)级别的一级缓存设计的比较简单,就简单地使用了HashMap来维护,并没有对HashMap的容量和大小进行限制。

读者有可能就觉得不妥了:如果我一直使用某一个SqlSession对象查询数据,这样会不会导致HashMap太大,而导致 java.lang.OutOfMemoryError错误啊? 读者这么考虑也不无道理,不过MyBatis的确是这样设计的。

MyBatis这样设计也有它自己的理由:

a. 会话结束释放:一般而言SqlSession的生存时间很短。一般情况下使用一个SqlSession对象执行的操作不会太多,执行完就会消亡;

b. 更新操作释放:对于某一个SqlSession对象而言,只要执行update操作(update、insert、delete),都会将这个SqlSession对象中对应的一级缓存清空掉,所以一般情况下不会出现缓存过大,影响JVM内存空间的问题;

c. 可以手动释放:可以手动地释放掉SqlSession对象中的缓存。

3.6.2 一级缓存是hashmap,没有缓存过期,没有缓存更新

  1. 一级缓存是一个粗粒度的缓存,没有更新缓存和缓存过期的概念

MyBatis的一级缓存就是使用了简单的HashMap,MyBatis只负责将查询数据库的结果存储到缓存中去, 不会去判断缓存存放的时间是否过长、是否过期,因此也就没有对缓存的结果进行更新这一说了。

根据一级缓存的特性,在使用的过程中,我认为应该注意:
1、对于数据变化频率很大,并且需要高时效准确性的数据要求,我们使用SqlSession查询的时候,要控制好SqlSession的生存时间,SqlSession的生存时间越长,它其中缓存的数据有可能就越旧,从而造成和真实数据库的误差;同时对于这种情况,用户也可以手动地适时清空SqlSession中的缓存;

2、对于只执行、并且频繁执行大范围的select操作的SqlSession对象,SqlSession对象的生存时间不应过长。

举例:

例1、看下面这个例子,下面的例子使用了同一个SqlSession指令了两次完全一样的查询,将两次查询所耗的时间打印出来,结果如下:

package com.louis.mybatis.test;
 
import java.io.InputStream;
import java.util.Date;
import java.util.HashMap;
import java.util.List;
import java.util.Map;
 
import org.apache.commons.logging.Log;
import org.apache.commons.logging.LogFactory;
import org.apache.ibatis.executor.BaseExecutor;
import org.apache.ibatis.io.Resources;
import org.apache.ibatis.session.SqlSession;
import org.apache.ibatis.session.SqlSessionFactory;
import org.apache.ibatis.session.SqlSessionFactoryBuilder;
import org.apache.log4j.Logger;
 
import com.louis.mybatis.model.Employee;
 
/**
 * SqlSession 简单查询演示类
 * @author louluan
 */
public class SelectDemo1 {
 
	private static final Logger loger = Logger.getLogger(SelectDemo1.class);
	
	public static void main(String[] args) throws Exception {
		InputStream inputStream = Resources.getResourceAsStream("mybatisConfig.xml");
		SqlSessionFactoryBuilder builder = new SqlSessionFactoryBuilder();
		SqlSessionFactory factory = builder.build(inputStream);
		
		SqlSession sqlSession = factory.openSession();
		//3.使用SqlSession查询
		Map<String,Object> params = new HashMap<String,Object>();
		params.put("min_salary",10000);
		//a.查询工资低于10000的员工
		Date first = new Date();
		//第一次查询
		List<Employee> result = sqlSession.selectList("com.louis.mybatis.dao.EmployeesMapper.selectByMinSalary",params);
		loger.info("first quest costs:"+ (new Date().getTime()-first.getTime()) +" ms");
		Date second = new Date();
		result = sqlSession.selectList("com.louis.mybatis.dao.EmployeesMapper.selectByMinSalary",params);
		loger.info("second quest costs:"+ (new Date().getTime()-second.getTime()) +" ms");
	}
 
}

运行结果:

在这里插入图片描述

由上面的结果你可以看到,第一次查询耗时464ms,而第二次查询耗时不足1ms,这是因为第一次查询后,MyBatis会将查询结果存储到SqlSession对象的缓存中,当后来有完全相同的查询时,直接从缓存中将结果取出。

例2、对上面的例子做一下修改:在第二次调用查询前,对参数 HashMap类型的params多增加一些无关的值进去,然后再执行,看查询结果:

在这里插入图片描述

从结果上看,虽然第二次查询时传递的params参数不一致,但还是从一级缓存中取出了第一次查询的缓存。

读到这里,请读者晓得这一个问题:

MyBatis认为的完全相同的查询,不是指使用sqlSession查询时传递给算起来Session的所有参数值完完全全相同,你只要保证statementId,rowBounds,最后生成的SQL语句,以及这个SQL语句所需要的参数完全一致就可以了

不是所有参数完全相同,所有动态生成的sql所需要的参数相同即可。

四、Mybatis二级缓存

MyBatis的二级缓存是Application级别的缓存,它可以提高对数据库查询的效率,以提高应用的性能。本文将全面分析MyBatis的二级缓存的设计原理。

4.1 MyBatis的缓存机制整体设计以及二级缓存的工作模式

在这里插入图片描述

如上图所示,当开一个会话时,一个SqlSession对象会使用一个Executor对象来完成会话操作,MyBatis的二级缓存机制的关键就是对这个Executor对象做文章。如果用户配置了"cacheEnabled=true",那么MyBatis在为SqlSession对象创建Executor对象时,会对Executor对象加上一个装饰者:CachingExecutor,这时SqlSession使用CachingExecutor对象来完成操作请求。CachingExecutor对于查询请求,会先判断该查询请求在Application级别的二级缓存中是否有缓存结果,如果有查询结果,则直接返回缓存结果;如果缓存中没有,再交给真正的Executor对象来完成查询操作,之后CachingExecutor会将真正Executor返回的查询结果放置到缓存中,然后在返回给用户。

在这里插入图片描述

CachingExecutor是Executor的装饰者,以增强Executor的功能,使其具有缓存查询的功能,这里用到了设计模式中的装饰者模式,

CachingExecutor和Executor的接口的关系如下类图所示:

在这里插入图片描述

4.2 二级缓存Mapper级别的操作(两种:一个Mapper一个cache缓存对象 + 多个Mapper公用一个cache缓存对象)

MyBatis并不是简单地对整个Application就只有一个Cache缓存对象,它将缓存划分的更细,即是Mapper级别的,即每一个Mapper都可以拥有一个Cache对象,具体两种:

a.为每一个Mapper分配一个Cache缓存对象(使用节点配置);

b.多个Mapper共用一个Cache缓存对象(使用节点配置);

一级缓存的粒度:粗粒度,所有请求都可以用,cachekey是statementId + rowBounds + 传递给JDBC的SQL + 传递给JDBC的参数值。
一级缓存的生命周期:短生命周期,三种释放:会话结束释放、更新操作释放、手动释放。
一级缓存读操作:命中则取出,未命中则从数据库中取出并更新缓存;
一级缓存写操作:直接释放。
一级缓冲应用:
1、对于数据变化频率很大,并且需要高时效准确性的数据要求,我们使用SqlSession查询的时候,要控制好SqlSession的生存时间,SqlSession的生存时间越长,它其中缓存的数据有可能就越旧,从而造成和真实数据库的误差;同时对于这种情况,用户也可以手动地适时清空SqlSession中的缓存;
2、对于只执行、并且频繁执行大范围的select操作的SqlSession对象,SqlSession对象的生存时间不应过长。

二级缓存的粒度:细粒度,每个mapper只能用自己的二级缓存。
二级缓存的生命周期:长生命周期,整个application/configuration结束释放。
二级缓存读操作:命中则取出,未命中则从数据库中取出并更新缓存;
二级缓存写操作:???
二级缓存应用:???

附:redis读操作:命中则取出,未命中则从数据库中取出并更新缓存;
redis写操作:写直达法和写回法(下一次读请求再写redis)

如果你想让多个Mapper公用一个Cache的话,你可以使用节点,来指定你的这个Mapper使用到了哪一个Mapper的Cache缓存。

在这里插入图片描述

小结:
二级缓存Mapper级别的操作(两种:一个Mapper一个cache缓存对象 + 多个Mapper公用一个cache缓存对象)

4.3 二级缓存的使用条件(二级缓存Mapper中的Sql语句级别的操作)

MyBatis对二级缓存的支持粒度很细,它会指定XxxMapper.xml中某一条查询语句是否使用二级缓存

虽然在Mapper中配置了,并且为此Mapper分配了Cache对象,这并不表示我们使用Mapper中定义的查询语句查到的结果都会放置到Cache对象之中,我们必须指定Mapper中的某条选择语句是否支持缓存,即如下所示,在 节点中配置useCache=“true”,Mapper才会对此Select的查询支持缓存特性,否则,不会对此Select查询,不会经过Cache缓存。如下所示,Select语句配置了useCache=“true”,则表明这条Select语句的查询会使用二级缓存。

 <select id="selectByMinSalary" resultMap="BaseResultMap" parameterType="java.util.Map" useCache="true">

二级缓存的支持粒度很细,它会指定XxxMapper.xml中某一条查询语句是否使用二级缓存

总之,要想使某条Select查询支持二级缓存,你需要保证三点:

  1. MyBatis支持二级缓存的总开关:全局配置变量参数 cacheEnabled=true
  2. Mapper.xml级别:该select语句所在的Mapper,配置了 或节点,并且有效
  3. Mapper.xml中的SQL级别:该select语句的参数 useCache=true

小结:二级缓存使用条件(三个):

  1. MyBatis支持二级缓存的总开关:全局配置变量参数 cacheEnabled=true ;
  2. Mapper.xml级别:该select语句所在的Mapper,配置了 或节点,并且有效;
  3. Mapper.xml中的SQL级别:该select语句的参数 useCache=true 。

4.4 一级缓存和二级缓存的使用顺序

请注意,如果你的MyBatis使用了二级缓存,并且你的Mapper和select语句也配置使用了二级缓存,那么在执行select查询的时候,MyBatis会先从二级缓存中取输入,其次才是一级缓存,即MyBatis查询数据的顺序是:

二级缓存 ———> 一级缓存——> 数据库

小结:缓存使用顺序:
二级缓存 ———> 一级缓存——> 数据库

4.5 二级缓存三种实现方式

MyBatis对二级缓存的设计非常灵活,

第一,它自己内部实现了一系列的Cache缓存实现类,并提供了各种缓存刷新策略如LRU,FIFO等等;

第二,MyBatis还允许用户自定义Cache接口实现,用户是需要实现org.apache.ibatis.cache.Cache接口,然后将Cache实现类配置在节点的type属性上即可;

第三,MyBatis还支持跟第三方内存缓存库如Memecached的集成,总之,使用MyBatis的二级缓存有三个选择:

(1)MyBatis自身提供的缓存实现;

(2)用户自定义的Cache接口实现;

(3)跟第三方内存缓存库的集成;

小结:二级缓存的三种实现方式:
(1)MyBatis自身提供的缓存实现;
(2)用户自定义的Cache接口实现;
(3)跟第三方内存缓存库的集成;

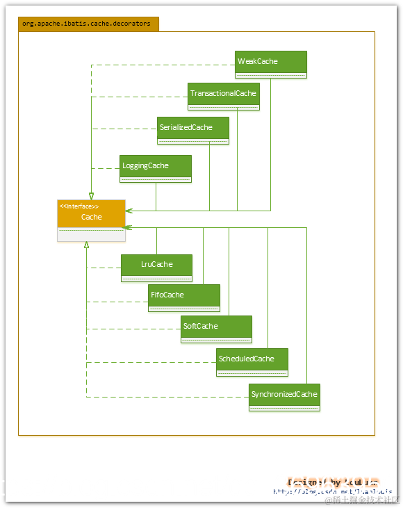
4.6 第一个实现方式:MyBatis自身提供的二级缓存的实现(10个二级缓存实现类)

MyBatis自身提供了丰富的,并且功能强大的二级缓存的实现,它拥有一系列的Cache接口装饰者,可以满足各种对缓存操作和更新的策略。

MyBatis定义了大量的Cache的装饰器来增强Cache缓存的功能,如下类图所示。

在这里插入图片描述

上图不大准确,只有9个,二级缓存有10个实现类,缺少BlockingCache。

对于Mybatis自带的一级缓存和二级缓存是不同的
相同点:一级缓存PerpetualCache和二级缓存10个实现类都是实现org.apache.ibatis.cache.Cache接口,
不同点:
一级缓存PerpetualCache在org.apache.ibatis.cache.impl包中,
二级缓存10个实现类在org.apache.ibatis.cache.decorators包中。
在这里插入图片描述

二级缓存不同的实现类本质上是缓存策略不同

对于每个Cache而言,都有一个容量限制,MyBatis各供了各种策略来对Cache缓存的容量进行控制,以及对Cache中的数据进行刷新和置换。

MyBatis主要提供了以下几个刷新和置换策略:

LRU:(Least Recently Used),最近最少使用算法,即如果缓存中容量已经满了,会将缓存中最近做少被使用的缓存记录清除掉,然后添加新的记录,如LruCache类;

FIFO:(First in first out),先进先出算法,如果缓存中的容量已经满了,那么会将最先进入缓存中的数据清除掉,如FifoCache类;

Scheduled:指定时间间隔清空算法,该算法会以指定的某一个时间间隔将Cache缓存中的数据清空,如ScheduledCache类。

小结:第一个实现方式:MyBatis自身提供的二级缓存的实现
第一,对于Mybatis自带的一级缓存和二级缓存是不同的
相同点:一级缓存PerpetualCache和二级缓存10个实现类都是实现org.apache.ibatis.cache.Cache接口,
不同点:
一级缓存PerpetualCache在org.apache.ibatis.cache.impl包中,
二级缓存10个实现类在org.apache.ibatis.cache.decorators包中。
第二,二级缓存不同的实现类本质上是缓存策略不同,如LRU、FIFO、Scheduled。

五、如何细粒度地控制你的MyBatis二级缓存(mybatis-enhanced-cache插件实现)

本部分一步步分析现存的MyBatis的二级缓存的不足之处,探讨一点可以改进的地方,并且对不足之处开发一个插件进行弥补。

5.1 一个关于MyBatis的二级缓存的实际问题

现有AMapper.xml中定义了对数据库表 ATable 的CRUD操作,BMapper定义了对数据库表BTable的CRUD操作;
假设 MyBatis 的二级缓存开启,并且 AMapper 中使用了二级缓存,AMapper对应的二级缓存为ACache;
除此之外,AMapper 中还定义了一个跟BTable有关的查询语句,类似如下所述:

<select id="selectATableWithJoin" resultMap="BaseResultMap" useCache="true">
      select * from ATable left join BTable on ....
</select>

执行以下操作:

  1. 执行AMapper中的"selectATableWithJoin" 操作,此时会将查询到的结果放置到AMapper对应的二级缓存ACache中;
  2. 执行BMapper中对BTable的更新操作(update、delete、insert)后,BTable的数据更新;
  3. 再执行1完全相同的查询,这时候会直接从AMapper二级缓存ACache中取值,将ACache中的值直接返回;

好,问题就出现在第3步上:

由于AMapper的“selectATableWithJoin” 对应的SQL语句需要和BTable进行join查找,而在第 2 步BTable的数据已经更新了,但是第 3 步查询的值是第 1 步的缓存值,已经极有可能跟真实数据库结果不一样,即ACache中缓存数据过期了!

总结来看,就是:

对于某些使用了 join连接的查询,如果其关联的表数据发生了更新,join连接的查询由于先前缓存的原因,导致查询结果和真实数据不同步

从MyBatis的角度来看,这个问题可以这样表述:

对于某些表执行了更新(update、delete、insert)操作后,如何去清空跟这些表有关联的查询语句所造成的缓存(一级缓存数据更新缓存释放,但是二级缓存还是会保留的,要想办法处理,由此可见一级缓存的优美)

当前的MyBatis的缓存机制不能很好地处理这一问题,下面我们将从当前的MyBatis的缓存机制入手,分析这一问题:

5.2 当前MyBatis二级缓存的工作机制

当前MyBatis二级缓存的工作机制:

在这里插入图片描述

MyBatis二级缓存的一个重要特点:松散的Cache缓存管理和维护

一个Mapper中定义的增删改查操作只能影响到自己关联的Cache对象。如上图所示的Mapper namespace1中定义的若干CRUD语句,产生的缓存只会被放置到相应关联的Cache1中,即Mapper namespace2,namespace3,namespace4 中的CRUD的语句不会影响到Cache1。

可以看出,Mapper之间的缓存关系比较松散,相互关联的程度比较弱

现在再回到上面描述的问题,如果我们将AMapper和BMapper共用一个Cache对象,那么,当BMapper执行更新操作时,可以清空对应Cache中的所有的缓存数据,这样的话,数据不是也可以保持最新吗?

确实这个也是一种解决方案,不过,它会使缓存的使用效率变的很低!AMapper和BMapper的任意的更新操作都会将共用的Cache清空,会频繁地清空Cache,导致Cache实际的命中率和使用率就变得很低了,所以这种策略实际情况下是不可取的。

最理想的解决方案就是

对于某些表执行了更新(update、delete、insert)操作后,如何去清空跟这些表有关联的查询语句所造成的缓存

这样,就是以很细的粒度管理MyBatis内部的缓存,使得缓存的使用率和准确率都能大大地提升。

基于这个思路,我写了一个对应的 mybatis-enhanced-cache 缓存插件,可以很好地支持上述的功能。

对于上述的例子中,该插件可以实现:当BMapper对BTable执行了更新操作时,指定清除与BTable相关联的selectATableWithJoin查询语句在ACache中产生的缓存。

接下来就来看看这个mybatis-enhanced-cache插件的设计原理吧!

5.3 mybatis-enhanced-cache插件的设计和工作原理

该插件主要由两个构件组成:EnhancedCachingExecutor和EnhancedCachingManager。

5.3.1 EnhancedCachingExecutor构件

EnhancedCachingExecutor是针对于Executor的拦截器,拦截Executor的几个关键的方法;

EnhancedCachingExecutor主要做以下几件事:

  1. 每当有Executor执行query操作时,

(1)记录下该查询StatementId和CacheKey,然后将其添加到EnhancedCachingManager中;

(2)记录下该查询StatementId 和此StatementId所属Mapper内的Cache缓存对象引用,添加到EnhancedCachingManager中;

  1. 每当Executor执行了update操作时,将此 update操作的StatementId传递给EnhancedCachingManager,让EnhancedCachingManager根据此update的StatementId的配置,去清空指定的查询语句所产生的缓存;

5.3.2 EnhancedCachingManager构件

另一个构件:EnhancedCachingManager,它也是本插件的核心,它维护着以下几样东西:

  1. 整个MyBatis的所有查询所产生的CacheKey集合(以statementId分类);
  2. 所有的使用过了的查询的statementId 及其对应的Cache缓存对象的引用;
  3. update类型的StatementId和查询StatementId集合的映射,用于当Update类型的语句执行时,根据此映射决定应该清空哪些查询语句产生的缓存;

如下图所示:

在这里插入图片描述

工作原理:

原理很简单,就是 当执行了某个update操作时,根据配置信息去清空指定的查询语句在Cache中所产生的缓存数据

附:如何获取mybatis-enhanced-cache插件源码

  1. 源码和jar包2合一压缩包
  2. github 地址,直接fork即可:
    github.com/LuanLouis/m…

5.4 mybatis-enhanced-cache 插件的使用实例

  1. 下载 mybatis-enhanced-cache.rar压缩包,解压,将其内的mybatis-enhanced-cache-0.0.1-SNAPSHOT.jar添加到项目的classpath下;
  2. 配置MyBatis配置文件如下:
  <plugins>
       <plugin interceptor="org.luanlouis.mybatis.plugin.cache.EnhancedCachingExecutor">
          <property name="dependency" value="dependencys.xml"/>
          <property name="cacheEnabled" value="true"/>
       </plugin>
  </plugins>

其中, 中的value属性是 StatementId之间的依赖关系的配置文件路径。

  1. 配置StatementId之间的依赖关系
<?xml version="1.0" encoding="UTF-8"?>
<dependencies>
   <statements>
       <statement id="com.louis.mybatis.dao.DepartmentsMapper.updateByPrimaryKey">
          <observer id="com.louis.mybatis.dao.EmployeesMapper.selectWithDepartments" />
       </statement>
   </statements>
</dependencies>

节点配置的是更新语句的statementId,其内的子节点 配置的是当更新语句执行后,应当清空缓存的查询语句的StatementId。子节点可以有多个。

如上的配置,则说明,如果"com.louis.mybatis.dao.DepartmentsMapper.updateByPrimaryKey" 更新语句执行后,由 “com.louis.mybatis.dao.EmployeesMapper.selectWithDepartments” 语句所产生的放置在Cache缓存中的数据都都会被清空。

  1. 配置DepartmentsMapper.xml 和EmployeesMapper.xml

DepartmentsMapper.xml

<?xml version="1.0" encoding="UTF-8" ?>
<!DOCTYPE mapper PUBLIC "-//mybatis.org//DTD Mapper 3.0//EN" "http://mybatis.org/dtd/mybatis-3-mapper.dtd" >
<mapper namespace="com.louis.mybatis.dao.DepartmentsMapper" >
   
   <cache></cache>
 
  <resultMap id="BaseResultMap" type="com.louis.mybatis.model.Department" >
    <id column="DEPARTMENT_ID" property="departmentId" jdbcType="DECIMAL" />
    <result column="DEPARTMENT_NAME" property="departmentName" jdbcType="VARCHAR" />
    <result column="MANAGER_ID" property="managerId" jdbcType="DECIMAL" />
    <result column="LOCATION_ID" property="locationId" jdbcType="DECIMAL" />
  </resultMap>
  
  
  <sql id="Base_Column_List" >
    DEPARTMENT_ID, DEPARTMENT_NAME, MANAGER_ID, LOCATION_ID
  </sql>
  
  <update id="updateByPrimaryKey" parameterType="com.louis.mybatis.model.Department" >
    update HR.DEPARTMENTS
    set DEPARTMENT_NAME = #{departmentName,jdbcType=VARCHAR},
      MANAGER_ID = #{managerId,jdbcType=DECIMAL},
      LOCATION_ID = #{locationId,jdbcType=DECIMAL}
    where DEPARTMENT_ID = #{departmentId,jdbcType=DECIMAL}
  </update>
    <select id="selectByPrimaryKey" resultMap="BaseResultMap" parameterType="java.lang.Integer" >
    select 
    <include refid="Base_Column_List" />
    from HR.DEPARTMENTS
    where DEPARTMENT_ID = #{departmentId,jdbcType=DECIMAL}
  </select>
</mapper>

EmployeesMapper.xml

<?xml version="1.0" encoding="UTF-8"?>
<!DOCTYPE mapper PUBLIC "-//mybatis.org//DTD Mapper 3.0//EN" "http://mybatis.org/dtd/mybatis-3-mapper.dtd">
<mapper namespace="com.louis.mybatis.dao.EmployeesMapper">
 
  <cache eviction="LRU" flushInterval="100000" size="10000"/>
 
  <resultMap id="BaseResultMap" type="com.louis.mybatis.model.Employee">
    <id column="EMPLOYEE_ID" jdbcType="DECIMAL" property="employeeId" />
    <result column="FIRST_NAME" jdbcType="VARCHAR" property="firstName" />
    <result column="LAST_NAME" jdbcType="VARCHAR" property="lastName" />
    <result column="EMAIL" jdbcType="VARCHAR" property="email" />
    <result column="PHONE_NUMBER" jdbcType="VARCHAR" property="phoneNumber" />
    <result column="HIRE_DATE" jdbcType="DATE" property="hireDate" />
    <result column="JOB_ID" jdbcType="VARCHAR" property="jobId" />
    <result column="SALARY" jdbcType="DECIMAL" property="salary" />
    <result column="COMMISSION_PCT" jdbcType="DECIMAL" property="commissionPct" />
    <result column="MANAGER_ID" jdbcType="DECIMAL" property="managerId" />
    <result column="DEPARTMENT_ID" jdbcType="DECIMAL" property="departmentId" />
  </resultMap>
 
  <sql id="Base_Column_List">
    EMPLOYEE_ID, FIRST_NAME, LAST_NAME, EMAIL, PHONE_NUMBER, HIRE_DATE, JOB_ID, SALARY, 
    COMMISSION_PCT, MANAGER_ID, DEPARTMENT_ID
  </sql>
  
  <select id="selectWithDepartments" parameterType="java.lang.Integer" resultMap="BaseResultMap" useCache="true" >
    select 
    *
    from HR.EMPLOYEES t left join HR.DEPARTMENTS S ON T.DEPARTMENT_ID = S.DEPARTMENT_ID
    where EMPLOYEE_ID = #{employeeId,jdbcType=DECIMAL}
  </select>
  
</mapper>

二级缓存使用三步骤:

  1. 测试代码:
package com.louis.mybatis.test;
 
import java.io.InputStream;
import java.util.Date;
import java.util.HashMap;
import java.util.Iterator;
import java.util.List;
import java.util.Map;
 
import org.apache.ibatis.io.Resources;
import org.apache.ibatis.session.SqlSession;
import org.apache.ibatis.session.SqlSessionFactory;
import org.apache.ibatis.session.SqlSessionFactoryBuilder;
import org.apache.log4j.Logger;
 
import com.louis.mybatis.model.Department;
import com.louis.mybatis.model.Employee;
 
/**
 * SqlSession 简单查询演示类
 * @author louluan
 */
public class SelectDemo3 {
 
	private static final Logger loger = Logger.getLogger(SelectDemo3.class);
	
	public static void main(String[] args) throws Exception {
		InputStream inputStream = Resources.getResourceAsStream("mybatisConfig.xml");
		SqlSessionFactoryBuilder builder = new SqlSessionFactoryBuilder();
		SqlSessionFactory factory = builder.build(inputStream);
		
		SqlSession sqlSession = factory.openSession(true);
		SqlSession sqlSession2 = factory.openSession(true);
		//3.使用SqlSession查询
		Map<String,Object> params = new HashMap<String,Object>();
		params.put("employeeId",10);
		//a.查询工资低于10000的员工
		Date first = new Date();
		//第一次查询
		List<Employee> result = sqlSession.selectList("com.louis.mybatis.dao.EmployeesMapper.selectWithDepartments",params);
        sqlSession.commit();
        checkCacheStatus(sqlSession);    // 第一次检查
        //第二次查询
        params.put("employeeId", 11);
        result = sqlSession.selectList("com.louis.mybatis.dao.EmployeesMapper.selectWithDepartments",params);
        sqlSession.commit();
        checkCacheStatus(sqlSession);     // 第二次检查
        //第三次查询
        params.put("employeeId", 12);
        result = sqlSession.selectList("com.louis.mybatis.dao.EmployeesMapper.selectWithDepartments",params);
        sqlSession.commit();
        checkCacheStatus(sqlSession);   // 第三次检查
        //第四次查询
        params.put("employeeId", 13);
        result = sqlSession.selectList("com.louis.mybatis.dao.EmployeesMapper.selectWithDepartments",params);
        sqlSession.commit();
        checkCacheStatus(sqlSession);  // 第四次检查
        //第一次更新
		Department department = sqlSession.selectOne("com.louis.mybatis.dao.DepartmentsMapper.selectByPrimaryKey",10);
		department.setDepartmentName("updated");
		sqlSession2.update("com.louis.mybatis.dao.DepartmentsMapper.updateByPrimaryKey", department);
		sqlSession.commit();
		checkCacheStatus(sqlSession);    // 第五次检查
	}
	
	
	public static void checkCacheStatus(SqlSession sqlSession)
	{
		loger.info("------------Cache Status------------");
		Iterator<String> iter = sqlSession.getConfiguration().getCacheNames().iterator();
		while(iter.hasNext())
		{
			String it = iter.next();
			loger.info(it+":"+sqlSession.getConfiguration().getCache(it).getSize());
		}
		loger.info("------------------------------------");
		
	}
 
}

结果输出:

在这里插入图片描述

结果分析:

从上述的结果可以看出,前四次执行了“com.louis.mybatis.dao.EmployeesMapper.selectWithDepartments”语句,EmployeesMapper对应的Cache缓存中存储的结果缓存有1个增加到4个。

当执行了"com.louis.mybatis.dao.DepartmentsMapper.updateByPrimaryKey"后,EmployeeMapper对应的缓存Cache结果被清空了,即"com.louis.mybatis.dao.DepartmentsMapper.updateByPrimaryKey"更新语句引起了EmployeeMapper中的"com.louis.mybatis.dao.EmployeesMapper.selectWithDepartments"缓存的清空。

六、面试金手指/谈一谈你对MyBatis缓存的理解?(面试背诵)

6.1 一级缓存和二级缓存

MyBatis将数据缓存设计成两级结构,分为一级缓存、二级缓存:

一级缓存的粒度:粗粒度,所有请求都可以用,cachekey是statementId + rowBounds + 传递给JDBC的SQL + 传递给JDBC的参数值。
一级缓存的生命周期:短生命周期,会话结束释放、更新操作释放、手动释放。
一级缓存读操作:命中则取出,未命中则从数据库中取出并更新缓存;
一级缓存写操作:直接释放。
一级缓冲应用:
1、对于数据变化频率很大,并且需要高时效准确性的数据要求,我们使用SqlSession查询的时候,要控制好SqlSession的生存时间,SqlSession的生存时间越长,它其中缓存的数据有可能就越旧,从而造成和真实数据库的误差;同时对于这种情况,用户也可以手动地适时清空SqlSession中的缓存;
2、对于只执行、并且频繁执行大范围的select操作的SqlSession对象,SqlSession对象的生存时间不应过长。

二级缓存的粒度:细粒度,每个mapper只能用自己的二级缓存,每一个sql语句决定是否开启二级缓存
二级缓存的生命周期:长生命周期,整个application/configuration结束释放。
二级缓存读操作:命中则取出,未命中则从数据库中取出并更新缓存;
二级缓存写操作:???
二级缓存应用:???

附:redis读操作:命中则取出,未命中则从数据库中取出并更新缓存;
redis写操作:写直达法和写回法(下一次读请求再写redis)

6.2 一级缓存是如何组织结构的(类图组织结构+hashMap缓存)

第一,SqlSession、Executor、Cache三者关系:
Executor接口的实现类BaseExecutor中拥有一个Cache接口的实现类PerpetualCache,则对于BaseExecutor对象而言,它将使用PerpetualCache对象维护缓存。在这里插入图片描述
在这里插入图片描述
第二,由于Session级别的一级缓存实际上就是使用PerpetualCache维护的
PerpetualCache所谓的缓存就一个hashmap
1、内存中,未进行持久化,停止程序缓存消失。
2、hashmap,线程不安全。
类似的,eureka-server的双层map存放服务地址列表:
1、内存中,未进行持久化,停止程序缓存消失。
2、ConcurrentHashMap<String,Map<String,Instance>>,外层ConcurrentHashMap,线程安全。

6.3 一级缓存PerpetualCache的生命周期/结束一级缓存PerpetualCache的四种方式

小结:一级缓存生命周期,结束一级缓存PerpetualCache的三种方式:
a. session.close()方法:如果SqlSession调用了close()方法,表示会话结束,SqlSession对象及其内部的Executor对象还有PerpetualCache对象也一并释放掉,即释放掉一级缓存PerpetualCache对象,一级缓存将不可用;
b. session.clearCache()方法:如果SqlSession调用了clearCache(),会清空PerpetualCache对象中的数据,但是该对象仍可使用;
c. session.update()、session.delete()、session.insert() :SqlSession中执行了任何一个update操作(update()、delete()、insert()) ,都会清空PerpetualCache对象的数据,但是该对象可以继续使用;

6.4 一级缓存查询过程

  1. 构建cacheKey:对于某个查询,根据statementId,rowBounds,boundSql,params来构建一个key值(金手指:BaseExecutor类中的createCacheKey()方法),就是CacheKey值。
  2. 根据cacheKey查询:根据Cachkey去缓存Cache中取出对应的key值存储的缓存结果(金手指:BaseExecutor类中的query()方法调用PerpetualCache类中的getObject()方法);判断从Cache中根据特定的key值取的数据数据是否为空,即是否命中(金手指:BaseExecutor类中的query()方法);

(1)如果命中,则直接将缓存结果返回;

(2)如果没命中:①去数据库中查询数据,得到查询结果;②然后将key和查询到的结果分别作为key,value对存储到Cache中;③最后将查询结果返回。

6.5 一级缓存底层设计

二级缓存底层设计(非常重要)
1、CacheKey的两个作用:
(1)缓存命中,根据cachekey从HashMap中取出;
(2)缓存未命中,更加cachekey从数据库中取出,并写入缓存,保证下次命中。
2、cachekey的确定:
statementId + rowBounds + 传递给JDBC的SQL + 传递给JDBC的参数值
3、cachekey的构建,createCacheKey()方法确定cachekey的唯一签名,cacheKey四个参数分别由createCacheKey()的四个参数提供,MappedStatement提供statementId,parameterObject提供sql参数, RowBounds提供分页过滤条件, BoundSql提供动态sql.
4、CacheKey的hashcode生成算法
//1. 得到对象的hashcode;
int baseHashCode = object == null ? 1 : object.hashCode();
//2.对象计数递增,对象的hashcode 扩大count倍
count++;
checksum += baseHashCode;
baseHashCode = count;
//3. 拓展因子(默认37)
hashCode + 拓展扩大后的对象hashCode值,得到新的hashcode值
hashcode = multiplier * hashcode + baseHashCode;

6.6 二级缓存Mapper级别的操作

小结:
二级缓存Mapper级别的操作(两种:一个Mapper一个cache缓存对象 + 多个Mapper公用一个cache缓存对象)

6.7 二级缓存SQL语句级别的操作,二级缓存使用条件(三个)

小结:二级缓存使用条件(三个):

  1. MyBatis支持二级缓存的总开关:全局配置变量参数 cacheEnabled=true ;
  2. Mapper.xml级别:该select语句所在的Mapper,配置了 或节点,并且有效;
  3. Mapper.xml中的SQL级别:该select语句的参数 useCache=true 。

6.8 缓存使用顺序

小结:缓存使用顺序:
二级缓存 ———> 一级缓存——> 数据库

6.9 二级缓存的三种实现方式

小结:二级缓存的三种实现方式:
(1)MyBatis自身提供的缓存实现;
(2)用户自定义的Cache接口实现;
(3)跟第三方内存缓存库的集成;

6.10 第一个实现方式:MyBatis自身提供的二级缓存的实现

小结:第一个实现方式:MyBatis自身提供的二级缓存的实现
第一,对于Mybatis自带的一级缓存和二级缓存是不同的
相同点:一级缓存PerpetualCache和二级缓存10个实现类都是实现org.apache.ibatis.cache.Cache接口,
不同点:
一级缓存PerpetualCache在org.apache.ibatis.cache.impl包中,
二级缓存10个实现类在org.apache.ibatis.cache.decorators包中。
第二,二级缓存不同的实现类本质上是缓存策略不同,如LRU、FIFO、Scheduled。

七、小结

Mybatis缓存理解,完成。

天天打码,天天进步!!!