SpringBoot第一特性:自动装配

292 阅读13分钟

一、前言

二、Springboot四个特性

springboot和微服务的关系是什么?
回答:所有的微服务组件,都是集成到springboot上面,spring cloud也是一样,在使用springcloud的时候,它应该和springboot在版本上兼容。

1、第一特性,EnableAutoConfiguration ,译为自动装配

2、第二特性,Starter启动依赖,依赖于自动装配的请求。
3、第三特性,Actuator监控,提供一些endpoint,这些endpoint可以基于http jmx 等形式去进行访问health信息,metrics信息。

4、第四特性,Spring Boot CLI它是为springcloud提供的springboot命令行操作的功能,它通过groovy脚本快速构建springboot的应用,用得很少,一般还是基于idea应用构建springboot应用,略过。

小结:自动装配和启动依赖是不同的,两者关系是启动依赖依赖于自动装配,监控提供一些访问形式。

三、Springboot自动装配

3.1 Springboot牛刀小试:整合redis,引入自动装配

在这里插入图片描述

在这里插入图片描述

在这里插入图片描述

问题:能够实现@Autowired依赖注入的前提是是IOC中存在这个bean的实例,那么是谁装载了这个bean实例?

回答:spring中装载bean实例包括三种方式:xml文件 configuration类 enable注解,现在这三种方式我们都没做,但是为什么springboot可以实现bean装配,这就是springboot的自动装配,完成bean的自动装载,只要写出来@Autowired,自动装配的原理是怎么实现的。

3.2 自动装配的思考

3.2.1 自动装配的思考

在这里插入图片描述
在这里插入图片描述

在这里插入图片描述

springboot为什么能够完成自动装配?
一句话总结,在pom.xml中引入的依赖(即jar包),都被约定好带有统一的格式,都有XxxConfiguration类,使用时springboot直接对其扫描,就完成了装配,但是这是对开发程序员不可见的,所以被称为自动装配。每个第三方的starter里面都有一个配置类XxxConfiguration类,这是一种约定。

在这里插入图片描述

Springboot自动装载问题1:Spring引擎怎么知道第三方组件starter里面具体配置类在哪里?

Springboot自动装载问题2:如何实现批量扫描配置类XxxConfiguration redis mybatis dubble?

3.2.2 从静态装配bean实例到动态装配bean实例

spring静态装配三种方式:xml文件 Configuration配置类 @Enable模块装配
spring动态装配两种方式:ImportSelector接口 Registator接口

每一个第三方starter里面都有一个配置类XxxConfiguration,Springboot中使用多个第三方组件,如何批量扫描多个配置类XxxConfiguration

答案:批量bean加载机制。spring存在两种动态bean装载机制,一种是ImportSelector接口,一种是Registator接口,都是接口,本文介绍ImportSelector接口。

动态装载:根据运行时上下文的具体运行条件来状态来装载配置类XxxConfiguration,不同于@Conditional。

3.3 自动装配的模拟

这部分给出一个项目,模拟springboot自动装配,项目结构如下:

在这里插入图片描述

3.3.1 两个bean和两个配置类

给出一个mybatis bean类、mybatis 模拟配置类、redis bean类、redis 模拟配置类

在这里插入图片描述

在这里插入图片描述
在这里插入图片描述

在这里插入图片描述

3.3.2 MyImportSelector类

模拟ImportSelector实现类,实现ImportSelector接口,返回配置类

在这里插入图片描述

public class MyImportSelector implements ImportSelector {
    @Override
    public String[] selectImports(AnnotationMetadata annotationMetadata) {
        // 在这里去加载所有的配置类
        // 通过某种机制去完成指定路径的配置类的扫描就行?
        // spring只需要知道 package.class.classname 就行了。
        return new String[]{MybatisConfiguration.class.getName(), RedisConfiguration.class.getName()};
    }
}

3.3.3 @MyEnableConfiguration注解

如何让SpringbootApplication知道MyImportSelector返回的配置类?只需要声明一个注解就可以完成。

定义一个注解,@Import(ImportSelector接口实现类.class)
在这里插入图片描述
SpringApplicationdemoApplication类中使用这个注解
在这里插入图片描述

在这里插入图片描述

3.3.4 详细运行流程解释

本项目中,其实SpringbootApplication不要使用@MyEnableConfiguration也可以,因为SpringbootdemopageApplication所在包为package com.example.demo;但是,两个bean所在包为package com.example.demo.mybatis 和 package com.example.demo.redis,这样,启动SpringbootdemopageApplication,会扫描所在包及其子包,就扫描到了两个bean。

如果SpringbootdemopageApplication在com.example.demo.springbootdemo,必须配置@MyEnableConfiguration注解,启动的时候,扫描@MyEnableConfiguration注解,然后知道它@Import(MyImportSelector.class),在MyImportSelector.class中,spring才知道两个配置类的路径,才有了下面的装载bean并打印出来。

在这里插入图片描述

3.3.5 附加:既可以是配置类,也可以直接是bean类

在这里插入图片描述

貌似MyImportSelector 返回值中直接放bean类会出现重复装配的情况,总之,最好放配置类。

小结:这个实例告诉我们,springboot底层使用ImportSelector接口+注解动态装载,无论第三方组件(项目中com.example.demo.mybatis 和 com.example.demo.redis模拟第三方组件,每一个组件都包括配置类和实体bean)的配置在哪里,都可以用ImportSelector接口找到,并用注解告诉springboot,解决了第一个问题。对于n个配置类(项目中mybatis和redis模拟两个配置类),可以批量配置,不是问题。

注意1:使用@ComponentScan或base-package不可以,它是静态装配,需要把扫描的路径写死,但是在使用一个第三方组件的时候,你是不知道它的bean或配置类在哪里的,这就是静态装配的局限,只能用动态装配。
注意2:使用@Contional 也不仅,仅仅只是一个给出一个判断,装配还是不装配,当然下文我们的有条件配置。

3.4 从模拟到实际,解析自动装配的底层原理

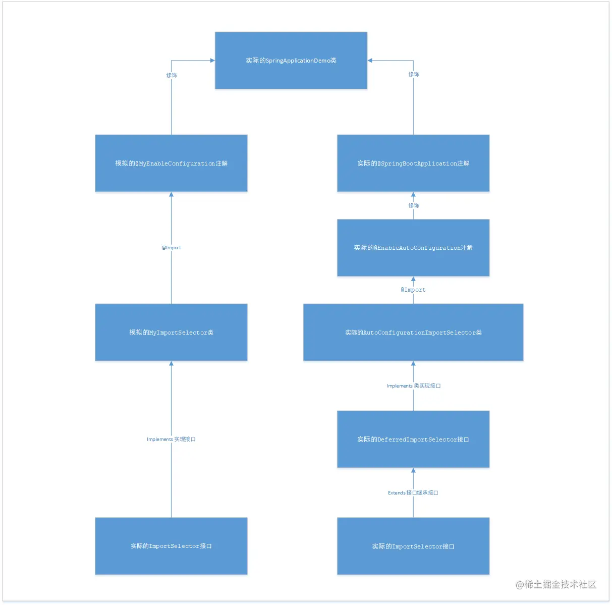
3.4.1 从模拟到实际,springboot底层实现动态装配

在这里插入图片描述

在这里插入图片描述

在这里插入图片描述

在这里插入图片描述

在这里插入图片描述

在这里插入图片描述

**可以看到,springboot的动态装载的底层实现的@SpringBootApplication注解和我们的模拟的时候的自定义注解@MyEnableConfiguration底层是一样的,都是集成ImportSelector接口实现其selectImports返回配置类数组。**难怪刚刚开始的redisTemplate可以自动装配。

在这里插入图片描述

3.4.2 从模拟到实际,redis配置类

在这里插入图片描述

3.4.3 Springboot自动装载的核心源码

@Autowird
private RedisTemplate redisTemplate;   // 自动装载

第一,AutoConfigurationImportSelector 自动配置ImportSelector :getAutoConfigurationEntry 获得自动配置/自动装载实体

在这里插入图片描述
在这里插入图片描述

在这里插入图片描述

在这里插入图片描述

第二,SpringFactoriesLoader 表示 :spring.factories 加载

在这里插入图片描述

在这里插入图片描述

在这里插入图片描述

3.5 springboot自动装配小结

开发程序员使用的时候,只要直接使用

@Autowired
private RedisTemplate<string,string> redisTemplate;  // 自动配置好了的,直接用就好

问题:刚才的项目只是在自己的项目中模拟,那么具体实践中,spring引擎怎么知道具体starter配置类在哪里?

回答:第一,所有starter遵循统一的约定,所有的starter组件,都需要一个META-INF/spring.factories文件,如下:

在这里插入图片描述
在这里插入图片描述

在这里插入图片描述

第二,springboot直接扫描配置文件(org.redis.RedisConfiguration org.mybatis.MybatisConfiguration)就好了,如下图:

在这里插入图片描述

在这里插入图片描述
第三,自动装载就完成了。

3.6 SPI 设计思想

3.6.1 什么是SPI?

SPI 全称 Service provider interface ,服务提供接口,这里以各个不同的数据库驱动为例,如图:

在这里插入图片描述

SPI 就是我们提供接口,接口的具体实现由第三方来做(这里,不同的数据库驱动是不同的,由数据库厂商来完成),Java程序只要导入不同的jar包就可以执行,这就是SPI的扩展,就是服务提供接口的扩展。

为什么说spring.factories也是SPI,spring.factories 是基于key-value键值对的,其中key就是同一个Configuration,value由第三方具体实现;因为每一个starter组件的jar包都有一个Configuration注解,提供一个与springboot沟通接口,其内部具体实现由第三方来做(redis mybatis dubbo),springboot只要导入不同的jar包(redis依赖 mybatis依赖 dubbo依赖)就好。

一句话总结SPI:
SPI 本身包含默认实现,但是也提供扩展点,需要的话可以替换,提高伸缩性和灵活性。

3.6.2 SPI设计思想的demo

起手式:SPI定义 + Java SPI实现
SPI的定义:SPI(Service Provider Interface,服务提供者接口,指的是JDK提供标准接口,具体实现由厂商决定。例如sql),如上面的JDBC
Java SPI 的实现:“基于接口的编程+策略模式+配置文件”组合实现的动态加载机制

解释三个工程:使用的时候,关键在于  ServiceLoader<Xxx接口> loadedDrivers = ServiceLoader.load(Xxx接口.class);一句, 因为 java.util.ServiceLoader.load(Xxx接口.class) 底层调用nextService()遍历所有依赖的 META-INF/services/ 路径下的指定文件,对于每条变量内容,都是得到字节码,得到实例对象,然后put到LinkedHashMap类型的providers,又因为 ServiceLoader implements Iterable,所以程序员可以将其迭代出来,在ServiceLoader 类的 iterator()方法中,先knownProviders= providers.entrySet().iterator();,然后对knownProviders遍历,之前从 META-INF/services/ 路径下加载的文件的东西就都迭代出来了,然后就可以调用具体的方法了,
for (DatabaseDriver databaseDriver:serviceLoader){
System.out.println(databaseDriver.buildConnect(“Test”)); // 第一,迭代出来;第二,调用;
}
或者
Iterator searchs = s.iterator();
if(searchs.hasNext()){
DatabaseDriver databaseDriver= searchs.next(); // 第一,迭代出来;
System.out.println(databaseDriver.buildConnect(“Test”)); // 第二,调用;
}
所以,以后 在第三方jar包中看到这一句,看到java.util.ServiceLoader.load(Xxx接口.class),就可以知道它是使用SPI了,如commonloging和jdbc4.0之后。

SPI设计得以实现需要满足以下条件:

1、需要在classpath目录下创建一个META-INF/services

2、在该目录下创建一个接口的全路径名文件
2.1 文件中填充这个扩展点的实现
2.2 文件编码格式UTF-8

3、ServiceLoader去进行加载

在这里插入图片描述

在这里插入图片描述

在这里插入图片描述

一句话小结:SPI(要记)
对于服务的提供者,提供了服务接口的一种实现之后,在jar包的META-INF/services/目录里同时创建一个以服务接口命名的文件。该文件里就是实现该服务接口的具体实现类。
对于服务使用方,即当外部程序装配这个模块的时候,就能通过该jar包META-INF/services/里的配置文件找到具体的实现类名,并装载实例化,完成模块的注入。
基于这样一个约定就能很好的找到服务接口的实现类,而不需要再代码里制定。

SPI两个应用场景,要记
第一,common-logging
apache最早提供的日志的门面接口。只有接口,没有实现。具体方案由各提供商实现。
对于使用者来说,通过扫描 META-INF/services/org.apache.commons.logging.LogFactory配置文件找到日志提供商,通过读取该文件的内容找到日志提供商实现类。
第二,jdbc
jdbc4.0以前,程序员需要基于Class.forName(“xxx”)的方式来装载驱动,程序员需要在代码中硬编码指定具体的数据库驱动;
jdbc4.0之后,基于spi的机制来找到驱动提供商了,可以通过META-INF/services/java.sql.Driver文件里指定实现类的方式来暴露驱动提供者,不用再写Class.forName(“xxx”)硬编码。
static {
loadInitialDrivers();
println(“JDBC DriverManager initialized”);
}
loadInitialDrivers 方法的部分
AccessController.doPrivileged(new PrivilegedAction() {
public Void run() {
//这里典型的SPI,Java SPI 实际上是“基于接口的编程+策略模式+配置文件”组合实现的动态加载机制
ServiceLoader loadedDrivers = ServiceLoader.load(Driver.class); // jdbc源码就像我们在上面三工程中的appdemo中一样使用SPI good 从模拟到实际
Iterator driversIterator = loadedDrivers.iterator(); // jdbc源码就像我们在上面三工程中的appdemo中一样使用SPI good 从模拟到实际 第一,迭代出来
try{
while(driversIterator.hasNext()) { // jdbc源码就像我们在上面三工程中的appdemo中一样使用SPI good 从模拟到实际 第一,迭代出来
driversIterator.next(); // jdbc源码就像我们在上面三工程中的appdemo中一样使用SPI good 从模拟到实际 第一,迭代出来
}
} catch(Throwable t) {
// Do nothing
}
return null;
}
});

问题:为什么使用SPI,程序员就不用Class.forName(“xxx”)硬编码指定具体的数据库驱动了?
回答:使用方的loadInitialDrivers();中遍历配置文件中所以内容,自动加载。
Class.forName(“xxx”)代码被封装到java.util.ServiceLoader.nextService()方法中了,这个方法中,PREFIX + service.getName();,PREFIX 是写死的路径 META-INF/services/, service.getName()是文件名,遍历该路径下的文件就好了,里面写着实现了,将一个个的实现类都Class.forName(“xxx”)得到字节码,然后
S p = service.cast(c.newInstance()); // 新建实例对象
providers.put(cn, p); // 放到LinkedHashMap类型的providers里面去,在ServiceLoader 类的 iterator()方法中,先knownProviders= providers.entrySet().iterator();,然后对knownProviders遍历,之前从 META-INF/services/ 路径下加载的文件的东西就都出来了

注意:这个ServiceLoader是JavaSE内置类,java.util.ServiceLoader,
全面解析java.util.ServiceLoader类,从 java.util.ServiceLoader.load(Class<>?>) 方法开始(非面试重点,知道就好,记住上面的三个工程解释就好)

public static <S> ServiceLoader<S> load(Class<S> service) {
    ClassLoader cl = Thread.currentThread().getContextClassLoader();
    return ServiceLoader.load(service, cl);
}
public static <S> ServiceLoader<S> load(Class<S> service, ClassLoader loader)
{
    return new ServiceLoader<>(service, loader);
}

这里获得线程上下文的ClassLoader,因为双亲委派模式下上层ClassLoader无法加载下层的类,初始化了ServiceLoader对象。

public final class ServiceLoader<S>
    implements Iterable<S>
{
    private ServiceLoader(Class<S> svc, ClassLoader cl) {
        service = Objects.requireNonNull(svc, "Service interface cannot be null");
        loader = (cl == null) ? ClassLoader.getSystemClassLoader() : cl;
        acc = (System.getSecurityManager() != null) ? AccessController.getContext() : null;
        reload();
    }
    
    public void reload() {
        providers.clear();
        lookupIterator = new LazyIterator(service, loader);
    }

hasNext调用了hasNextService

private static final String PREFIX = "META-INF/services/";

        private boolean hasNextService() {
            if (nextName != null) {
                return true;
            }
            if (configs == null) {
                try {
//fullName = META-INF/services/java.sql.Driver
                    String fullName = PREFIX + service.getName();
                    if (loader == null)
                        configs = ClassLoader.getSystemResources(fullName);
                    else
                        configs = loader.getResources(fullName);
                } catch (IOException x) {
                    fail(service, "Error locating configuration files", x);
                }
            }
            while ((pending == null) || !pending.hasNext()) {
                if (!configs.hasMoreElements()) {
                    return false;
                }
                pending = parse(service, configs.nextElement());
            }
            nextName = pending.next();
            return true;
        }

该方法就是获取META-INF/services/xxx配置文件中你的配置项,也就是实现类的全限定名。这里就是一开始问题的答案。

next方法就是调用Class.forName通过hasNext里得到的nextName(遍历)与传过来的ClassLoader加载接口实现类。

public S next() {
    if (acc == null) {
        return nextService();
    } else {
        PrivilegedAction<S> action = new PrivilegedAction<S>() {
            public S run() { return nextService(); }
        };
        return AccessController.doPrivileged(action, acc);
    }
}

调用nextService,加载并初始化实现类。

private S nextService() {
    if (!hasNextService())
        throw new NoSuchElementException();
    String cn = nextName;
    nextName = null;
    Class<?> c = null;
    try {
        c = Class.forName(cn, false, loader);

	......
    try {
        S p = service.cast(c.newInstance());
        providers.put(cn, p);     

注意事项:META-INF和services目录必须分开创建

在这里插入图片描述

maven quickstart 项目,maven clean maven install 之后变成jar包;
maven webapp 项目,maven clean maven install 之后变为war包。

四、Springboot自动装配进一步深入

starter组件与自动装配紧密相连,因为所有的第三方的starter组件都是遵循自动装配的约定,提供spring.factories文件,提供配置类给springboot扫描完成自动装配。

4.1 Starter组件的原理:官方包依赖的条件触发

4.1.1 条件注解引入

在这里插入图片描述

在这里插入图片描述

4.1.2 官方依赖包中不存在spring.factories

在这里插入图片描述

对于官方的springboot starter,不存在spring.factories,那么为什么不存在spring.factories,它又是如何加载的?
原来,starter包包括两种,
官方包 spring-boot-starter-xxx 不存在 spring.factories 如spring-boot-starter-data-redis spring-boot-starter-thymeleaf
第三方包 xxx-spring-boot-starter 一定存在spring.factories

以Redis为例,其配置类RedisAutoConfiguration不存在 spring-boot-starter-data-redis 里面 ,而是不存在spring-boot-autoconfigure包,

在这里插入图片描述

既然如何,springboot又是如何找到配置类RedisAutoConfiguration的呢?
答案是条件注解。

4.1.3 条件注解确保配置类完成配置

在这里插入图片描述

在这里插入图片描述

小结,官方包的依赖就是条件触发。

附:spring.factories中记录官方包的配置类定位

在这里插入图片描述

在这里插入图片描述
这里面这些都只需要导入依赖就好,只有第三方包才需要自己写spring.factories。

4.2 demo spring.factories自定义组件的配置类的装载

新建maven quickstart项目:autoconfiguredemo

想·

在这里插入图片描述

spring.factories文件中指定配置类路径
在这里插入图片描述

maven clean maven install 成为一个jar包,给springboot工程去使用

新建一个maven quickstart 工程 springbootcore2,导入依赖

在这里插入图片描述

在这里插入图片描述

4.3 demo @ConditionalOnClass等注解实现条件配置

现在在第一个工程Configuration配置类上面使用条件注解,表示要满足某一个条件才装载,就使用 @ConditionalOnClass({RedisOperations.class}) 就好了。

先导入依赖

在这里插入图片描述

在这里插入图片描述

在这里插入图片描述

在这里插入图片描述

4.4 demo spring-autoconfigure-metadata.properties 实现条件配置

在springboot中存在一个spring-autoconfigure-metadata.properties文件,它也是一种配置文件。
在这里插入图片描述

这种配置文件只是,使用者需要按要求这样配置,实际上我们自己的工程也可以实现这种配置文件并打成jar包的。

源工程

在这里插入图片描述

在这里插入图片描述

在这里插入图片描述

4.5 两种配置方式一起使用

并不是所有的条件配置都是写在类上面的注解上面的,也可以通过spring-autoconfigure-metadata.properties配置文件去写,且看mybatis

这里是mybatis的条件配置文件 spring-autoconfigure-metadata.properties

在这里插入图片描述

这里是mybatis的条件注解
在这里插入图片描述

五、小结

本文介绍Springboot自动装配的特性,从使用redis引入了自动装配,然后理解自动装配、模拟实现、阅读springboot源码,最后引入条件触发和demo实现。

天天打码,天天进步!!!