Vue - key/diff

508 阅读4分钟

参考原文-掘金-详解 vue 的 diff 算法

key 的特殊属性,主要用于 Vue 的虚拟 DOM 算法。在新旧 vnode 的对比中,如果不使用 keyVue 会最大限度的减少动态元素并尽可能的就地复用。这会导致一些渲染错误。而且当我们想要触发一些 transition 过渡动画的时候,会出现不生效的情况。因为 vue 判断该元素并没有改变。

而使用 key 的时候,它会基于 key 的变化,重新计算排序元素序列。并且会移除 key 不存在的元素。

其原理在于 Vuediff 算法。而我们的 key 起作用在其 patch 的过程。

function patch(oldVnode, vnode) {
    // some code
    if (sameVnode(oldVnode, vnode)) {
        patchVnode(oldVnode, vnode);
    } else {
        const oEl = oldVnode.el; // 当前oldVnode对应的真实元素节点
        let parentEle = api.parentNode(oEl); // 父元素
        createEle(vnode); // 根据Vnode生成新元素
        if (parentEle !== null) {
            api.insertBefore(parentEle, vnode.el, api.nextSibling(oEl)); // 将新元素添加进父元素
            api.removeChild(parentEle, oldVnode.el); // 移除以前的旧元素节点
            oldVnode = null;
        }
    }
    // some code
    return vnode;
}

// 作者:windlany
// 链接:https://juejin.cn/post/6844903607913938951

image

同层比较

image

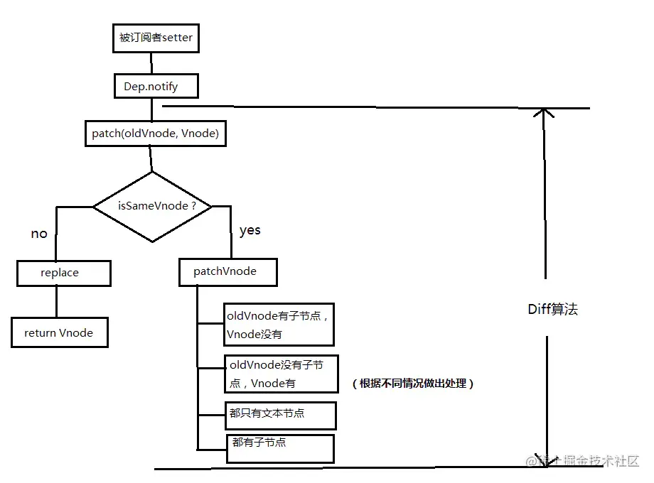
如果两个节点是一样的,就执行 patchVnode() 方法进一步比较。

如果两个节点不一样,直接用新的 Vnode 替换旧的。如果两个父节点不一样,但是其子节点都是一样的,也不会进行子节点比较。这就是同层比较。

patchNode()

patchVnode (oldVnode, vnode) {
    const el = vnode.el = oldVnode.el
    let i, oldCh = oldVnode.children, ch = vnode.children
    if (oldVnode === vnode) return
    if (oldVnode.text !== null && vnode.text !== null && oldVnode.text !== vnode.text) {
        api.setTextContent(el, vnode.text)
    }else {
        updateEle(el, vnode, oldVnode)
    	if (oldCh && ch && oldCh !== ch) {
            updateChildren(el, oldCh, ch)
    	}else if (ch){
            createEle(vnode) //create el's children dom
    	}else if (oldCh){
            api.removeChildren(el)
    	}
    }
}

// 作者:windlany
// 链接:https://juejin.cn/post/6844903607913938951

以上就是根据不同情况进行不同处理了。

  • 如果新旧节点指向同一个对象,直接 return 什么都不做。
  • 如果都有文本节点,并且不一样,则用新的替换旧的。
  • 如果 oldVnode 有子节点,而新的 Vnode 没有,则删除该子节点。
  • 反过来,如果 Vnode 有子节点,而 oldVnode 没有,则将该子节点添加。
  • 如果都有子节点,则进行 updateChildren() 比较。

diff 算法就在 updateChildren() 函数里。

updateChildren()

updateChildren (parentElm, oldCh, newCh) {
    let oldStartIdx = 0, newStartIdx = 0
    let oldEndIdx = oldCh.length - 1
    let oldStartVnode = oldCh[0]
    let oldEndVnode = oldCh[oldEndIdx]
    let newEndIdx = newCh.length - 1
    let newStartVnode = newCh[0]
    let newEndVnode = newCh[newEndIdx]
    let oldKeyToIdx
    let idxInOld
    let elmToMove
    let before
    while (oldStartIdx <= oldEndIdx && newStartIdx <= newEndIdx) {
        if (oldStartVnode == null) {   // 对于vnode.key的比较,会把oldVnode = null
            oldStartVnode = oldCh[++oldStartIdx]
        }else if (oldEndVnode == null) {
            oldEndVnode = oldCh[--oldEndIdx]
        }else if (newStartVnode == null) {
            newStartVnode = newCh[++newStartIdx]
        }else if (newEndVnode == null) {
            newEndVnode = newCh[--newEndIdx]
            // oldS 与 S 比较
        }else if (sameVnode(oldStartVnode, newStartVnode)) {
            patchVnode(oldStartVnode, newStartVnode)
            oldStartVnode = oldCh[++oldStartIdx]
            newStartVnode = newCh[++newStartIdx]
            // oldE 与 E 比较
        }else if (sameVnode(oldEndVnode, newEndVnode)) {
            patchVnode(oldEndVnode, newEndVnode)
            oldEndVnode = oldCh[--oldEndIdx]
            newEndVnode = newCh[--newEndIdx]
            // oldS 与 E 比较
        }else if (sameVnode(oldStartVnode, newEndVnode)) {
            patchVnode(oldStartVnode, newEndVnode)
            api.insertBefore(parentElm, oldStartVnode.el, api.nextSibling(oldEndVnode.el))
            oldStartVnode = oldCh[++oldStartIdx]
            newEndVnode = newCh[--newEndIdx]
            // oldE 与 S 比较
        }else if (sameVnode(oldEndVnode, newStartVnode)) {
            patchVnode(oldEndVnode, newStartVnode)
            api.insertBefore(parentElm, oldEndVnode.el, oldStartVnode.el)
            oldEndVnode = oldCh[--oldEndIdx]
            newStartVnode = newCh[++newStartIdx]
        }else {
           // 使用key时的比较
            if (oldKeyToIdx === undefined) {
                oldKeyToIdx = createKeyToOldIdx(oldCh, oldStartIdx, oldEndIdx) // 有key生成index表
            }
            idxInOld = oldKeyToIdx[newStartVnode.key]
            if (!idxInOld) {
                api.insertBefore(parentElm, createEle(newStartVnode).el, oldStartVnode.el)
                newStartVnode = newCh[++newStartIdx]
            }
            else {
                elmToMove = oldCh[idxInOld]
                if (elmToMove.sel !== newStartVnode.sel) {
                    api.insertBefore(parentElm, createEle(newStartVnode).el, oldStartVnode.el)
                }else {
                    patchVnode(elmToMove, newStartVnode)
                    oldCh[idxInOld] = null
                    api.insertBefore(parentElm, elmToMove.el, oldStartVnode.el)
                }
                newStartVnode = newCh[++newStartIdx]
            }
        }
    }
    if (oldStartIdx > oldEndIdx) {
        before = newCh[newEndIdx + 1] == null ? null : newCh[newEndIdx + 1].el
        addVnodes(parentElm, before, newCh, newStartIdx, newEndIdx)
    }else if (newStartIdx > newEndIdx) {
        removeVnodes(parentElm, oldCh, oldStartIdx, oldEndIdx)
    }
}

这个函数主要做了以下事情:

  • Vnode 的子节点 VnodeChildren(下文称Vch)oldNode 的子节点 oldNodeChildren(下文称oldCh) 提取出来。
  • VcholdCh 各有两个头尾的变量 startIdxendIdx 。 他们的两个变量相互比较。一共有 4 种比较方式。如果 4 种都没有匹配,再看是否设置了 key。如果设置了,就会用 key 进行比较。在比较的过程中,变量会往中间靠,一旦 startIdx > endIdx 表明 oldChVch 至少有一个已经遍历完了,就会结束比较。

接下来上图:

以下是 VnodeoldVnode

image

将其取出来,并分别赋予头尾变量。

image

oldS 将会与 SEsameNode 比较。oldE 将会与 SEsameNode 比较。

  • 一旦有一对匹配上了,那么真实的 DOM 会移动到与之对应的节点。这两个指针会像中间移动。
  • 如果 4 组都没有匹配上,分两种情况。
    • 如果新旧子节点都存在 key , 那么会根据 oldChkey 生成一张 hash表 。用 Skey 与之做对比。匹配成功就去判断这 S 和 该节点是否 sameNode 。如果是,就在真实 DOM 中将成功的节点移到最前面。否则将 S 对应生成的节点插入到 DOM 中对应的 oldS 位置。 S 指针向中间移动,被匹配 old 中的节点置为 null
    • 如果没有 key, 则直接将 S 生成新的节点插入真实 DOM

也就是,没有 key 只会做 4 中匹配,就算指针中间有可复用的节点,也不能被复用。

接下来,看一下上图做匹配的过程:

image

oldSS 匹配

DOM 中的节点 a 放到第一个。已经是第一个了就不管了。

image

oldsE 匹配

DOM 中的节点 b 放到最后一个。

image

oldES 匹配

本来是要将 c 移动到 S 对应的位置。可是真实 DOM 中节点c 已经是在第二个位置了。所以什么都不做。

oldS > oldE 结束匹配。

将剩余的节点 d 按照自己的 index 插入到 DOM 中去。

匹配结束有两种情况。

  • oldS > oldE 说明 oldCh 先遍历完,则需要将多余的 Vch 根据 index 添加到 DOM 中。
  • S > E 说明 Vch 先遍历完。则需要删除 oldCh 中多余的节点。