Vue02学习(组件)

245 阅读4分钟

1. 如何注册一个组件?

(1)全局注册Vue.component

<div id="app"></div>
<script>
    // 1. 全局注册
    Vue.component("Foo",{
        template:`<div>Foo</div>`
    })
    const app = new Vue({
        el:"#app",
        data:{
            msg:'hello vue!'
        },
        template:`<div>
            123{{msg}}
            <Foo></Foo>
        </div>` 
    })
</script>

(2)局部注册,components属性

<div id="app"></div>
<script>
    const Foo = {
        template:`<div>Foo</div>`
    }
    const app = new Vue({
        el:"#app",
        data:{
            msg:'hello vue!'
        },
        components: {
            Foo,
        },
        template:`<div>
            123{{msg}}
            <Foo></Foo>
        </div>` 
    })
</script>

image.png

注意:

  • 组件的template属性里面可以写入组件的视图
  • 全局注册的组件在哪里都可以直接以标签引入的方式直接使用,而局部注册的组件只能在注册了该组件的组件里面使用,在其他组件里面使用会报错(未注册)
  • 在一个组件里面,只能有一个根节点,(Vue3允许有多个)
  • 组件里面的data属性必须是一个函数,返回一个对象,而不是直接的一个对象。原因是,组件是可以复用的,而对象是一个引用类型,如果不返回一个全新的对象,如果在某一个组件里面data被修改了,可能会影响到别的组件也发生改变,将data写成函数的形式,每次返回一个全新的对象,那么组件之间的data就不是同一个data,就隔离开了。

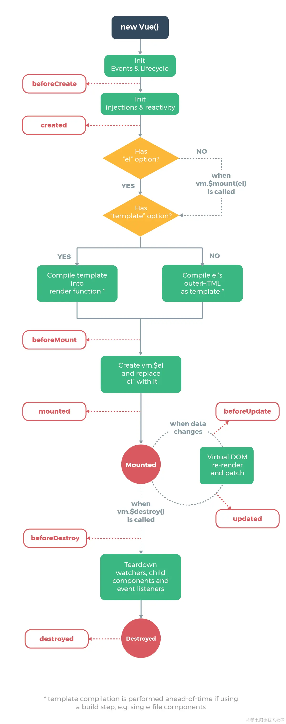
2. 组件的生命周期

Vue 一共有8个生命阶段,分别是创建前、创建后、加载前、加载后、更新前、更新后、销毁前和销毁后,每个阶段对应了一个生命周期的钩子函数。

  • beforeCreate 钩子函数,在实例初始化之后,在数据监听和事件配置之前触发。因此在这个事件中我们是获取不到 data 数据的。
  • created 钩子函数,在实例创建完成后触发,此时可以访问 data、methods 等属性。但这个时候组件还没有被挂载到页面中去,所以这个时候访问不到 $el 属性。一般我们可以在这个函数中进行一些页面初始化的工作,比如通过 ajax 请求数据来对页面进行初始化。
  • beforeMount 钩子函数,在组件被挂载到页面之前触发。在 beforeMount 之前,会找到对应的 template,并编译成 render 函数。
  • mounted 钩子函数,在组件挂载到页面之后触发。此时可以通过 DOM API 获取到页面中的 DOM 元素。
  • beforeUpdate 钩子函数,在响应式数据更新时触发,发生在虚拟 DOM 重新渲染和打补丁之前,这个时候我们可以对可能会被移除的元素做一些操作,比如移除事件监听器。
  • updated 钩子函数,虚拟 DOM 重新渲染和打补丁之后调用。
  • beforeDestroy 钩子函数,在实例销毁之前调用。一般在这一步我们可以销毁定时器、解绑全局事件等。
  • destroyed 钩子函数,在实例销毁之后调用,调用后,Vue 实例中的所有东西都会解除绑定,所有的事件监听器会被移除,所有的子实例也会被销毁。
// 子组件的子组件
const Bar = {
    template:`<div>bar</div>`
}

// 局部注册的子组件
const Foo = {
    data() {
        return {
            msg: "Foo",
            count:1
        }
    },
    components: {
        Bar,
    },
    beforeCreate () {
        // 创建之前调用,一般很少用到
        console.log('beforeCreate');;
    },
    created () {
        // 用于请求后端接口来获取数据
        // 可以结合async和await来使用
        console.log('created');
        console.log(this.$el); // undefined
    },
    beforeMount () {
        // 挂载之前
        console.log('beforeMounted');
    },
    mounted () {
        // 渲染完成了
        console.log('mounted');
        console.log(this.$el); // Vue 实例使用的根 DOM 元素。
    },
    beforeUpdate () {
        // 更新之前
        console.log('beforeUpdate');
    },
    updated () {
        // 更新完成了
        console.log('updated');
    },
    beforeDestroy () {
        // 销毁之前
        console.log('beforeDestory');
    },
    destroyed () {
        // 销毁完成,移除一些事件的监听
        console.log('destoryed');
    },
    template:`<div>{{msg}} --- {{count}}
        <button @click="count++">click</button>
        <Bar></Bar></div>`
}

//根组件
const app = new Vue({
    el:"#app",
    data:{
        msg:'hello vue!',
        showFoo:true
    },
    components: {
        Foo
    },
    methods: {
        handleShowfoo() {
            this.showFoo = !this.showFoo;
        }
    },
    template:`<div>
        {{msg}}
        <button @click="handleShowfoo">showFoo</button>
        <Foo v-if="showFoo"></Foo>
    </div>` 
})
  • 初始情况下,触发前4个钩子函数,组件处于挂载完成的阶段,如果有多个组件的顺序:父组件beforeCreate->父组件created->父组件beforeMounted->子组件beforeCreate->子组件created->子组件beforeMounted->子组件mounted->父组件mounted,销毁的时候依次触发父组件beforeDestory->子组件beforeDestory->子组件destoryed->父组件destoryed
  • 当数据发生改变的时候(点击按钮click),触发beforeUpdate和updated,每次改变都会触发,更新的操作是在updated里面完成的,beforeUpdate这个时候的视图还是更新之前的
  • 当通过v-if设置为false的时候,触发beforeDestory和destoryed,涉及到组件的销毁

image.png

3. Props给组件传参

  • props相当于组件的输入
  • 定义类型 type指定传参的类型,如果类型不对会报错;:message = '1'传入的是数值类型的1
  • 定义默认值 default当没有传参数的时候取得这个默认值;
  • 可定义必须值 required:true表明这个参数是必传的;
  • 可自定义校验规则validator
  • props是单向数据流,传过来的数据是不能被修改的
// 在Foo组件中定义props
props: {
    message: {
        type: String,
        default: "hello"
    },
}

// 使用props,以属性的形式传入
<Foo message = 'hhh'></Foo>

4. emit发出事件(自定义事件)

  • 相当于组件的输出
  • 这里的需求是:Bar能够控制自己的关闭,但是控制Bar是否关闭的showBar在父组件Foo里面,所以Bar要发出事件close然后在父组件Foo中处理
const Bar = {
    methods: {
        handleClick() {
            // 发出事件并可以传参数
            this.$emit('hello', 1, 3);
        },
        handleClose() {
            this.$emit('close');
        }
    },
    template:`<div>Bar
        <button @click="handleClick">to Foo</button>    
        <button @click="handleClose">close</button>
    </div>`
}

const Foo = {
    data() {
        return {
            msg: "Foo",
            showBar: true
        }
    },
    components: {
        Bar,
    },
    methods: {
        handleHello(a, b) {
            // 这里可以接收参数
            console.log('hello', a, b)
        },
        handleClose() {
            this.showBar = false;
        },
        handleShowBar() {
            this.showBar = true;
        }
    },
    // 在Bar里处理发出的事件hello和close
    template:`<div>{{msg}}
        <button @click="handleShowBar">show bar</button>
        <Bar v-show="showBar" @hello="handleHello" @close="handleClose"></Bar></div>`
}

//根组件
const app = new Vue({
    el:"#app",
    data:{
        msg:'hello vue!',
        showFoo:true
    },
    components: {
        Foo
    },
    methods: {
        handleShowfoo() {
            this.showFoo = !this.showFoo;
        }
    },
    template:`<div>
        {{msg}}
        <Foo></Foo>
    </div>` 
})

5. 自定义组件的v-model

const Bar = {
    model: {
        prop: "visible",
        event: "close"
    },
    props:["visible"],
    template:`<div v-show="visible">Bar   
        <button @click="$emit('close',false)">close</button>
    </div>`
}

const Foo = {
    data() {
        return {
            msg: "Foo",
            showBar: true
        }
    },
    components: {
        Bar,
    },
    methods: {
        handleShowBar() {
            this.showBar = true;
        }
    },
    // v-model自动把值传给visible
    template:`<div>{{msg}}
        <button @click="handleShowBar">show bar</button>
        <Bar v-model="showBar"></Bar></div>`
}
  • showBar控制Bar的显示和隐藏,一开始为true,在Bar里面点击close按钮之后,修改visible的值为false,通过v-model的双向绑定将visible的值自动绑定到showBar,实现Bar的隐藏。
  • 可以用sync代替,将Bar的template里面的emit事件改成"$emit('update:visible',false)",在使用Bar组件的地方改成<Bar :visible.sync="showBar"></Bar>

6. 插槽——内容分发

可以在自定义的组件中添加模板代码,并在注册组件的时候在template里面加入元素,这样的话组件渲染的时候,<slot></slot>里面的内容会被替换成添加的代码模板。但是当该组件的template里面没有slot元素时,该组件起始标签和结束标签的任何内容就会被抛弃。

const Foo = {
    data() {
        return {
            msg: "Foo"
        }
    },
    components: {
        Bar,
    },
    // 在slot中可以加入后备内容,当组件标签中没有写入内容时显示这个
    template:`<div>{{msg}}<slot>default</slot>
        <Bar></Bar></div>`
}

//根组件
const app = new Vue({
    el:"#app",
    data:{
        msg:'hello vue!',
    },
    components: {
        Foo
    },
    template:`<div>
        {{msg}}
        <Foo>这里是插槽内容</Foo>
    </div>` 
})

image.png

具名插槽

const Foo = {
    data() {
        return {
            msg: "Foo"
        }
    },
    components: {
        Bar,
    },
    template:`<div>{{msg}}
        <h1>
            <slot name = "h1"></slot>    
        </h1>
        <slot>default</slot>
        <Bar></Bar></div>`
}

//根组件
const app = new Vue({
    el:"#app",
    data:{
        msg:'hello vue!',
    },
    components: {
        Foo
    },
    template:`<div>
        {{msg}}
        <Foo>
            <template v-slot:h1>
                这里是插入的h1
            </template>
            haha
        </Foo>
    </div>` 
})

image.png

可以给插槽指定名字,对应的内容插在对应的插槽里,如果没有指定就是默认插槽,“haha”被插在没有指定名称的插槽里。其中v-slot:h1可以简写成#h1

作用域插槽

const Foo = {
    data() {
        return {
            msg_foo: "Foo", 
            count: 1
        }
    },
    components: {
        Bar,
    },
    template:`<div>{{msg_foo}}
        <h1>
            <slot name = "h1" :msg_foo="msg_foo" :count = "count"></slot>    
        </h1>
        <slot>default</slot>
        <Bar></Bar></div>`
}

//根组件
const app = new Vue({
    el:"#app",
    data:{
        msg:'hello vue!',
    },
    components: {
        Foo
    },
    template:`<div>
        {{msg}}
        <Foo>
            <template v-slot:h1="data" >
                这里是插入的h1 {{data}}
            </template>
            haha
        </Foo>
    </div>` 
})

如果在插槽中使用子组件的数据,例如要访问Foo中的msg_foo,直接在根组件里面是访问不到的,那么可以在子组件的slot元素中绑定属性,注意属性可以绑定多个,然后在父组件中通过一个对象去进行接收,(上例中的data),也可以通过解构拿到Foo中特定属性的值。

image.png

7. 复用性

通过mixin将复用逻辑抽离出来,可以在多个组件内使用,这个例子是:实现多个组件都能显示当前鼠标所在的坐标

const mousemoveMixin = {
    data() {
        return {
            x:0,
            y:0
        }
    },
    methods: {
        handleMousemove(e) {
            this.x = e.pageX;
            this.y = e.pageY;
        }
    },
    created () {
        window.addEventListener("mousemove", this.handleMousemove);
    },
    destroyed() {
        window.removeEventListener("mousemove", this.handleMousemove);
    },
}

const Bar = {
    mixins:[mousemoveMixin],
    template:`<div>
        Bar {{x}} -- {{y}}  
    </div>`
}

const Foo = {
    data() {
        return {
            msg_foo: "Foo", 
        }
    },
    components: {
        Bar,
    },
    mixins: [mousemoveMixin],
    template:`<div>Foo {{x}} -- {{y}}
        <Bar></Bar></div>`
}

image.png

  • mixins是一个数组,能够包含多个mixin
  • 多个mixin会造成来源不清晰和命名冲突问题,假设还有一个mixin里面还有属性x和y,那么我们就不清楚到底是哪个mixin提供给我们的x和y了