MySQL索引的原理及使用,MySQL的索引数据结构,二叉树、BST、AVL、红黑树、B树、B+树数据结构!

572 阅读10分钟

前言

最近针对互联网公司面试问到的知识点,总结出了Java程序员面试涉及到的绝大部分面试题及答案分享给大家,希望能帮助到你面试前的复习且找到一个好的工作,也节省你在网上搜索资料的时间来学习。

完整版Java面试题地址:JAVA后端面试题整合

一、什么是索引?

索引就好比字典的目录一样 我们通常都会先去目录查找关键偏旁或者字母再去查找 要比直接翻查字典查询要快很多

二、为什么要有索引?

然而我们在使用mysql数据库的时候也像字典一样有索引的情况下去查询,肯定速度要快很多

2.1问题:

1.mysql数据存储在什么地方?

磁盘

2.查询数据慢,一般卡在哪?

IO

3.去磁盘读取数据,是用多少读取多少吗?

磁盘预读

局部性原理:数据和程序都有聚集成群的倾向,同时之前被访问过的数据很可能再次被查询,空间局部性,时间局部性

磁盘预读:内存和磁盘发生数据交互的时候,一般情况下有一个最小的逻辑单元,页。 页一般由操作系统觉得大小,4k或8k,而我们在进行数据交互的时候,可以取页的整数倍来读取。

innodb存储引擎每次读取数据,读取16k

4.索引存储在哪?

磁盘,查询数据的时候会优先将索引加载到内存中

5.索引在存储的时候,需要什么信息?需要存储存储什么字段值?

key:实际数据行中存储的值

文件地址

offset:偏移量

6.这种格式的数据要使用什么样的数据结构来进行存储?

key-values

哈希表,树(二叉树、红黑树、AVL树、B树、B+树)

7.mysql索引系统中不是按照刚刚说的格式存储的,为什么?

OLAP:联机分析处理----对海量历史数据进行分析,产生决策性的策略----数据仓库—Hive

OLTP:联机事务处理----要求很短时效内返回对应的结果----数据库—关系型数据库(mysql、oracle)

三、mysql的索引数据结构

3.1哈希表:

HashMap数组加链表的结构,不适合作为索引的原因:

1.哈希冲突会造成数据散列不均匀,会产生大量的线性查询,比较浪费时间

2.不支持范围查询,当进行范围查询的时候,必须挨个遍历

3.对于内存空间的要求比较高


优点: 如果是等值查询,非常快


在mysql中有没有hash索引?

1.memory存储引擎使用的是hash索引

2.innodb支持自适应hash

create table test(id int primary key,name varchar(30))
engine='innodb/memory/myisam'
-- 5.1之后默认innodb

复制代码

3.2树:

树这种数据结构有很多,我们常见的有: 二叉树、BST、AVL、红黑树、B树、B+树 完整版Java面试题地址:JAVA后端面试题整合

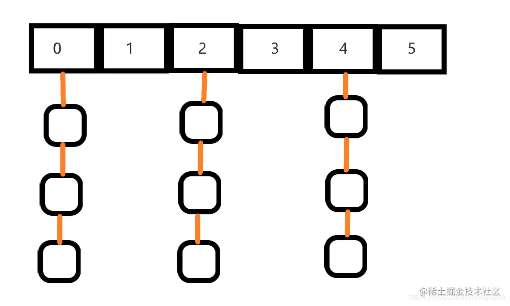
①二叉树:无序插入

这就是我们的树的结构图,但是二叉树的数据插入是无序的,也就是说当需要查找的时候,还是得一个一个挨着去遍历查找

②BST(二叉搜索树): 插入的数据有序,左子树必须小于根节点,右子树必须大于根节点--------使用二分查找来提高效率

这样的话如果要查询数据,可以通过二分查找,快速缩小范围,减少了时间复杂度 但是如果插入的顺序是升序或者降序的话,树的形状会变成如下:

此时二叉搜索树就会退化成链表,时间复杂度又会变成O(n)

③AVL:平衡二叉树 为了解决上述问题,通过左旋转或右旋转让树平衡 最短子树跟最长子树高度只差不能超过1

由图我们可以看到,当顺序插入的时候,会自动的进行旋转,以达到平衡 但是会通过插入性能的损失来弥补查询性能的提升 当我们插入的数据很多时候,而查询很少的时候,由于插入数据会旋转同样会消耗很多时间 ④红黑树(解决了读写请求一样多) 同样是经过左右旋让树平衡起来,还要变色的行为 最长子树只要不超过最短子树的两倍即可

查询性能和插入性能近似取得平衡 但是随着数据的插入、发现树的深度会变深,树的深度会越来越深,意味着IO次数越多,影响数据读取的效率

⑤ B树 为了解决上述数据插入过多,树深度变深的问题,我们采用B树 把原来的有序二叉树变成有序多叉树

举例: 如果要查询select * from table where id=14?

  1. 第一步,将磁盘一加载到内存中,发现14<16,寻找地址磁盘2
  2. 第二步,将磁盘二加载到内存中,发现14>11,寻找地址磁盘7
  3. 第三步,将磁盘七加载到内存中,发现14=14,读取data,取出data,结束 思考:B树就是完美的嘛? 问题1: B树不支持范围查询的快速查找,如果我们查询一个范围的数据,查找到范围一个边界时,需要回到根节点重新遍历查找,需要从根节点进行多次遍历,即便找到范围的另一个边界,查询效率会降低。 问题2: 如果data存储的是行记录,行的大小随着列数的增多,所占空间会变大。这时,一个页中可存储的数据量就会变少,树相应就会变高,磁盘IO次数就会变大。 思考2:三层B树能够存储多少条记录? 答: 假设一个data为1k,innodb存储引擎一次读取数据为16k,三层即161616=4096; 但是往往在开发中,一个表的数据要远远大于4096,难道要继续加层,这样岂不就加大了IO

四、为什么使用B+树?

实际存储表数据的时候,怎么存储呢? key 完整的数据行 改造B+树

B+树对B树进行了改进,把数据全放在了叶子节点中,叶子节点之间使用双向指针连接,最底层的叶子节点形成了一个双向有序链表。 例如: 查询范围 select * from table where id between 11 and 35?

  1. 第一步,将磁盘一加载到内存中,发现11<28,寻找地址磁盘2
  2. 第二步,将磁盘二加载到内存中,发现10>11>17,寻找地址磁盘5
  3. 第三步,将磁盘五加载到内存中,发现11=11,读取data
  4. 第四步,继续向右查询,读取磁盘5,发现35=35,读取11-35之间数据,结束 由此可见,这样的范围查询比B树速度提高了不少

对比B树和B+树?

  • 叶子节点中才放数据

  • 非叶子节点中不存储数据

  • B+树每个节点包含更多个节点,这样做的好处,可以降低树的高度,同时将数据范围变成多个区间,区间越多查询越快

问题: 创建索引时用int还是varchar?

答:视情况而定,但是记住一定让key越小越好

五、索引的创建

在创建索引之前,我先说一下存储引擎 存储引擎: 表示不同的数据在磁盘的不同表现形式 大家去观察mysql的磁盘文件会发现 innodb: innodb的数据和索引都存储在一个文件下.idb myisam: myisam的索引存储在.MYI文件中,数据存储在.MYD中

5.1聚簇索引和非聚簇索引

概念:判断是否是聚簇索引就看数据和索引是否在一个文件中 innodb:

  1. 只能有一个聚簇索引,但是有很多非聚簇索引
  2. 向innodb插入数据的时候,必须要包含一个索引的key值
  3. 这个索引的key值,可以是主键,如果没有主键,那么就是唯一键,如果没有唯一键,那么就是一个自生成的6字节的rowid

myisam: 非聚簇索引

MySQL—innodb----B+树 索引和数据存储在一起,找到索引即可读取对应的数据

MySQL—myisam----B+树 索引和存储数据的地址在一起,找到索引得到地址值,再通过地址找到对应的数据

5.2回表

接下来,我会创建一张案例表给大家展示

CREATE TABLE user_test(
id INT PRIMARY KEY AUTO_INCREMENT,-- id为主键
uname VARCHAR(20) ,
age INT,
gender VARCHAR(10),
 KEY `idx_uname` (`uname`) -- 索引选择为名字
)ENGINE = INNODB;

INSERT INTO user_test VALUES(1,'张三',18,'男');
INSERT INTO user_test VALUES(NULL,'马冬梅',19,'女');
INSERT INTO user_test VALUES(NULL,'赵四',18,'男');
INSERT INTO user_test VALUES(NULL,'王老七',22,'男');
INSERT INTO user_test VALUES(NULL,'刘燕',16,'女');
INSERT INTO user_test VALUES(NULL,'万宝',26,'男');

复制代码
select * from user_test where uname = '张三';
-- 当我们表中有主键索引的时候,我们再去设置一个uname为索引,那么此时这条sql语句的查询过程应该如下:

复制代码

首先先根据uname查询到id,再根据id查询到行的信息 这样的操作走了两棵B+树,就是回表 当根据普通索引查询到聚簇索引的key值之后,再根据key值在聚簇索引中获取数据 我们可以发现这样的操作是很浪费时间的,因此我们日常操作的时候,尽量减少回表的次数

5.3覆盖索引

select id,uname from table where uname = '张三';
-- 根据uname 可以直接查询到iduname两个列的值,直接返回即可
-- 不需要从聚簇索引查询任何数据,此时叫做索引覆盖

复制代码

5.4最左匹配

在说最左匹配之前,我们先聊一下几个名词 主键(一般为一个列)-------->联合主键(多个列) 索引-------->联合索引(可能包含多个索引列)

-- 假设有一张表,有id,name,age,gender四个字段,id是主键,name,age是组合索引列
-- 组合索引使用的时候必须先匹配name,然后匹配age

select * from table where name = ? and age = ? ;-- 生效
select * from table where name = ?;-- 生效
select * from table where age = ? ;-- 不生效
select * from table where age = ? and name = ? ;-- 生效

--在mysql内部有优化器会调整对应的顺序

复制代码

5.5索引下推

mysql5.7之后,默认支持的一个特点 举一个例子:

select * from table where name = ? and age = ? ;
-- mysql里的三层架构:
-- 客户端:JDBC
-- 服务端:server
-- 存储引擎:数据存储
在没有索引下推之前,根据name从存储引擎中获取符合规则的数据,在server层对age进行过滤
有索引下推之后,根据name、age两个条件从存储引擎中获取对应的数据

复制代码

分析:有索引下推的好处,如果我们有50条数据,我们通过过滤会得到10条数据,如果没有索引下推,会先获取50条再去排除得到10条,而有了下推之后,我们会直接在存储引擎就过滤成了10条 完整版Java面试题地址:JAVA后端面试题整合