Promise/A+的规范与实现代码

381 阅读7分钟

Promise

promise 表示一个异步操作的最终结果。和一个 promise 进行交互的主要方式是通过它的 then 方法,该方法注册回调要么接收一个 promise 的最终值,要么接收 promise 为什么不能被满足的原因。

规范

Promise A+ 规范

  1. 术语

    • promise 是一个带有 then 方法的对象或函数,其行为符合此规范。
    • thenable 是一个定义了 then 方法的对象或函数。
    • value 是任何合法的 JavaScript 值(包括undefinedthenablepromise)。
    • exception 是使用 throw 语句抛出的值。
    • reason 是一个值,它指示为什么一个承诺被拒绝。
  2. 要求

    • promise状态

      • pending:等待状态

        1. 当处于等待状态时可以转化成 fulfilled / rejected
      • fulfilled:完成状态

        1. 一定不能转换成其他状态
        2. 必须有一个不能转换的值(value)
      • rejected:拒绝状态

        1. 一定不能转换成其他状态
        2. 必须又一个不能转换的原因(reason)
    • then 方法:一个 promise 必须提供一个 then 方法来访问它的当前或最终值(value)或原因(reason),then 方法接收两个参数 promise.then(onFulfilled, onRejected)

      • onFulfilledonRejected 都是可选的参数

        1. 如果 onFulfilled 不是个函数,必须被忽略
        2. 如果 onRejected 不是个函数,必须被忽略
      • 如果 onFulfilled 是一个函数

        1. 必须在 promise 完成(resolve)后被调用,promise 的值(value)作为它第一个参数
        2. 一定不能在 promise 完成(resolve)前被调用
        3. 一定不能被调用多次
      • 如果 onRejected 是一个函数

        1. 必须在 promise 拒绝(reject)后被调用,promise 的值(reason)作为它第一个参数
        2. 一定不能在 promise 拒绝(reject)前被调用
        3. 一定不能被调用多次
      • 在执行上下文堆栈只包含平台代码[3.1]之前,不能调用 onfulfilledonRejected

      • onFulfilledonRejected 必须作为函数调用(没有 this 值)[3.2]

      • 同一个 promise 上的 then 可能被多次调用

        1. 如果 promise 被完成(resolve),所有相应的 onFulfilled 需要按照 then 的顺序被顺序执行
        2. 如果 promise 被拒绝(reject),所有相应的 onRejected 需要按照 then 的顺序被顺序执行
      • then 必须返回一个 promise 实例 [3.3] promise2 = promise1.then(onFulfilled, onRejected)

        1. 如果 onFulfilledonRejected 返回一个值 x,运行 [[Resolve]](promise2, x)
        2. 如果 onFulfilledonRejected 抛出一个异常 epromise2 必须要用 e 作为理由拒绝
        3. 如果 onFulfilled 不是一个函数并且 promise1 被完成(resolve),promise2 需要返回跟 promise1 同样的值 (value)
        4. 如果 onRejected 不是一个函数并且 promise1 被拒绝(reject),promise2 需要返回跟 promise1 同样的值 (reason)
    • promise 解决程序([[Resolve]][[Resolve]] 是一个抽象的概念,它一个 promisex 作为输入 [[Resolve]](promise, x),如果 x 是一个 thenable,它试图让承诺采用 x 的状态,假设 x 至少表现得有点像一个promise。否则,它将使用值x来实现 promise,这种 thenable 的处理允许 promise 的实现更具有通用型,只要它们暴露一个遵守 Promise/A+then 方法即可。它还允许遵守Promise/A+规范的实现可以与那些不太规范但是可用的实现进行共存,运行[[Resolve]](promise, x),执行以下步骤

      • 如果 promisex 指向同一个对象,则以 TypeError 作为原因拒绝 promise

      • 如果 x 是一个 promise 则采取它的状态 [3.4]

        1. 如果 x 状态是 pending,则 promise 必须持续 pending,直到 x 被完成或拒绝。
        2. 如果 x 状态是 resolve,则用相同的值(value)解决 promise
        3. 如果 x 状态是 reject,则用相同的原因(reason)拒绝 promise
      • 如果 x 是一个函数或者对象

        1. 使 then 的值为 x.then [3.5]
        2. 如果获取 x.then 的值抛出异常 e, 则将 e 作为原因拒绝 promise
        3. 如果 then 是一个函数,用 x 作为 this 调用它,第一个参数resolvePromise ,第二个参数 rejectPromise ,其中
          1. 如果当 resolvePromise 的值为 y 时,运行 [[Resolve]](promise, y)
          2. 如果 rejectPromise 用一个原因 r 调用,用 r 拒绝 promise
          3. 如果同时调用了 resolvePromiserejectPromise ,或者多次调用相同的参数,那么第一次调用优先,后续的调用将被忽略。(针对 thenable )
          4. 如果调用 then 抛出一个异常 e
            1. 如果 resolvePromiserejectPromise 已经被调用,忽略它。
            2. 否则用 e 作为原因拒绝 promise
        4. 如果 then 不是一个函数,用 x 完成(resolve) promise
      • 如果 x 不是一个对象或函数,用 x 完成(resolve) promise

如果一个 promisethenable 解析,并参与一个循环的 thenable 链,这样 [[Resolve]](promise, thenable) 的递归性质最终导致 [[Resolve]](promise, thenable) 再次被调用,按照上述算法将导致无限递归。我们鼓励(但不是必需)实现检测这种递归,并以 TypeError 作为原因拒绝承诺。[3.6]

  1. 注解

    1. 这里 平台代码 使引擎、环境以及promise的实现代码。在实践中,这需要确保 onFulfilledonRejected 异步地执行,并且应该在 then 方法被调用的那一轮事件循环之后用新的执行栈执行。这可以用如 setTimeoutsetImmediate 这样的“宏任务”机制实现,或者用如 MutationObserverprocess.nextTick 这样的“微任务”机制实现。由于 promise 的实现被考虑为 平台代码 ,因此在自身处理程序被调用时可能已经包含一个任务调度队列

    2. 严格模式下,它们中的this将会是undefined;在非严格模式,this将会是全局对象

    3. 假如实现满足所有需求,可以允许 promise2 === promise1 。每一个实现都应该记录是否能够产生 promise2 === promise1 以及什么情况下会出现 promise2 === promise1

    4. 通常,只有 x 来自于当前实现,才知道它是一个真正的 promise 。这条规则允许那些特例实现采用符合已知要求的 Promise 的状态

    5. 这个程序首先存储 x.then 的引用,之后测试那个引用,然后再调用那个引用,这样避免了多次访问 x.then 属性。此类预防措施对于确保访问者属性的一致性非常重要,因为访问者属性的值可能在俩次检索之间发生变化

    6. 实现不应该在 thenable 链的深度上做任意限制,并且假设超过那个任意限制将会无限递归。只有真正的循环才应该引发一个 TypeError ;如果遇到一个无限循环的 thenable,永远执行递归是正确的行为

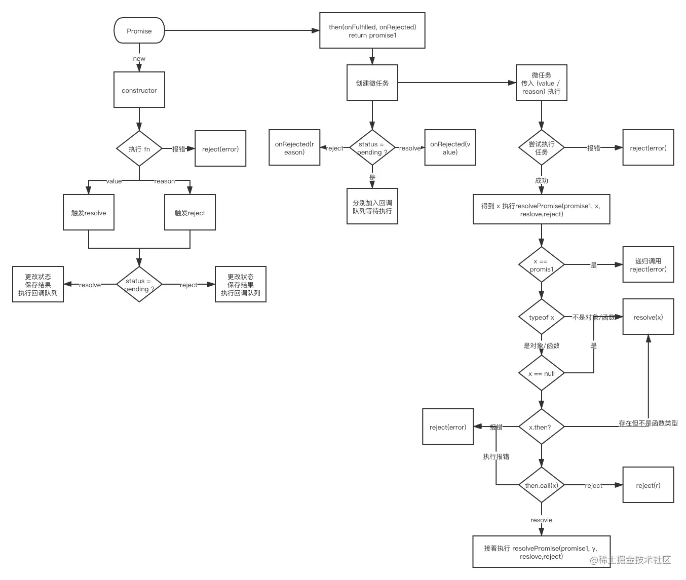
大纲图

放张图比较好理解

代码实现

// ES6
// 三种状态
const PENDING = 'pending'
const FULFILLED = 'fulfilled'
const REJECTED = 'rejected'

class MyPromise {
    // 状态: 初始状态为 pending
    status = PENDING
    // 值
    value = null
    // 原因
    reason = null
    // 执行 onFulfilled 的队列
    onFulfilledCallbacks = []
    // 执行 onRejected 的队列
    onRejectedCallbacks = []
    // 构造方法
    constructor(executor){
        try {
            executor(this.resolve, this.reject)
        } catch (error) {
            this.reject(error)
        }
    }
    resolve = value => {
        // 判断是否状态处于等待状态
        if(this.status === PENDING){
            // 改变状态
            this.status = FULFILLED
            // 赋值
            this.value = value
            // 循环调用
            while(this.onFulfilledCallbacks.length){
                this.onFulfilledCallbacks.shift()(this.value)
            }
        }
    }
    reject = reason => {
        // 判断是否状态处于等待状态
        if(this.status === PENDING){
            // 更改状态
            this.status = REJECTED
            // 赋值原因
            this.reason = reason
            // 循环调用
            while(this.onRejectedCallbacks.length){
                this.onRejectedCallbacks.shift()(this.reason)
            }
        }
    }
    then(onFulfilled, onRejected){
        // 可选参数
        const realOnFulfilled = typeof onFulfilled === 'function' ? onFulfilled : value => value
        const realOnRejected = typeof onRejected === 'function' ? onRejected : reason => { throw reason }
        const promise1 = new MyPromise((resolve, reject) => {
            // 创建一个微任务执行完成的函数
            const fulfilledMicrotask = () => {
                queueMicrotask(() => {
                    try{
                        let x = realOnFulfilled(this.value)
                        resolvePromise(promise1, x, resolve, reject)
                    }catch (error) {
                        reject(error)
                    }
                })
            }
            // 创建一个微任务执行拒绝的函数
            const rejectMicrotask = () => {
                queueMicrotask(() => {
                    try{
                        let x = realOnRejected(this.reason)
                        resolvePromise(promise1, x, resolve, reject)
                    }catch (error) {
                        reject(error)
                    }
                })
            }
            // 状态确定后直接执行
            if(this.status == FULFILLED){
                fulfilledMicrotask()
            }else if(this.status == REJECTED){
                rejectMicrotask()
            }else{
                // 异步,加入队列
                this.onFulfilledCallbacks.push(fulfilledMicrotask)
                this.onRejectedCallbacks.push(rejectMicrotask)
            }
        })
        // then 返回一个新的 promise
        return promise1
    }
    // catch 方法
    catch (onRejected) {
        this.then(null, onRejected)
    }
}

function resolvePromise(promise, x, resolve, reject){
    if(x === promise){
        // 循环调用,直接报错
        return reject(new TypeError('The promise and the return value are the same'));
    }
    if(typeof x === 'function' || typeof x === 'object'){
        // null 直接返回
        if(x === null) return resolve(x)

        let then
        try {
            then = x.then
        } catch (error) {
            // 不存在直接拒绝
            return reject(error)
        }
        // 如果对象上面存在 then 方法
        if(typeof then === 'function'){
            let called = false
            try {
                then.call(x, y => {
                    // 执行多次忽略
                    if(called) return
                    called = true
                    // 接着执行
                    resolvePromise(promise, y, resolve, reject)
                }, r => {
                    // 执行多次忽略
                    if(called) return
                    called = true
                    reject(r)
                })
            } catch (error) {
                // 
                if(called) return
                called = true
                reject(error)
            }
        }else{
            // then 不是函数
            resolve(x)
        }
    }else{
        // 如果 x 不为对象或者函数,直接用 x 为参数执行 promise
        resolve(x)
    }
}

// 测试用
MyPromise.deferred = function(){
    var result = {}
    result.promise = new MyPromise(function(resolve, reject){
        result.resolve = resolve
        result.reject = reject
    })
    return result
}

module.exports = MyPromise
// ES5
var PENDING = 'pending';
var REJECTED = 'rejected';
var FULFILLED = 'fulfilled';
function MyPromise(executor){
    this.status = PENDING
    this.value = null;
    this.reason = null;
    this.onFulfilled = []
    this.onRejected = []
    this.resolve = this.resolve.bind(this)
    this.reject = this.reject.bind(this)
    try {
        executor(this.resolve, this.reject)
    } catch (error) {
        this.reject(error)
    }
}
MyPromise.prototype.resolve = function(value){
    if(this.status === PENDING){
        this.status = FULFILLED
        this.value = value
        while(this.onFulfilled.length){
            this.onFulfilled.shift()(this.value)
        }
    }
}
MyPromise.prototype.reject = function(reason){
    if(this.status === PENDING){
        this.status = REJECTED
        this.reason = reason
        while(this.onRejected.length){
            this.onRejected.shift()(this.reason)
        }
    }
}
MyPromise.prototype.then = function(onFulfilled, onRejected){
    var that = this
    onFulfilled = typeof onFulfilled === 'function' ? onFulfilled : function(value){ return value }
    onRejected = typeof onRejected === 'function' ? onRejected : function(reason){ throw reason }
    var promise1 = new MyPromise(function(resolve, reject){
        var fulfilled = function(){
            // 没有 queueMicrotask 可以用 setTimeout
            queueMicrotask(function(){
                try {
                    var x = onFulfilled(that.value)
                    resolvePromise(promise1, x, resolve, reject)
                } catch (error) {
                    reject(error)
                }
            })
        }
        var rejected = function(){
            queueMicrotask(function(){
                try {
                    var x = onRejected(that.reason)
                    resolvePromise(promise1, x, resolve, reject)
                } catch (error) {
                    reject(error)
                }
            })
        }
        if(that.status === FULFILLED){
            fulfilled()
        }else if(that.status === REJECTED){
            rejected()
        }else{
            that.onFulfilled.push(fulfilled)
            that.onRejected.push(rejected)
        }
    })
    return promise1
}
MyPromise.prototype.catch = function(onRejected){
    this.then(null, onRejected)
}

执行流程

image.png

参考文章

从一道让我失眠的 Promise 面试题开始,深入分析 Promise 实现细节