leetcode刷题--(2)--两数相加

365 阅读1分钟

一、题目描述

给你两个 非空 的链表,表示两个非负的整数。它们每位数字都是按照 逆序 的方式存储的,并且每个节点只能存储 一位 数字。

请你将两个数相加,并以相同形式返回一个表示和的链表。

你可以假设除了数字 0 之外,这两个数都不会以 0 开头。

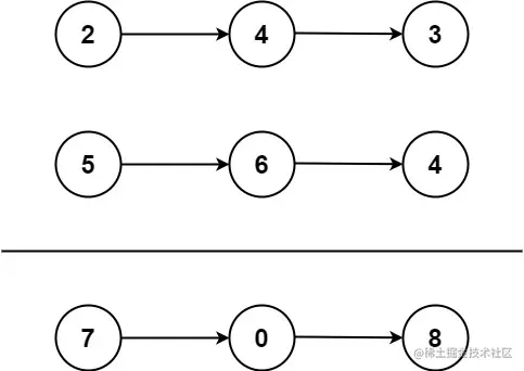
示例 1:

image.png

输入:l1 = [2,4,3], l2 = [5,6,4] 输出:[7,0,8] 解释:342 + 465 = 807. 示例 2:

输入:l1 = [0], l2 = [0] 输出:[0] 示例 3:

输入:l1 = [9,9,9,9,9,9,9], l2 = [9,9,9,9] 输出:[8,9,9,9,0,0,0,1]

提示:

每个链表中的节点数在范围 [1, 100] 内 0 <= Node.val <= 9 题目数据保证列表表示的数字不含前导零

来源:力扣(LeetCode) 链接:leetcode-cn.com/problems/ad… 著作权归领扣网络所有。商业转载请联系官方授权,非商业转载请注明出处。

二、完整代码

public class Solution {

    public static void main(String[] args) {

        int ln_val1[] = {2, 4, 3};
        int ln_val2[] = {5, 6, 4};
        ListNodeAdd listNodeAdd = new ListNodeAdd();
        ListNode ln1 = listNodeAdd.generateListNode(ln_val1);
        listNodeAdd.printLN(ln1);
        ListNode ln2 = listNodeAdd.generateListNode(ln_val2);
        listNodeAdd.printLN(ln2);

        System.out.println("====================================");
        ListNode ln_sum = listNodeAdd.addTwoNumbers(ln1, ln2);
        listNodeAdd.printLN(ln_sum);

    }
}

class ListNodeAdd {


    public ListNode generateListNode(int val[]) {
        ListNode head = null;
        ListNode tail = null;
        for (int i = 0; i < val.length; i++) {
            if (head == null) {
                ListNode lb_data = new ListNode(val[i]);
                tail = lb_data;
                head = tail;
            } else {
                ListNode lb_data = new ListNode(val[i]);
                tail.next = lb_data;
                tail = tail.next;
            }
        }
        return head;
    }

    public void printLN(ListNode ln) {
        if (ln == null) {
            System.out.println("ListNode is null");
            return;
        }
        String str_val = "";
        while (ln != null) {
            str_val = str_val + ln.val + "";
            ln = ln.next;
        }
        System.out.println("Data is: " + str_val);
    }


    public ListNode addTwoNumbers(ListNode ln1, ListNode ln2) {
        ListNode head = null;
        ListNode cur = null;
        int carry_number = 0;
        while (ln1 != null || ln2 != null) {
            int num1 = ln1 == null ? 0 : ln1.val;
            int num2 = ln2 == null ? 0 : ln2.val;
            int sum = num1 + num2 + carry_number;
            carry_number = 0;
            ListNode ln_data = null;
            if (head == null) {
                if (sum >= 10) {
                    ln_data = new ListNode(sum - 10);
                    cur = ln_data;
                    head = cur;
                    carry_number = 1;
                } else {
                    ln_data = new ListNode(sum);
                    cur = ln_data;
                    head = cur;
                }
            } else {
                if (sum >= 10) {
                    ln_data = new ListNode(sum - 10);
                    cur.next = ln_data;
                    cur = cur.next;
                    carry_number = 1;
                } else {
                    ln_data = new ListNode(sum);
                    cur.next = ln_data;
                    cur = cur.next;
                }
            }

            if (ln1 != null) {
                ln1 = ln1.next;
            }
            if (ln2 != null) {
                ln2 = ln2.next;
            }
        }
        if (carry_number > 0) {
            cur.next = new ListNode(carry_number);
        }
        return head;
    }
}


class ListNode {
    int val;
    ListNode next;

    ListNode() {
    }

    ListNode(int val) {
        this.val = val;
    }

    ListNode(int val, ListNode next) {
        this.val = val;
        this.next = next;
    }
}