Kafka总结

560 阅读41分钟

1. Kakfa是什么?

Kafka 是一个分布式的基于发布/订阅模式的消息队列(Message Queue)。

为什么要用Kafka

  • 削峰 诸如双十一零点时淘宝的数据量陡增,服务器会承担极大的压力。我们不能以在数据量最大的时候所需要的资源数来配置资源,那样除了在某一段时间或某一刻数据量非常大,其他时间数据量都很小,会浪费很多资源。

  • 异步处理 为了实现快速响应用户,我们可以先完成必须的工作,而不必等待所有的工作做完。通常像通过邮件发送用户手册的任务可以稍后再做。

  • 解耦  多个系统为了减少相互依赖性,避免一个系统的改动引起其他系统的改动,可以使用消息中间件来达到目的。耦合是指系统之间的依赖,比如A系统依赖于B系统提供的接口。使用消息中间件作为中介之后,调用方和被调用方的依赖情况发生了以下的变化:

   a. 调用方不需要知道被调用方的接口名和参数,只需要将数据发送给消息中间件。

   b. 被调用系统参数的错误或者进程挂掉不会是调用方产生错误。

也就是调用方和被调用方的依赖关系装换为了调用方与消息中间件,消息中间件和被调用方的依赖关系。但是消息中间件的接口通常不会变化并且接口比较统一,所以耦合度就降低了。

使用场景

  • 消息系统: Kafka 和传统的消息系统(也称作消息中间件)都具备系统解耦、冗余存储、流量削峰、缓冲、异步通信、扩展性、可恢复性等功能。与此同时,Kafka 还提供了大多数消息系统难以实现的消息顺序性保障及回溯消费的功能。

  • 存储系统: Kafka 把消息持久化到磁盘,相比于其他基于内存存储的系统而言,有效地降低了数据丢失的风险。也正是得益于 Kafka 的消息持久化功能和多副本机制,我们可以把 Kafka 作为长期的数据存储系统来使用,只需要把对应的数据保留策略设置为“永久”或启用主题的日志压缩功能即可。

  • 流式处理平台: Kafka 不仅为每个流行的流式处理框架提供了可靠的数据来源,还提供了一个完整的流式处理类库,比如窗口、连接、变换和聚合等各类操作。

2. Kakfa体系架构

Kafka 体系架构包括若干 Producer、若干 Broker、若干 Consumer,以及一个 ZooKeeper 集群。

image.png

  • Producer :消息生产者,就是向 kafka broker 发消息的客户端;

  • Consumer :消息消费者,向 kafka broker 取消息的客户端;

  • Consumer Group (CG):消费者组,由多个 consumer 组成。消费者组内每个消费者负责消费不同分区的数据,一个分区只能由一个组内消费者消费;消费者组之间互不影响。所有的消费者都属于某个消费者组,即消费者组是逻辑上的一个订阅者。

  • Broker :一台 kafka 服务器就是一个 broker。一个集群由多个 broker 组成。一个 broker可以容纳多个 topic。

  • Topic :可以理解为一个队列,生产者和消费者面向的都是一个 topic;

  • Partition:为了实现扩展性,一个非常大的 topic 可以分布到多个 broker(即服务器)上,一个 topic 可以分为多个 partition,每个 partition 是一个有序的队列;

  • Replica:副本,为保证集群中的某个节点发生故障时,该节点上的 partition 数据不丢失,且 kafka 仍然能够继续工作,kafka 提供了副本机制,一个 topic 的每个分区都有若干个副本,一个 leader 和若干个 follower。

  • leader:每个分区多个副本的“主”,生产者发送数据的对象,以及消费者消费数据的对象都是 leader。

  • follower:每个分区多个副本中的“从”,实时从 leader 中同步数据,保持和 leader 数据的同步。leader 发生故障时,某个 follower 会成为新的 follower。

Kafka 中的消息以主题(TOPIC)为单位进行归类,生产者负责将消息发送到特定的主题(发送到 Kafka 集群中的每一条消息都要指定一个主题),而消费者负责订阅主题并进行消费。

主题是一个逻辑上的概念,它还可以细分为多个分区,一个分区只属于单个主题,很多时候也会把分区称为主题分区(Topic-Partition)。

Kafka 为分区引入了多副本(Replica)机制,通过增加副本数量可以提升容灾能力。同一分区的不同副本中保存的是相同的消息(在同一时刻,副本之间并非完全一样),副本之间是“一主多从”的关系,其中 leader 副本负责处理读写请求,follower 副本只负责与 leader 副本的消息同步。当 leader 副本出现故障时,从 follower 副本中重新选举新的 leader 副本对外提供服务。

3. Kakfa日志文件存储设计

Kafka 中的消息是以主题为基本单位进行归类的,各个主题在逻辑上相互独立。每个主题又可以分为一个或多个分区。不考虑多副本的情况,一个分区对应一个日志(Log)。为了防止 Log 过大,Kafka 又引入了日志分段(LogSegment)的概念,将 Log 切分为多个 LogSegment,相当于一个巨型文件被平均分配为多个相对较小的文件。

Log 和 LogSegment 也不是纯粹物理意义上的概念,Log 在物理上只以文件夹的形式存储,而每个 LogSegment 对应于磁盘上的一个日志文件和两个索引文件,以及可能的其他文件。.index文件存储大量的索引信息,.log文件存储大量的数据,索引文件中的元数据指向对应数据文件中 message 的物理偏移地址。

log 文件中存储的就是 producer 生产的数据。Producer 生产的数据会被不断追加到该log 文件末端,且每条数据都有自己的 offset。消费者组中的每个消费者,都会实时记录自己消费到了哪个offset,以便出错恢复时,从上次的位置继续消费。 image.png

消息查找过程

先定位到目标offset对应的.index文件,再取到对应offset中保存的物理偏移地址(二分法),再根据地址去查找对应.log文件中存储的消息数据,如下图所示:

image.png

每个日志分段文件对应了两个索引文件,主要用来提高查找消息的效率。

  • 偏移量索引文件.index用来建立消息偏移量(offset)到物理地址之间的映射关系,方便快速定位消息所在的物理文件位置(seek() 方法)。
  • 时间戳索引文件.timeindex则根据指定的时间戳(timestamp)来查找对应的偏移量信息( offsetsForTimes() 方法)。

日志删除

日志删除(Log Retention):按照一定的保留策略直接删除不符合条件的日志分段。

  • 基于时间,默认情况下日志分段文件的保留时间为7天。
  • 基于日志大小,默认值为1073741824,即 1GB。
  • 基于日志起始偏移量。

日志压缩

日志压缩(Log Compaction):针对每个消息的 key 进行整合,对于有相同 key 的不同 value 值,只保留最后一个版本。

4. Kakfa生产者

(1)Kafka生产者客户端的整体结构

image.png 整个生产者客户端由两个线程协调运行,这两个线程分别为主线程和 Sender 线程(发送线程)。

在主线程中由 KafkaProducer 创建消息,然后通过可能的拦截器、序列化器和分区器的作用之后缓存到消息累加器(RecordAccumulator,也称为消息收集器)中。Sender 线程负责从 RecordAccumulator 中获取消息并将其发送到 Kafka 中。

  • RecordAccumulator RecordAccumulator 主要用来缓存消息以便 Sender 线程可以批量发送,进而减少网络传输的资源消耗以提升性能。

主线程中发送过来的消息都会被追加到 RecordAccumulator 的某个双端队列(Deque)中,在 RecordAccumulator 的内部为每个分区都维护了一个双端队列。

消息写入缓存时,追加到双端队列的尾部;Sender 读取消息时,从双端队列的头部读取。

Sender 从 RecordAccumulator 中获取缓存的消息之后,会进一步将原本<分区, Deque< ProducerBatch>> 的保存形式转变成 <Node, List< ProducerBatch> 的形式,其中 Node 表示 Kafka 集群的 broker 节点。

KafkaProducer 要将此消息追加到指定主题的某个分区所对应的 leader 副本之前,首先需要知道主题的分区数量,然后经过计算得出(或者直接指定)目标分区,之后 KafkaProducer 需要知道目标分区的 leader 副本所在的 broker 节点的地址、端口等信息才能建立连接,最终才能将消息发送到 Kafka。

所以这里需要一个转换,对于网络连接来说,生产者客户端是与具体的 broker 节点建立的连接,也就是向具体的 broker 节点发送消息,而并不关心消息属于哪一个分区。

  • InFlightRequests 请求在从 Sender 线程发往 Kafka 之前还会保存到 InFlightRequests 中,InFlightRequests 保存对象的具体形式为 Map<NodeId, Deque>,它的主要作用是缓存了已经发出去但还没有收到响应的请求(NodeId 是一个 String 类型,表示节点的 id 编号)。
  • 拦截器 生产者拦截器既可以用来在消息发送前做一些准备工作,比如按照某个规则过滤不符合要求的消息、修改消息的内容等,也可以用来在发送回调逻辑前做一些定制化的需求,比如统计类工作。
  • 序列化器 生产者需要用序列化器(Serializer)把对象转换成字节数组才能通过网络发送给 Kafka。而在对侧,消费者需要用反序列化器(Deserializer)把从 Kafka 中收到的字节数组转换成相应的对象。

生产者使用的序列化器和消费者使用的反序列化器是需要一一对应的,如果生产者使用了某种序列化器,比如 StringSerializer,而消费者使用了另一种序列化器,比如 IntegerSerializer,那么是无法解析出想要的数据的。

  • 分区器 消息经过序列化之后就需要确定它发往的分区,如果消息 ProducerRecord 中指定了 partition 字段,那么就不需要分区器的作用,因为 partition 代表的就是所要发往的分区号。

如果消息 ProducerRecord 中没有指定 partition 字段,那么就需要依赖分区器,根据 key 这个字段来计算 partition 的值。分区器的作用就是为消息分配分区。

(2)生产者分区策略

为什么生产者要分区?
  • 方便在集群中扩展,每个 Partition 可以通过调整以适应它所在的机器,而一个topic又可以有多个 Partition 组成,因此整个集群就可以适应任意大小的数据了
  • 可以提高并发,能够以 Partition 为单位进行读写
生产者分区原则

我们需要将 producer 发送的数据封装成一个 ProducerRecord 对象:

image.png

  • 指明 partition 的情况下,直接将指明的值直接作为 partiton 值;
  • 没有指明 partition 值但有 key 的情况下,将 key 的 hash 值与 topic 的 partition 数进行取余得到 partition 值;
  • 既没有 partition 值又没有 key 值的情况下,第一次调用时随机生成一个整数(后面每次调用在这个整数上自增),将这个值与 topic 可用的 partition 总数取余得到 partition 值,也就是常说的 round-robin 算法。

5. Kakfa消费者

(1)消费者组

在Kafka中,每个消费者都有一个对应的消费组。当消息发布到主题后,只会被投递给订阅它的每个消费组中的一个消费者。每个消费者只能消费所分配到的分区中的消息。而每一个分区只能被一个消费组中的一个消费者所消费。 image.png 如上图所示,我们可以设置两个消费者组来实现广播消息的作用,消费组A和组B都可以接受到生产者发送过来的消息。

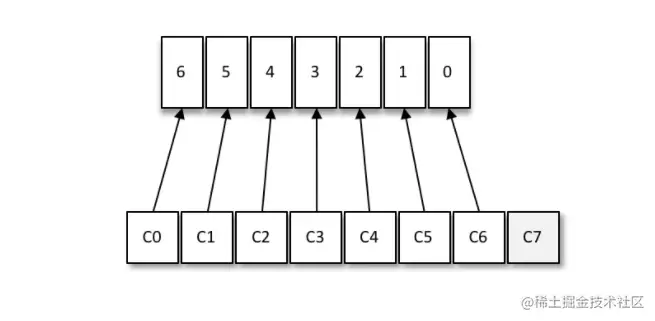
消费者与消费组这种模型可以让整体的消费能力具备横向伸缩性,我们可以增加(或减少)消费者的个数来提高(或降低)整体的消费能力。对于分区数固定的情况,一味地增加消费者并不会让消费能力一直得到提升,如果消费者过多,出现了消费者的个数大于分区个数的情况,就会有消费者分配不到任何分区。

如下:一共有8个消费者,7个分区,那么最后的消费者C7由于分配不到任何分区而无法消费任何消息。 image.png

(2)消费方式

consumer 采用 pull(拉)模式从 broker 中读取数据。

push(推)模式很难适应消费速率不同的消费者,因为消息发送速率是由 broker 决定的。它的目标是尽可能以最快速度传递消息,但是这样很容易造成 consumer 来不及处理消息,典型的表现就是拒绝服务以及网络拥塞。而 pull 模式则可以根据 consumer 的消费能力以适当的速率消费消息。

pull 模式不足之处是,如果 kafka 没有数据,消费者可能会陷入循环中,一直返回空数 据。针对这一点,Kafka 的消费者在消费数据时会传入一个时长参数 timeout,如果当前没有 数据可供消费,consumer 会等待一段时间之后再返回,这段时长即为 timeout。

(3)消费端分区分配策略

Kafka 提供了消费者客户端参数 partition.assignment.strategy 来设置消费者与订阅主题之间的分区分配策略。

  • RangeAssignor分配策略

默认情况下,采用 RangeAssignor 分配策略。

RangeAssignor 分配策略的原理是按照消费者总数和分区总数进行整除运算来获得一个跨度,然后将分区按照跨度进行平均分配,以保证分区尽可能均匀地分配给所有的消费者。对于每一个主题,RangeAssignor 策略会将消费组内所有订阅这个主题的消费者按照名称的字典序排序,然后为每个消费者划分固定的分区范围,如果不够平均分配,那么字典序靠前的消费者会被多分配一个分区。

假设消费组内有2个消费者 C0 和 C1,都订阅了主题 t0 和 t1,并且每个主题都有4个分区,那么订阅的所有分区可以标识为:t0p0、t0p1、t0p2、t0p3、t1p0、t1p1、t1p2、t1p3。最终的分配结果为:

消费者C0:t0p0、t0p1、t1p0、t1p1
消费者C1:t0p2、t0p3、t1p2、t1p3

假设上面例子中2个主题都只有3个分区,那么订阅的所有分区可以标识为:t0p0、t0p1、t0p2、t1p0、t1p1、t1p2。最终的分配结果为:

消费者C0:t0p0、t0p1、t1p0、t1p1
消费者C1:t0p2、t1p2

可以明显地看到这样的分配并不均匀。

  • RoundRobinAssignor分配策略 RoundRobinAssignor 分配策略的原理是将消费组内所有消费者及消费者订阅的所有主题的分区按照字典序排序,然后通过轮询方式逐个将分区依次分配给每个消费者。

如果同一个消费组内所有的消费者的订阅信息都是相同的,那么 RoundRobinAssignor 分配策略的分区分配会是均匀的。

如果同一个消费组内的消费者订阅的信息是不相同的,那么在执行分区分配的时候就不是完全的轮询分配,有可能导致分区分配得不均匀。

假设消费组内有3个消费者(C0、C1 和 C2),t0、t0、t1、t2主题分别有1、2、3个分区,即整个消费组订阅了 t0p0、t1p0、t1p1、t2p0、t2p1、t2p2 这6个分区。

具体而言,消费者 C0 订阅的是主题 t0,消费者 C1 订阅的是主题 t0 和 t1,消费者 C2 订阅的是主题 t0、t1 和 t2,那么最终的分配结果为:

消费者C0:t0p0
消费者C1:t1p0
消费者C2:t1p1、t2p0、t2p1、t2p2

可以看 到 RoundRobinAssignor 策略也不是十分完美,这样分配其实并不是最优解,因为完全可以将分区 t1p1 分配给消费者 C1。

  • StickyAssignor分配策略 这种分配策略,它主要有两个目的:

分区的分配要尽可能均匀。

分区的分配尽可能与上次分配的保持相同。

假设消费组内有3个消费者(C0、C1 和 C2),它们都订阅了4个主题(t0、t1、t2、t3),并且每个主题有2个分区。也就是说,整个消费组订阅了 t0p0、t0p1、t1p0、t1p1、t2p0、t2p1、t3p0、t3p1 这8个分区。最终的分配结果如下:

消费者C0:t0p0、t1p1、t3p0
消费者C1:t0p1、t2p0、t3p1
消费者C2:t1p0、t2p1

再假设此时消费者 C1 脱离了消费组,那么分配结果为:

消费者C0:t0p0、t1p1、t3p0、t2p0
消费者C2:t1p0、t2p1、t0p1、t3p1

StickyAssignor 分配策略如同其名称中的“sticky”一样,让分配策略具备一定的“黏性”,尽可能地让前后两次分配相同,进而减少系统资源的损耗及其他异常情况的发生。

(4)再均衡 Rebalance

再均衡是指分区的所属权从一个消费者转移到另一消费者的行为,它为消费组具备高可用性和伸缩性提供保障,使我们可以既方便又安全地删除消费组内的消费者或往消费组内添加消费者。

弊端

  • 在再均衡发生期间,消费组内的消费者是无法读取消息的。
  • Rebalance 很慢。如果一个消费者组里面有几百个 Consumer 实例,Rebalance 一次要几个小时。
  • 在进行再均衡的时候,消费者当前的状态也会丢失。比如消费者消费完某个分区中的一部分消息时还没有来得及提交消费位移就发生了再均衡操作,之后这个分区又被分配给了消费组内的另一个消费者,原来被消费完的那部分消息又被重新消费一遍,也就是发生了重复消费。

发生时机

  • 组成员数量发生变化
  • 订阅主题数量发生变化
  • 订阅主题的分区数发生变化 后两类通常是业务的变动调整所导致的,我们一般不可控制,但是尽量在项目开始前就预估好需要的主题数以及分区数量,以免后续的再均衡影响kafka的使用。下面再说说因为组成员数量变化而引发的Rebalance该如何避免。

如何避免再均衡

当 Consumer Group 完成 Rebalance 之后,每个 Consumer 实例都会定期地向 Coordinator 发送心跳请求,表明它还存活着。如果某个 Consumer 实例不能及时地发送这些心跳请求,Coordinator 就会认为该 Consumer 已经“死”了,从而将其从 Group 中移除,然后开启新一轮 Rebalance。

Consumer端可以设置session.timeout.ms,默认是10s,表示如果 Coordinator 在 10 秒之内没有收到 Group 下某 Consumer 实例的心跳,它就会认为这个 Consumer 实例已经挂了。

Consumer端还可以设置heartbeat.interval.ms,表示发送心跳请求的频率。

以及max.poll.interval.ms 参数,它限定了 Consumer 端应用程序两次调用 poll 方法的最大时间间隔。它的默认值是 5 分钟,表示你的 Consumer 程序如果在 5 分钟之内无法消费完 poll 方法返回的消息,那么 Consumer 会主动发起“离开组”的请求,Coordinator 也会开启新一轮 Rebalance。

所以知道了上面几个参数后,我们就可以避免以下两个问题:

  • 非必要 Rebalance 是因为未能及时发送心跳,导致 Consumer 被“踢出”Group 而引发的。 所以我们在生产环境中可以这么设置:

设置 session.timeout.ms = 6s

设置 heartbeat.interval.ms = 2s

  • 必要 Rebalance 是 Consumer 消费时间过长导致的。如何消费任务时间达到8分钟,而max.poll.interval.ms设置为5分钟,那么也会发生Rebalance,所以如果有比较重的任务的话,可以适当调整这个参数。
  • Consumer 端的频繁的 Full GC导致的长时间停顿,从而引发了 Rebalance。

(5)offset 的维护

由于 consumer 在消费过程中可能会出现断电宕机等故障,consumer 恢复后,需要从故 障前的位置的继续消费,所以 consumer 需要实时记录自己消费到了哪个offset,以便故障恢 复后继续消费。

Kafka 0.9 版本之前,consumer 默认将 offset 保存在 Zookeeper 中,从 0.9 版本开始, consumer 默认将 offset 保存在 Kafka 一个内置的 topic 中,该 topic 为__consumer_offsets

6. Broker

(1)Broker处理请求流程

image.png 在Kafka的架构中,会有很多客户端向Broker端发送请求,Kafka 的 Broker 端有个 SocketServer 组件,用来和客户端建立连接,然后通过Acceptor线程来进行请求的分发,由于Acceptor不涉及具体的逻辑处理,非常得轻量级,因此有很高的吞吐量。

接着Acceptor 线程采用轮询的方式将入站请求公平地发到所有网络线程中,网络线程池默认大小是 3个,表示每台 Broker 启动时会创建 3 个网络线程,专门处理客户端发送的请求,可以通过Broker 端参数 num.network.threads来进行修改。

(2)控制器

在 Kafka 集群中会有一个或多个 broker,其中有一个 broker 会被选举为控制器(Kafka Controller),它负责管理整个集群中所有分区和副本的状态。

控制器是如何被选出来的?

Broker 在启动时,会尝试去 ZooKeeper 中创建 /controller 节点。Kafka 当前选举控制器的规则是:第一个成功创建 /controller 节点的 Broker 会被指定为控制器。

在ZooKeeper中的 /controller_epoch 节点中存放的是一个整型的 controller_epoch 值。controller_epoch 用于记录控制器发生变更的次数,即记录当前的控制器是第几代控制器,我们也可以称之为“控制器的纪元”。

controller_epoch 的初始值为1,即集群中第一个控制器的纪元为1,当控制器发生变更时,每选出一个新的控制器就将该字段值加1。Kafka 通过 controller_epoch 来保证控制器的唯一性,进而保证相关操作的一致性。

每个和控制器交互的请求都会携带 controller_epoch 这个字段,如果请求的 controller_epoch 值小于内存中的 controller_epoch 值,则认为这个请求是向已经过期的控制器所发送的请求,那么这个请求会被认定为无效的请求。

如果请求的 controller_epoch 值大于内存中的 controller_epoch 值,那么说明已经有新的控制器当选了。

控制器是做什么的?

  • 主题管理(创建、删除、增加分区)

  • 分区重分配

  • Preferred 领导者选举 Preferred 领导者选举主要是 Kafka 为了避免部分 Broker 负载过重而提供的一种换 Leader 的方案。

  • 集群成员管理(新增 Broker、Broker 主动关闭、Broker 宕机) 控制器组件会利用 Watch 机制检查 ZooKeeper 的 /brokers/ids 节点下的子节点数量变更。目前,当有新 Broker 启动后,它会在 /brokers 下创建专属的 znode 节点。一旦创建完毕,ZooKeeper 会通过 Watch 机制将消息通知推送给控制器,这样,控制器就能自动地感知到这个变化,进而开启后续的新增 Broker 作业。

  • 数据服务 控制器上保存了最全的集群元数据信息。 image.png

控制器宕机了怎么办?

当运行中的控制器突然宕机或意外终止时,Kafka 能够快速地感知到,并立即启用备用控制器来代替之前失败的控制器。这个过程就被称为 Failover,该过程是自动完成的,无需手动干预。 image.png

7. Kafka高可用的保证

(1)ISR

分区中的所有副本统称为 AR(Assigned Replicas)。所有与 leader 副本保持一定程度同步的副本(包括 leader 副本在内)组成ISR(In-Sync Replicas),ISR 集合是 AR 集合中的一个子集。

与 leader 副本同步滞后过多的副本(不包括 leader 副本)组成 OSR(Out-of-Sync Replicas),由此可见,AR=ISR+OSR。在正常情况下,所有的 follower 副本都应该与 leader 副本保持一定程度的同步,即 AR=ISR,OSR 集合为空。

Leader 副本负责维护和跟踪 ISR 集合中所有 follower 副本的滞后状态,当 follower 副本落后太多或失效时,leader 副本会把它从 ISR 集合中剔除。默认情况下,当 leader 副本发生故障时,只有在 ISR 集合中的副本才有资格被选举为新的 leader。

(2)ack机制

为保证 producer 发送的数据,能可靠的发送到指定的 topic,topic 的每个 partition 收到 producer 发送的数据后,都需要向 producer 发送 ack(acknowledgement 确认收到),如果 producer 收到 ack,就会进行下一轮的发送,否则重新发送数据。 image.png

acks参数配置

  • 0:producer 不等待 broker 的 ack,这一操作提供了一个最低的延迟,broker 一接收到还没有写入磁盘就已经返回,当 broker 故障时有可能丢失数据;

  • 1:producer 等待 broker 的 ack,partition 的 leader 落盘成功后返回 ack,如果在 follower同步成功之前 leader 故障,那么将会丢失数据;

  • -1(all):producer 等待 broker 的 ack,partition 的 leader 和 follower 全部落盘成功后才返回 ack。但是如果在 follower 同步完成后,broker 发送 ack 之前,leader 发生故障,那么会造成数据重复。

(3)HW

HW 是 High Watermark 的缩写,俗称高水位,它标识了一个特定的消息偏移量(offset),消费者只能拉取到这个 offset 之前的消息。 LEO 是 Log End Offset 的缩写,它标识当前日志文件中下一条待写入消息的 offset。

image.png 如上图所示,第一条消息的 offset(LogStartOffset)为0,最后一条消息的 offset 为8,offset 为9的消息用虚线框表示,代表下一条待写入的消息。日志文件的 HW 为6,表示消费者只能拉取到 offset 在0至5之间的消息,而 offset 为6的消息对消费者而言是不可见的。

  • follower 故障 follower 发生故障后会被临时踢出 ISR,待该 follower 恢复后,follower 会读取本地磁盘记录的上次的 HW,并将 log 文件高于 HW 的部分截取掉,从 HW 开始向 leader 进行同步。等该 follower 的 LEO 大于等于该 Partition 的 HW,即 follower 追上 leader 之后,就可以重新加入 ISR 了。
  • leader 故障 leader 发生故障之后,会从 ISR 中选出一个新的 leader,之后,为保证多个副本之间的数据一致性,其余的 follower 会先将各自的 log 文件高于 HW 的部分截掉,然后从新的 leader同步数据。

HW只能保证副本之间的数据一致性,并不能保证数据不丢失或者不重复。

(4)Exactly Once 语义

将服务器的 ACK 级别设置为-1,可以保证 Producer 到 Server 之间不会丢失数据,即 AtLeast Once 语义。相对的,将服务器 ACK 级别设置为 0,可以保证生产者每条消息只会被发送一次,即 At Most Once 语义。

At Least Once 可以保证数据不丢失,但是不能保证数据不重复;相对的,At Least Once可以保证数据不重复,但是不能保证数据不丢失。但是,对于一些非常重要的信息,比如说交易数据,下游数据消费者要求数据既不重复也不丢失,即 Exactly Once 语义。

在 0.11 版本以前的 Kafka,对此是无能为力的,只能保证数据不丢失,再在下游消费者对数据做全局去重。对于多个下游应用的情况,每个都需要单独做全局去重,这就对性能造成了很大影响。0.11 版本的 Kafka,引入了一项重大特性:幂等性。所谓的幂等性就是指 Producer 不论向 Server 发送多少次重复数据,Server 端都只会持久化一条。幂等性结合 At Least Once 语 义,就构成了 Kafka 的 Exactly Once 语义。即:

At Least Once + 幂等性 = Exactly Once

要启用幂等性,只需要将 Producer 的参数中 enable.idompotence 设置为 true 即可。Kafka的幂等性实现其实就是将原来下游需要做的去重放在了数据上游。

开启幂等性的 Producer 在初始化的时候会被分配一个 PID,发往同一 Partition 的消息会附带 Sequence Number。而Broker 端会对<PID, Partition, SeqNumber>做缓存,当具有相同主键的消息提交时,Broker 只会持久化一条。

但是 PID 重启就会变化,同时不同的 Partition 也具有不同主键,所以幂等性无法保证跨分区跨会话的 Exactly Once。

(5)leader epoch

leader epoch 代表 leader 的纪元信息(epoch),初始值为0。每当 leader 变更一次,leader epoch 的值就会加1,相当于为 leader 增设了一个版本号。后续副本在同步时可以通过该值来判断当前leader是否为最新的,防止同步到错误数据。

8. Kafka事务

Kafka中的事务可以使应用程序将消费消息、生产消息、提交消费位移当作原子操作来处理,同时成功或失败,即使该生产或消费会跨多个分区。

生产者必须提供唯一的transactionalId,启动后请求事务协调器获取一个PID,transactionalId与PID一一对应。

每次发送数据给<Topic, Partition>前,需要先向事务协调器发送AddPartitionsToTxnRequest,事务协调器会将该<Transaction, Topic, Partition>存于__transaction_state内,并将其状态置为BEGIN。

在处理完 AddOffsetsToTxnRequest 之后,生产者还会发送 TxnOffsetCommitRequest 请求给 GroupCoordinator,从而将本次事务中包含的消费位移信息 offsets 存储到主题 __consumer_offsets

一旦上述数据写入操作完成,应用程序必须调用KafkaProducer的commitTransaction方法或者abortTransaction方法以结束当前事务。

9. Kafka为什么这么快

(1)顺序写磁盘

Kafka 的 producer 生产数据,要写入到 log 文件中,写的过程是一直追加到文件末端,为顺序写。官网有数据表明,同样的磁盘,顺序写能到 600M/s,而随机写只有 100K/s。这与磁盘的机械机构有关,顺序写之所以快,是因为其省去了大量磁头寻址的时间。

(2)零拷贝技术

指将数据直接从磁盘文件复制到网卡设备中,而不需要经由应用程序之手。零拷贝大大提高了应用程序的性能,减少了内核和用户模式之间的上下文切换。

(3)Memory Mapped Files

mmf (Memory Mapped Files)直接利用操作系统的Page来实现文件到物理内存的映射,完成之后对物理内存的操作会直接同步到硬盘。mmf 通过内存映射的方式大大提高了IO速率,省去了用户空间到内核空间的复制。它的缺点显而易见--不可靠,当发生宕机而数据未同步到硬盘时,数据会丢失,Kafka 提供了produce.type参数来控制是否主动的进行刷新,如果 Kafka 写入到 mmf 后立即flush再返回给生产者则为同步模式,反之为异步模式。

Kafka 提供了一个参数 producer.type 来控制是不是主动 Flush:

  • 如果 Kafka 写入到 mmf 之后就立即 Flush,然后再返回 Producer 叫同步 (Sync)。

  • 如果 Kafka 写入 mmf 之后立即返回 Producer 不调用 Flush 叫异步 (Async)。

(4)批量发送

Kafka允许进行批量发送消息,producter发送消息的时候,可以将消息缓存在本地,等到了固定条件发送到 Kafka 。

  • 等消息条数到固定条数。
  • 一段时间发送一次。

(5)数据压缩

Kafka还支持对消息集合进行压缩,Producer可以通过GZIP或Snappy格式对消息集合进行压缩。压缩的好处就是减少传输的数据量,减轻对网络传输的压力。

Producer压缩之后,在Consumer需进行解压,虽然增加了CPU的工作,但在对大数据处理上,瓶颈在网络上而不是CPU,所以这个成本很值得。

(6)分区

kafka是个分布式集群的系统,整个系统可以包含多个broker,也就是多个服务器实例。每个主题topic会有多个分区,kafka将分区均匀地分配到整个集群中,当生产者向对应主题传递消息,消息通过负载均衡机制传递到不同的分区以减轻单个服务器实例的压力。

一个Consumer Group中可以有多个consumer,多个consumer可以同时消费不同分区的消息,大大的提高了消费者的并行消费能力。但是一个分区中的消息只能被一个Consumer Group中的一个consumer消费。

总结

Kafka把所有的消息都变成一个批量的文件,并且进行合理的批量压缩,减少网络 IO 损耗,通过 mmap 提高 I/O 速度。写入数据的时候由于单个 Partion 是末尾添加,所以速度最优;读取数据的时候配合 Sendfile 直接暴力输出。

10. Kafka的页缓存

Kafka的消息存储在OS pagecache(页缓存,page cache的大小为一页,通常为4K,在Linux读写文件时,它用于缓存文件的逻辑内容,从而加快对磁盘上映像和数据的访问)。

页缓存是操作系统实现的一种主要的磁盘缓存,以此用来减少对磁盘 I/O 的操作。具体来说,就是把磁盘中的数据缓存到内存中,把对磁盘的访问变为对内存的访问。

当一个进程准备读取磁盘上的文件内容时,操作系统会先查看待读取的数据所在的页(page)是否在页缓存(pagecache)中,如果存在(命中)则直接返回数据,从而避免了对物理磁盘的 I/O 操作;如果没有命中,则操作系统会向磁盘发起读取请求并将读取的数据页存入页缓存,之后再将数据返回给进程。 同样,如果一个进程需要将数据写入磁盘,那么操作系统也会检测数据对应的页是否在页缓存中,如果不存在,则会先在页缓存中添加相应的页,最后将数据写入对应的页。被修改过后的页也就变成了脏页,操作系统会在合适的时间把脏页中的数据写入磁盘,以保持数据的一致性。

11. 消息队列常见问题的Kafka解决方案

(1)消息重复消费

Kafka重复消费场景
  • Rebalance 一个consumer正在消费一个分区的一条消息,还没有消费完,发生了rebalance(加入了一个consumer),从而导致这条消息没有消费成功,rebalance后,另一个consumer又把这条消息消费一遍。
  • 消费者端手动提交 如果先消费消息,再更新offset位置,导致消息重复消费。
  • 消费者端自动提交 设置offset为自动提交,关闭kafka时,如果在close之前,调用 consumer.unsubscribe() 则有可能部分offset没提交,下次重启会重复消费。
  • 生产者端 生产者因为业务问题导致的宕机,在重启之后可能数据会重发
  • 消息发送的自动重试机制 网络抖动,开发人员代码Bug,还有数据问题等都可能处理失败需要重新发送消息
如何解决重复消费
  • Kafka端 0.11 版本的 Kafka,引入了幂等性。要启用幂等性,只需要将 Producer 的参数中 enable.idompotence 设置为 true 即可。Kafka的幂等性实现其实就是将原来下游需要做的去重放在了数据上游。

开启幂等性的 Producer 在初始化的时候会被分配一个 PID,发往同一 Partition 的消息会附带 Sequence Number。而Broker 端会对<PID, Partition, SeqNumber>做缓存,当具有相同主键的消息提交时,Broker 只会持久化一条。

  • 项目端 保证消费消息的服务端接口或者消费者,处理同一个消息,多次执行,其结果是一样的。也就是下游的消息处理端实现幂等性。一般幂等,需要分场景去考虑,判断需要强校验还是弱校验,比如跟金钱相关的场景就做强校验,不是很重要的场景做弱校验。

强校验

每次消息过来,利用自定规则的唯一ID判断这个消息是否已经处理过,处理过则直接返回或者略过不处理,没有处理过则正常走后续逻辑处理这条消息。

弱校验

一些不重要的场景,比如发个短信啥的我就把这个id+场景唯一标识作为Redis的key,放到缓存里面设定好失效时间,一定时间内的这个消息就去Redis判断。就算消息丢了可能这样的场景也没关系,重新发送一次也可以接受。

(2)消息顺序消费

可以通过Kafka的分区策略体现消息顺序性。分区策略有轮询策略、随机策略、按消息键保序策略。其中按消息键保序策略可以实现消息的顺序消费。

按消息键保序策略

一旦消息被定义了 Key,那么你就可以保证同一个 Key 的所有消息都进入到相同的分区里面,由于每个分区下的消息处理都是有顺序的,故这个策略被称为按消息键保序策略。

同一个Key,经过hash计算后会被分到同一个分区中(如下图所示),所以只要保证消息的Key相同,这一批消息就可以保证被顺序消费。

List<PartitionInfo> partitions = cluster.partitionsForTopic(topic);
return Math.abs(key.hashCode()) % partitions.size();

(3)消息丢失问题

消息丢失的场景
  • 自动提交 设置offset为自动定时提交,当offset被自动定时提交时,数据还在内存中未处理,此时刚好把线程kill掉,那么offset已经提交,但是数据未处理,导致这部分内存中的数据丢失。
  • 生产者发送消息 发送消息设置的是fire-and-forget(发后即忘),它只管往 Kafka 中发送消息而并不关心消息是否正确到达。不过在某些时候(比如发生不可重试异常时)会造成消息的丢失。这种发送方式的性能最高,可靠性也最差。
  • 消费者端 先提交位移,但是消息还没消费完就宕机了,造成了消息没有被消费。自动位移提交同理
  • acks没有设置为all 如果在broker还没把消息同步到其他broker的时候宕机了,那么消息将会丢失
如何解决消息丢失

一共有三个阶段,分别是生产消息、存储消息和消费消息。从这三个阶段分别来看看如何确保消息不会丢失。 image.png

  • 生产消息 生产者发送消息至Broker,需要处理Broker的响应,不论是同步还是异步发送消息,同步和异步回调都需要做好try-catch,妥善的处理响应,如果Broker返回写入失败等错误消息,需要重试发送。当多次发送失败需要作报警,日志记录等。
  • 存储消息 存储消息阶段需要在消息刷盘之后再给生产者响应,假设消息写入缓存中就返回响应,那么机器突然断电这消息就没了,而生产者以为已经发送成功了。

如果Broker是集群部署,有多副本机制,即消息不仅仅要写入当前Broker,还需要写入副本机中。那配置成至少写入两台机子后再给生产者响应。这样基本上就能保证存储的可靠了。

  • 消费消息 保证在消费者真正执行完业务逻辑之后,再发送给Broker消费成功,这才是真正的消费了。防止消费中途出现问题,而Broker以为已经消费成功导致消息丢失。

总结

可以看出,保证消息的可靠性需要三方配合。

生产者需要处理好Broker的响应,出错情况下利用重试、报警等手段。

Broker需要控制响应的时机,单机情况下是消息刷盘后返回响应,集群多副本情况下,即发送至两个副本及以上的情况下再返回响应。

消费者需要在执行完真正的业务逻辑之后再返回响应给Broker。

但是要注意消息可靠性增强了,性能就下降了,等待消息刷盘、多副本同步后返回都会影响性能。因此还是看业务,例如日志的传输可能丢那么一两条关系不大,因此没必要等消息刷盘再响应。

(4)消息堆积问题

消息的堆积往往是因为生产者的生产速度与消费者的消费速度不匹配。有可能是因为消息消费失败反复重试造成的,也有可能就是消费者消费能力弱,渐渐地消息就积压了。

因此我们需要先定位消费慢的原因,如果是bug则处理 bug ,如果是因为本身消费能力较弱,我们可以优化下消费逻辑,比如之前是一条一条消息消费处理的,这次我们批量处理,比如数据库的插入,一条一条插和批量插效率是不一样的。

假如逻辑我们已经都优化了,但还是慢,那就得考虑水平扩容了,增加Topic的队列数和消费者数量,注意队列数一定要增加,不然新增加的消费者是没东西消费的。一个Topic中,一个队列只会分配给一个消费者。

当然你消费者内部是单线程还是多线程消费那看具体场景。不过要注意上面提高的消息丢失的问题,如果你是将接受到的消息写入内存队列之后,然后就返回响应给Broker,然后多线程向内存队列消费消息,假设此时消费者宕机了,内存队列里面还未消费的消息也就丢了。

12. Kafka常见问题

(1)“消费组中的消费者个数如果超过topic的分区,那么就会有消费者消费不到数据”这句话是否正确?如何解决?

一般来说如果消费者过多,出现了消费者的个数大于分区个数的情况,就会有消费者分配不到任何分区。

开发者可以继承AbstractPartitionAssignor实现自定义消费策略,从而实现同一消费组内的任意消费者都可以消费订阅主题的所有分区。

(2)消费者提交消费位移时提交的是当前消费到的最新消息的offset还是offset+1?

当前消费者需要提交的消费位移是offset+1。

在旧消费者客户端中,消费位移是存储在 ZooKeeper 中的。而在新消费者客户端中,消费位移存储在 Kafka 内部的主题__consumer_offsets 中。

(3)KafkaConsumer是非线程安全的,那么怎么样实现多线程消费?

  • 线程封闭,即为每个线程实例化一个 KafkaConsumer 对象。一个线程对应一个 KafkaConsumer 实例,我们可以称之为消费线程。一个消费线程可以消费一个或多个分区中的消息,所有的消费线程都隶属于同一个消费组。
  • 消费者程序使用单或多线程获取消息,同时创建多个消费线程执行消息处理逻辑。

(4) Topic的分区数可以随意增加或者减少吗?

  • 可以增加 当分区数增加时,就会触发订阅该主题的所有 Group 开启 Rebalance。

首先,Rebalance 过程对 Consumer Group 消费过程有极大的影响。在 Rebalance 过程中,所有 Consumer 实例都会停止消费,等待 Rebalance 完成。这是 Rebalance 为人诟病的一个方面。 其次,目前 Rebalance 的设计是所有 Consumer 实例共同参与,全部重新分配所有分区。其实更高效的做法是尽量减少分配方案的变动。最后,Rebalance 实在是太慢了。

  • 不支持减少分区 因为删除的分区中的消息不好处理。

如果直接存储到现有分区的尾部,消息的时间戳就不会递增,如此对于 Spark、Flink 这类需要消息时间戳(事件时间)的组件将会受到影响;如果分散插入现有的分区,那么在消息量很大的时候,内部的数据复制会占用很大的资源,而且在复制期间,此主题的可用性又如何得到保障?与此同时,顺序性问题、事务性问题,以及分区和副本的状态机切换问题都是不得不面对的。

(5) Kafka目前有哪些内部topic,它们都有什么特征?各自的作用又是什么?

  • __consumer_offsets:作用是保存 Kafka 消费者的位移信息
  • __transaction_state:用来存储事务日志消息

(6)优先副本是什么?它有什么特殊的作用?

所谓的优先副本是指在AR集合列表中的第一个副本。

理想情况下,优先副本就是该分区的leader 副本,所以也可以称之为 preferred leader。Kafka 要确保所有主题的优先副本在 Kafka 集群中均匀分布,这样就保证了所有分区的 leader 均衡分布。以此来促进集群的负载均衡,这一行为也可以称为“分区平衡”。

(7)为什么Kafka不支持读写分离?

  • 数据一致性问题 数据从主节点转到从节点必然会有一个延时的时间窗口,这个时间窗口会导致主从节点之间的数据不一致。
  • 延时问题 数据从写入主节点到同步至从节点中的过程需要经历网络→主节点内存→主节点磁盘→网络→从节点内存→从节点磁盘这几个阶段。对延时敏感的应用而言,主写从读的功能并不太适用。

对于Kafka来说,必要性不是很高,因为在Kafka集群中,如果存在多个副本,经过合理的配置,可以让leader副本均匀的分布在各个broker上面,使每个 broker 上的读写负载都是一样的。

(8)Zookeeper 在 Kafka 中的作用是什么?

Kafka 集群中有一个 broker 会被选举为 Controller,负责管理集群 broker 的上下线,所有 topic 的分区副本分配和 leader 选举等工作。Controller 的管理工作都是依赖于 Zookeeper 的。