Kubernetes 稳定性保障手册:洞察+预案

2,001 阅读12分钟

头图.png

作者 | 悟鹏 来源 | 阿里巴巴云原生公众号

《Kubernetes 稳定性保障手册》系列文章:

综述

稳定性保障是个复杂的话题,需要有效、可迭代、可持续保障集群的稳定性,系统性的方法或许可以解决该问题。

为了形成系统性的方法,可以梳理出稳定性保障复杂性的源头,制定数据模型来对其进行描述,然后在数据模型的基础上对集群的稳定性保障进行数字化可视化,以数据模型为内核来持续迭代对稳定性保障的理解、实践以及经验的固化。

稳定性复杂性源头

稳定性保障的复杂性源头,一般会有如下维度:

  • 系统组件数量和交互关系:随着时间持续变化
  • 系统组件和交互的动态行为特征:不易推导和观察
  • 系统资源类型和数量:随着时间持续变化
  • 系统资源的动态行为特征:不易推导和观察
  • 集群的稳定性保障动作:不易规范和安全执行

总结下来,即:

  • 如何有效、全面洞察集群
  • 如何通过预案安全执行稳定性保障动作

数据模型

可以通过 4 张图和 3 张表对洞察和预案进行数据模型的抽象:

4 张图

  • 架构关系图:描述集群组件及其交互关系
  • 架构运行图:描述集群组件及交互的动态特征
  • 资源构成图:描述集群资源的构成
  • 资源运行图:描述集群资源的动态使用特征

3 张表

  • 事件列表:描述集群产生的需要关注的事件
  • 操作列表:描述集群中可以执行的管理操作
  • 预案列表:描述集群中事件和操作的关联关系

如下:

1.png

洞察

集群的功能由集群架构提供,功能组件基于集群资源运行,故对于集群稳定性的洞察,核心在于把握集群架构集群资源的特征。

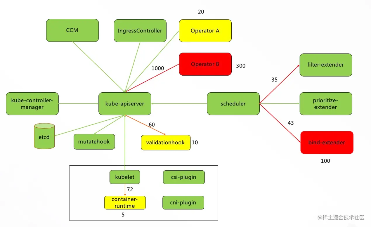
1. 架构关系图

集群架构通常可以通过来表征,其中节点表征组件,边表征交互关系,通过图结构可以直观把握集群的架构,形如下图:

2.png

可通过形如下的数据结构描述:

{
    "nodes": [
        {
            "_id": "0ce0e913f6e5516846c654dbd81db6ecab1f684e",
            "name": "kube-apiserver",
            "description": "XXX VPC 内",
            "type": "managed component",
            "dependencies": {}
        },
        {
            "_id": "f0740d8bb67520857061a9b71d4a9e4fc50bfe3d",
            "name": "etcd",
            "description": "XXX VPC 内",
            "type": "managed component | storage",
            "dependencies": {}
        },
        {
            "_id": "05952a825e91cb50a81cbaf23c6941d5c3bb2c89",
            "name": "eni-operator",
            "description": "XXX VPC 内,管理 ENI",
            "type": "component",
            "dependencies": {
                "serviceaccount": "enioperator",
                "clusterrole": "enioperator",
                "clusterrolebinding": "enioperator",
                "configmaps": ["eniconfig"],
                "secrets": ["enioperator"]
            }
        },
        {
            "_id": "42699513a7561e89a5f99881d7b05653a1625c51",
            "name": "Network Service",
            "description": "提供 VPC/VSwitch 等云网络资源的管理服务",
            "type": "cloud service"
        }
    ],
    "edges": [
        {
            "_id": "38bce9ca8a0cec6d8586d96298bd63b0523fc946",
            "source": "eni-operator", "target": "kube-apiserver",
            "description": "管理 ENI 请求"
        },
        {
            "_id": "93f3c21247165f0be3a969fc80f72bc1a402e9f5",
            "source": "eni-operator", "target": "Network Service",
            "description": "访问阿里云 ECS OpenAPI,管理 VPC/VSwitch 等网络资源"
        }
    ]
}

2. 架构运行图

集群运行过程中,组件及交互关系可以通过外部观测数据推测内部状态,如 log/metrics/trace。与集群架构图结合,可以在静态架构的基础上叠加动态的洞察数据,更直观把握集群的健康状态,如下图:

3.png

其中的数字表征洞察数据,可以是「异常数量」「请求流量」等。除了通过数字进行洞察,还可以使用「颜色表征健康状态」「线条粗细表征流量大小」等。

可通过形如下的数据结构描述:

{
    "nodes": [
      {
            "_id": "ea4538dc0625d06b0dc93579998e04288656050f",
            "name": "mutatehook",
            "deploy": {
                "type": "K8s:Deployment",
                "namespace": "kube-system",
                "replicas": 3
            },
            "insight": [
                {
                    "source": {
                        "vendor": "cloud:aliyun:sls",
                        "log_project": "xxx",
                        "log_store": "mutatehook",
                        "log_url": "https://sls.console.aliyun.com/lognext/project/xxx"
                    },
                    "signal": {
                        "exception": {
                            "fuzzy": "fail OR Fail OR error OR Error"
                        }
                    }
              }
          ]
      }
    ],
    "edges": [
        {
            "_id": "38bce9ca8a0cec6d8586d96298bd63b0523fc946",
            "source": "eni-operator", "target": "kube-apiserver",
            "insight":[
                {
                    "source": {
                        "vendor": "cloud:aliyun:sls",
                        "log_project": "xxx",
                        "log_store": "xxx",
                        "log_url": "https://sls.console.aliyun.com/lognext/project/xxx"
                    },
                    "signal": {
                        "exception": {
                            "unauthorized": "Unauthorized",
                            "throttling": "'Throttling' OR 'throttling'"
                        }
                    }
                }
            ]
        }
    ]
}

3. 资源构成图

资源管理是个复杂的话题,通过分析集群中资源的构成关系,也可以尝试通过结构来表征集群的资源构成,节点表征资源,边表征资源的从属或绑定关系。

可通过形如下的数据结构描述:

{
    "kinds": ["vpc", "vswitch", "securitygroup", "ecs", "clb", "rds", "nat", "eip"],
    "tags": {
        "cluster/product": "xxx",
        "cluster/id": "2736f42d4e882ad6825d6364545a3f1cb5136859",
        "cluster/name": "xxx",
        "cluster/env": "staging"
    },
    "nodes": [
        {
            "kind": "vpc",
            "nodes": [
                {
                    "_id": "c505f21871bac7385c1387988cf226310af0831e",
                    "id": "vpc-xxx",
                    "description": "",
                    "ipv4": "xxx",
                    "tags": {
                        "resource/creator": "product",
                        "resource/role": ""
                     },
                     "url": "https://vpc.console.aliyun.com/vpc/xxx"
                }
            ]
        },
        {
            "kind": "ecs",
            "nodes": [
                {
                    "_id": "47c4fe5cc2585a49f07798a0b8b69cda7f8d4a23",
                    "id": "xxx",
                    "az": "xxx",
                    "interfaces": {
                        "primary": {
                            "ip": "xxx",
                            "eni": "xxx",
                            "mac": "xxx"
                        }
                    },
                    "instance-type-family": "xxx",
                    "instance-type": "xxx",
                    "tags": {
                        "resource/creator": "product",
                        "resource/role": "worker",
                        "node/container-runtime": "xxx",
                        "node/user-networking": "xxx",
                        "node/system-networking": "xxx"
                    },
                    "status": "",
                    "condition": "",
                    "url": "https://ecs.console.aliyun.com/#/server/xxx"
                }
            ]
        }
    ],
    "edges": [
        {
            "_id": "a754c748b2723a25c017421dd0969d00df3c000b",
            "source": "vsw-xxx", "target": "vpc-xxx",
            "description": ""
        },
        {
            "_id": "c34b164eba2897cfb2b574a576672d8aa441d709",
            "source": "eip-xxx", "target": "ngw-xxx",
            "description": ""
        }
    ]
}

4. 资源运行图

资源使用过程中,也可以对资源及资源间的关系通过外部观测数据推测内部状态,如 log/metrics/event。与资源构成图结合,可以在静态资源的基础上叠加动态的洞察数据,直观把握集群资源的使用状态。

可通过形如下的数据结构描述:

{
    "nodes": [
         {
            "_id": "35103ac62d4ef0a314e2a5128f44c684205bea2f",
            "id": "vpc",
            "insight": [
                {
                    "source": {
                        "vendor": "cloud:aliyun:vpc",
                        "type": "OpenAPI"
                    },
                    "signal": {
                        "vpc/exist": "DescribeVpcs",
                        "vswitch/count": "DescribeVSwitches"
                    }
                },
                {
                    "source": {
                        "vendor": "cloud:aliyun:ecs",
                        "type": "OpenAPI"
                    },
                    "signal": {
                        "ecs/count": "DescribeInstances",
                        "securitygroup/count": "DescribeSecurityGroups"
                    }
                }
            ]
        },
        {
            "_id": "6450e07dc67027f76f29fbfcb841e57200855196",
            "id": "ecs",
            "insight": [
                {
                    "source": {
                        "vendor": "cloud:aliyun:ecs",
                        "type": "OpenAPI"
                    },
                    "signal": {
                        "ecs/exist": "DescribeInstances",
                        "ecs/count": "DescribeInstances",
                        "ecs/usage": "DescribeInstanceMonitorData"
                    }
                },
                {
                    "source": {
                        "vendor": "cloud:aliyun:ecs",
                        "type": "auto"
                    },
                    "signal": {
                        "ecs/state_change": ""
                    }
                }
            ]
        }
    ],
    "edges": [
        {
            "_id": "caa1e395c713f47766ca7bcfc20419c0be0f0803",
            "source": "i-xxx", "target": "sg-xxx",
            "insight": [
                {
                    "source": {
                        "vendor": "cloud:aliyun:ecs",
                        "type": "OpenAPI"
                    },
                    "signal": {
                        "exist": "DescribeInstances"
                    }
                }
            ]
        },
        {
            "_id": "537dc478d95714792b3694674d6164f72b361bb0",
            "source": "eip-xxx", "target": "ngw-xxx",
            "insight": [
                {
                    "source": {
                        "vendor": "cloud:aliyun:vpc",
                        "type": "OpenAPI"
                    },
                    "signal": {
                        "exist": "DescribeEipAddresses"
                    }
                }
            ]
        }
    ]
}

预案

集群出现异常是不可避免的,需要在出现异常时安全、有效处理。

异常可以通过事件来表征,安全、有效的操作是经过评审、演练过的操作,将异常与操作结合,由异常触发操作,形成经过评审、演练的预案,可以安全有效处理集群异常。

1. 事件列表

集群运行过程中会产生需要关注的事件,事件自身的格式可基于社区 CloudEvents标准来使用:_github.com/cloudevents…

可通过形如下的数据结构描述:

{
    "events": [
        {
            "_id": "a1ab5b61857be35a5c5b203dd84b49248161c823",
            "description": "restart workload manually",
            "event": {
                "id": "restart-workload",
                "source": "xxx",
                "specversion": "1.0",
                "type": "com.aliyun.trigger.manual",
                "datacontenttype": "application/json",
                "data": "{\"NAMESPACE\": \"\", \"NAME\": \"\", \"TYPE\": \"\"}"
            }
        }
    ]
}

2. 操作列表

为了降低误操作的可能性,同时避免异常发生时执行未经审核、验证的操作,需要定义集群中可以进行的操作列表。

可通过形如下的数据结构描述:

{
    "actions": [
        {
            "_id": "47abc5cd9d64018ebf96dc5b2d6a4fbd35a3cb6d",
            "name": "Action Restart Workload",
            "exec": "restart-workload",
            "env": [
                "NAMESPACE",
                "NAME",
                "TYPE"
            ]
        }
    ]
}

3. 预案列表

在事件列表和操作列表基础上,可以将事件和操作关联起来,以事件驱动的方式处理异常,即预案。

可通过形如下的数据结构描述:

{
    "plans": [
        {
            "_id": "29a091c48d8992991ed69e8694b017a11abe3eec",
            "name": "Plan Restart Workload",
            "description": "重启 workload",
            "event": "a1ab5b61857be35a5c5b203dd84b49248161c823",
            "actions": ["47abc5cd9d64018ebf96dc5b2d6a4fbd35a3cb6d"]
        }
    ]
}

全局可视化稳定性保障

基于上述4 张图3 张表的数据模型,形成对集群稳定性保障的洞察+预案的内核,可以衍生出一种全局可视化的稳定性保障服务。

这样的服务具有如下关键点:

  • 全局视角
  • 数字化
  • 可视化

这种服务基于两种原理实现:

  • 人们对图像的处理效率远高于文字
  • 全局视角可以提供「端到端理解系统」「精准定位问题」「安全处理问题」的能力

以日常生活中的交通图为例:

4.png

通过交通图,可以快速了解到一个区域的道路分布和关键节点,约定俗成的红黄绿颜色可以直观表达道路的拥堵状况。在更丰富的交通图上,还会观察到诸如修路、封路等重要事件。

这样,基于可视化的方式,就可以迅速理解一个区域的交通和地理情况。

底层的数据模型是基础,应用可视化的手段,使得数据的价值更易被发挥。

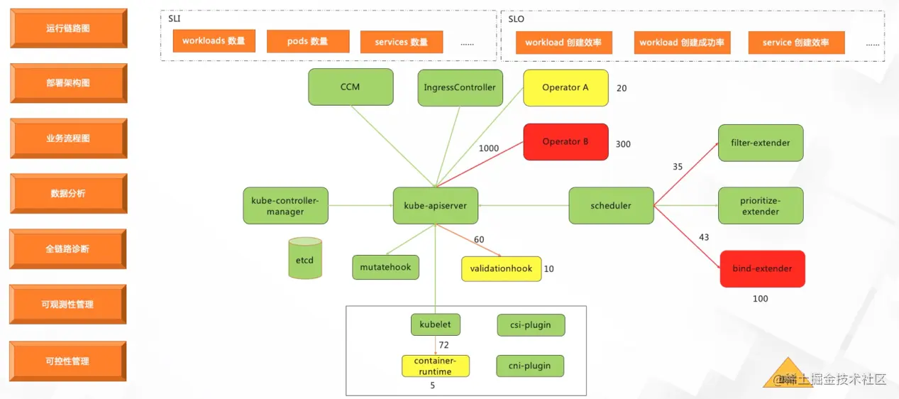
一种实现

5.png

1)部署形态

  • Region 化部署
  • 面向 Region 内单集群或多集群提供服务

2)使用体感

根据稳定性保障的最佳实践,将稳定性保障分为如下几个栏目

  • 运行链路图:
    • 该栏目是日常稳定性保障高频使用的区域,通过可视化的能力,直观感知异常的发生、异常范围和影响程度、白屏化+可视化方式处理异常
  • 部署架构图
    • 该栏目用于理解集群的部署架构,感知和处理部署维度的问题
    • 容量管理 (包括节点管理、容量规划等) 在此栏目进行
  • 业务流程图
    • 该栏目沉淀业务的功能流程图,一方面协助业务控制功能复杂度,一方面协助业务理解业务功能现状,共同助力业务迭代
    • 业务相关的数据分析可放在该栏目
  • 数据分析:该栏目服务两方面的数据需求
    • 业务需求
      • 查看类:集群规模等 SLI 信息、集群稳定性等 SLO 信息
      • 查询类:根据特征查询统计信息 (如根据 label 查询资源申请等)
    • 稳定性保障需求
      • 查看类:集群水位等 SLI 信息,集群稳定性保障效果等 SLO 信息
      • 查询类:根据特征查询统计信息 (如根据 label 查询关联的所有资源信息、资源泄露信息等)
  • 可观测性管理
    • 该栏目用管理可观测性相关事宜,包括:
      • 观测数据生成
      • 观测数据采集
      • 观测数据处理
      • 观测数据消费
  • 可控性管理
    • 该栏目用于管理与控制相关的操作,包括:
      • 发布管理
      • 灾备管理
      • 预案管理
      • 资源管理
      • 混沌工程
      • 安全管理
      • 定期体检

系统正常运行期间

  • 通过「数据分析」栏目,确认集群在「可观测性」「可控性」方面的覆盖面和精确性
  • 在「可观测性管理」栏目,进行可观测维度的管理,包括 数据源/监控/告警补齐、治理等
  • 在「可控性管理」栏目:
    • 根据观测数据发现的问题,进行预案配置、issue 管理等
    • 根据混沌工程或演练发现的问题,进行预案配置等
  • 在「运行链路图」「部署架构图」中,通过可视化方式,将已经配置的监控、告警、预案与组件或链路结合

系统异常及恢复期间,在「运行链路图」中

  • 通过集群运行链路图或告警,感知异常的发生
  • 自动或手动触发问题跟踪
  • 通过集群运行链路图中组件及交互的颜色,感知异常的组件、异常的链路和严重程度
  • 点击集群运行链路图中组件的异常数字,获取关联的异常详情,或跳转到日志、tracing 系统等进行手动查询
  • 根据异常详情或平台提示,确定待执行的预案和关联的组件
  • 在集群运行链路图中执行预案 (阻断问题或恢复服务)
  • 通过集群运行链路图中组件及交互的颜色,确认预案执行效果
  • 自动或手动结束问题跟踪

问题跟踪过程中记录的主要内容有:

  • issue
  • 异常发生的时刻
  • 异常处理期间执行的动作
  • 运行链路图 snapshot
  • 异常恢复的时刻

数据模型及竞争力分析

数据模型是稳定性保障最佳实践进行迭代、分享和应用的媒介,通用的洞察和预案可以形成标准化的服务,个性化的洞察和预案可通过固定的结构来描述,然后使用通用的控制器来落地。

以数据模型形成洞察+预案的稳定性保障服务,技术核心为:

  • 洞察模型
    • 关键问题:
      • 如何洞察集群稳定性?
      • 如何洞察业务迭代效率?
  • 数据模型
    • 关键问题:
      • 如何定义有效、可扩展的数据描述?

在技术核心的基础上,可以围绕如下的竞争力进行迭代:

  • 洞察
    • 全局化
    • 数字化
    • 可视化
  • 效率
    • 最短操作路径
    • 最小使用成本
  • 先进性
    • 流程化最佳实践

小结

通过 Spec 规范 7 种数据模型,我们可以基于结构化的描述来表征洞察+预案。以此为核心,不断迭代对稳定性保障的实践和理解,加速业务迭代。再扩展一步,也有可能基于该模型在发展方向反哺业务。

如果大家感兴趣,欢迎在留言区进行交流。