“入职一年,那个被高薪挖来的自动化软件测试被劝退了。”

324 阅读5分钟

其实,在很多小伙伴的想法中,是希望通过跳槽实现薪酬涨幅,可是跳槽不是冲动后决定,应该谨慎啊~

01

我的学弟,最近向我吐槽,2020 年上半年入职一家公司,当时是高薪挖走的他,所谓钱到位,工作也是充满干劲,不到一年的时间,参与了不少项目。

image.png

可是疲于应对工作,填了不少的技术“坑”,根本没时间去提升。

导致后期在完成公司给的工作时比较吃力,耽误项目的进程,竟被劝退了!

离职的时候约我一起撸串,颇有感慨地跟我说,还是要从坑里边爬出来不断学习的,之前虽然一直忙着填坑没闲着,但领导觉得你能力不行只会填坑,现在被劝退,下一步该怎么走都不知道。

我们总是寄希望于跳槽实现涨薪,可是也要不断地更新自己的核心竞争力,不然,被公司压榨完最后的价值,面临的则是被“淘汰”的风险!

02

因为常年混迹于 IT 圈,遇到很多程序员朋友,其中一位是一家互联网公司的程序员,做客户端4 年了,每年加薪也就 500 块钱,一次偶然的机会看到了新入职的同事的工资单,发现同事的工作居然比他高了 75%,

当下他就很不能接受,干的活一样,凭什么薪资待遇比他高那么多,于是心决定跳槽。

可是在重新求职的过程中,阿里的一场面试给了他重重一击……

“一面的时候就被面试官问的哑口无言,发现我所掌握的技术知识和能力只不过是测试领域里的冰山一角,自己有太多需要学习的专业知识和提升的能力。”

他告诉我,在走出阿里园区的时候,暗暗下定决心要系统地学习,来应对面试以及未来的岗位要求。

03

在互联网行业,大家逐渐都会有这种共识,要想工资涨得快,还是得跳槽……

公司的老员工想要涨工资真的很难,而被新人倒挂薪资更是常事……

那么怎么才能跳得好,薪资满意呢?我的几点建议:

  • 多看看机会。
  • 跳槽不是瞎跳的,尤其是不建议看在高薪的诱惑上跨行业跨方向的跳槽。
  • 提升自身核心竞争力。

那说到核心竞争力,怎么才能提高呢?

成年人想要改变生活、逆转状态时,会不约而同做一件事,那就是系统学习。

04

做为一名资深测试,接下来我想分享一下这些年来,我对于技术一些归纳和总结,和自己对作为一名高级测试需要掌握那些技能的笔记分享,希望能帮助到有心在技术这条道路上一路走到黑的朋友!

在这里还是要推荐下我自己建的Python自动化学习群:313782132 ,群里都是学Python自动化测试的,如果你正在学习Python ,小编欢迎你加入,大家都是测试开发党,不定期分享干货(只有Python软件测试相关的),包括我自己整理的一份2021最新的Python自动化资料。

进阶学习路线

自动化测试学习之路任重而道远,我们也都在奋斗的路上。下面是我熬夜整理出来的学习规划路线。希望能给你带来学习便利…

image.png

一、测试基础

了解测试的基础技能,掌握主流缺陷管理工具的使用,熟练测试环境的操作与运维

image.png

二、Linux必备知识

Linux作为现在最流行的软件环境系统,一定需要掌握,目前的招聘要求都需要有Linux能力。

image.png

三、Shell脚本

掌握Shell脚本:包括Shell基础与运用、Shell逻辑控制、Shell逻辑函数

image.png

四、互联网程序原理

自动化必经之路:前端开发基础知识以及互联网网络必备知识四、互联网程序原理

image.png

五、MySQL数据库

软件测试工程师必备MySQL数据库知识,不仅仅停留在基本的“增删改查”。

image.png

六、抓包工具

Fiddler,Wireshark,Sniffer,Tcpdump各种抓包工具适用于各种项目,总有一款适合你的

image.png

七、接口测试工具

接口测试神器,你绕不开的强大工具:Jmeter。小巧灵活:Postman

image.png

八、Web自动化测试Java&Python

了解自动化的目的,熟练掌握TestNG&unittest自动化框架,以及断言与日志处理

image.png

九、接口与移动端自动化

专业接口调用、测试解决方案。组建完整的web和接口自动化框架,Appium整体使用

image.png

十、敏捷测试&TestOps构建

揭开TestOps的神秘面纱,持续集成Jenkins框架烂熟于心

image.png

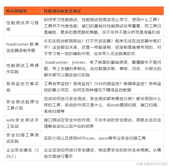
十一、性能测试&安全测试

软件测试的彼岸:性能测试和安全测试,选个方向努力爬坑吧!

image.png

过程很艰辛,但坚持到最后绝对不负众望…

看完这篇内容后,相信以下两件事,也会对你的个人提升有所帮助:

1、 点赞,让更多人能看到这篇文章,同时你的认可也会鼓励我创作更多优质内容。

2、 让自己变得更强:想一想,如果你想在测试这个行业一直做下去,你的经验和功能测试技术是远远不够的,你需要进阶,你需要一直丰富你的技术栈!还等什么!

最后:【可能给予你助力的教程】

tp.png 这些资料,对于做【软件测试】的朋友来说应该是最全面最完整的备战仓库,这个仓库也陪伴我走过了最艰难的路程,希望也能帮助到你!凡事要趁早,特别是技术行业,一定要提升技术功底。

关注我的微信公众号:【伤心的辣条】免费获取~