Android View 的绘制流程之 Layout 和 Draw 过程详解 (二)

471 阅读8分钟

View 的绘制系列文章:

 

在上一篇 Android View 的绘制流程之 Measure 过程详解 (一) ,已经详细的分析了 DecorView 和其子 View 的测量过程,接下去就要开始讲  layout 和 draw 流程。下面开始进入分析:

DecorView Layout 阶段

在 ViewRootImpl 中,调用 performLayout 方法来确定 DecorView 在屏幕中的位置,下面看下具体的代码逻辑:

// ViewRootImpl 
private void performLayout(WindowManager.LayoutParams lp, int desiredWindowWidth,
            int desiredWindowHeight) {
        mLayoutRequested = false;
        mScrollMayChange = true;
        mInLayout = true;

        final View host = mView;
        if (host == null) {
            return;
        }
        if (DEBUG_ORIENTATION || DEBUG_LAYOUT) {
            Log.v(mTag, "Laying out " + host + " to (" +
                    host.getMeasuredWidth() + ", " + host.getMeasuredHeight() + ")");
        }

        Trace.traceBegin(Trace.TRACE_TAG_VIEW, "layout");
        try {
       // 根据测量结果进行绘制 
            host.layout(0, 0, host.getMeasuredWidth(), host.getMeasuredHeight());

            mInLayout = false;
            int numViewsRequestingLayout = mLayoutRequesters.size();
            if (numViewsRequestingLayout > 0) {
                // requestLayout() was called during layout.
                // If no layout-request flags are set on the requesting views, there is no problem.
                // If some requests are still pending, then we need to clear those flags and do
                // a full request/measure/layout pass to handle this situation.
                ArrayList<View> validLayoutRequesters = getValidLayoutRequesters(mLayoutRequesters,
                        false);
                if (validLayoutRequesters != null) {
                    // Set this flag to indicate that any further requests are happening during
                    // the second pass, which may result in posting those requests to the next
                    // frame instead
                    mHandlingLayoutInLayoutRequest = true;

                    // Process fresh layout requests, then measure and layout
                    int numValidRequests = validLayoutRequesters.size();
                    for (int i = 0; i < numValidRequests; ++i) {
                        final View view = validLayoutRequesters.get(i);
                        Log.w("View", "requestLayout() improperly called by " + view +
                                " during layout: running second layout pass");
                        view.requestLayout();
                    }
                    measureHierarchy(host, lp, mView.getContext().getResources(),
                            desiredWindowWidth, desiredWindowHeight);
                    mInLayout = true;
                    host.layout(0, 0, host.getMeasuredWidth(), host.getMeasuredHeight());

                    mHandlingLayoutInLayoutRequest = false;

                    // Check the valid requests again, this time without checking/clearing the
                    // layout flags, since requests happening during the second pass get noop'd
                    validLayoutRequesters = getValidLayoutRequesters(mLayoutRequesters, true);
                    if (validLayoutRequesters != null) {
                        final ArrayList<View> finalRequesters = validLayoutRequesters;
                        // Post second-pass requests to the next frame
                        getRunQueue().post(new Runnable() {
                            @Override
                            public void run() {
                                int numValidRequests = finalRequesters.size();
                                for (int i = 0; i < numValidRequests; ++i) {
                                    final View view = finalRequesters.get(i);
                                    Log.w("View", "requestLayout() improperly called by " + view +
                                            " during second layout pass: posting in next frame");
                                    view.requestLayout();
                                }
                            }
                        });
                    }
                }

            }
        } finally {
            Trace.traceEnd(Trace.TRACE_TAG_VIEW);
        }
        mInLayout = false;
    }

当在 layout 绘制过程中,收到了关于重新 layout 的请求,会先判断这些请求里面哪些是有效的,如果是有效的,那么就必须先处理,清除 layout-request flags (View.PFLAG_FORCE_LAYOUT)这些标记,再做一次彻底的重绘工作:重新测量,layout。

那么对于 DecorView 来说,调用 layout 方法,就是对它自身进行布局,注意到传递的参数分别是 0,0, host.getMeasuredWidth, host.getMeasuredHeigh,它们分别代表了一个  View 的上下左右四个位置,显然,DecorView 的左上位置为 0,然后宽高为它的测量宽高,下面来看 layout 的具体代码:

// ViewGroup 
public final void layout(int l, int t, int r, int b) {
        if (!mSuppressLayout && (mTransition == null || !mTransition.isChangingLayout())) {
            if (mTransition != null) {
                mTransition.layoutChange(this);
            }
            super.layout(l, t, r, b);
        } else {
            // record the fact that we noop'd it; request layout when transition finishes
            mLayoutCalledWhileSuppressed = true;
        }
    }

 由于 ViewGroup 的 layout 方法是 final 类型,子类不能重写,这里调用了父类的  View#layout 方法,下面看看该方法是如何操作的:

// View   
public void layout(int l, int t, int r, int b) {
        if ((mPrivateFlags3 & PFLAG3_MEASURE_NEEDED_BEFORE_LAYOUT) != 0) {
            onMeasure(mOldWidthMeasureSpec, mOldHeightMeasureSpec);
            mPrivateFlags3 &= ~PFLAG3_MEASURE_NEEDED_BEFORE_LAYOUT;
        }

        int oldL = mLeft;
        int oldT = mTop;
        int oldB = mBottom;
        int oldR = mRight;
     // 设置界面的显示大小
        boolean changed = isLayoutModeOptical(mParent) ?
                setOpticalFrame(l, t, r, b) : setFrame(l, t, r, b);
     // 发生了改变,或者是需要重新 layout,那么就会进入 onLayout 逻辑
        if (changed || (mPrivateFlags & PFLAG_LAYOUT_REQUIRED) == PFLAG_LAYOUT_REQUIRED) {
            // 开始
            onLayout(changed, l, t, r, b);

            if (shouldDrawRoundScrollbar()) {
                if(mRoundScrollbarRenderer == null) {
                    mRoundScrollbarRenderer = new RoundScrollbarRenderer(this);
                }
            } else {
                mRoundScrollbarRenderer = null;
            }
       // 清除请求 layout 的标记
            mPrivateFlags &= ~PFLAG_LAYOUT_REQUIRED;

            ListenerInfo li = mListenerInfo;
            if (li != null && li.mOnLayoutChangeListeners != null) {
                ArrayList<OnLayoutChangeListener> listenersCopy =
                        (ArrayList<OnLayoutChangeListener>)li.mOnLayoutChangeListeners.clone();
                int numListeners = listenersCopy.size();
                for (int i = 0; i < numListeners; ++i) {
                    listenersCopy.get(i).onLayoutChange(this, l, t, r, b, oldL, oldT, oldR, oldB);
                }
            }
        }

        final boolean wasLayoutValid = isLayoutValid();

        mPrivateFlags &= ~PFLAG_FORCE_LAYOUT;
        mPrivateFlags3 |= PFLAG3_IS_LAID_OUT;

        if (!wasLayoutValid && isFocused()) {
            mPrivateFlags &= ~PFLAG_WANTS_FOCUS;
            if (canTakeFocus()) {
                // We have a robust focus, so parents should no longer be wanting focus.
                clearParentsWantFocus();
            } else if (getViewRootImpl() == null || !getViewRootImpl().isInLayout()) {
                // This is a weird case. Most-likely the user, rather than ViewRootImpl, called
                // layout. In this case, there's no guarantee that parent layouts will be evaluated
                // and thus the safest action is to clear focus here.
                clearFocusInternal(null, /* propagate */ true, /* refocus */ false);
                clearParentsWantFocus();
            } else if (!hasParentWantsFocus()) {
                // original requestFocus was likely on this view directly, so just clear focus
                clearFocusInternal(null, /* propagate */ true, /* refocus */ false);
            }
            // otherwise, we let parents handle re-assigning focus during their layout passes.
        } else if ((mPrivateFlags & PFLAG_WANTS_FOCUS) != 0) {
            mPrivateFlags &= ~PFLAG_WANTS_FOCUS;
            View focused = findFocus();
            if (focused != null) {
                // Try to restore focus as close as possible to our starting focus.
                if (!restoreDefaultFocus() && !hasParentWantsFocus()) {
                    // Give up and clear focus once we've reached the top-most parent which wants
                    // focus.
                    focused.clearFocusInternal(null, /* propagate */ true, /* refocus */ false);
                }
            }
        }

        if ((mPrivateFlags3 & PFLAG3_NOTIFY_AUTOFILL_ENTER_ON_LAYOUT) != 0) {
            mPrivateFlags3 &= ~PFLAG3_NOTIFY_AUTOFILL_ENTER_ON_LAYOUT;
            notifyEnterOrExitForAutoFillIfNeeded(true);
        }
    }

 调用了 setFrame 方法,并把四个位置信息传递进去,这个方法用于确定 View 的四个顶点的位置,看下具体的代码:

protected boolean setFrame(int left, int top, int right, int bottom) {
        boolean changed = false;

        if (DBG) {
            Log.d(VIEW_LOG_TAG, this + " View.setFrame(" + left + "," + top + ","
                    + right + "," + bottom + ")");
        }
     // 有一个不一样说明发生了改变
        if (mLeft != left || mRight != right || mTop != top || mBottom != bottom) {
            changed = true;

            // Remember our drawn bit
            int drawn = mPrivateFlags & PFLAG_DRAWN;

            int oldWidth = mRight - mLeft;
            int oldHeight = mBottom - mTop;
            int newWidth = right - left;
            int newHeight = bottom - top;
            boolean sizeChanged = (newWidth != oldWidth) || (newHeight != oldHeight);

            // Invalidate our old position
            invalidate(sizeChanged);

            mLeft = left;
            mTop = top;
            mRight = right;
            mBottom = bottom;
            mRenderNode.setLeftTopRightBottom(mLeft, mTop, mRight, mBottom);
       // 做好标记
            mPrivateFlags |= PFLAG_HAS_BOUNDS;

       // size 改变的回调
            if (sizeChanged) {
                sizeChange(newWidth, newHeight, oldWidth, oldHeight);
            }

            if ((mViewFlags & VISIBILITY_MASK) == VISIBLE || mGhostView != null) {
                // If we are visible, force the DRAWN bit to on so that
                // this invalidate will go through (at least to our parent).
                // This is because someone may have invalidated this view
                // before this call to setFrame came in, thereby clearing
                // the DRAWN bit.
                mPrivateFlags |= PFLAG_DRAWN;
                invalidate(sizeChanged);
                // parent display list may need to be recreated based on a change in the bounds
                // of any child
                invalidateParentCaches();
            }

            // Reset drawn bit to original value (invalidate turns it off)
            mPrivateFlags |= drawn;

            mBackgroundSizeChanged = true;
            mDefaultFocusHighlightSizeChanged = true;
            if (mForegroundInfo != null) {
                mForegroundInfo.mBoundsChanged = true;
            }

            notifySubtreeAccessibilityStateChangedIfNeeded();
        }
        return changed;
    }

这里我们看到它对 mLeft、mTop、mRight、mBottom 这四个值进行了重新赋值,对于每一个View,包括 ViewGroup 来说,以上四个值保存了 Viwe 的位置信息,所以这四个值是最终宽高,也即是说,如果要得到 View 的位置信息,那么就应该在 layout 方法完成后调用 getLeft()、getTop() 等方法来取得最终宽高, 如果是在此之前调用相应的方法,只能得到 0 的结果。当初始化完毕后,ViewGroup 的布局流程也就完成了。

赋值后,前后对比大小,如果发生了改变,就会调用了 sizeChange()方法,最终会回调 onSizeChanged,标明 view 的尺寸发生了变化,第一次 laout 的时候也会调用。在自定义view 的时候,可以在这里获取控件的宽和高度。

  private void sizeChange(int newWidth, int newHeight, int oldWidth, int oldHeight) {
        onSizeChanged(newWidth, newHeight, oldWidth, oldHeight);
      ......
}

子 View Layout 流程

当 DecorView 确定好了自己的位置之后,开始调用 onLayout 来确定子 view 的位置。对于 onLayout 方法,View 和 ViewGroup 类是空实现,接下来看 FrameLayout 的实现:

// FrameLayout 
protected void onLayout(boolean changed, int left, int top, int right, int bottom) {
        layoutChildren(left, top, right, bottom, false /* no force left gravity */);
    }

 可以看到,该方法调用了 layoutChildren 来确定子 view 的位置。

// FrameLaout   
void layoutChildren(int left, int top, int right, int bottom, boolean forceLeftGravity) {
        final int count = getChildCount();
     // 获取 DecoverView 剩余的空间范围
        final int parentLeft = getPaddingLeftWithForeground();
        final int parentRight = right - left - getPaddingRightWithForeground();

        final int parentTop = getPaddingTopWithForeground();
        final int parentBottom = bottom - top - getPaddingBottomWithForeground();

        for (int i = 0; i < count; i++) {
            final View child = getChildAt(i);
            if (child.getVisibility() != GONE) {
                final LayoutParams lp = (LayoutParams) child.getLayoutParams();

                final int width = child.getMeasuredWidth();
                final int height = child.getMeasuredHeight();

                int childLeft;
                int childTop;
          // DEFAULT_CHILD_GRAVITY = Gravity.TOP | Gravity.START 默认是在左上角
int gravity = lp.gravity;
                if (gravity == -1) {
                    gravity = DEFAULT_CHILD_GRAVITY;
                }

                final int layoutDirection = getLayoutDirection();
                final int absoluteGravity = Gravity.getAbsoluteGravity(gravity, layoutDirection);
                final int verticalGravity = gravity & Gravity.VERTICAL_GRAVITY_MASK;
          // 确定左边起始点
                switch (absoluteGravity & Gravity.HORIZONTAL_GRAVITY_MASK) {
                    case Gravity.CENTER_HORIZONTAL:
                        childLeft = parentLeft + (parentRight - parentLeft - width) / 2 +
                        lp.leftMargin - lp.rightMargin;
                        break;
                    case Gravity.RIGHT:
                        if (!forceLeftGravity) {
                            childLeft = parentRight - width - lp.rightMargin;
                            break;
                        }
                    case Gravity.LEFT:
                    default:
                        childLeft = parentLeft + lp.leftMargin;
                }
          // 确定上边起始点
                switch (verticalGravity) {
                    case Gravity.TOP:
                        childTop = parentTop + lp.topMargin;
                        break;
                    case Gravity.CENTER_VERTICAL:
                        childTop = parentTop + (parentBottom - parentTop - height) / 2 +
                        lp.topMargin - lp.bottomMargin;
                        break;
                    case Gravity.BOTTOM:
                        childTop = parentBottom - height - lp.bottomMargin;
                        break;
                    default:
                        childTop = parentTop + lp.topMargin;
                }

                child.layout(childLeft, childTop, childLeft + width, childTop + height);
            }
        }
    }

先梳理一下以上逻辑:

  • 首先先获取父容器的 padding 值,得到 DecorView 的可用于显示的空间范围。
  • 然后遍历其每一个子 View,根据子 View 的 layout_gravity 属性、子 View 的测量宽高、父容器的 padding 值、来确定子 View 的左上角的坐标位置
  • 然后调用 child.layout 方法,参数是左上角坐标和自身宽高结合起来的,这样就可以确定子 View 的位置。

最终调用 layout 是 View#layout,前面已经分析过,就不在分析了。

可以看到子 View 的布局流程也很简单,如果子 View 是一个 ViewGroup,那么就会重复以上步骤,如果是一个 View,那么会直接调用 View#layout 方法,根据以上分析,在该方法内部会设置 view 的四个布局参数,接着调用 onLayout 方法 :

protected void onLayout(boolean changed, int left, int top, int right, int bottom) {

}

此方法是一个空方法,也就是说需要子类去实现此方法,不同的 View 实现方式不同,这里就不分析了。

layout阶段的基本思想也是由根View开始,递归地完成整个控件树的布局(layout)工作。 

对于宽高的获取这里在总结下:

 

 

 这里需要注意一下,在非一般情况下,也就是通过人为设置,重写View的layout()强行设置,这种情况下,测量的值与最终的值是不一样的。

Layout 整体的流程图

上面分别从 View 和 ViewGroup 的角度讲解了布局流程,这里再以流程图的形式归纳一下整个 Layout 过程,便于加深记忆:

 

DecorView Draw 流程

Draw 的入口也是在 ViewRootImpl 中,执行 ViewRootImpl#performTraversals 中会执行 ViewRootIml#performDraw:

private void performDraw() {
...
//fullRedrawNeeded,它的作用是判断是否需要重新绘制全部视图
draw(fullRedrawNeeded);
...
}

然后会执行到 ViewRootImpl#draw:

private void draw(boolean fullRedrawNeeded) {
 ...
 //获取mDirty,该值表示需要重绘的区域
 final Rect dirty = mDirty;
 if (mSurfaceHolder != null) {
  // The app owns the surface, we won't draw.
  dirty.setEmpty();
  if (animating) {
   if (mScroller != null) {
    mScroller.abortAnimation();
   }
   disposeResizeBuffer();
  }
  return;
 }

 //如果fullRedrawNeeded为真,则把dirty区域置为整个屏幕,表示整个视图都需要绘制
 //第一次绘制流程,需要绘制所有视图
 if (fullRedrawNeeded) {
  mAttachInfo.mIgnoreDirtyState = true;
  dirty.set(0, 0, (int) (mWidth * appScale + 0.5f), (int) (mHeight * appScale + 0.5f));
 }
 ...
 if (!drawSoftware(surface, mAttachInfo, xOffset, yOffset, scalingRequired, dirty)) {
    return;
  }
}

 接着会执行到 ViewRootIml#drawSoftware,然后在 ViewRootIml#drawSoftware 会执行到 mView.draw(canvas)。

private boolean drawSoftware(Surface surface, AttachInfo attachInfo, int xoff, int yoff,
   boolean scalingRequired, Rect dirty) {
 final Canvas canvas;
  //锁定canvas区域,由dirty区域决定
  //这个canvas就是我们想在上面绘制东西的画布
  canvas = mSurface.lockCanvas(dirty);
  ...
 //画布支持位图的密度,和手机分辨率相关
  canvas.setDensity(mDensity);
 ...
   if (!canvas.isOpaque() || yoff != 0 || xoff != 0) {
                canvas.drawColor(0, PorterDuff.Mode.CLEAR);
            }
   ...
      canvas.translate(-xoff, -yoff);
   ...
   //正式开始绘制
   mView.draw(canvas);
  ...
 //提交需要绘制的东西
  surface.unlockCanvasAndPost(canvas);
}

 mView.draw(canvas) 开始真正的绘制。此处 mView 就是 DecorView,先看 DecorView 中 Draw 的方法:

  public void draw(Canvas canvas) {
        super.draw(canvas);

        if (mMenuBackground != null) {
            mMenuBackground.draw(canvas);
        }
    }

 里面会调用 View#draw:

    public void draw(Canvas canvas) {
        final int privateFlags = mPrivateFlags;
        final boolean dirtyOpaque = (privateFlags & PFLAG_DIRTY_MASK) == PFLAG_DIRTY_OPAQUE &&
                (mAttachInfo == null || !mAttachInfo.mIgnoreDirtyState);
        mPrivateFlags = (privateFlags & ~PFLAG_DIRTY_MASK) | PFLAG_DRAWN;

        /*
         * Draw traversal performs several drawing steps which must be executed
         * in the appropriate order:
         *
         *      1. Draw the background
         *      2. If necessary, save the canvas' layers to prepare for fading
         *      3. Draw view's content
         *      4. Draw children
         *      5. If necessary, draw the fading edges and restore layers
         *      6. Draw decorations (scrollbars for instance)
         */

        // Step 1, draw the background, if needed
        int saveCount;

        //绘制背景
        if (!dirtyOpaque) {
            drawBackground(canvas);
        }

        // 如果可以跳过2和5步
        final int viewFlags = mViewFlags;
      //判断是否有绘制衰退边缘的标示
        boolean horizontalEdges = (viewFlags & FADING_EDGE_HORIZONTAL) != 0;
        boolean verticalEdges = (viewFlags & FADING_EDGE_VERTICAL) != 0;
     // 如果没有绘制衰退边缘只需要3,4,6步
        if (!verticalEdges && !horizontalEdges) {
            // Step 3, draw the content
            if (!dirtyOpaque) onDraw(canvas);

            // Step 4, draw the children
            dispatchDraw(canvas);

            // Overlay is part of the content and draws beneath Foreground
            if (mOverlay != null && !mOverlay.isEmpty()) {
                mOverlay.getOverlayView().dispatchDraw(canvas);
            }

            // Step 6, draw decorations (foreground, scrollbars)
            onDrawForeground(canvas);

            // we're done...
            return;
        }

        /*
         * Here we do the full fledged routine...
         * (this is an uncommon case where speed matters less,
         * this is why we repeat some of the tests that have been
         * done above)
         */

        boolean drawTop = false;
        boolean drawBottom = false;
        boolean drawLeft = false;
        boolean drawRight = false;

        float topFadeStrength = 0.0f;
        float bottomFadeStrength = 0.0f;
        float leftFadeStrength = 0.0f;
        float rightFadeStrength = 0.0f;

        // Step 2, save the canvas' layers
        int paddingLeft = mPaddingLeft;

        final boolean offsetRequired = isPaddingOffsetRequired();
        if (offsetRequired) {
            paddingLeft += getLeftPaddingOffset();
        }

        int left = mScrollX + paddingLeft;
        int right = left + mRight - mLeft - mPaddingRight - paddingLeft;
        int top = mScrollY + getFadeTop(offsetRequired);
        int bottom = top + getFadeHeight(offsetRequired);

        if (offsetRequired) {
            right += getRightPaddingOffset();
            bottom += getBottomPaddingOffset();
        }

        final ScrollabilityCache scrollabilityCache = mScrollCache;
        final float fadeHeight = scrollabilityCache.fadingEdgeLength;
        int length = (int) fadeHeight;

        // clip the fade length if top and bottom fades overlap
        // overlapping fades produce odd-looking artifacts
        if (verticalEdges && (top + length > bottom - length)) {
            length = (bottom - top) / 2;
        }

        // also clip horizontal fades if necessary
        if (horizontalEdges && (left + length > right - length)) {
            length = (right - left) / 2;
        }

        if (verticalEdges) {
            topFadeStrength = Math.max(0.0f, Math.min(1.0f, getTopFadingEdgeStrength()));
            drawTop = topFadeStrength * fadeHeight > 1.0f;
            bottomFadeStrength = Math.max(0.0f, Math.min(1.0f, getBottomFadingEdgeStrength()));
            drawBottom = bottomFadeStrength * fadeHeight > 1.0f;
        }

        if (horizontalEdges) {
            leftFadeStrength = Math.max(0.0f, Math.min(1.0f, getLeftFadingEdgeStrength()));
            drawLeft = leftFadeStrength * fadeHeight > 1.0f;
            rightFadeStrength = Math.max(0.0f, Math.min(1.0f, getRightFadingEdgeStrength()));
            drawRight = rightFadeStrength * fadeHeight > 1.0f;
        }

        saveCount = canvas.getSaveCount();

        int solidColor = getSolidColor();
        if (solidColor == 0) {
            final int flags = Canvas.HAS_ALPHA_LAYER_SAVE_FLAG;

            if (drawTop) {
                canvas.saveLayer(left, top, right, top + length, null, flags);
            }

            if (drawBottom) {
                canvas.saveLayer(left, bottom - length, right, bottom, null, flags);
            }

            if (drawLeft) {
                canvas.saveLayer(left, top, left + length, bottom, null, flags);
            }

            if (drawRight) {
                canvas.saveLayer(right - length, top, right, bottom, null, flags);
            }
        } else {
            scrollabilityCache.setFadeColor(solidColor);
        }

        // Step 3, draw the content
        if (!dirtyOpaque) onDraw(canvas);

        // Step 4, draw the children
        dispatchDraw(canvas);

        // Step 5, draw the fade effect and restore layers
        final Paint p = scrollabilityCache.paint;
        final Matrix matrix = scrollabilityCache.matrix;
        final Shader fade = scrollabilityCache.shader;

        if (drawTop) {
            matrix.setScale(1, fadeHeight * topFadeStrength);
            matrix.postTranslate(left, top);
            fade.setLocalMatrix(matrix);
            p.setShader(fade);
            canvas.drawRect(left, top, right, top + length, p);
        }

        if (drawBottom) {
            matrix.setScale(1, fadeHeight * bottomFadeStrength);
            matrix.postRotate(180);
            matrix.postTranslate(left, bottom);
            fade.setLocalMatrix(matrix);
            p.setShader(fade);
            canvas.drawRect(left, bottom - length, right, bottom, p);
        }

        if (drawLeft) {
            matrix.setScale(1, fadeHeight * leftFadeStrength);
            matrix.postRotate(-90);
            matrix.postTranslate(left, top);
            fade.setLocalMatrix(matrix);
            p.setShader(fade);
            canvas.drawRect(left, top, left + length, bottom, p);
        }

        if (drawRight) {
            matrix.setScale(1, fadeHeight * rightFadeStrength);
            matrix.postRotate(90);
            matrix.postTranslate(right, top);
            fade.setLocalMatrix(matrix);
            p.setShader(fade);
            canvas.drawRect(right - length, top, right, bottom, p);
        }

        canvas.restoreToCount(saveCount);

        // Overlay is part of the content and draws beneath Foreground
        if (mOverlay != null && !mOverlay.isEmpty()) {
            mOverlay.getOverlayView().dispatchDraw(canvas);
        }

        // Step 6, draw decorations (foreground, scrollbars)
        onDrawForeground(canvas);
    }

可以看到,draw过程比较复杂,但是逻辑十分清晰,而官方注释也清楚地说明了每一步的做法。我们首先来看一开始的标记位 dirtyOpaque,该标记位的作用是判断当前 View 是否是透明的,如果 View 是透明的,那么根据下面的逻辑可以看出,将不会执行一些步骤,比如绘制背景、绘制内容等。这样很容易理解,因为一个 View 既然是透明的,那就没必要绘制它了。接着是绘制流程的六个步骤,这里先小结这六个步骤分别是什么,然后再展开来讲。绘制流程的六个步骤:

  1. 对 View 的背景进行绘制
  2. 保存当前的图层信息(可跳过)
  3. 绘制 View 的内容
  4. 对 View 的子 View 进行绘制(如果有子 View )
  5. 绘制 View 的褪色的边缘,类似于阴影效果(可跳过)
  6. 绘制 View 的装饰(例如:滚动条)

其中第2步和第5步是可以跳过的,我们这里不做分析,我们重点来分析其它步骤。

ViewGroup子类默认情况下就是不执行 onDraw 方法的,在 ViewGroup 源码中的 initViewGroup() 方法中设置了一个标记,源码如下:

private void initViewGroup() {
        // ViewGroup doesn't draw by default
        if (!debugDraw()) {
            setFlags(WILL_NOT_DRAW, DRAW_MASK);
        }
        ......
}

看第二行注释也知道,ViewGroup 默认情况下是不会 draw 的。第四行调用 setFlags 方法设置标记 WILL_NOT_DRAW,在回到 View 中 draw 方法看第2行代码:

1  final int privateFlags = mPrivateFlags;
2  final boolean dirtyOpaque = (privateFlags & PFLAG_DIRTY_MASK) == PFLAG_DIRTY_OPAQUE &&
3      (mAttachInfo == null || !mAttachInfo.mIgnoreDirtyState);

 

setFlags 方法就是对 View中mPrivateFlags 值进行相应改变,我们设置标记 WILL_NOT_DRAW 那么 dirtyOpaque 得到的值就为 true,从而 if (!dirtyOpaque) 不成立,也就不会执行onDraw 方法。

1. 绘制背景

View#drawBackground

    private void drawBackground(Canvas canvas) {
       //获取背景的Drawable,没有就不需要绘制
        final Drawable background = mBackground;
        if (background == null) {
            return;
        }
       //确定背景Drawable边界
        setBackgroundBounds();
        ...

       //如果有偏移量先偏移画布再将drawable绘制上去
        final int scrollX = mScrollX;
        final int scrollY = mScrollY;
        if ((scrollX | scrollY) == 0) {
            background.draw(canvas);
        } else {
            canvas.translate(scrollX, scrollY);
            //此处会执行各种Drawable对应的draw方法
            background.draw(canvas);
            //把画布的原点移回去,drawable在屏幕上的位置不动
            canvas.translate(-scrollX, -scrollY);
        }
    }

3. 绘制 View 的内容

先跳过第 2 步,是因为不是所有的 View 都需绘制褪色边缘。DecorView#onDraw:

   public void onDraw(Canvas c) {
        super.onDraw(c);

        mBackgroundFallback.draw(this, mContentRoot, c, mWindow.mContentParent,
                mStatusColorViewState.view, mNavigationColorViewState.view);
    }

View#onDraw

  protected void onDraw(Canvas canvas) {

  }

onDraw 是空实现,需要子 View 自己去绘制。对于DecorView 一般也没啥内容,除了需要背景颜色等,所以本身并需要绘制啥。

4. 绘制子View

DecorView 绘制完成后,开始绘制子 View,所以 ViewGroup 的绘制需要绘制子 View,直接看看 ViewGroup#dispatchDraw:

protected void dispatchDraw(Canvas canvas) {
       boolean usingRenderNodeProperties = canvas.isRecordingFor(mRenderNode);
       final int childrenCount = mChildrenCount;
       final View[] children = mChildren;
       int flags = mGroupFlags;

//ViewGroup是否有设置子View入场动画,如果有绑定到View
// 启动动画控制器
      ...

//指定修改区域
       int clipSaveCount = 0;
       final boolean clipToPadding = (flags & CLIP_TO_PADDING_MASK) == CLIP_TO_PADDING_MASK;
    // 不让子view绘制在pandding里面,也就是去除padding
       if (clipToPadding) {
           clipSaveCount = canvas.save();
           canvas.clipRect(mScrollX + mPaddingLeft, mScrollY + mPaddingTop,
                   mScrollX + mRight - mLeft - mPaddingRight,
                   mScrollY + mBottom - mTop - mPaddingBottom);
       }

     ...

       for (int i = 0; i < childrenCount; i++) {
//先取mTransientViews中的View,mTransientViews中的View通过addTransientView添加,它们只是容器渲染的一个item
           while (transientIndex >= 0 && mTransientIndices.get(transientIndex) == i) {
               final View transientChild = mTransientViews.get(transientIndex);
               if ((transientChild.mViewFlags & VISIBILITY_MASK) == VISIBLE ||
                       transientChild.getAnimation() != null) {
                   more |= drawChild(canvas, transientChild, drawingTime);
               }
               transientIndex++;
               if (transientIndex >= transientCount) {
                   transientIndex = -1;
               }
           }
           int childIndex = customOrder ? getChildDrawingOrder(childrenCount, i) : i;
           final View child = (preorderedList == null)
                   ? children[childIndex] : preorderedList.get(childIndex);
           if ((child.mViewFlags & VISIBILITY_MASK) == VISIBLE || child.getAnimation() != null) {
               more |= drawChild(canvas, child, drawingTime);
           }
       }
    ...
   }

ViewGroup#dispatchDraw 的流程是先启动第一次加到布局中的动画,然后确定绘制区域,遍历绘制 View,遍历 View 的时候优先绘制渲染的 mTransientViews,绘制 View 调用到ViewGroup#drawChild:

protected boolean drawChild(Canvas canvas, View child, long drawingTime) {
        //View中有两个draw方法
        //这个多参数的draw用于view绘制自身内容
        return child.draw(canvas, this, drawingTime);
    }

 View#draw(canvas, this, drawingTime)

boolean draw(Canvas canvas, ViewGroup parent, long drawingTime) {
 
       boolean drawingWithRenderNode = mAttachInfo != null
                && mAttachInfo.mHardwareAccelerated
                && hardwareAcceleratedCanvas;
      ...

     //主要判断是否有绘制缓存,如果有,直接使用缓存,如果没有,调用 draw(canvas)方法
        if (!drawingWithDrawingCache) {
            if (drawingWithRenderNode) {
                mPrivateFlags &= ~PFLAG_DIRTY_MASK;
                ((DisplayListCanvas) canvas).drawRenderNode(renderNode);
            } else {
                // Fast path for layouts with no backgrounds
                if ((mPrivateFlags & PFLAG_SKIP_DRAW) == PFLAG_SKIP_DRAW) {
                    mPrivateFlags &= ~PFLAG_DIRTY_MASK;
                    dispatchDraw(canvas);
                } else {
                    draw(canvas);
                }
            }
        } else if (cache != null) {
            mPrivateFlags &= ~PFLAG_DIRTY_MASK;
            if (layerType == LAYER_TYPE_NONE) {
                // no layer paint, use temporary paint to draw bitmap
                Paint cachePaint = parent.mCachePaint;
                if (cachePaint == null) {
                    cachePaint = new Paint();
                    cachePaint.setDither(false);
                    parent.mCachePaint = cachePaint;
                }
                cachePaint.setAlpha((int) (alpha * 255));
                canvas.drawBitmap(cache, 0.0f, 0.0f, cachePaint);
            } else {
                // use layer paint to draw the bitmap, merging the two alphas, but also restore
                int layerPaintAlpha = mLayerPaint.getAlpha();
                mLayerPaint.setAlpha((int) (alpha * layerPaintAlpha));
                canvas.drawBitmap(cache, 0.0f, 0.0f, mLayerPaint);
                mLayerPaint.setAlpha(layerPaintAlpha);
            }
      }
}

首先判断是否已经有缓存,即之前是否已经绘制过一次了,如果没有,则会调用 draw(canvas) 方法,开始正常的绘制,即上面所说的六个步骤,否则利用缓存来显示。

这一步也可以归纳为 ViewGroup 绘制过程,它对子 View 进行了绘制,而子 View 又会调用自身的 draw 方法来绘制自身,这样不断遍历子 View 及子 View 的不断对自身的绘制,从而使得 View 树完成绘制。

对于自定义 View ,如果需要绘制东西的话,直接重新 onDraw 就可以了。

6. 绘制装饰

    public void onDrawForeground(Canvas canvas) {
     //绘制滑动指示
        onDrawScrollIndicators(canvas);
     //绘制ScrollBar
        onDrawScrollBars(canvas);
     //获取前景色的Drawable,绘制到canvas上
        final Drawable foreground = mForegroundInfo != null ? mForegroundInfo.mDrawable : null;
        if (foreground != null) {
            if (mForegroundInfo.mBoundsChanged) {
                mForegroundInfo.mBoundsChanged = false;
                final Rect selfBounds = mForegroundInfo.mSelfBounds;
                final Rect overlayBounds = mForegroundInfo.mOverlayBounds;
                if (mForegroundInfo.mInsidePadding) {
                    selfBounds.set(0, 0, getWidth(), getHeight());
                } else {
                    selfBounds.set(getPaddingLeft(), getPaddingTop(),
                            getWidth() - getPaddingRight(), getHeight() - getPaddingBottom());
                }
                final int ld = getLayoutDirection();
                Gravity.apply(mForegroundInfo.mGravity, foreground.getIntrinsicWidth(),
                        foreground.getIntrinsicHeight(), selfBounds, overlayBounds, ld);
                foreground.setBounds(overlayBounds);
            }
            foreground.draw(canvas);
        }
    }

 2和5.绘制View的褪色边缘

当 horizontalEdges 或者 verticalEdges 有一个 true 的时候,表示需要绘制 View 的褪色边缘:

     boolean horizontalEdges = (viewFlags & FADING_EDGE_HORIZONTAL) != 0;
     boolean verticalEdges = (viewFlags & FADING_EDGE_VERTICAL) != 0;

这时候先计算出是否需要绘制上下左右的褪色边缘和它的参数,然后保存视图层:

        int paddingLeft = mPaddingLeft;
        final boolean offsetRequired = isPaddingOffsetRequired();
        if (offsetRequired) {
            paddingLeft += getLeftPaddingOffset();
        }
        int left = mScrollX + paddingLeft;
        int right = left + mRight - mLeft - mPaddingRight - paddingLeft;
        int top = mScrollY + getFadeTop(offsetRequired);
        int bottom = top + getFadeHeight(offsetRequired);
        if (offsetRequired) {
            right += getRightPaddingOffset();
            bottom += getBottomPaddingOffset();
        }
        final ScrollabilityCache scrollabilityCache = mScrollCache;
        final float fadeHeight = scrollabilityCache.fadingEdgeLength;
        int length = (int) fadeHeight;
        if (verticalEdges && (top + length > bottom - length)) {
            length = (bottom - top) / 2;
        }
        if (horizontalEdges && (left + length > right - length)) {
            length = (right - left) / 2;
        }
        if (verticalEdges) {
            topFadeStrength = Math.max(0.0f, Math.min(1.0f, getTopFadingEdgeStrength()));
            drawTop = topFadeStrength * fadeHeight > 1.0f;
            bottomFadeStrength = Math.max(0.0f, Math.min(1.0f, getBottomFadingEdgeStrength()));
            drawBottom = bottomFadeStrength * fadeHeight > 1.0f;
        }
        if (horizontalEdges) {
            leftFadeStrength = Math.max(0.0f, Math.min(1.0f, getLeftFadingEdgeStrength()));
            drawLeft = leftFadeStrength * fadeHeight > 1.0f;
            rightFadeStrength = Math.max(0.0f, Math.min(1.0f, getRightFadingEdgeStrength()));
            drawRight = rightFadeStrength * fadeHeight > 1.0f;
        }
        saveCount = canvas.getSaveCount();
        int solidColor = getSolidColor();
        if (solidColor == 0) {
            final int flags = Canvas.HAS_ALPHA_LAYER_SAVE_FLAG;
            if (drawTop) {
                canvas.saveLayer(left, top, right, top + length, null, flags);
            }
            if (drawBottom) {
                canvas.saveLayer(left, bottom - length, right, bottom, null, flags);
            }
            if (drawLeft) {
                canvas.saveLayer(left, top, left + length, bottom, null, flags);
            }
            if (drawRight) {
                canvas.saveLayer(right - length, top, right, bottom, null, flags);
            }
        } else {
            scrollabilityCache.setFadeColor(solidColor);
        }

绘制褪色边缘,恢复视图层 :

        final Paint p = scrollabilityCache.paint;
        final Matrix matrix = scrollabilityCache.matrix;
        final Shader fade = scrollabilityCache.shader;
        if (drawTop) {
            matrix.setScale(1, fadeHeight * topFadeStrength);
            matrix.postTranslate(left, top);
            fade.setLocalMatrix(matrix);
            p.setShader(fade);
            canvas.drawRect(left, top, right, top + length, p);
        }
        if (drawBottom) {
            matrix.setScale(1, fadeHeight * bottomFadeStrength);
            matrix.postRotate(180);
            matrix.postTranslate(left, bottom);
            fade.setLocalMatrix(matrix);
            p.setShader(fade);
            canvas.drawRect(left, bottom - length, right, bottom, p);
        }
        if (drawLeft) {
            matrix.setScale(1, fadeHeight * leftFadeStrength);
            matrix.postRotate(-90);
            matrix.postTranslate(left, top);
            fade.setLocalMatrix(matrix);
            p.setShader(fade);
            canvas.drawRect(left, top, left + length, bottom, p);
        }
        if (drawRight) {
            matrix.setScale(1, fadeHeight * rightFadeStrength);
            matrix.postRotate(90);
            matrix.postTranslate(right, top);
            fade.setLocalMatrix(matrix);
            p.setShader(fade);
            canvas.drawRect(right - length, top, right, bottom, p);
        }
        canvas.restoreToCount(saveCount);

所谓的绘制装饰,就是指 View 除了背景、内容、子 View 的其余部分,例如滚动条等。

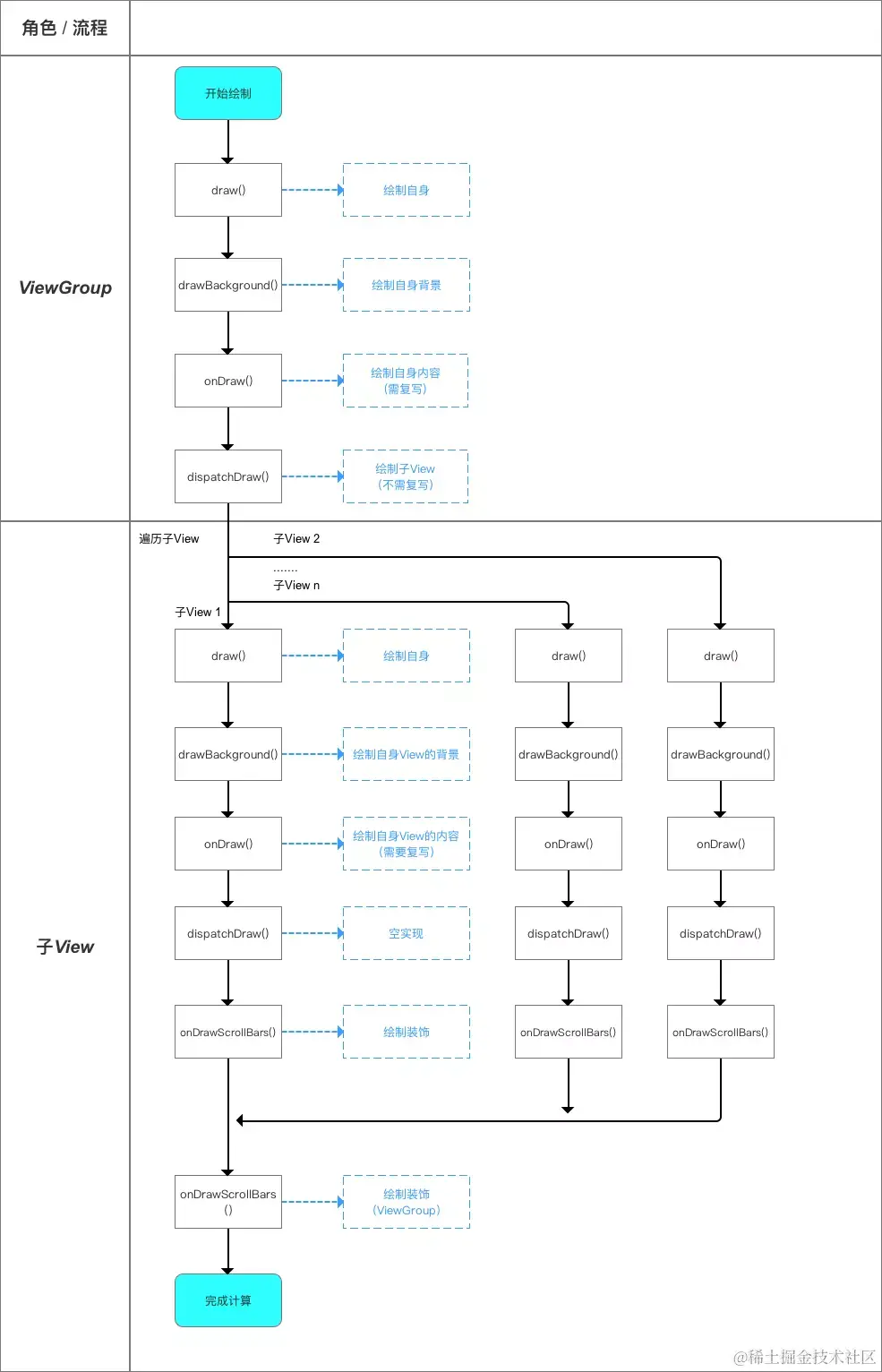
最后附上 View 的 draw 流程:

 

 

到此,View 的绘制流程就讲完了,下一篇会讲自定义 View。

小结:

  • view 不停找 parent 可以一直找到 DecorView,按理说 DecorView 是顶点了,但是 DecorView 还有个虚拟父 view,ViewRootImpl。 ViewRootImpl 不是一个 View 或者ViewGroup,他有个成员 mView 是 DecorView,所有的操作从 ViewRootImpl 开始自上而下分发
  • view 的 invalidate 不会导致 ViewRootImpl 的 invalidate 被调用,而是递归调用父 view的invalidateChildInParent,直到 ViewRootImpl 的 invalidateChildInParent,然后触发peformTraversals,会导致当前 view 被重绘,由于 mLayoutRequested 为 false,不会导致 onMeasure 和 onLayout 被调用,而 OnDraw 会被调用
  • 一个 view 的 invalidate 会导致本身 PFLAG_INVALIDATED 置 1,导致本身以及父族 viewgroup 的 PFLAG_DRAWING_CACHE_VALID 置 0
  • requestLayout 会直接递归调用父窗口的 requestLayout,直到 ViewRootImpl,然后触发 peformTraversals,由于 mLayoutRequested 为 true,会导致 onMeasure 和onLayout 被调用。不一定会触发 OnDraw
  • requestLayout 触发 onDraw 可能是因为在在 layout 过程中发现 l, t, r, b 和以前不一样,那就会触发一次 invalidate,所以触发了onDraw,也可能是因为别的原因导致 mDirty 非空(比如在跑动画)
  • requestLayout 会导致自己以及父族 view 的 PFLAG_FORCE_LAYOUT 和 PFLAG_INVALIDATED 标志被设置。
  • 一般来说,只要刷新的时候就调用 invalidate,需要重新 measure 就调用 requestLayout,后面再跟个 invalidate(为了保证重绘),