作为一名 Android 开发者,每天接触最多的就是 View 了。Android View 虽然不是四大组件,但其并不比四大组件的地位低。而 View 的核心知识点事件分发机制则是不少刚入门同学的拦路虎,也是面试过程中基本上都会问的。理解 View 的事件能够让你写出更好自定义 View 以及解决滑动冲突。
1、 View 事件认识
1.1 MotionEvent 事件
当你用手指轻触屏幕,这个过程在 Android 中主要可以分为以下三个过程:
- ACTION_DOWN:手指刚接触屏幕,按下去的那一瞬间产生该事件
- ACTION_MOVE:手指在屏幕上移动时候产生该事件
- ACTION_UP:手指从屏幕上松开的瞬间产生该事件
从 ACTION_DOWN 开始到 ACTION_UP 结束我们称为一个事件序列
正常情况下,无论你手指在屏幕上有多么骚的操作,最终呈现在 MotionEvent 上来讲无外乎下面两种动作。
- 点击(点击后抬起,也就是单击操作):ACTION_DOWN -> ACTION_UP
- 滑动(点击后再滑动一段距离,再抬起):ACTION_DOWN -> ACTION_MOVE -> ... -> ACTION_MOVE -> ACTION_UP
1.2 理论知识
- public boolean dispatchTouchEvent(MotionEvent ev)
return true: 表示消耗了当前事件,有可能是当前 View 的 onTouchEvent 或者是子 View 的 dispatchTouchEvent 消费了,事件终止,不再传递。
return false: 调用父 ViewGroup 或 Activity 的 onTouchEvent。 (不再往下传)。
return super.dispatherTouchEvent: 则继续往下(子 View )传递,或者是调用当前 View 的 onTouchEvent 方法;
总结: 用来分发事件,即事件序列的大门,如果事件传递到当前 View 的 onTouchEvent 或者是子 View 的 dispatchTouchEvent,即该方法被调用了。 另外如果不消耗 ACTION_DOWN 事件,那么 down, move, up 事件都与该 View 无关,交由父类处理(父类的 onTouchEvent 方法)
- public boolean onInterceptTouchEvent(MotionEvent ev)
return true: ViewGroup 将该事件拦截,交给自己的 onTouchEvent 处理。
return false: 继续传递给子元素的 dispatchTouchEvent 处理。
return super.dispatherTouchEvent: 事件默认不会被拦截。
总结: 在 dispatchTouchEvent 内部调用,顾名思义就是判断是否拦截某个事件。(注:ViewGroup 才有的方法,View 因为没有子View了,所以不需要也没有该方法) 。而且这一个事件序列(当前和其它事件)都只能由该 ViewGroup 处理,并且不会再调用该 onInterceptTouchEvent 方法去询问是否拦截。
- public boolean onTouchEvent(MotionEvent ev)
return true: 事件消费,当前事件终止。
return false: 交给父 View 的 onTouchEvent。
return super.dispatherTouchEvent: 默认处理事件的逻辑和返回 false 时相同。
总结: 在dispatchTouchEvent内部调用
上面三个方法之间的调用关系可以用下面的代码表示:
public boolean dispatchTouchEvent(MotionEvent ev) {
boolean consume = false;//事件是否被消费
if (onInterceptTouchEvent(ev)){//调用 onInterceptTouchEvent 判断是否拦截事件
consume = onTouchEvent(ev);//如果拦截则调用自身的onTouchEvent方法
}else{
consume = child.dispatchTouchEvent(ev);//不拦截调用子View的dispatchTouchEvent方法
}
return consume;//返回值表示事件是否被消费,true事件终止,false调用父View的onTouchEvent方法
}
1.3 事件传递顺序
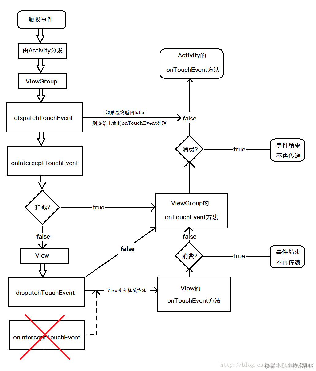
对于一个点击事件,Activity 会先收到事件的通知,接着再将其传给 DecorView(根 view),通过 DecorView 在将事件逐级进行传递。具体传递逻辑见下图:
可以看出事件的传递过程都是从父 View 到子 View,如果都没处理,最终还是会交由 activity 处理。但是这里有三点需要特别强调一下
- 子 View 可以通过 requestDisallowInterceptTouchEvent 方法干预父 View 的事件分发过程( ACTION_DOWN 事件除外),而这就是我们处理滑动冲突常用的关键方法。
- 对于 View(注意!ViewGroup 也是 View)而言,如果设置了onTouchListener,那么 OnTouchListener 方法中的 onTouch 方法会被回调。onTouch 方法返回 true,则 onTouchEvent 方法不会被调用(onClick 事件是在 onTouchEvent 中调用)所以三者优先级是 onTouch->onTouchEvent->onClick
- View 的 onTouchEvent 方法默认都会消费掉事件(返回 true),除非它是不可点击的(clickable 和 longClickable 同时为 false),View 的longClickable 默认为 false,clickable 需要区分情况,如 Button 的 clickable 默认为 true,而TextView的 clickable 默认为 false。
2、View 事件分发源码
先从 Activity 中的 dispatchTouchEvent 方法出发:
@Override
public boolean dispatchTouchEvent(MotionEvent ev) {
return super.dispatchTouchEvent(ev);
}
Activity 将事件传给父 Activity 来处理,下面看父 Activity 是怎么处理的。
/**
* Called to process touch screen events. You can override this to
* intercept all touch screen events before they are dispatched to the
* window. Be sure to call this implementation for touch screen events
* that should be handled normally.
*
* @param ev The touch screen event.
*
* @return boolean Return true if this event was consumed.
*/
public boolean dispatchTouchEvent(MotionEvent ev) {
if (ev.getAction() == MotionEvent.ACTION_DOWN) {
onUserInteraction();
}
if (getWindow().superDispatchTouchEvent(ev)) {
return true;
}
return onTouchEvent(ev);
}
其中有个 onUserInteraction 方法,该方法是只要用户在 Activity 的任何一处点击或者滑动都会响应,一般不使用。接下去看getWindow().superDispatchTouchEvent(ev) 所代表的具体含义。getWindow() 返回对应的 Activity 的 window。一个Activity 对应一个 Window 也就是 PhoneWindow, 一个 PhoneWindow 持有一个 DecorView 的实例, DecorView 本身是一个 FrameLayout。这句话一定要牢记。
/**
* Retrieve the current {@link android.view.Window} for the activity.
* This can be used to directly access parts of the Window API that
* are not available through Activity/Screen.
*
* @return Window The current window, or null if the activity is not
* visual.
*/
public Window getWindow() {
return mWindow;
}
Window 的源码有说明 The only existing implementation of this abstract class is
android.view.PhoneWindow,Window 的唯一实现类是 PhoneWindow。那么去看 PhoneWindow 对应的代码。
public boolean superDispatchTouchEvent(MotionEvent event) {
return mDecor.superDispatchTouchEvent(event);
}
PhoneWindow 又调用了 DecorView 的 superDispatchTouchEvent 方法。而这个 DecorView 就是 Window 的根 View,我们通过 setContentView 设置的 View 是它的子 View(Activity 的 setContentView,最终是调用 PhoneWindow 的 setContentView )
到这里事件已经被传递到根 View 中,而根 View 其实也是 ViewGroup。那么事件在 ViewGroup 中又是如何传递的呢?
2.1 ViewGroup 事件分发
public boolean dispatchTouchEvent(MotionEvent ev) {
......
final int action = ev.getAction();
final int actionMasked = action & MotionEvent.ACTION_MASK;
// 当有 down 操作,会把之前的target 以及标志位都复位
if (actionMasked == MotionEvent.ACTION_DOWN) {
cancelAndClearTouchTargets(ev);
//清除 FLAG_DISALLOW_INTERCEPT,并且设置 mFirstTouchTarget 为 null
resetTouchState(){
if(mFirstTouchTarget!=null){mFirstTouchTarget==null;}
mGroupFlags &= ~FLAG_DISALLOW_INTERCEPT;
......
};
}
final boolean intercepted;//ViewGroup是否拦截事件
// mFirstTouchTarget是ViewGroup中处理事件(return true)的子View
//如果没有子View处理则mFirstTouchTarget=null,ViewGroup自己处理
if (actionMasked == MotionEvent.ACTION_DOWN|| mFirstTouchTarget != null) {
final boolean disallowIntercept = (mGroupFlags & FLAG_DISALLOW_INTERCEPT) != 0;
if (!disallowIntercept) {
intercepted = onInterceptTouchEvent(ev);//onInterceptTouchEvent
ev.setAction(action);
} else {
intercepted = false;
//如果子类设置requestDisallowInterceptTouchEvent(true)
//ViewGroup将无法拦截MotionEvent.ACTION_DOWN以外的事件
}
} else {
intercepted = true;
//actionMasked != MotionEvent.ACTION_DOWN并且没有子View处理事件,则将事件拦截
//并且不会再调用onInterceptTouchEvent询问是否拦截
}
......
......
}
先看标红的代码,这句话的意思是:当 ACTION_DOWN 事件到来时,或者有子元素处理事件( mFirstTouchTarget != null ),如果子 view 没有调用 requestDisallowInterceptTouchEvent 来阻止 ViewGroup 的拦截,那么 ViewGroup 的 onInterceptTouchEvent 就会被调用,来判断是否是要拦截。所以,当子 View 不让父 View 拦截事件的时候,即使父 View onInterceptTouchEvent 中返回true 也没用了。
这里需要注意的就是:onInterceptTouchEvent 默认返回 false。 当 ACTION_DOWN 事件到来时,此时 mFirstTouchTarget 为 null,此时其实也还未收到子 view requestDisallowInterceptTouchEvent。所以这时候,只要父 view 把 ACTION_DOWN 事件给拦截了,那么子 view 就收不到任何事件消息了。所以,一般在 ACTION_DOWN 的时候,父 view 不作拦截。
当 ACTION_MOVE 事件来临时,满足某些条件,父 view 想拦截的时候,这时候子 view 可以在 dispatchTouchEvent 中 ACTION_DOWN 事件来临的时候,调用 requestDisallowInterceptTouchEvent 就可以避免被父 view 拦截。
FLAG_DISALLOW_INTERCEPT 这个标记位就是通过子 View requestDisallowInterceptTouchEvent 方法设置的。 具体可参看如下代码。
@Override
public void requestDisallowInterceptTouchEvent(boolean disallowIntercept) {
if (disallowIntercept == ((mGroupFlags & FLAG_DISALLOW_INTERCEPT) != 0)) {
// We're already in this state, assume our ancestors are too
return;
}
if (disallowIntercept) {
mGroupFlags |= FLAG_DISALLOW_INTERCEPT;
} else {
mGroupFlags &= ~FLAG_DISALLOW_INTERCEPT;
}
// Pass it up to our parent
if (mParent != null) {
mParent.requestDisallowInterceptTouchEvent(disallowIntercept);
}
}
同时,如果这个 ViewGroup 有父 View 的时候,还得让父父 View 不能拦截。继续看 ViewGroup 的 dispatchTouchEvent 方法。
public boolean dispatchTouchEvent(MotionEvent ev) {
final View[] children = mChildren;
for (int i = childrenCount - 1; i >= 0; i--) {
final int childIndex = getAndVerifyPreorderedIndex(childrenCount, i, customOrder);
final View child = getAndVerifyPreorderedView(preorderedList, children, childIndex);
......
if (!canViewReceivePointerEvents(child) || !isTransformedTouchPointInView(x, y, child, null))
{
ev.setTargetAccessibilityFocus(false);
//如果子View没有播放动画,而且点击事件的坐标在子View的区域内,继续下面的判断
continue;
}
//判断是否有子View处理了事件
newTouchTarget = getTouchTarget(child);
if (newTouchTarget != null) {
//如果已经有子View处理了事件,即mFirstTouchTarget!=null,终止循环。
newTouchTarget.pointerIdBits |= idBitsToAssign;
break;
}
if (dispatchTransformedTouchEvent(ev, false, child, idBitsToAssign)) {
//点击dispatchTransformedTouchEvent代码发现其执行方法实际为
//return child.dispatchTouchEvent(event); (因为child!=null)
//所以如果有子View处理了事件,我们就进行下一步:赋值
......
newTouchTarget = addTouchTarget(child, idBitsToAssign);
//addTouchTarget方法里完成了对mFirstTouchTarget的赋值
alreadyDispatchedToNewTouchTarget = true;
break;
}
}
}
private TouchTarget addTouchTarget(@NonNull View child, int pointerIdBits) {
final TouchTarget target = TouchTarget.obtain(child, pointerIdBits);
target.next = mFirstTouchTarget;
mFirstTouchTarget = target;
return target;
}
private boolean dispatchTransformedTouchEvent(MotionEvent event, boolean cancel,
View child, int desiredPointerIdBits) {
......
if (child == null) {
//如果没有子View处理事件,就自己处理
handled = super.dispatchTouchEvent(event);
} else {
//有子View,调用子View的dispatchTouchEvent方法
handled = child.dispatchTouchEvent(event);
......
return handled;
}
上面为 ViewGroup 对事件的分发,主要有 2 点
- 如果有子 View,则调用子 View 的 dispatchTouchEvent 方法判断是否处理了事件,如果处理了便赋值 mFirstTouchTarget,赋值成功则跳出循环。
- ViewGroup 的事件分发最终还是调用 View 的
dispatchTouchEvent方法,具体如上代码所述。
onTouchEvent
该方法在 View 中实现,当然你也可以在子类中重写该方法。为了更好的理解 onTouchEvent 中对手势的处理规则。我们需要借助如下图:

图中 A 为根布局容器,B 是依赖于 A 的子布局容器,C 是 B 中的子 View,三者的位置关系是 A->B->C。
关于处理规则需要注意两点:
- 多个 View 间的 onTouchEvent 执行顺序
当在 ViewGroup 中存在多个 View 或 ViewGroup 叠加显示时,gesture 事件将会以自上而下的顺序来执行,即最靠近屏幕的 C 先执行 onTouchEvent 方法,然后依次向下传递。即 C->B->A - 返回 Ture 还是 False:
onTouchEvent 是带 boolean 型的返回参数,其返回值的意义在于是否消耗并处理该事件。在一个完整的 gesture 事件序列中,手势会从 DOWN 事件开始,如果在onTouchEvent 中返回的 true,那么该 gesture 的余下手势事件都会被该 View 处理消耗,不再向下传递相关事件。而当 onTouchEvent 在 DOWN 事件中返回了 false,即表示不关心该 gesture 事件序列,那么该 View 将不会接收到剩余的其它手势事件,并将其传递给下一个 View 进行处理。官方文档中给出的说明如下:
True if the event was handled, false otherwise.
onInterceptTouchEvent
上面说到 onTouchEvent 是至上而下传递的,靠近屏幕的 View 拥有处理手势事件的高优先级,那么有没有方法改变这种优先级顺序呢?比如图上 B 和 C 同时在 DOWN 事件中返回了ture,如何将事件分配给 B 而不是在最顶层的 C。ViewGroup 中提供了 onInterceptTouchEvent 方法,通过该方法,我们可以在 onTouchEvent 方法被调用之前去拦截该手势事件,拦截后的事件会被分配到该 View 下的 onTouchEvent 方法中去处理。与 onTouchEvent 相反,该方法的手势事件传递过程是自下而上,也就是从根 View 开始传递到上层的子 View。同时在 gesture 事件序列中,所有的手势事件都可以通过 onInterceptTouchEvent 方法被拦截,这样对于手势的处理有更大的自由度,而不是像 onTouchEvent 一样局限在 DOWN 事件下。
通过 onTouchEvent 和 onInterceptTouchEvent 结合使用,手势事件实现了先上后下的一个过程,我们可以通过特定的方法在某个点进行事件的处理。下面总结了一张 Down 事件在上图中的传递过程的图,该过程中事件不被消耗,完整的被执行。
2.2 View 的事件分发
public boolean dispatchTouchEvent(MotionEvent event) {
if (mOnTouchListener != null && (mViewFlags & ENABLED_MASK) == ENABLED &&
mOnTouchListener.onTouch(this, event)) {
return true;
}
return onTouchEvent(event);
}
上述方法只有以下3个条件都为真,dispatchTouchEvent() 才返回 true;否则执行 onTouchEvent()。
- mOnTouchListener != null
- (mViewFlags & ENABLED_MASK) == ENABLED
- mOnTouchListener.onTouch(this, event)
这也就说明如果调用了 setOnTouchListener 设置了 listener, 就会先调用 onTouch 方法。没有的话才会去调用 onTouchEvent 方法。接下去,我们看 onTouchEvent 源码。
public boolean onTouchEvent(MotionEvent event) {
final int viewFlags = mViewFlags;
if ((viewFlags & ENABLED_MASK) == DISABLED) {
return (((viewFlags & CLICKABLE) == CLICKABLE ||
(viewFlags & LONG_CLICKABLE) == LONG_CLICKABLE));
}
// 如果进行了事件代理,就会被拦截,不会在往下面走了
if (mTouchDelegate != null) {
if (mTouchDelegate.onTouchEvent(event)) {
return true;
}
}
// 若该控件可点击,则进入switch判断中
if (((viewFlags & CLICKABLE) == CLICKABLE ||
(viewFlags & LONG_CLICKABLE) == LONG_CLICKABLE)) {
switch (event.getAction()) {
// a. 若当前的事件 = 抬起View(主要分析)
case MotionEvent.ACTION_UP:
boolean prepressed = (mPrivateFlags & PREPRESSED) != 0;
...// 经过种种判断,此处省略
// 执行performClick() ->>分析1
performClick();
break;
// b. 若当前的事件 = 按下View
case MotionEvent.ACTION_DOWN:
if (mPendingCheckForTap == null) {
mPendingCheckForTap = new CheckForTap();
}
mPrivateFlags |= PREPRESSED;
mHasPerformedLongPress = false;
postDelayed(mPendingCheckForTap, ViewConfiguration.getTapTimeout());
break;
// c. 若当前的事件 = 结束事件(非人为原因)
case MotionEvent.ACTION_CANCEL:
mPrivateFlags &= ~PRESSED;
refreshDrawableState();
removeTapCallback();
break;
// d. 若当前的事件 = 滑动View
case MotionEvent.ACTION_MOVE:
final int x = (int) event.getX();
final int y = (int) event.getY();
int slop = mTouchSlop;
if ((x < 0 - slop) || (x >= getWidth() + slop) ||
(y < 0 - slop) || (y >= getHeight() + slop)) {
// Outside button
removeTapCallback();
if ((mPrivateFlags & PRESSED) != 0) {
// Remove any future long press/tap checks
removeLongPressCallback();
// Need to switch from pressed to not pressed
mPrivateFlags &= ~PRESSED;
refreshDrawableState();
}
}
break;
}
// 若该控件可点击,就一定返回true
return true;
}
// 若该控件不可点击,就一定返回false
return false;
}
/**
* 分析1:performClick()
*/
public boolean performClick() {
if (mOnClickListener != null) {
playSoundEffect(SoundEffectConstants.CLICK);
mOnClickListener.onClick(this);
return true;
// 只要我们通过setOnClickListener()为控件View注册1个点击事件
// 那么就会给mOnClickListener变量赋值(即不为空)
// 则会往下回调onClick() & performClick()返回true
}
return false;
}
从上面的代码我们可以知道,当手指抬起的时候,也就是处于 MotionEvent.ACTION_UP 时,才会去调用 performClick()。而 performClick 中会调用 onClick 方法。
也就说明了:三者优先级是 onTouch->onTouchEvent->onClick
如果 setOnTouchListener 和 setOnclickListener 一起使用:
- onTouch 方法 return false: 会执行 onClick 方法; down,move,up 这三个方法都会执行
- onTouch 方法 return true: 不会执行 onClick 方法; down,move,up 这三个方法都会执行
不建议一起使用,可以将点击事件放在up中.
至此 View 的事件分发机制讲解完毕。
总结:
- 不要把拦截要做的事情放在 dispatchTouchEvent 中。如果 viewGroup 需要拦截事件,在 onInterceptTouchEvent 中在相应的事件返回 true 即可。拦截的操作写在 onTouchEvent 中。
- 如果 viewGroup 在 dispatchTouchEvent 返回 true 。这会导致 viewGroup 中的 dispatchTouchEvent 不执行。引起事件混乱。
- 只要 viewGroup 拦截 ACTION_DOWN,就所有的事件都会被拦截,从而响应子 view 的点击事件。
- 子 view 在 dispatchTouchEvent 中的 ACTION_DOWN 中调用 getParent().requestDisallowInterceptTouchEvent(true) 可避免被拦截。前提是父 view 不拦截 ACTION_DOWN 事件。
- 如果父 view 不拦截 ACTION_DOWN 事件,但拦截其他几个事件,这时候可以在 onTouchEvent 中写拦截后需要的操作。
- 父 view 开始不拦截 ACTION_DOWN 事件,然后在 ACTION_MOVE 的时候,进行拦截,这时候,子 view 的 dispatchTouchEvent 会收到 ACTION_CANCEL 事件,表示事件被终止了。
- 当父 view 拦截事件以后,其事件流程就跟普通的 view 一致了,不要在将其看做 ViewGroup。如果设置了 OnTouchListener 还会响应 onTouch 事件, 注意返回 false, 返回 true 将不会执行 onTouchEvent 。
滑动冲突解决方法
滑动冲突产生的原因:只要在界面中存在内外两层可以同时滑动,就会产生滑动冲突。如下所示:图1是左右滑动和上下滑动冲突,图二是两个view之间的上下滑动冲突;
解决方案:根据实际情况,判断到底需要谁去响应滑动事件。
主要解决方式有两种,一种是外部拦截法,一种是内部拦截法。
外部拦截法:
看标题就应该可以知道,外部拦截法,就是通过父 view 来解决滑动冲突。 因为父 view 肯定属于 ViewGroup,所以父 view 根据自己需要来判断是否需要拦截事件。对于 ViewGroup,有个 onInterceptTouchEvent 方法,再需要拦截的时候,返回 true 即可。
public boolean onInterceptTouchEvent(MotionEvent event) {
boolean intercepted=false;
int x= (int) event.getX();
int y= (int) event.getY();
switch (event.getAction()){
case MotionEvent.ACTION_DOWN:
intercepted=false;//必须不能拦截,否则后续的ACTION_MOME和ACTION_UP事件都会拦截。
break;
case MotionEvent.ACTION_MOVE:
if (父容器需要当前点击事件){
intercepted=true;
}else {
intercepted=false;
}
break;
case MotionEvent.ACTION_UP:
intercepted=false;
break;
default:
break;
}
mLastXIntercept=x;
mLastXIntercept=y;
return intercepted;
}
内部拦截法
既然外部拦截法是子 view 主动处理拦截,那么内部拦截法就是需要子 view 来处理滑动冲突的情况。那么子view应该如何处理呢?首先子 view 在 dispatchTouchEvent 方法内部调用 requestDisallowInterceptTouchEvent 不让父 view 拦截事件,然后再 onTouchEvent 方法中处理需要拦截的情况。不拦截的时候返回 false,将事件交还给父 view 处理。
// 子 view
public boolean dispatchTouchEvent(MotionEvent ev) {
int x = (int) ev.getX();
int y = (int) ev.getY();
switch (ev.getAction()) {
case MotionEvent.ACTION_DOWN: {
getParent().requestDisallowInterceptTouchEvent(true);
break;
}
case MotionEvent.ACTION_MOVE: {
int deltaX = x - mLastXIntercept;
int deltaY = y - mLastYIntercept;
//如果是左右滑动
if (Math.abs(deltaX) > Math.abs(deltaY)) {
getParent().requestDisallowInterceptTouchEvent(false);
}
break;
}
case MotionEvent.ACTION_UP: {
getParent().requestDisallowInterceptTouchEvent(false);
break;
}
}
mLastXIntercept = x;
mLastYIntercept = y;
return super.dispatchTouchEvent(ev);
}
同时为了避免父 view 消费事件,还需要在 DOWN 事件来临的时候,父 view 不会拦截,否则事件就不会传到子 view 了。
public boolean onInterceptTouchEvent(MotionEvent ev) {
int action = ev.getAction();
if (action == MotionEvent.ACTION_DOWN) {
return false;
} else {
return true;
}
}
如果子 view 不处理, 父 view 会再次获得事件的处理权限。