大家好,我是痞子衡,是正经搞技术的痞子。今天痞子衡给大家介绍的是恩智浦i.MX RT1xxx系列MCU的Serial EEPROM/NOR恢复启动。
在前几篇里痞子衡介绍的Boot Device都属于主动启动的Primary Boot Device(Serial NOR/NAND, Parallel NOR/NAND, SD/eMMC),试想一下如果遇到这样的情况,你选择启动的某个Primary Boot Device正常工作一段时间后某次开机突然因为某种未知原因无法启动了,此时系统无法正常工作,但如果你希望系统能够有一定的容错/鲁棒能力,即使这种场合下也能够保证基本工作,那应该怎么做?别担心,i.MXRT1xxx BootROM提供了一种解决方案,即Recovery Boot机制,BootROM支持Serial EEPROM/NOR作为Recovery Boot Device,你只需要将备份application事先放进Recovery Boot Device即可,任何主动启动的Primary Boot Device启动失败,BootROM会自动启动Recovery Boot Device中的备份application保证系统能正常工作,是不是觉得recovery boot很贴心?今天痞子衡就为大家介绍Recovery Boot:
一、支持的Serial EEPROM/NOR
i.MXRT1xxx支持加载恢复启动的主要是1-bit SPI接口的EEPROM,除此以外市面上有些Serial(QSPI) NOR也兼容EEPROM命令集(即1bit read/normal read模式),所以这些QSPI NOR也能被i.MXRT1xxx用作恢复启动。关于Serial EEPROM基本知识请先看一下痞子衡的另一篇文章 EEPROM接口事实标准及Serial EEPROM简介。
Serial EEPROM/NOR厂商非常多,对应Serial EEPROM/NOR芯片型号也很多,如果你在选型时不确定到底该为i.MXRT1xxx选择哪一款Serial EEPROM/NOR时,可选用下面三款芯片,痞子衡均实测过:
Onsemi CAT25512HU5I-GT3 (EEPROM, 1-bit SPI, 20MHz, 128B Page/512Kb Device)
Micron MT25QL128ABA1ESE-OSIT (NOR Flash, Multiple I/O, 133MHz-STR, 64B Page/4-32-64KB Sector/128Mb Device)
Spansion S25FL129P (NOR Flash, Multiple I/O, 80MHz, 256B Page/4-8-64-256KB Sector/128Mb Device)
Note1: BootROM固定使用SPI Mode(0,0)(即CPOL=0, CPHA=0)去访问外部EEPROM/NOR。
Note2: BootROM主要支持2bytes(存储范围为4Kb - 512Kb) / 3bytes(存储范围为1Mb - 128Mb)地址的外部EEPROM/NOR。
二、Serial EEPROM/NOR硬件连接
确定了Serial EEPROM/NOR芯片选型后,底下便进入Serial EEPROM/NOR硬件电路设计及与i.MXRT1xxx的信号连接环节:
i.MXRT1xxx对于Serial EEPROM/NOR的底层接口支持是通过内部LPSPI这个IP实现的,i.MXRT1xxx内部一共有4个LPSPI,BootROM对这4组LPSPI都支持,具体pinmux如下(适用RT1050):
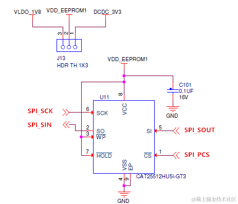
如下是典型的SPI EEPROM硬件连接设计,示例EEPROM芯片是CAT25512HU5I-GT3,标准1-bit SPI,直接连接即可:
如下是典型的QSPI NOR硬件连接设计,示例NOR芯片是MT25QL128ABA1ESE-OSIT,该NOR芯片为Multiple I/O,数据线为DQ[3:0],当用作1-bit SPI模式时,仅需连接DQ[1:0]:
Note: 当使用QSPI Flash作为1bit SPI Flash使用时,空置的引脚IO[3:2]必须上拉,否则Flash无法正常访问。
三、Serial EEPROM/NOR加载启动过程
确保Serial EEPROM/NOR硬件相关设计无误之后,底下便是下载更新Bootable Image进Serial EEPROM/NOR以供BootROM加载启动了,在下载Bootable image之前有必要先了解Serial EEPROM/NOR的加载启动过程:
痞子衡在启动系列文章的第六篇 Bootable image格式与加载(elftosb/.bd) 里的最后已经介绍过non-XIP image加载启动过程,这个过程其实已经充分地描述了Serial EEPROM/NOR的加载启动过程。
有了non-XIP image加载启动的背景知识,Serial EEPROM/NOR的加载启动过程便是上电之后,在主动选择的Primary Boot Device启动失败之后,BootROM会从Serial EEPROM/NOR起始地址处加载initial image数据(4KB),再根据initial image里的IVT,Boot Data获取Application起始地址以及总长度,然后再将Application全部拷贝到相应SRAM里去启动,其过程如下图所示:
四、下载Application进Serial EEPROM/NOR
理解了Serial EEPROM/NOR加载启动过程,我们便可以开始使用Flashloader下载Application进Serial EEPROM/NOR芯片中:
痞子衡在启动系列文章的第四篇 Flashloader初体验(blhost) 和第六篇 Bootable image格式与加载(elftosb/.bd) 里分别介绍了Flashloader的基本使用以及如何将你的Application制作成Bootable image,后续内容假定你已经制作好一个Bootable image并且使用blhost工具与Flashloader建立了基本通信,正要开始将Bootable image下载进Serial EEPROM/NOR。
Serial EEPROM/NOR也支持configuration block,只不过configuration block对于BootROM恢复启动而言不是必需的,configuration block结构原型是下面的spi_nor_eeprom_config_t,在本文里暂不使能configuration block。
//! @brief Serial NOR/EEPROM peripheral Config block structure
typedef struct __spi_nor_eeprom_peripheral_config
{
uint8_t spiIndex; //!< Index of SPI module
uint8_t spiPcsx; //!< PCS instance of SPI module
uint8_t reserved0[2]; //!< Reserved0
uint32_t spiSpeed_Hz; //!< SPI transfer speed to connected NOR/EEPROM
} spi_nor_eeprom_peripheral_config_t;
//! @brief Serial NOR/EEPROM Config block structure
typedef struct __serial_nor_eeprom_config
{
uint8_t memoryType; //!< Determines the connected memory type
uint8_t addressLengthInBits; //!< Nor/Eeprom address length
uint8_t waitTime; //!< Wait time before read
uint8_t reserved0; //!< Reserved0
uint32_t memorySizeInBytes; //!< Nor/Eeprom memory size
uint32_t pageSizeInBytes; //!< Nor/Eeprom page size
uint32_t sectorSizeInBytes; //!< Nor/Eeprom sector size
serial_nor_eeprom_command_set commandSet; //!< Nor/Eeprom command set
} serial_nor_eeprom_config_t;
//! @brief Serial NOR/EEPROM Config block structure
typedef struct __spi_nor_eeprom_config
{
uint32_t tag; //!< [0x000-0x003]
uint32_t version; //!< [0x004-0x007]
spi_nor_eeprom_peripheral_config_t spiConfig; //!< [0x008-0x00f]
serial_nor_eeprom_config_t memoryConfig; //!< [0x010-0x02b]
} spi_nor_eeprom_config_t;
前面扯了些没用的,那么到底怎么样将Bootable image数据下载进Serial EEPROM/NOR中呢?当然还是靠Flashloader工具,我们只需要提供简化的8byte配置数据即可。下面是一种Application下载更新示例(该示例适用于 Serial NOR芯片MT25QL128ABA1ESE-OSIT):
// 在SRAM里临时存储Serial EEPROM/NOR配置数据
blhost -p COMx -- fill-memory 0x2000 0x4 0xC1100500 // SPI1, PCS0, NOR Flash, 256B Page, 4KB Sector, 16MB Device
blhost -p COMx -- fill-memory 0x2004 0x4 0x00000000 // 20MHz SPI Speed
// 使用Serial EEPROM/NOR配置数据去配置SPI接口
blhost -p COMx -- configure-memory 0x110 0x2000
在上述示例里痞子衡首先使用了fill-memory命令在0x2000地址处暂存了8byte配置数据,然后通过config-memory将这8byte数据里的信息配置到Flashloader的Serial EEPROM/NOR接口中,实际上这2个命令成功执行后,你就可以开始使用Flashloader下载Bootable image了。那么这8byte配置数据到底是怎么组织的?详见下表:
从上表我们可以知道,其实这8byte数据提供的配置信息主要是SPI连接以及EEPROM/NOR Device属性配置。configure-memory命令执行成功之后,底下image的下载很简单,只需要将Bootable image从Serial EEPROM/NOR起始地址开始下载即可,具体步骤如下:
// 擦除Serial EEPROM/NOR并将image下载进Serial EEPROM/NOR
blhost -p COMx -- flash-erase-region 0x0 0x20000 0x110
blhost -p COMx -- write-memory 0x0 ivt_image.bin 0x110
Bootable image下载成功之后,我们可以试着用read-memory从Serial EEPROM/NOR芯片里读回IVT,BootData,Application确认一下,Bootable image起始地址在0x0,那么IVT,BootData应该在0x400,Application应该在0x2000:
至此,Application的下载工作便结束了。
五、进入Serial EEPROM/NOR备份启动模式
Application已经被成功下载进Serial EEPROM/NOR芯片之后,此时我们便可以开始设置芯片从Serial EEPROM/NOR启动:
在进入Boot Device选择之前,你首先需要设置BOOT_MODE[1:0]=2'b10,即芯片处于Internal Boot模式,并且确认BT_FUSE_SEL(eFUSE偏移0x460处的32bit配置数据的bit4)为1'b0,或者也可以设置BOOT_MODE[1:0]=2'b00,即芯片处于Boot From Fuses模式,并且将BT_FUSE_SEL(eFUSE偏移0x460处的32bit配置数据的bit4)烧写为1'b1,这里看不懂的朋友请温习痞子衡前面的文章 Boot配置(BOOT Pin/eFUSE)。
设置好正确Boot模式后,再来选择Boot Device,Serial EEPROM/NOR属于Recovery Boot Device,并不是可以主动选择启动的Boot device,所以并没有BOOT_CFG pin或者eFUSE来配置选择直接从Serial EEPROM/NOR启动,如果想验证从Seril EEPROM/NOR启动是否能成功,你需要确保当前BOOT_CFG/eFUSE决定的Primary Boot Device中没有Bootable image。
六、配置eFUSE启动Serial EEPROM/NOR
设置好芯片启动模式是从Serial EEPROM/NOR启动之后,我们还需要最后关注一下与Serial EEPROM/NOR相关的具体特性配置:
Serial EEPROM/NOR的配置相对还是比较简单的,只有4部分:Recovery Boot Enable、SPI Speed、SPI addressing、SPI Port,其中Recovery Boot Enable是一定要开启的,SPI Port要根据板级线路设计而定,SPI addressing根据选用的Serial EEPROM/NOR型号而定,SPI Speed是唯一的可以自由配置的选项(当然不能超过所选Serial EEPROM/NOR的最高速度)。
七、几个注意事项
- 市面上基本大于64KB的QSPI NOR均兼容EEPROM命令集(即1bit read/normal read模式)。
- 虽然从Serial EEPROM/NOR启动的设计目的是用于recovery boot,但如果你硬要将Serial EEPROM/NOR作为系统里的唯一Boot Device,也并不是不可以,你需要在板级设计时考虑与Primary Boot Device连接的i.MXRT1xxx相关引脚在上电时的电平转换(BootROM总是会尝试先启动Primary Boot Device)的影响。
上述所有步骤全部完成之后,复位芯片你就应该能看到你放在Serial EEPROM/NOR里的Application已经正常地启动了。
至此,恩智浦i.MX RT1xxx系列MCU的Serial EEPROM/NOR恢复启动痞子衡便介绍完毕了,掌声在哪里~~~
欢迎订阅
文章会同时发布到我的 博客园主页、CSDN主页、微信公众号 平台上。
微信搜索"痞子衡嵌入式"或者扫描下面二维码,就可以在手机上第一时间看了哦。
