大家好,我是痞子衡,是正经搞技术的痞子。今天痞子衡给大家介绍的是恩智浦i.MX RT1xxx系列MCU的Raw NAND启动。
前面铺垫了七篇启动系列文章,终于该讲具体Boot Device了,我们知道i.MXRT1xxx支持的外部Boot Device共有6种(Serial NOR&NAND、Parallel NOR&NAND、SD/eMMC、SPI NOR/EEPROM),其中最常用的是Serial NOR&NAND,目前各大社区里讨论最火的也是Serial NOR/NAND启动,有不少大神(硬汉eric2013, jicheng0622)已经写过关于Serial NOR&NAND启动的文章,写得非常好,这让痞子衡非常有压力,因此痞子衡决定第一篇Boot Device写较常用但还没有人写过的Raw(Parallel) NAND启动,大家是不是很期待?(请配合说“是”),好,话不多说,开讲。
一、支持的Raw NAND
开门见山,i.MXRT支持加载启动的主要是兼容ONFI 1.0标准的Asynchronous SLC Raw NAND,至于数据线宽度,x8,x16都支持(一般x8应用比较多)。关于Raw NAND基本知识请先看一下痞子衡的另一篇文章 并行接口NAND标准(ONFI)及SLC Raw NAND简介,本文后续的很多内容均是基于充分了解Raw NAND的前提下开展的。
Note1: ONFI是最流行的NAND标准,ONFI 1.0仅针对50MB/s低速Async SDR模式NAND,从ONFI 2.x开始逐步引入133MB/s、166MB/s、200MB/s高速Sync模式NAND的支持,从ONFI 3.x开始又引入400MB/s、533MT/s(NV-DDR2)更高速NAND的支持,从ONFI 4.x开始更是加入了667MT/s、800MT/s、1066MT/s、1200MT/s(NV-DDR3)超高速NAND的支持。
Note2: 关于NAND还有一个JEDEC标准JESD230,该标准是JEDEC与ONFI组织合作制定的,主要是定义了Async SDR、Sync DDR, Toggle DDR模式NAND的互操作性。JESD230标准版本可与ONFI 3.1及其之后的版本相对应。
Raw NAND厂商非常多,对应Raw NAND芯片型号也很多,如果你在选型时不确定到底该为i.MXRT选择哪一款Raw NAND时,可选用下面五款芯片,痞子衡均实测过:
Macronix MX30LF4GE8AB-TI (x8 bits, 2KB Page/128KB Block/4Gb Device, 0bit ECC, 3.3V)
Micron MT29F4G08ABBDAWP (x8 bits, 2KB Page/128KB Block/4Gb Device, 4bit ECC, 1.8V)
Micron MT29F4G08ABAFAWP:D (x8 bits, 2KB Page/128KB Block/4Gb Device, 4bit ECC, 3.3V)
Micron MT29F16G08ABACAWP:C (x8 bits, 4KB Page/512KB Block/16Gb Device, 4bit ECC, 3.3V)
Winbond W29N01GVSIAA (x8 bits, 2KB Page/128KB Block/1Gb Device, 1bit ECC, 3.3V)
二、Raw NAND硬件连接
确定了Raw NAND芯片选型后,底下便进入Raw NAND硬件电路设计及与i.MXRT的信号连接环节:
i.MXRT对于Raw NAND的底层接口支持是通过内部SEMC这个IP实现的,如下是SEMC的内部模块图,从图中我们可以看到,从内部数据总线来看SEMC支持AXI Bus/IP Bus两种(此两种方式会在后续eFUSE配置里看到),而从外部接口来看SEMC最多能支持五种设备(SDRAM, NAND, NOR, SRAM, 8080 Display),NAND是其中一种。
虽然SEMC最多能支持五种设备,但并不是同时支持的,同一时刻仅能支持一种设备,因此SEMC接口信号必然是复用的,下表是SEMC接口复用表,关于NAND接口信号,需要特别说一下的是CE#信号,从表中我们可以看到NAND的CE6#信号有5个,即有5种配置选择,但i.MXRT BootROM固定选择的是SEMC_CSX[0],这点在设计NAND硬件连接时需要特别注意。
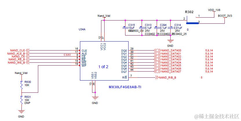
如下是典型的NAND硬件连接设计,示例NAND芯片是MX30LF4GE8AB-TI(经典的TSOP-48封装,芯片丝印上的L表明其是3.3V供电),其中WP#信号没有使能,并且供电选择同时支持3.3V和1.8V(通过R302选择,此处应连2-3),有朋友会疑问,为什么此处要留有2路不同供电电压?因为后期方便我们更换不同的供电输入的NAND芯片。
三、Raw NAND加载启动过程
确保Raw NAND硬件相关设计无误之后,底下便是下载更新Bootable Image进Raw NAND以供BootROM加载启动了,在下载Bootable image之前有必要先了解Raw NAND的加载启动过程:
痞子衡在启动系列文章的第六篇 Bootable image格式与加载(elftosb/.bd) 里的最后已经介绍过non-XIP image加载启动过程,但实际上那个过程对于存储在外部NAND Flash中Bootable image而言还是介绍得不够全面,欠缺FCB/DBBT的处理流程,你肯定会疑问FCB/DBBT是什么?这得从NAND与NOR差异说起,我们知道NOR Flash中所有空间都必须是可用的(即不允许有坏块),这意味着NOR Flash中的Bootable image数据是可以按指定地址连续存放的(即所谓的线性存储),并且Application可以原地XIP执行;但是NAND Flash中常常是有坏块的(出厂坏块,使用中产生坏块),这就导致NAND可用空间地址不可预知并且有可能不连续,因此存储在NAND中的Bootable image数据极有可能并不是连续存放的,并且Bootable image实际存储的起始地址也不一定就是指定的起始地址(即所谓的非线性存储)。
举例来说,如果NAND的block大小为128KB,Firmware(即Bootable Image)大小为260KB,我们指定从NAND地址0x40000处(即block index = 2)开始存储Firmware,但是很不幸的是index为2、4的block均是坏块,那么实际上Firmware被分散存储在了index为3、5、6三个block中,为了将来能正确地从NAND中读回Firmware,我们需要额外记录至少两个信息,一是指定的Firmware起始存储地址0x40000,二是NAND中坏块信息block index 2、4。FCB/DBBT就是用来记录这些额外的信息。
FCB大小为1KB,其主要记录了Firmware信息(地址,长度,份数),以及DBBT地址信息。DBBT大小为1056bytes,其记录了NAND芯片中所有的坏块个数以及位置,DBBT即所谓的坏块表。FCB/DBBT最大可有两份,实际应用中一般只用一份即可,后面介绍均以一份FCB/DBBT为例讲解,FCB0永远从NAND地址0x0处(即index为0的block中的第1个Page)开始存放,DBBT0一般放在index为n的block里(其实n是可设的,这在后面使用Flashloader时会讲到,为求简单我们常常设n=1),Firmware 0一般放在index为n+1的block里(Firmware只允许从index为n+1的block及其之后开始存放,Firmware最大可以有8份)。关于FCB/DBBT结构原型,后续会进一步介绍。
有了前面的背景知识,NAND的加载启动过程便是上电之后,BootROM先从NAND起始地址处获取FCB0数据,再根据FCB0里的信息获取DBBT0数据以及Firmware 0起始地址,底下便进入跟NOR Flash一样的加载过程,只不过在加载Firmware 0的过程中需要根据DBBT0坏块表信息自动跳过坏块。如果在读取Firmware 0时,发现部分Firmware数据所在的block是一个坏块,但是这个block没有被记录在DBBT0中,这说明该坏块是新产生的(该新坏块信息会在下一次下载Application时记录在新DBBT中),存在该坏块中的Firmware数据被破坏了,Firmware 0便失效了,BootROM便会尝试按同样的流程去加载Firmware 1、2...7,直到找到有效的Firmware,这就是为什么在NAND中存储多份Firmware的意义。
四、下载Application进Raw NAND
理解了Raw NAND加载启动过程,我们便可以开始使用Flashloader下载Application进Raw NAND芯片中:
痞子衡在启动系列文章的第四篇 Flashloader初体验(blhost) 和第六篇 Bootable image格式与加载(elftosb/.bd) 里分别介绍了Flashloader的基本使用以及如何将你的Application制作成Bootable image,后续内容假定你已经制作好一个Bootable image并且使用blhost工具与Flashloader建立了基本通信,正要开始将Bootable image下载进Raw NAND。
前面讲过Raw NAND中除了要有Bootable image(Firmware)之外,还需要有FCB/DBBT,并且FCB/DBBT在Raw NAND中存储的位置是比Bootable image靠前的,因此你遇到的第一个问题便是如何下载FCB/DBBT进Raw NAND?
首先来看FCB和DBBT的原型,如下semc_nand_fcb_t是FCB原型,semc_nand_dbbt_t是DBBT原型:
FCB/DBBT结构体开头都是12bytes的semc_bcb_header_t,这个bcb header由Tag、Version、CRC Checksum(CRC32-MPEG2)组成,用于验证FCB/DBBT的完整性。
semc_nand_fcb_t.DBBTSerachAreaStartPage标明DBBT所在位置;semc_nand_fcb_t.searchStride和semc_nand_fcb_t.searchCount用于存在2份FCB/DBBT时标明第二份位置(此处我们仅用一份,所以searchCount设为1,searchStride的值不用管);semc_nand_fcb_t.firmwareCopies记录Firmware总份数,semc_nand_fcb_t.firmwareTable标明所有Firmware具体位置;semc_nand_fcb_t.nandConfig是Raw NAND的configuration block,大小为256bytes,记录Raw NAND特性参数。
semc_nand_dbbt_t.badBlockNumber记录坏块总个数,semc_nand_dbbt_t.badBlockTable标明所有坏块具体位置。
#define SEMC_NAND_BAD_BLOCKS_MAX_NUM 256
#define SEMC_NAND_FW_MAX_NUM 8
#define SEMC_NAND_FCB_TAG 0x4E464342U //!< ASCII: "NFCB"
#define SEMC_NAND_FCB_VERSION 0x00000001 //!< Version: 1.0
#define SEMC_NAND_DBBT_TAG 0x44424254U //!< ASCII: "DBBT"
#define SEMC_NAND_DBBT_VERSION 0x00000001 //!< Version: 1.0
typedef struct _nand_firmware_info
{
uint32_t startPage;
uint32_t pagesInFirmware;
} nand_firmware_info_t;
typedef struct _semc_bcb_header
{
uint32_t crcChecksum; //!< [0x000-0x003]
uint32_t fingerprint; //!< [0x004-0x007]
uint32_t version; //!< [0x008-0x00b]
} semc_bcb_header_t;
typedef struct __semc_nand_config
{
semc_mem_config_t memConfig; //!< [0x000-0x04f]
uint8_t vendorType; //!< [0x050-0x050]
uint8_t cellTechnology;
uint8_t onfiVersion;
uint8_t acTimingTableIndex;
uint8_t enableEccCheck; //!< [0x054-0x054]
uint8_t eccCheckType;
uint8_t deviceEccStatus;
uint8_t swEccAlgorithm;
uint32_t swEccBlockBytes; //!< [0x058-0x05b]
uint8_t readyCheckOption; //!< [0x05c-0x05c]
uint8_t statusCommandType; //!< [0x05d-0x05d]
uint16_t readyCheckTimeoutInMs; //!< [0x05e-0x05f]
uint16_t readyCheckIntervalInUs; //!< [0x060-0x061]
uint8_t reserved0[30]; //!< [0x062-0x07f]
uint8_t userOnfiAcTimingModeCode; //!< [0x080-0x080]
uint8_t reserved1[31]; //!< [0x081-0x09f]
uint32_t bytesInPageDataArea; //!< [0x0a0-0x0a3]
uint32_t bytesInPageSpareArea;
uint32_t pagesInBlock;
uint32_t blocksInPlane; //!< [0x0ac-0x0af]
uint32_t planesInDevice; //!< [0x0b0-0x0b3]
uint32_t reserved2[19]; //!< [0x0b4-0x0ff]
} semc_nand_config_t;
typedef struct _semc_nand_fcb
{
semc_bcb_header_t bcbHeader; //!< [0x000-0x00b]
uint32_t DBBTSerachAreaStartPage; //!< [0x00c-0x00f]
uint16_t searchStride; //!< [0x010-0x011]
uint16_t searchCount; //!< [0x012-0x013]
uint32_t firmwareCopies; //!< [0x014-0x017]
uint32_t reserved0[10]; //!< [0x018-0x03f]
nand_firmware_info_t firmwareTable[SEMC_NAND_FW_MAX_NUM]; //!< [0x040-0x07f]
uint32_t reserved1[32]; //!< [0x080-0x0ff]
semc_nand_config_t nandConfig; //!< [0x100-0x1ff]
uint32_t reserved2[128]; //!< [0x200-0x3ff]
} semc_nand_fcb_t;
typedef struct _semc_nand_dbbt
{
semc_bcb_header_t bcbHeader; //!< [0x000-0x00b]
uint32_t reserved0; //!< [0x00c-0x00f]
uint32_t badBlockNumber; //!< [0x010-0x013]
uint32_t reserved1[3]; //!< [0x014-0x01f]
uint32_t badBlockTable[SEMC_NAND_BAD_BLOCKS_MAX_NUM]; //!< [0x020-0x41f]
} semc_nand_dbbt_t;
知道了FCB/DBBT结构,那么怎么生成FCB/DBBT数据并且下载进Raw NAND什么地址处呢?当然我们可以手工创建FCB/DBBT并将其下载到Raw NAND中,但其实Flashloader工具会帮我们自动做好大部分工作(生成FCB/DBBT,将FCB/DBBT下载到Raw NAND中),而我们只需要提供简化的12byte配置数据即可。如果你还有印象的话,痞子衡在启动系列文章的第四篇 Flashloader初体验(blhost) 的最后介绍过下载更新Application示例(该示例适用NAND芯片MX30LF4GE8AB-TI):
// 在SRAM里临时存储Raw NAND配置数据
blhost -u -- fill-memory 0x2000 0x4 0xD0010101 // ONFI 1.0, non-EDO, Timing mode 0, 8bit IO, CSX0, HW ECC Check, inital HW ECC is enabled
blhost -u -- fill-memory 0x2004 0x4 0x00010101 // image copy = 1, search stride = 1, search count = 1
blhost -u -- fill-memory 0x2008 0x4 0x00020001 // Firmware block index = 2, block count = 1
// 使用Raw NAND配置数据去配置Raw NAND接口
blhost -u -- configure-memory 0x100 0x2000
在上述示例里痞子衡首先使用了fill-memory命令在0x2000地址处暂存了12byte配置数据,然后通过config-memory将这12byte数据里的信息配置到Flashloader的Raw NAND接口中,实际上这4个命令成功执行后,FCB/DBBT就已经被下载进Raw NAND里面了。那么这12byte配置数据到底是怎么组织的?详见下表:
从上表我们可以知道,其实这12byte数据提供的配置信息还是比较多的,涵盖NAND配置、FCB配置、Image配置,但是与FCB/DBBT原本的数据结构相比已经大幅精简,我们还可以再进一步简化,这12byte里真正需要注意的只有四个地方(ECC status、ECC Type、IO Port Size、EDO mode),其余可用固定配置。由于此处我们示例NAND芯片为MX30LF4GE8AB-TI,查看NAND芯片手册可知其是x8 IO且没有HW ECC,那么IO Port Size需设2'b01(即x8),ECC type、ECC status分别可设1'b1、1'b0(HW ECC Check,initial HW ECC is enabled,其实这样设在没有HW ECC的NAND芯片上的意思是不使能ECC Check),EDO mode可设1'b0(即non-EDO模式)。
configure-memory命令执行成功之后,我们可以试着用read-memory从NAND芯片里读回FCB,DBBT确认一下,示例NAND芯片MX30LF4GE8AB-TI的page size为2KB,block size为128KB,那么FCB应该在0x0处,DBBT应该在0x20000处,从0x0处读回1KB数据发现其确实是有效的FCB,从FCB里找到其中DBBTSerachAreaStartPage = 0x40,即DBBT放在index为64的Page里(即index为1的Block起始Page里),再从0x20000处读回1056bytes数据发现其也确实是有效的DBBT。
解决了第一个问题即FCB/DBBT问题,还有另一个问题便是image应该如何下载进Raw NAND?
其实image的下载很简单,只需要将Bootable image从index为2的block里(与FCB里的firmwareTable[0].startPage对应)开始下载即可,示例NAND芯片MX30LF4GE8AB-TI的block size为128KB,则下载地址应为0x40000,具体步骤如下:
// 擦除Raw NAND并将image下载进Raw NAND
blhost -u -- flash-erase-region 0x40000 0x20000 0x100 // Erase 1 block starting from block 2
blhost -u -- write-memory 0x40000 ivt_image.bin 0x100 // Program ivt_image.bin to block 2
Bootable image下载成功之后,同样我们可以试着用read-memory从NAND芯片里读回IVT,BootData,Application确认一下,Bootable image起始地址在0x40000,那么IVT,BootData应该在0x40400,Application应该在0x42000,查看数据发现确实是有效的Bootable image。你可能会疑问,NAND的读写操作一般都是按page的,为何我们使用read-memory命令提供的地址参数可以不按page对齐?其实Flashloader内部会有page缓存区,Flashloader底层对NAND的访问是按page进行的,并缓存在内部page缓存区,接口上层来读写NAND数据实际是在page缓存区进行的,所以不受page对齐限制。
至此,Application的下载工作便结束了。
五、进入Raw NAND启动模式
Application已经被成功下载进Raw NAND芯片之后,此时我们便可以开始设置芯片从Raw NAND启动:
在进入Boot Device选择之前,你首先需要确定BOOT_MODE[1:0]=2'b10,即芯片处于Internal Boot模式,并且确认BT_FUSE_SEL(eFUSE偏移0x460处的32bit配置数据的bit4)为1'b0,这里看不懂的朋友请温习痞子衡前面的文章 Boot配置(BOOT Pin/eFUSE)。
设置好正确Boot模式后,再来选择Boot Device,Boot Device由BOOT_CFG1[7:4]这四个pin的输入状态决定,下图是RT105x/RT106x硬件板的参考设计,拨码开关SW6应拨向SW_DIP-8的7,8,11,即设置BOOT_CFG[7:4]=4'b001x(4'b001x适用于i.MXRT105x/i.MXRT106x,对于i.MXRT102x此值应为4'b01xx),此时便进入了从SEMC NAND启动模式。
如果想确保i.MXRT芯片一定正在从Raw NAND启动,可在芯片上电时使用Jlink调试器或者借助Flashloader读取芯片内部2个寄存器的值,这2个寄存器分别是SRC_SBMR1/2, 我们设的关于启动模式的BOOT_MODE pins/BOOT_CFG pin/eFUSE偏移0x450配置值在上电时会自动加载到SRC_SBMR1/2寄存器里,BootROM主要是根据SRC_SBMR1/2寄存器的值来判断启动模式的。
PS: BOOT_MODE[1:0]也可以设为2'b00,即芯片处于Boot From Fuses模式,但此时稍微繁琐一点,需要将BT_FUSE_SEL(eFUSE偏移0x460处的32bit配置数据的bit4)烧写为1'b1和BOOT_CFG1[7:4](eFUSE偏移0x450处的32bit配置数据的bit7:4)烧写成4'b001x(适用于i.MXRT105x/i.MXRT106x)。
六、配置eFUSE启动Raw NAND
设置好芯片启动模式是从Raw NAND启动之后,我们还需要最后关注一下与Raw NAND相关的具体特性配置:
你应该记得我们在使用Flashloader下载Application的时候提供过12bytes的NAND配置数据,这12bytes的NAND配置数据是为了让Flashloader能够正确初始化Raw NAND接口去访问NAND芯片(主要是写FCB,DBBT,Bootable image),同样BootROM上电也需要初始化Raw NAND接口去访问NAND芯片(主要是读FCB,DBBT,Bootable image),所以BootROM也需要类似这12bytes NAND配置数据,而BootROM的NAND配置便放在如下的eFUSE区域里(i.MXRT105x/i.MXRT102x是一样的,i.MXRT106x与i.MXRT105x比有细微调整),与Flashloader一样这部分配置里真正需要注意的也只有四个地方(ECC status、ECC Type、IO Port Size、EDO mode),其余可用初始配置(即0值)。
七、几个注意事项
- i.MXRT105x A0版本与A1版本的BootROM有很大区别,本文内容仅适用于A1版本。
- 实测发现i.MXRT105x需要使能EDO模式方可访问NAND(默认是AXI方式),而i.MXRT106x则不需要使能EDO模式。
- 配置数据(Flashloader的12bytes/BootROM的eFUSE)里关于ECC的2处配置(ECC status、ECC Type)需根据实际连接的NAND芯片而定,不可随意设置。
3.1 对于没有硬件ECC的NAND芯片,可有两种设置组合:一、ECC Type=HW,ECC status=Enabled(即不用ECC check);二、ECC Type=SW,ECC status=x(即使用SW ECC check)。
3.2 对于含有硬件ECC且默认是使能的NAND芯片,仅有一种设置组合:一、ECC Type=HW,ECC status=Enabled(即使用HW ECC check)。
3.3 对于含有硬件ECC且默认没使能的NAND芯片,可有两种设置组合:一、ECC Type=SW,ECC status=x(即使用SW ECC check);二、ECC Type=HW,ECC status=Disabled(即使用HW ECC check,BootROM会自动使用set-feature命令开启硬件ECC,目前仅支持Micron的NAND芯片)
上述所有步骤全部完成之后,复位芯片你就应该能看到你放在Raw NAND里的Application已经正常地启动了。
至此,恩智浦i.MX RT1xxx系列MCU的Raw NAND启动痞子衡便介绍完毕了,掌声在哪里~~~
欢迎订阅
文章会同时发布到我的 博客园主页、CSDN主页、微信公众号 平台上。
微信搜索"痞子衡嵌入式"或者扫描下面二维码,就可以在手机上第一时间看了哦。
