React系列(四) - react生命周期

441 阅读2分钟

React系列(一) - 脚手架创建项目
React系列(二) - react基础知识
React系列(三) - DOM操作

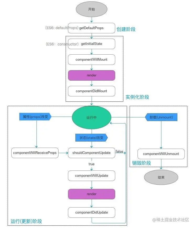
React生命周期可分为四个阶段:

  • Init(初始化阶段):setup props and state
  • Mounting(DOM挂载阶段):componentWillMount -> render -> componentDidMount
  • Updating(更新阶段):
    1. props: componentWillReceiveProps -> shouldComponentUpdate -> componentWillUpdate -> render -> componentDidUpdate
    2. states: shouldComponentUpdate -> componentWillUpdate -> render -> componentDidUpdate
  • Unmounting(卸载DOM阶段):componentWillUnmount

简介

  1. componentWillMount: 组件即将挂载时触发
  2. componentDidMount: 组件挂载完触发
  3. shouldComponentUpdate: 是否要更新组件触发
  4. componentWillUpdate: 数据将要更新时触发
  5. componentDidMount: 数据更新完触发
  6. componentWillUnmount: 组件将要销毁时触发
  7. componentWillReceiveProps: 父组件改变了props传值时触发 ps:有的函数在react17.0版本更改了名称

流程图(网上找的)

2.jpg

  • getDefaultProps: 设置默认props,主要用在ES5的React写法中
  • getInitialState: 设置默认state,主要用在ES5的React写法中

initialization(初始化)

组件继承 react.Component 这个基类,才有render()和生命周期函数,所以函数组件没有生命周期函数。 例如下面的代码:Test类继承了react.Component,super(props)调用构造方法constructor(),也将父组件的props传递给子组件(props是单向数据流,也就是子组件不能直接修改props数据)。constructor用来做一些组件初始化,例如定义state

import React from 'react';

class Test extends React.Component {
    constructor(props) {
        super(props);
        this.state = {
            count: 1
        }
    }
    render() {
        return (
            <div>{this.state.count}</div>
        )
    }
}

Mounting(DOM挂载)

此阶段为componentWillMount -> render -> componentDidMount
ps: 在react17.0及以上版本,componentWillMount重命名为UNSAFE_componentWillMount。

  • componentWillMount:在DOM挂载前调用,只会调用一次
  • componentDidMount: 在DOM挂载后调用,只会调用一次
import React from 'react';

class Test extends React.Component {
    constructor(props) {
        super(props);
        this.state = {
            count: 1
        }
    }
    
    // 在react17及以上版本,componentWillMount从命名为UNSAFE_componentWillMount
    componentWillMount() {
        console.log('componentWillMount');
    }
    
    componentDidMount() {
        console.log('componentDidMount');
    }
    render() {
        console.log('render');
        return (
            <div>{this.state.count}</div>
        )
    }
}

结果:

1.png

Updating(更新)

shouldComponentUpdate -> componentWillUpdate -> render -> componentDidUpdate
ps: 在17.0及以上componentWillUpdate重命名为UNSAFE_componentWillUpdate

  • shouldComponentUpdate(nextProps, nextState): 通过这个方法,确定组件是否需要重新渲染。return false 组件不需要渲染。
  • componentWillUpdate: 组件重新渲染之前调用,此时DOM还未生成。(更改为UNSAFE_componentWillUpdate
  • componentDidUpdate: DOM挂载后调用,此时DOM已经生成。
  • componentWillReceiveProps: 组件从父组件接收新的props之前调用。(更改为UNSAFE_componentWillReceiveProps
import React from 'react';

class Test extends React.Component {
    constructor(props) {
        super(props);
        
        this.state = {
            date: new Date()
        }
    }
    
    UNSAFE_componentWillMount() {
        console.log('componentWillMount');
        setInterval(() => {
          this.setState({ date: new Date() }) // 每隔一秒更新时间
        }, 1000);
    }
    
    shouldComponentUpdate(nextProps, nextState) {
        console.log('shouldComponentUpdate');
        return true // 返回true,组件需要重新渲染
    }
    
    UNSAFE_componentWillUpdate() {
        console.log('componentWillUpdate');
    }
    
    componentDidUpdate() {
        console.log('componentDidUpdate');
    }
    
    render() {
        return (
            <div>
                {this.state.date.toLocaleTimeString()}
            </div>
        )
    }
}

结果: 每次更新都会触发这几个函数

1.png

Unmounting(卸载阶段)

这个阶段一般是解除某些事件绑定,例如清除当前组件中的定时器、清除redux中的一些缓存等

import React from 'react';

class Test extends React.Component {
    
    constructor(props) {
        super(props);
    }
    
    componentWillUnmount() {
        //做一些清除工作
    }
    
    render() {
        return ()
    }
}