使用git-flow分支管理模型和Jenkins多分支流水线的应用

3,074 阅读6分钟

这篇文章主要分享两点:

  1. 认识并使用 git-flow 分支管理策略。
  2. 基于 git-flow,完善我们的 CI/CD 流程。

目前存在的问题

在开发过程中,团队中不同成员经常会同步开发不同的功能,可能会出现以下问题:

  • 它们提交测试和部署到线上的时间往往不一样,如何清晰所属分支的职责?
  • 不同功能可能会有相互依赖的代码,假设分属于不同的分支,如果其中一方想提交测试,必须先和另外一方合并,但另外一方还没到提交测试的时候,如果没有一个好的分支管理策略,就容易造成分支管理的混乱。
  • 不同分支是否应该对应不同的环境,应该如何对应,jenkins 应该如何实现。

介绍 git-flow

遇到问题时去网上寻找解决方案,无意间看到阮大大写的《Git 分支管理策略》,介绍的就是 git-flow 分支模型,它可以解决目前所遇到的问题,接下来会结合理论和实践进行分享。

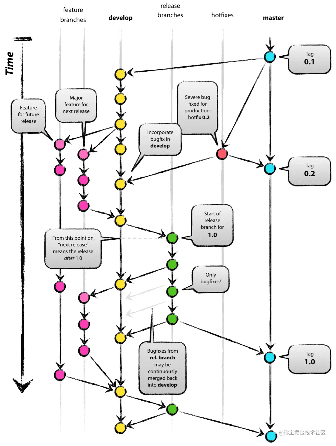
git-flow

上图是 git-flow 的分支管理模型,它分为主分支和临时分支:

主分支

  • master
  • develop

master 对应着生产环境的代码。

develop 为开发分支,当 develop 的代码达到稳定点并准备发布时,需将其合并至 master,然后使用版本号标记该次合并。

临时分支

不同于主要分支,临时分支的生命周期有限,当使用完后需将其删除,临时分支可分为:

  • feature
  • release
  • hotfix

这些分支中的每一个都有特定的用途,并受严格的规则约束,即哪些分支可能是其原始分支,哪些分支必须是其合并目标。

feature - 功能分支

feature

从 develop 检出,必须合并回 develop。

当开发某一功能时,从 develop 中检出 feature 分支,feature 分支在开发未完成时一直存在,直到开发完后合并到 develop,然后删除该分支。

创建订单功能分支:

git checkout -b feature-order develop

完成订单功能后,切换到 develop,合并 feature-order:

# 切换到 develop
git checkout develop
# 合并
git merge --no-ff feature-order
# 删除 feature-order
git branch -d feature-order
# 推送 develop
git push origin develop

该--no-ff 标志使合并始终创建一个新的提交对象,即使合并可以通过快进来执行。这样可以避免丢失有关要素分支历史存在的信息,并将所有添加了要素的提交分组在一起。使用 --no-ff 和不使用的区别如下图说是:

--no-ff

release 预发布分支

从 develop 检出,必须合并到 develop 和 master。

预发布分支通常用于在发布到测试环境的代码,待测试完成后,合并到 develop 和 master。

测试过程中可能会用到 hotfix 分支,用于修复测试过程中遇到的 bug,修复完成合并到 release 并删除 hotfix。

创建 release 分支。从 develop 分支创建 release 分支。如当前 master 上的代码版本为 1.1.0,即将发布一个大版本,develop 已经准备就绪,创建一个带版本号的 release 分支:

# 创建 release-2.0.0 分支
git checkout -b release-2.0.0 develop

release-2.0.0 分支会存在一段时间,直到它可以发布时。不能在此分支上面开发新的功能,要开发新的功能,应该在 develop 分支上检出新的 featrue 分支,或者在 feature-* 主功能分支上检出。

可以发布时,将 release-2.0.0 合并到 master,并标记该次提交,另外还需要将其合并到 develop,以同步在 release-2.0.0 上作的修改:

# 切换到 master
git checkout master
# 合并 release-2.0.0
git merge --no-ff release-2.0.0
# 标记版本号
git tag -a 2.0.0
# 切换到 develop
git checkout develop
# 合并
git merge --no-ff release-2.0.0
# 删除 release-2.0.0
git branch -d release-2.0.0

hotfix 修复 bug 分支

hotfix

从 master、release 中检出,必须合并回 master、release,如果没有 release,就直接合并回 develop。

如果在生产环境发现重大 bug,需要立即解决,可以创建 hotfix-2.0.1 分支,然后开始解决问题:

# 检出 hotfix-2.0.1
git checkout -b hotfix-2.0.1 master

完成修复后合并分支:

# 合并 master
git checkout master
git merge --no-ff hotfix-2.0.1
git tag -a 2.0.1
# 合并 develop
git checkout develop
git merge --no-ff hotfix-2.0.1
# 删除 hotfix-2.0.1
git branch -d hotfix-2.0.1

git-flow 使用

上一小节已经介绍并示范了如何使用 git-flow,发现操作过程还是有些繁琐的,其实业内存在一个库 gitflow,它是 git-flow 模型的具体实践。

在它的 github README 中根据文档安装好 git-flow 和集成进 shell。- 查看 Installing git-flow & integration with your shell 小节

安装好后执行 git flow init -d 初始化。

开发新功能

如要同步开发账单、订单等功能,先创建一个主功能分支,再创建副功能分支:

git flow feature start feature-1.0
git flow feature start feature-order
git flow feature start feature-bill

列出/开始/结束 feature 分支:

git flow feature
git flow feature start feature-1.0
git flow feature finish feature-1.0

开发完成后:

git flow feature finish feature-1.0

其它类型的分支类似。

git-flow 在 CI/CD 中的应用

下图是我的 git 分支工作流和 jenkins 多分支流水线的流程图:

flow

假设接下来要开发版本为 v1.0.2,功能包含订单和财务模块,当前默认的分支只有 develop 和 master,首先创建 feature-orderfeature-finance:

git flow feature start feature-order
git flow feature start feature-finance

# 推送到相应的 feature 分支
git flow feature publish feature-order
# 拉取相应的 feature 分支
git flow feature pull feature-order

当订单先开发完成,想先部署到测试环境给到测试人员,需执行以下步骤:

# 完成订单功能开发,自动合并到 develop 并删除 feature-order
git flow feature finish feature-order
# develop 中的订单功能准备就绪,检出预发布分支,推送时会触发 jenkins 的构建任务,自动部署到测试环境
git flow release start release-1.0.2.0-order

在测试的过程中,需要修复问题,可以直接在 release-1.0.2.0-order 上修改,修改后提交会自动触发构建任务。当测试完没有问题时,这时候就需要部署到线上了,执行以下步骤:

# 合并到 master,删除 release-1.0.2.0-order
git flow release finish release-1.0.2.0-order

部署到线上环境后,遇到需要紧急修复的 bug 时,在 master 上检出 hotfix 分支,用于修复 bug:

# 检出 hotfix-order
git flow hotfix start hotfix-order
# 合并到 master
git flow hotfix finish hotfix-order

如需要在线上版本增加新的小改动,需要用到 support 分支:

# 检出 support-story
git flow support start support-story
# 合并到 master
git flow support finish support-story

到这里订单功能开发到线上可能涉及到的流程已经介绍完了,财务功能同上,至于 jenkins 如何配置就不在这里展开了,大致的思路就是配置多分支流水线,只匹配 release-*,master 的分支,Jenkinsfile 中对 replease-* 分支走部署至测试环境的流水线,master 走部署至线上环境的流水线,当然需要支持参数化配置部署,及可选择部署到测试或是线上,如果不清楚如何搭建 jenkins 和配置多分支流水线,可以参考我之前写的一片文章《使用 Jenkins 构建 CI/CD 之多分支流水线指北(实战)》

总结

git-flow 的分支管理策略很好地解决了我目前关于分支管理混乱的问题,极大地提升了团队协作的效率,相应地对 CI/CD 流程作了一定的优化,希望能对大家有所启发。

参考