基于Mybatis手撸一个分表插件| Java Debug 笔记

806 阅读10分钟

本文正在参加「Java主题月 - Java Debug笔记活动」,详情查看活动链接

大家好,我是摸鱼失败的阿星

背景

事情是酱紫的,阿星的上级leader负责记录信息的业务,每日预估数据量是15万左右,所以引入sharding-jdbc做分表。

上级leader完成业务的开发后,走了一波自测,git push后,就忙其他的事情去了。

项目的框架是SpringBoot+Mybaits

出问题了

阿星负责的业务也开发完了,熟练的git pull,准备自测,单元测试run一下,上个厕所回来收工,就是这么自信。

回来后,看下控制台,人都傻了,一片红,内心不禁感叹“如果这是股票基金该多好”。

出了问题就要解决,随着排查深入,我的眉头一皱发现事情并不简单,怎么以前的一些代码都报错了?

随着排查深入,最后跟到了Mybatis源码,发现罪魁祸首是sharding-jdbc引起的,因为数据源是sharding-jdbc的,导致后续执行sql的是ShardingPreparedStatement

这就意味着,sharding-jdbc影响项目的所有业务表,因为最终数据库交互都由ShardingPreparedStatement去做了,历史的一些sql语句因为sql函数或者其他写法,使得ShardingPreparedStatement无法处理而出现异常。

关键代码如下

发现问题后,阿星马上就反馈给leader了。

唉,本来还想摸鱼的,看来摸鱼的时间是没了,还多了一项任务。

分析

竟然交给阿星来做了,就撸起袖子开干吧,先看看分表功能的需求

  • 支持自定义分表策略
  • 能控制影响范围
  • 通用性

分表会提前建立好,所以不需要考虑表不存在的问题,核心逻辑实现,通过分表策略得到分表名,再把分表名动态替换到sql

分表策略

为了支持分表策略,我们需要先定义分表策略抽象接口,定义如下

/**
 * @Author 程序猿阿星
 * @Description 分表策略接口
 * @Date 2021/5/9
 */
public interface ITableShardStrategy {


    /**
     * @author: 程序猿阿星
     * @description: 生成分表名
     * @param tableNamePrefix 表前缀名
     * @param value 值
     * @date: 2021/5/9
     * @return: java.lang.String
     */
    String generateTableName(String tableNamePrefix,Object value);

    /**
     * 验证tableNamePrefix
     */
    default void verificationTableNamePrefix(String tableNamePrefix){
        if (StrUtil.isBlank(tableNamePrefix)) {
            throw new RuntimeException("tableNamePrefix is null");
        }
    }
}

generateTableName函数的任务就是生成分表名,入参有tableNamePrefix、valuetableNamePrefix为分表前缀,value作为生成分表名的逻辑参数。

verificationTableNamePrefix函数验证tableNamePrefix必填,提供给实现类使用。

为了方便理解,下面是id取模策略代码,取模两张表

/**
 * @Author 程序猿阿星
 * @Description 分表策略id
 * @Date 2021/5/9
 */
@Component
public class TableShardStrategyId implements ITableShardStrategy {
    @Override
    public String generateTableName(String tableNamePrefix, Object value) {
        verificationTableNamePrefix(tableNamePrefix);
        if (value == null || StrUtil.isBlank(value.toString())) {
            throw new RuntimeException("value is null");
        }
        long id = Long.parseLong(value.toString());
        //此处可以缓存优化
        return tableNamePrefix + "_" + (id % 2);
    }
}

传入进来的valueid值,用tableNamePrefix拼接id取模后的值,得到分表名返回。

控制影响范围

分表策略已经抽象出来,下面要考虑控制影响范围,我们都知道Mybatis规范中每个Mapper类对应一张业务主体表,Mapper类的函数对应业务主体表的相关sql

阿星想着,可以给Mapper类打上注解,代表该Mpaaer类对应的业务主体表有分表需求,从规范来说Mapper类的每个函数对应的主体表都是正确的,但是有些同学可能不会按规范来写。

假设Mpaaer类对应的是B表,Mpaaer类的某个函数写着A表的sql,甚至是历史遗留问题,所以注解不仅仅可以打在Mapper类上,同时还可以打在Mapper类的任意一个函数上,并且保证小粒度覆盖粗粒度。

阿星这里自定义分表注解,代码如下

/**
 * @Author 程序猿阿星
 * @Description 分表注解
 * @Date 2021/5/9
 */
@Target(value = {ElementType.TYPE,ElementType.METHOD})
@Retention(RetentionPolicy.RUNTIME)
public @interface TableShard {

    // 表前缀名
    String tableNamePrefix();

    //值
    String value() default "";

    //是否是字段名,如果是需要解析请求参数改字段名的值(默认否)
    boolean fieldFlag() default false;

    // 对应的分表策略类
    Class<? extends ITableShardStrategy> shardStrategy();


}

注解的作用范围是类、接口、函数,运行时生效。

tableNamePrefixshardStrategy属性都好理解,表前缀名和分表策略,剩下的valuefieldFlag要怎么理解,分表策略分两类,第一类依赖表中某个字段值,第二类则不依赖。

根据企业id取模,属于第一类,此处的value设置企业id入参字段名,fieldFlagtrue,意味着,会去解析获取企业id字段名对应的值。

根据日期分表,属于第二类,直接在分表策略实现类里面写就行了,不依赖表字段值,valuefieldFlag无需填写,当然你value也可以设置时间格式,具体看分表策略实现类的逻辑。

通用性

抽象分表策略与分表注解都搞定了,最后一步就是根据分表注解信息,去执行分表策略得到分表名,再把分表名动态替换到sql中,同时具有通用性。

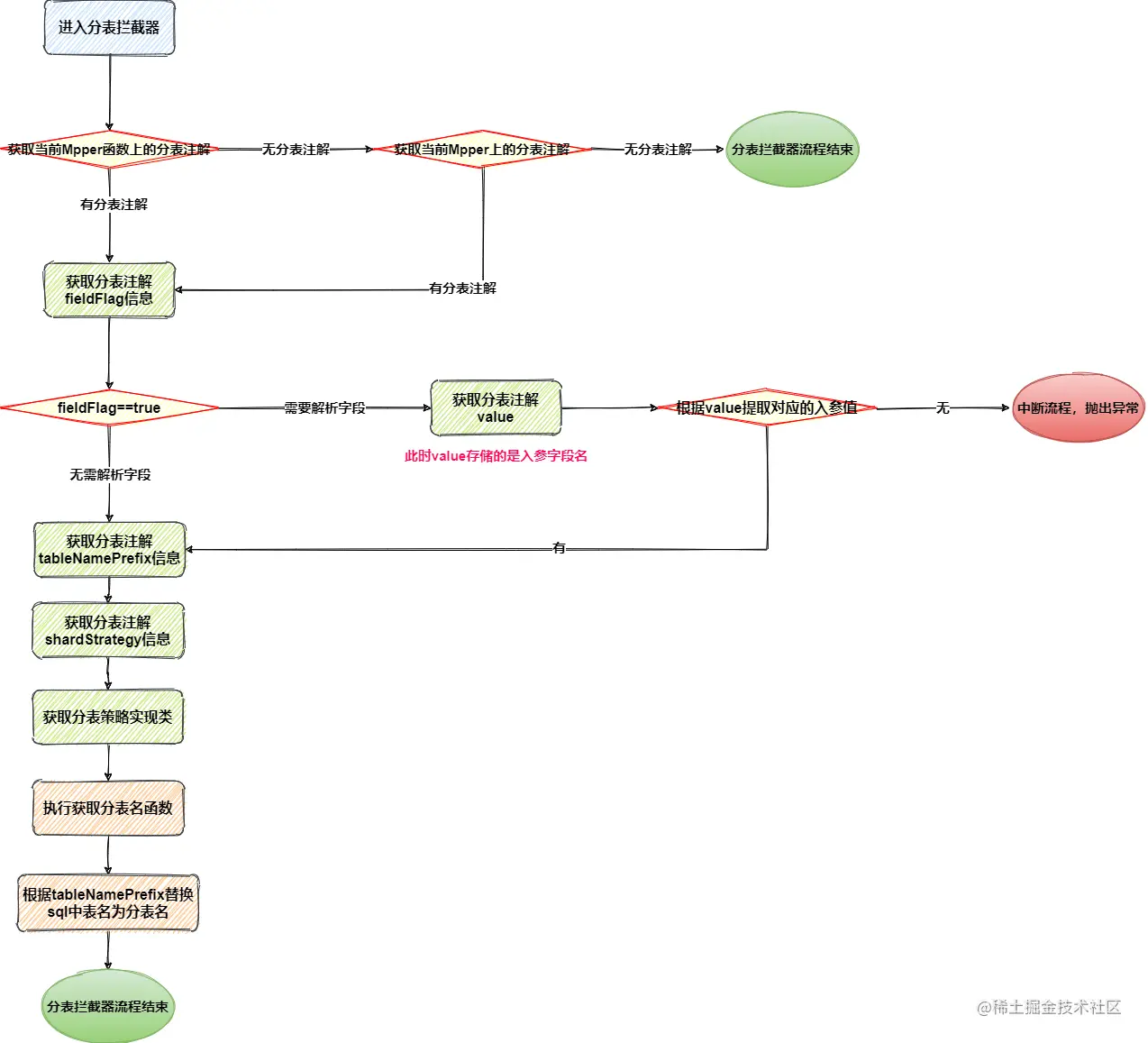
Mybatis框架中,有拦截器机制做扩展,我们只需要拦截StatementHandler#prepare函数,即StatementHandle创建Statement之前,先把sql里面的表名动态替换成分表名。

Mybatis分表拦截器流程图如下

Mybatis分表拦截器代码如下,有点长哈,主流程看intercept函数就好了。

/**
 * @Author 程序员阿星
 * @Description 分表拦截器
 * @Date 2021/5/9
 */
@Intercepts({
        @Signature(
                type = StatementHandler.class,
                method = "prepare",
                args = {Connection.class, Integer.class}
        )
})
public class TableShardInterceptor implements Interceptor {

    private static final ReflectorFactory defaultReflectorFactory = new DefaultReflectorFactory();

    @Override
    public Object intercept(Invocation invocation) throws Throwable {

        // MetaObject是mybatis里面提供的一个工具类,类似反射的效果
        MetaObject metaObject = getMetaObject(invocation);
        BoundSql boundSql = (BoundSql) metaObject.getValue("delegate.boundSql");
        MappedStatement mappedStatement = (MappedStatement)
                metaObject.getValue("delegate.mappedStatement");

        //获取Mapper执行方法
        Method method = invocation.getMethod();

        //获取分表注解
        TableShard tableShard = getTableShard(method,mappedStatement);

        // 如果method与class都没有TableShard注解或执行方法不存在,执行下一个插件逻辑
        if (tableShard == null) {
            return invocation.proceed();
        }

        //获取值
        String value = tableShard.value();
        //value是否字段名,如果是,需要解析请求参数字段名的值
        boolean fieldFlag = tableShard.fieldFlag();

        if (fieldFlag) {
            //获取请求参数
            Object parameterObject = boundSql.getParameterObject();

            if (parameterObject instanceof MapperMethod.ParamMap) { //ParamMap类型逻辑处理

                MapperMethod.ParamMap parameterMap = (MapperMethod.ParamMap) parameterObject;
                //根据字段名获取参数值
                Object valueObject = parameterMap.get(value);
                if (valueObject == null) {
                    throw new RuntimeException(String.format("入参字段%s无匹配", value));
                }
                //替换sql
                replaceSql(tableShard, valueObject, metaObject, boundSql);

            } else { //单参数逻辑

                //如果是基础类型抛出异常
                if (isBaseType(parameterObject)) {
                    throw new RuntimeException("单参数非法,请使用@Param注解");
                }

                if (parameterObject instanceof Map){
                    Map<String,Object>  parameterMap =  (Map<String,Object>)parameterObject;
                    Object valueObject = parameterMap.get(value);
                    //替换sql
                    replaceSql(tableShard, valueObject, metaObject, boundSql);
                } else {
                    //非基础类型对象
                    Class<?> parameterObjectClass = parameterObject.getClass();
                    Field declaredField = parameterObjectClass.getDeclaredField(value);
                    declaredField.setAccessible(true);
                    Object valueObject = declaredField.get(parameterObject);
                    //替换sql
                    replaceSql(tableShard, valueObject, metaObject, boundSql);
                }
            }

        } else {//无需处理parameterField
            //替换sql
            replaceSql(tableShard, value, metaObject, boundSql);
        }
        //执行下一个插件逻辑
        return invocation.proceed();
    }


    @Override
    public Object plugin(Object target) {
        // 当目标类是StatementHandler类型时,才包装目标类,否者直接返回目标本身, 减少目标被代理的次数
        if (target instanceof StatementHandler) {
            return Plugin.wrap(target, this);
        } else {
            return target;
        }
    }


    /**
     * @param object
     * @methodName: isBaseType
     * @author: 程序员阿星
     * @description: 基本数据类型验证,true是,false否
     * @date: 2021/5/9
     * @return: boolean
     */
    private boolean isBaseType(Object object) {
        if (object.getClass().isPrimitive()
                || object instanceof String
                || object instanceof Integer
                || object instanceof Double
                || object instanceof Float
                || object instanceof Long
                || object instanceof Boolean
                || object instanceof Byte
                || object instanceof Short) {
            return true;
        } else {
            return false;
        }
    }

    /**
     * @param tableShard 分表注解
     * @param value      值
     * @param metaObject mybatis反射对象
     * @param boundSql   sql信息对象
     * @author: 程序猿阿星
     * @description: 替换sql
     * @date: 2021/5/9
     * @return: void
     */
    private void replaceSql(TableShard tableShard, Object value, MetaObject metaObject, BoundSql boundSql) {
        String tableNamePrefix = tableShard.tableNamePrefix();
        //获取策略class
        Class<? extends ITableShardStrategy> strategyClazz = tableShard.shardStrategy();
        //从spring ioc容器获取策略类

        ITableShardStrategy tableShardStrategy = SpringUtil.getBean(strategyClazz);
        //生成分表名
        String shardTableName = tableShardStrategy.generateTableName(tableNamePrefix, value);
        // 获取sql
        String sql = boundSql.getSql();
        // 完成表名替换
        metaObject.setValue("delegate.boundSql.sql", sql.replaceAll(tableNamePrefix, shardTableName));
    }

    /**
     * @param invocation
     * @author: 程序猿阿星
     * @description: 获取MetaObject对象-mybatis里面提供的一个工具类,类似反射的效果
     * @date: 2021/5/9
     * @return: org.apache.ibatis.reflection.MetaObject
     */
    private MetaObject getMetaObject(Invocation invocation) {
        StatementHandler statementHandler = (StatementHandler) invocation.getTarget();
        // MetaObject是mybatis里面提供的一个工具类,类似反射的效果
        MetaObject metaObject = MetaObject.forObject(statementHandler,
                SystemMetaObject.DEFAULT_OBJECT_FACTORY,
                SystemMetaObject.DEFAULT_OBJECT_WRAPPER_FACTORY,
                defaultReflectorFactory
        );

        return metaObject;
    }

    /**
     * @author: 程序猿阿星
     * @description: 获取分表注解
     * @param method
     * @param mappedStatement
     * @date: 2021/5/9
     * @return: com.xing.shard.interceptor.TableShard
     */
    private TableShard getTableShard(Method method, MappedStatement mappedStatement) throws ClassNotFoundException {
        String id = mappedStatement.getId();
        //获取Class
        final String className = id.substring(0, id.lastIndexOf("."));
        //分表注解
        TableShard tableShard = null;
        //获取Mapper执行方法的TableShard注解
        tableShard = method.getAnnotation(TableShard.class);
        //如果方法没有设置注解,从Mapper接口上面获取TableShard注解
        if (tableShard == null) {
            // 获取TableShard注解
            tableShard = Class.forName(className).getAnnotation(TableShard.class);
        }
        return tableShard;
    }

}

到了这里,其实分表功能就已经完成了,我们只需要把分表策略抽象接口、分表注解、分表拦截器抽成一个通用jar包,需要使用的项目引入这个jar,然后注册分表拦截器,自己根据业务需求实现分表策略,在给对应的Mpaaer加上分表注解就好了。

实践跑起来

这里阿星单独写了一套demo,场景是有两个分表策略,表也提前建立好了

  • 根据id分表
    • tb_log_id_0
    • tb_log_id_1
  • 根据日期分表
    • tb_log_date_202105
    • tb_log_date_202106

预警:后面都是代码实操环节,请各位读者大大耐心看完(非Java开发除外)

TableShardStrategy定义


/**
 * @Author wx
 * @Description 分表策略日期
 * @Date 2021/5/9
 */
@Component
public class TableShardStrategyDate implements ITableShardStrategy {

    private static final String DATE_PATTERN = "yyyyMM";

    @Override
    public String generateTableName(String tableNamePrefix, Object value) {
        verificationTableNamePrefix(tableNamePrefix);
        if (value == null || StrUtil.isBlank(value.toString())) {
            return tableNamePrefix + "_" +DateUtil.format(new Date(), DATE_PATTERN);
        } else {
            return tableNamePrefix + "_" +DateUtil.format(new Date(), value.toString());
        }
    }
}



**
 * @Author 程序猿阿星
 * @Description 分表策略id
 * @Date 2021/5/9
 */
@Component
public class TableShardStrategyId implements ITableShardStrategy {
    @Override
    public String generateTableName(String tableNamePrefix, Object value) {
        verificationTableNamePrefix(tableNamePrefix);
        if (value == null || StrUtil.isBlank(value.toString())) {
            throw new RuntimeException("value is null");
        }
        long id = Long.parseLong(value.toString());
        //可以加入本地缓存优化
        return tableNamePrefix + "_" + (id % 2);
    }
}

Mapper定义

Mapper接口

/**
 * @Author 程序猿阿星
 * @Description
 * @Date 2021/5/8
 */
@TableShard(tableNamePrefix = "tb_log_date",shardStrategy = TableShardStrategyDate.class)
public interface LogDateMapper {

    /**
     * 查询列表-根据日期分表
     */
    List<LogDate> queryList();

    /**
     * 单插入-根据日期分表
     */
    void  save(LogDate logDate);

}


-------------------------------------------------------------------------------------------------


/**
 * @Author 程序猿阿星
 * @Description
 * @Date 2021/5/8
 */
@TableShard(tableNamePrefix = "tb_log_id",value = "id",fieldFlag = true,shardStrategy = TableShardStrategyId.class)
public interface LogIdMapper {

    /**
     * 根据id查询-根据id分片
     */
    LogId queryOne(@Param("id") long id);

    /**
     * 单插入-根据id分片
     */
    void save(LogId logId);


}


Mapper.xml


<?xml version="1.0" encoding="UTF-8" ?>
<!DOCTYPE mapper
        PUBLIC "-//mybatis.org//DTD Mapper 3.0//EN"
        "http://mybatis.org/dtd/mybatis-3-mapper.dtd">
<mapper namespace="com.xing.shard.mapper.LogDateMapper">
    
    //对应LogDateMapper#queryList函数
    <select id="queryList" resultType="com.xing.shard.entity.LogDate">
        select
        id as id,
        comment as comment,
        create_date as createDate
        from
        tb_log_date
    </select>
    
    //对应LogDateMapper#save函数
    <insert id="save" >
        insert into tb_log_date(id, comment,create_date)
        values (#{id}, #{comment},#{createDate})
    </insert>
</mapper>

-------------------------------------------------------------------------------------------------

<?xml version="1.0" encoding="UTF-8" ?>
<!DOCTYPE mapper
        PUBLIC "-//mybatis.org//DTD Mapper 3.0//EN"
        "http://mybatis.org/dtd/mybatis-3-mapper.dtd">
<mapper namespace="com.xing.shard.mapper.LogIdMapper">
    
    //对应LogIdMapper#queryOne函数
    <select id="queryOne" resultType="com.xing.shard.entity.LogId">
        select
        id as id,
        comment as comment,
        create_date as createDate
        from
        tb_log_id
        where
        id = #{id}
    </select>
    
    //对应save函数
    <insert id="save" >
        insert into tb_log_id(id, comment,create_date)
        values (#{id}, #{comment},#{createDate})
    </insert>

</mapper>

执行下单元测试

日期分表单元测试执行

    @Test
    void test() {
        LogDate logDate = new LogDate();
        logDate.setId(snowflake.nextId());
        logDate.setComment("测试内容");
        logDate.setCreateDate(new Date());
        //插入
        logDateMapper.save(logDate);
        //查询
        List<LogDate> logDates = logDateMapper.queryList();
        System.out.println(JSONUtil.toJsonPrettyStr(logDates));
    }

输出结果


id分表单元测试执行

    @Test
    void test() {
        LogId logId = new LogId();
        long id = snowflake.nextId();
        logId.setId(id);
        logId.setComment("测试");
        logId.setCreateDate(new Date());
        //插入
        logIdMapper.save(logId);
        //查询
        LogId logIdObject = logIdMapper.queryOne(id);
        System.out.println(JSONUtil.toJsonPrettyStr(logIdObject));
    }

输出结果

小结一下

本文可以当做对Mybatis进阶的使用教程,通过Mybatis拦截器实现分表的功能,满足基本的业务需求,虽然比较简陋,但是Mybatis这种扩展机制与设计值得学习思考。

有兴趣的读者也可以自己写一个,或基于阿星的做改造,毕竟是简陋版本,还是有很多场景没有考虑到。

另外分表的demo项目,阿星放到了Gitee和公众号,大家按需自取

项目结构:

历史好文推荐

关于我

这里是阿星,一个热爱技术的Java程序猿,公众号 「程序猿阿星」 里将会定期分享操作系统、计算机网络、Java、分布式、数据库等精品原创文章,2021,与您在 Be Better 的路上共同成长!

非常感谢各位小哥哥小姐姐们能看到这里,原创不易,文章有帮助可以关注、点个赞、分享与评论,都是支持(莫要白嫖)!

愿你我都能奔赴在各自想去的路上,我们下篇文章见