平行坐标图简介

635 阅读1分钟

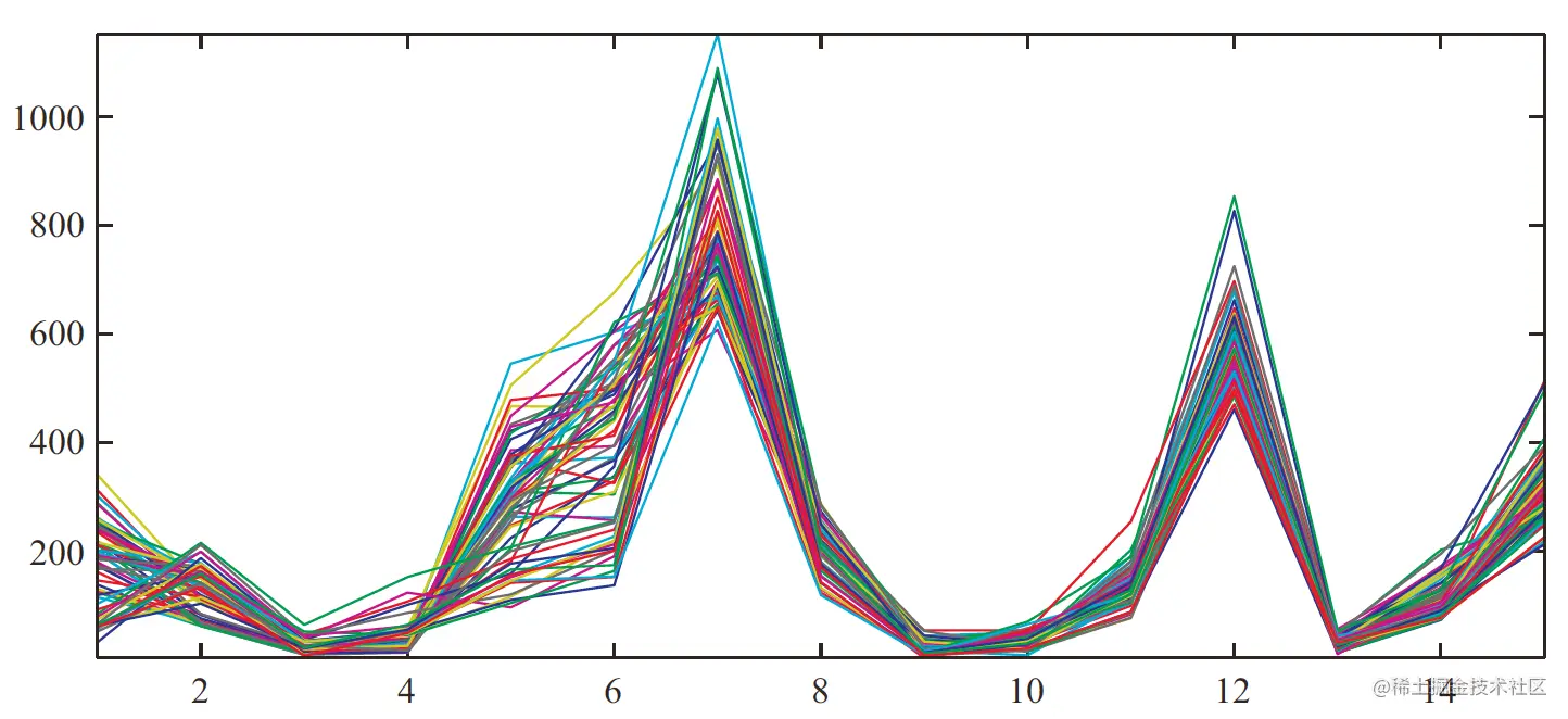
高维数据的可视化是一个很大的问题,Inselberg(1985)提出了一种好办法,称为平行坐标图(parallel coordinate plots)。它有竖直的(vertical)和水平的(horizontal)两种画法。

Vertical parallel coordinate plots:对于一个dd维的样本,它的值是一个随机向量X=(X1,X2,,Xd)X=(X_1,X_2,\ldots,X_d)',不断在坐标系中描出点(X1,1)(X_1,1)(X2,2)(X_2,2)等,一直画到(Xd,d)(X_d,d),再将这些点连起来。接着,对于第二个样本,用同样的方法画在同一个坐标系中。最后效果如图:

Horizontal parallel coordinate plots:与竖直的情况类似,但画出的点是(j,Xj)(j,X_j)。效果如图:

参考文献

  • Inselberg, A. (1985). The plane with parallel coordinates. Visual Computer 1, 69–91.