
1.所有表介绍
- 系统管理 : 用户 角色 菜单、工具栏、 用户角色、角色菜单、角色工具栏菜单、系统表
- 基础数据:商品类别、商品、计量单位、往来单位、单位类别、仓库、仓库类别、库存信息表、期初库存录入单表、期初商品明细
- 业务管理:采购单表、采购商品明细、销售单表、销售商品明细
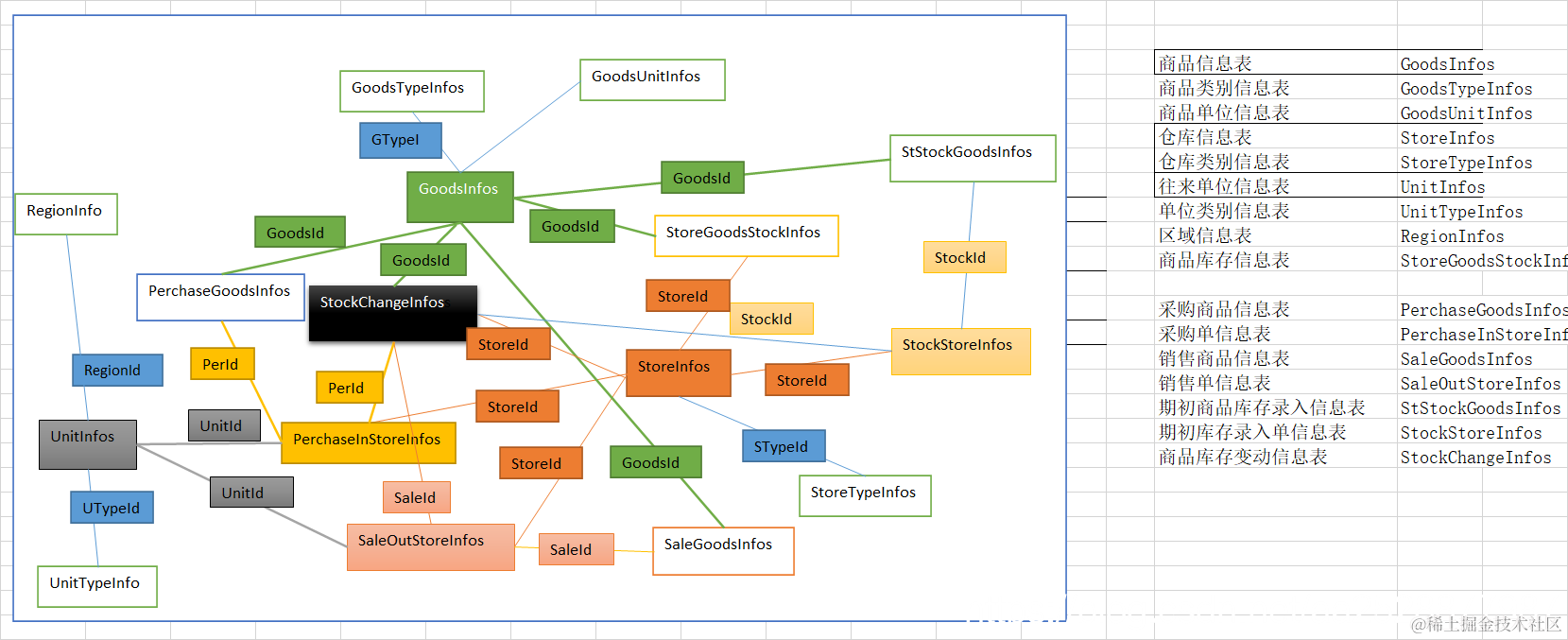
2.表间关系介绍
表与表之间关系:不设置主外键,代码逻辑严格控制
- 建立关系:必须先删除关系表,再删除主键表,不然就会出错。
- 不建关系,可以先删主键表,再删关系表。逻辑必须严格控制。
3.表间关系介绍
| 表清单: | 表名 |
|---|
| 商品信息表 | GoodsInfos |
| 商品类别信息表 | GoodsTypeInfos |
| 商品单位信息表 | GoodsUnitInfos |
| 仓库信息表 | StoreInfos |
| 仓库类别信息表 | StoreTypeInfos |
| 往来单位信息表 | UnitInfos |
| 单位类别信息表 | UnitTypeInfos |
| 区域信息表 | RegionInfos |
| 商品库存信息表 | StoreGoodsStockInfos |
| 采购商品信息表 | PerchaseGoodsInfos |
| 采购单信息表 | PerchaseInStoreInfos |
| 销售商品信息表 | SaleGoodsInfos |
| 销售单信息表 | SaleOutStoreInfos |
| 期初商品库存录入信息表 | StStockGoodsInfos |
| 期初库存录入单信息表 | StockStoreInfos |
| 商品库存变动信息表 | StockChangeInfos |
| 用户信息表 | UserInfos |
| 角色信息表 | RoleInfos |
| 菜单信息表 | MenuInfos |
| 用户角色关系表 | UserRoleInfos |
| 角色菜单关系表 | RoleMenuInfos |
| 角色工具栏菜单关系表 | RoleTMenuInfos |
| 工具栏菜单信息表 | ToolMenuInfos |
| 工具栏组信息表 | ToolGroupInfos |
| 系统账套信息表 | SysInfos |
| 视图清单 | 表名 | 备注 |
|---|
| 商品信息视图 | ViewGoodsInfos | (商品列表页面Dgv数据源) |
| 采购商品信息视图 | ViewPerGoodsInfos | (采购单页面采购商品列表Dgv数据源) |
| 采购商品查询信息视图 | ViewPerGoodsQuery | (采购单据查询、采购统计数据、采购单明细数据) |
| 销售商品查询信息视图 | ViewSaleGoodsQuery | (销售单据查询、销售统计数据、销售单明细数据) |
| 期初商品录入查询信息视图 | ViewStockGoodsQuery | (期初入库单据查询、仓库库存统计、期初入库单明细数据) |
| 采购商品库存变动 | ViewPerStockGoodsChangeInfos | (商品采购部分库存变动明细) |
| 销售商品库存变动 | ViewSaleStockGoodsChangeInfos | 商品销售环节库存变动明细 |
| 期初入库商品库存变动 | ViewStStockGoodsChangeInfos | 商品期初入库环节库存变动明细 |
| 角色菜单信息视图 | ViewRoleMenuInfos | 动态加载系统菜单 |
| 销售商品信息视图 | ViewSaleGoodsInfos | (销售单页面销售商品列表Dgv数据源) |
| 仓库信息视图 | ViewStoreInfos | 仓库列表Dgv数据源 |
| 商品库存上下限设置数据视图 | ViewStoreStockUpDownInfos | 设置库存上下限Dgv数据源 |
| 期初录入商品信息视图 | ViewStStockGoodsInfos | 期初录入单商品列表Dgv数据源 |
| 单位信息视图 | ViewUnitInfos | 往来单位列表Dgv数据源 |
| 用户角色信息视图 | ViewUserRoleInfos | 登录系统,返回用户角色信息 |
4.相关表字段设置
基础信息表
| 商品信息表 | GoodsInfos | 备注 |
|---|
| GoodsId | int | 商品编号 |
| GoodsNo | varchar(50) | 商品编码 |
| GoodsName | nvarchar(100) | 商品名称 |
| GoodsPYNo | varchar(50) | 拼音码 |
| GoodsSName | nvarchar(50) | 商品简称 |
| GoodsTXNo | varchar(50) | 条形码 |
| GUnit | nvarchar(5) | 单位 |
| GTypeId | int | 类别编号 |
| GProperties | nvarchar(50) | 商品性质 |
| IsStopped | int | 是否停用 |
| RetailPrice | decimal(18, 2) | 零售价 |
| LowPrice | decimal(18, 2) | 最低价 |
| PrePrice | decimal(18, 2) | 预设价 |
| Discount | int | 折扣 |
| BidPrice | decimal(18, 2) | 进价 |
| Remark | nvarchar(500) | 备注 |
| IsDeleted | int | 是否已删除 |
| Creator | nvarchar(20) | 添加者 |
| CreateTime | datetime | 添加时间 |
| GoodsPic | varchar(200) | 商品图片 |
| 商品类别信息表 | GoodsTypeInfos | 备注 |
|---|
| GTypeId | int | 类别编号 |
| GTypeName | nvarchar(50) | 类别名称 |
| ParentId | int | 父级编号 |
| ParentName | nvarchar(50) | 父级名称 |
| GTypeNo | varchar(50) | 类别编码 |
| GTPYNo | varchar(50) | 拼音码 |
| GTOrder | int | 排序号 |
| Creator | nvarchar(50) | 创建人 |
| CreateTime | datetime | 创建时间 |
| IsDeleted | int | 是否已删除 |
| 商品单位信息表 | GoodsUnitInfos | 备注 |
|---|
| GUnitId | int | 单位编号 |
| GUnitName | nvarchar(5) | 单位名称 |
| GUnitPYNo | varchar(10) | 拼音码 |
| GUnitOrder | int | 排序号 |
| IsDeleted | int | 是否已删除 |
| Creator | nvarchar(50) | 创建人 |
| CreateTime | datetime | 创建时间 |
| 仓库信息表 | StoreInfos | 备注 |
|---|
| StoreId | int | 仓库编号 |
| StoreNo | varchar(50) | 仓库编码 |
| StoreName | nvarchar(50) | 仓库名称 |
| STypeId | int | 类别编号 |
| StorePYNo | varchar(50) | 拼音码 |
| StoreOrder | int | 排序号 |
| StoreRemark | nvarchar(500) | 备注 |
| IsDeleted | int | 是否已删除 |
| Creator | nvarchar(50) | 创建人 |
| CreateTime | datetime | 创建时间 |
| 仓库类别信息表 | StoreTypeInfos | 备注 |
|---|
| STypeId | int | 类别编号 |
| STypeName | nvarchar(20) | 类别名称 |
| STPYNo | varchar(50) | 拼音码 |
| STypeOrder | int | 排序号 |
| IsDeleted | int | 是否已删除 |
| Creator | nvarchar(20) | 创建人 |
| CreateTime | datetime | 创建时间 |
| 往来单位信息表 | UnitInfos | 备注 |
|---|
| UnitId | int | 单位编号 |
| UnitName | nvarchar(50) | 单位名称 |
| UnitPYNo | varchar(50) | 拼音码 |
| UTypeId | int | 类别编号 |
| UnitProperties | nvarchar(50) | 单位性质 |
| RegionId | int | 区域编号 |
| Address | nvarchar(100) | 地址 |
| FullAddress | nvarchar(200) | 完整地址 |
| UnitNo | varchar(50) | 单位编码 |
| ContactPerson | nvarchar(50) | 联系人 |
| PhoneNumber | varchar(50) | 电话号码 |
| Telephone | varchar(50) | 手机号码 |
| Fax | varchar(50) | 传真 |
| Email | varchar(100) | 邮箱 |
| PostalCode | varchar(50) | 邮编 |
| Remark | nvarchar(1000) | 备注 |
| IsNoVail | int | 是否无效 |
| IsDeleted | int | 是否已删除 |
| Creator | nvarchar(50) | 创建人 |
| CreateTime | datetime | 创建时间 |
| 单位类别信息表 | UnitTypeInfos | 备注 |
|---|
| UTypeId | int | 类别编号 |
| UTypeName | nvarchar(50) | 类别名称 |
| ParentId | int | 父级编号 |
| ParentName | nvarchar(50) | 父级名称 |
| UTypeNo | varchar(50) | 类别编码 |
| UTPYNo | varchar(50) | 拼音码 |
| UTOrder | int | 排序号 |
| IsDeleted | int | 是否已删除 |
| Creator | nvarchar(50) | 创建人 |
| CreateTime | datetime | 创建时间 |
| 区域信息表 | RegionInfos | 备注 |
|---|
| RegionId | int | 区域编号 |
| RegionName | nvarchar(50) | 区域名称 |
| ParentId | int | 父级编号 |
| ParentName | nvarchar(50) | 父级名称 |
| RegionPYNo | nvarchar(50) | 拼音码 |
| RegionLevel | int | 区域等级 |
| 商品库存信息表 | StoreGoodsStockInfos | 备注 |
|---|
| StoreGoodsId | int | 商品库存编号 |
| StoreId | int | 仓库编号 |
| GoodsId | int | 商品编号 |
| StCount | int | 期初数量 |
| StAmount | decimal(18, 2) | 期初金额 |
| StPrice | decimal(18, 2) | 成本价 |
| CurCount | int | 当前库存数量 |
| StockAmount | decimal(18, 2) | 当前库存金额 |
| StockUp | int 库存上限 | |
| StockDown int | 库存下限 | |
| Creator | nvarchar(20) | 创建人 |
| Createtime | datetime | 创建时间 |
| IsDeleted | int | 是否已删除 |
系统相关信息表
| 用户角色关系表 | UserRoleInfos | 备注 |
|---|
| URId | int | 关系编号 |
| UserId | int | 用户编号 |
| RoleId | int | 角色编号 |
| Creator | nvarchar(50) | 创建人 |
| CreateTime | datetime | 创建时间 |
| 角色菜单关系表 | RoleMenuInfos | 备注 |
|---|
| RMId | int | 关系编号 |
| RoleId | int | 角色编号 |
| MId | int | 菜单编号 |
| Creator | nvarchar(50) | 创建人 |
| CreateTime | datetime | 创建时间 |
| 菜单信息表 | MenuInfos | 备注 |
|---|
| MId | int | 菜单编号 |
| MName | nvarchar(50) | 菜单名称 |
| ParentId | int | 父级编号 |
| ParentName | nvarchar(50) | 父级名称 |
| MKey | varchar(50) | 快捷键 |
| MUrl | varchar(200) | 关联页面FullName |
| IsTop | int | 是否顶级页面 |
| MOrder | int | 排序号 |
| IsDeleted | int | 是否已删除 |
| Creator | nvarchar(50) | 创建人 |
| CreateTime | datetime | 创建时间 |
| 角色工具栏菜单关系表 | RoleTMenuInfos | 备注 |
|---|
| RTMenuId | int | 关系编号 |
| RoleId | int | 角色编号 |
| TMenuId | int | 工具菜单编号 |
| Creator | nvarchar(50) | 创建人 |
| CreateTime | datetime | 创建时间 |
| 工具栏组信息表 | ToolGroupInfos | 备注 |
|---|
| TGroupId | int | 工具组编号 |
| TGroupName | nvarchar(50) | 工具级名称 |
| Creator | nvarchar(50) | 创建人 |
| CreateTime | datetime | 创建时间 |
| 工具栏菜单信息表 | ToolMenuInfos | 备注 |
|---|
| TMenuId | int | 工具菜单编号 |
| TMenuName | nvarchar(50) | 工具菜单名称 |
| TMPic | varchar(100) | 工具菜单图标 |
| TMOrder | int | 排序号 |
| TGroupId | int | 工具组编号 |
| TMUrl | varchar(200) | 关联页面FullName |
| IsTop | int | 是否顶级页面 |
| Creator | nvarchar(50) | 创建人 |
| CreateTime | datetime | 创建时间 |
业务信息表
| 采购商品信息表 | PerchaseGoodsInfos | 备注 |
|---|
| PerGoodsId | int | 采购商品编号 |
| PerId | int | 采购单编号 |
| GoodsId | int | 商品编号 |
| GUnit | nvarchar(5) | 单位 |
| Count | int | 采购数量 |
| PerPrice | decimal(18, 2) | 采购价格 |
| Amount | decimal(18, 2) | 采购金额 |
| Remark | nvarchar(500) | 备注 |
| IsDeleted | int | 是否已删除 |
| 采购单信息表 | PerchaseInStoreInfos | 备注 |
|---|
| PerId | int | 采购单编号 |
| PerchaseNo | varchar(50) | 采购单号 |
| UnitId | int | 供应商编号 |
| StoreId | int | 仓库编号 |
| DealPerson | nvarchar(50) | 经手人 |
| PayDesp | nvarchar(200) | 付款描述 |
| ThisAmount | decimal(18, 2) | 本次付款金额 |
| Remark | nvarchar(500) | 备注 |
| TotalAmount | decimal(18, 2) | 采购总金额 |
| YHAmount | decimal(18, 2) | 应付金额 |
| Creator | nvarchar(50) | 创建人 |
| CreateTime | datetime | 创建时间 |
| IsChecked | int | 审核状态 |
| IsPayed | int | 是否付款 |
| IsPayFull | int | 是否全付 |
| CheckTime | datetime | 审核时间 |
| CheckPerson | nvarchar(50) | 审核人 |
| PayTime | datetime | 付款时间 |
| IsDeleted | int | 是否已删除 |
| 销售商品信息表 | SaleGoodsInfos | 备注 |
|---|
| SaleGoodsId | int | 销售商品编号 |
| SaleId | int | 销售单编号 |
| GoodsId | int | 商品编号 |
| GUnit | nvarchar(5) | 单位 |
| Count | int | 销售数量 |
| SalePrice | decimal(18, 2) | 销售价格 |
| Amount | decimal(18, 2) | 销售金额 |
| Remark | nvarchar(500) | 备注 |
| IsDeleted | int | 是否已删除 |
| 销售单信息表 | SaleOutStoreInfos | 备注 |
|---|
| SaleId | int | 销售单编号 |
| SaleOutNo | varchar(50) | 销售单号 |
| UnitId | int | 客户编号 |
| StoreId | int | 仓库编号 |
| DealPerson | nvarchar(50) | 经手人 |
| PayDesp | nvarchar(200) | 收款描述 |
| ThisAmount | decimal(18, 2) | 本次收款金额 |
| Remark | nvarchar(500) | 备注 |
| TotalAmount | decimal(18, 2) | 销售总金额 |
| YHAmount | decimal(18, 2) | 应收金额 |
| Creator | nvarchar(50) | 创建人 |
| CreateTime | datetime | 创建时间 |
| IsChecked | int | 审核状态 |
| IsPayed | int | 是否收款 |
| IsPayFull | int | 是否收完 |
| CheckTime | datetime | 审核时间 |
| CheckPerson | nvarchar(50) | 审核人 |
| IsDeleted | int | 是否已删除 |
| PayTime | datetime | 收款时间 |
| 期初商品库存录入信息表 | StStockGoodsInfos | 备注 |
|---|
| StStockId | int | 期初库存编号 |
| StockId | int | 录入单编号 |
| GoodsId | int | 商品编号 |
| StCount | int | 期初数量 |
| StPrice | decimal(18, 2) | 成本价 |
| StAmount | decimal(18, 2) | 期初金额 |
| IsDeleted | int | 是否已删除 |
| Remark | nvarchar(500) | 备注 |
| 期初库存录入单信息表 | StockStoreInfos | 备注 |
|---|
| StockId | int | 录入单编号 |
| StockNo | varchar(50) | 录入单号 |
| StoreId | int | 仓库编号 |
| DealPerson | nvarchar(50) | 经手人 |
| Remark | nvarchar(500) | 备注 |
| Creator | nvarchar(50) | 创建人 |
| CreateTime | datetime | 创建时间 |
| IsChecked | int | 审核状态 |
| CheckPerson | nvarchar(50) | 审核人 |
| CheckTime | datetime | 审核时间 |
| IsDeleted | int | 是否已删除 |
| 商品库存变动信息表 | StockChangeInfos | 备注 |
|---|
| StockChangeId | int | 库存变动编号 |
| CheckShId | int | 单据编号 |
| ShType | int | 单据类型 |
| StoreId | int | 仓库编号 |
| GoodsId | int | 商品编号 |
| InCount | int | 入库数量 |
| OutCount | int | 出库数量 |
| CurCount | int | 当前库存数量 |
视图信息表
商品信息视图 ViewGoodsInfos (商品列表页面Dgv数据源)
GoodsId 商品编号
GoodsNo 商品编码
GoodsName 商品名称
GoodsPYNo 拼音码
GoodsSName 商品简称
GoodsTXNo 条形码
GUnit 单位
GTypeId 类别编号
GTypeName 类别名称
GProperties 商品性质
IsStopped 是否停用
RetailPrice 零售价
Remark 备注
IsDeleted 是否已删除
采购商品信息视图 ViewPerGoodsInfos (采购单页面采购商品列表Dgv数据源)
PerGoodsId 采购商品编号
PerId 采购单编号
GoodsId 商品编号
GUnit 单位
GoodsNo 商品编码
GoodsName 商品名称
GoodsTXNo 条形码
Count 采购数量
PerPrice 采购价格
Amount 采购金额
Remark 备注
IsDeleted 是否已删除
采购商品查询信息视图 ViewPerGoodsQuery (采购单据查询、采购统计数据、采购单明细数据)
UnitId 供应商编号
UnitNo 单位编码
UnitName 供应商名称
GoodsId 商品编号
GoodsName 商品名称
GoodsNo 商品编码
GUnit 商品单位
StoreNo 仓库编码
StoreId 仓库编号
StoreName 仓库名称
GTypeId 商品类别编号
DealPerson 经手人
UTypeId 单位类别编号
Count 采购数量
PerPrice 采购价格
Amount 采购金额
YHAmount 应付金额
PerId 采购单编号
PerchaseNo 采购单号
Creator 制单人
CreateTime 制单时间
IsChecked 审核状态
CheckTime 审核时间
CheckPerson 审核人
销售商品查询信息视图 ViewSaleGoodsQuery (销售单据查询、销售统计数据、销售单明细数据)
UnitId 供应商编号
UnitNo 单位编码
UnitName 供应商名称
GoodsId 商品编号
GoodsName 商品名称
GoodsNo 商品编码
GUnit 商品单位
StoreNo 仓库编码
StoreId 仓库编号
StoreName 仓库名称
GTypeId 商品类别编号
DealPerson 经手人
UTypeId 单位类别编号
Count 销售数量
SalePrice 销售价格
Amount 销售金额
YHAmount 应收金额
StPrice 成本价
StAmount 期初金额
SaleId 销售单编号
SaleOutNo 销售单号
Creator 制单人
CreateTime 制单时间
IsChecked 审核状态
CheckTime 审核时间
CheckPerson 审核人
期初商品录入查询信息视图 ViewStockGoodsQuery (期初入库单据查询、仓库库存统计、期初入库单明细数据)
GoodsId 商品编号
GoodsName 商品名称
GoodsNo 商品编码
GUnit 商品单位
StoreNo 仓库编码
StoreId 仓库编号
StoreName 仓库名称
GTypeId 商品类别编号
GTypeName 商品类别名称
DealPerson 经手人
StCount 期初数量
StPrice 成本价格
StAmount 期初金额
CurCount 当前库存
StockAmount 库存金额
StockId 期初入库单编号
StockNo 入库单号
Creator 制单人
CreateTime 制单时间
IsChecked 审核状态
CheckTime 审核时间
CheckPerson 审核人
IsStopped 是否停用
采购商品库存变动 ViewPerStockGoodsChangeInfos (商品采购部分库存变动明细)
StockChangeId 库存变动编号
ShType 单据类型
GoodsId 商品编号
StoreId 仓库编号
StoreName 仓库名称
StoreNo 仓库编码
InCount 入库数量
OutCount 出库数量
SheetId 单据编号
DealPerson 经手人
Price 价格
SheetNo 单据号
Creator 制单人
CreateTime 制单时间
IsChecked 审核状态
CheckTime 审核时间
CheckPerson 审核人
GUnit 单位
GoodsName 商品名称
GoodsNo 商品编码
Count 数量
CurCount 当前数量
Amount 金额
销售商品库存变动 ViewSaleStockGoodsChangeInfos 商品销售环节库存变动明细
StockChangeId 库存变动编号
ShType 单据类型
GoodsId 商品编号
StoreId 仓库编号
StoreName 仓库名称
StoreNo 仓库编码
InCount 入库数量
OutCount 出库数量
SheetId 单据编号
DealPerson 经手人
Price 价格
SheetNo 单据号
Creator 制单人
CreateTime 制单时间
IsChecked 审核状态
CheckTime 审核时间
CheckPerson 审核人
GUnit 单位
GoodsName 商品名称
GoodsNo 商品编码
Count 数量
CurCount 当前数量
Amount 金额
StPrice 成本价
期初入库商品库存变动 ViewStStockGoodsChangeInfos 商品期初入库环节库存变动明细
StockChangeId 库存变动编号
ShType 单据类型
GoodsId 商品编号
StoreId 仓库编号
StoreName 仓库名称
StoreNo 仓库编码
InCount 入库数量
OutCount 出库数量
SheetId 单据编号
DealPerson 经手人
SheetNo 单据号
Creator 制单人
CreateTime 制单时间
IsChecked 审核状态
CheckTime 审核时间
CheckPerson 审核人
GUnit 单位
GoodsName 商品名称
GoodsNo 商品编码
GoodsTXNo 条形码
CurCount 当前数量
StPrice 成本价
角色菜单信息视图 ViewRoleMenuInfos 动态加载系统菜单
RoleId 角色编号
RoleName 角色名称
MId 菜单编号
MName 菜单名称
ParentId 父菜单编号
ParentName 父菜单名称
MKey 快捷键
MUrl 关联页面FullName
MOrder 排序号
销售商品信息视图 ViewSaleGoodsInfos (销售单页面销售商品列表Dgv数据源)
SaleGoodsId 销售商品编号
SaleId 销售单编号
GoodsId 商品编号
GUnit 单位
GoodsNo 商品编码
GoodsName 商品名称
GoodsTXNo 条形码
Count 销售数量
SalePrice 销售价格
Amount 销售金额
Remark 备注
IsDeleted 是否已删除
仓库信息视图 ViewStoreInfos 仓库列表Dgv数据源
StoreId 仓库编号
StoreNo 仓库编码
StoreName 仓库名称
STypeId 类别编号
StorePYNo 拼音码
StoreOrder 排序号
StoreRemark 备注
IsDeleted 是否已删除
STypeName 类别名称
商品库存上下限设置数据视图 ViewStoreStockUpDownInfos 设置库存上下限Dgv数据源
GoodsId 商品编号
GoodsNo 商品编码
GoodsName 商品名称
GoodsTXNo 条形码
Gunit 单位
StockUp 库存上限
StockDown 库存下限
StoreId 仓库编号
StoreGoodsId 仓库商品编号
IsDeleted 是否已删除
GTypeId 类别编号
期初录入商品信息视图 ViewStStockGoodsInfos 期初录入单商品列表Dgv数据源
GoodsId 商品编号
GoodsNo 商品编码
GoodsSName 商品简称
GoodsName 商品名称
GoodsTXNo 条形码
Gunit 单位
StockId 期初录入单编号
StCount 期初数量
StPrice 成本价
StAmount 期初金额
Remark 备注
StStockId 期初库存编号
Isdeleted 是否已删除
单位信息视图 ViewUnitInfos 往来单位列表Dgv数据源
UnitId 单位编号
UnitName 单位名称
UnitPYNo 拼音码
UTypeId 类别编号
UTypeName 类别名称
UnitProperties 单位性质
Address 地址
RegionId 区域编号
FullAddress 完整地址
UnitNo 单位编码
IsNoVail 是否无效
IsDeleted 是否已删除
ContactPerson 联系人
用户角色信息视图 ViewUserRoleInfos 登录系统,返回用户角色信息
UserId 用户编号
UserName 用户账号
RoleId 角色编号
RoleName 角色名称
表关系



