(精华)2020年10月8日 高并发高可用 分布式架构

123 阅读2分钟

什么是分布式架构

单体在这里插入图片描述
分布式集群在这里插入图片描述

分布式的高可用

搭建服务集群,提高负载,避免单点故障

应对灾难,搭建异地灾备,预防地区因发生地震等自然灾害

接口限流以及服务降级。为防止过高的并发量造成服务器负载过高而出现故障

故障监控报警

服务的可伸缩性,易于水平扩张服务器数量。

使用缓存降低数据库压力

使用CDN等加速静态资源的访问在这里插入图片描述

分布式能够给架构带来什么

应用服务器集群:
随着访问量的继续增加,单台应用服务器也无法满足需求了,我们就需要搭建应用服务器集群来对外提供服务了在这里插入图片描述

数据负载-读写分离

主从数据库之间的数据需要同步

应用中需要根据业务进行对应数据源的选择在这里插入图片描述

搜索引擎/Nosql负载-读写分离

Nosql/Elasticsearch等在这里插入图片描述

数据量压力-拆表/拆库

据的垂直拆分和水平拆分

=1000万,考虑拆表

=1亿 ,考虑拆库

在这里插入图片描述

应用压力-应用拆分

应用拆分,按照领域模型将我们的用户、商品、交易拆分成多个子系统

中台实现的基础–》微服务在这里插入图片描述

案例—电商系统

系统分层,微服务管理在这里插入图片描述

案例—Nginx反向代理

务器层面分流在这里插入图片描述

案例—WCF分布式

每层中的服务器,可水平扩展(集群),可纵向扩展(按系统/域/功能切分)在这里插入图片描述

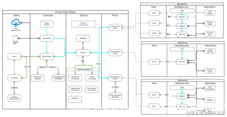
案例—微服务架构

哑铃架构

微服务分布式集成

前端后端双向扩展。在这里插入图片描述

布式常见的坑—数据一致性

1、系统间的数据一致性。

2、系统内应用间的数据一致性。

3、应用内部对应多数据库的数据一致性,是个反模式,不要做通用方案。

4、一个数据库对应多个应用的数据一致性。在这里插入图片描述

分布式优点

分布式结构就是将一个完整的系统,按照业务功能,拆分成一个个独立的子系统,在分布式结构中,每个子系统就被称为“服务”。这些子系统能够独立运行在web容器中在这里插入图片描述