运维VM-高可用性HA

283 阅读1分钟

一、HA技术介绍

  1、技术介绍

image.png

 2、原理

image.png

3、网络问题

image.png

 4、Master和slave架构

image.png

二、开启HA功能

  1、集群开始HA功能

image.png

2、查看主机

image.png

  3、查看从机

image.png

4、低版本遇到的问题

image.png

5、解决

image.png

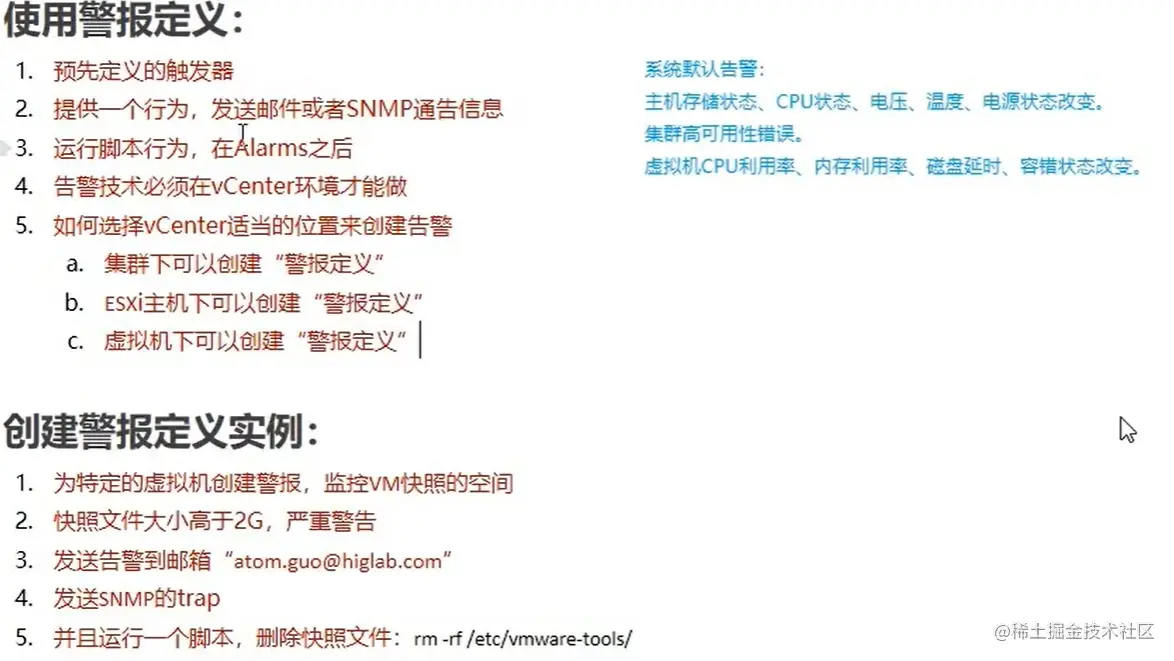
三、使用警报定义

image.png

四、创建自定义警报

image.png

五、填写自定义警报的信息

image.png

六、列出详细

image.png

七、调度任务

image.png

八、虚拟机创建调度任务

image.png

九、创建虚拟机定时开机任务

image.png