vue.js(4)学习生命周期钩子

93 阅读1分钟

vue.js(4)学习生命周期钩子

测试 created 代码如下:其他的看图和后面表格

<!DOCTYPE html>
<html>

<head>

    <meta name="viewport" content="initial-scale=1.0, maximum-scale=1, user-scalable=no">
    <meta name="renderer" content="webkit">
    <meta http-equiv="X-UA-Compatible" content="IE=edge">
    <script src="https://cdn.jsdelivr.net/npm/vue/dist/vue.js"></script>
</head>

<body>
    <div id="test1">
        <p>{{ message }}</p>
    </div>
</body>

</html>
<script>
    var test1 = new Vue({
        el: '#test1',
        data: {
            message: '值'
        },
        created: function () {
            this.message = "创建 后 赋值";
            console.log('输出: ' + this.message)
        }
    })

</script>

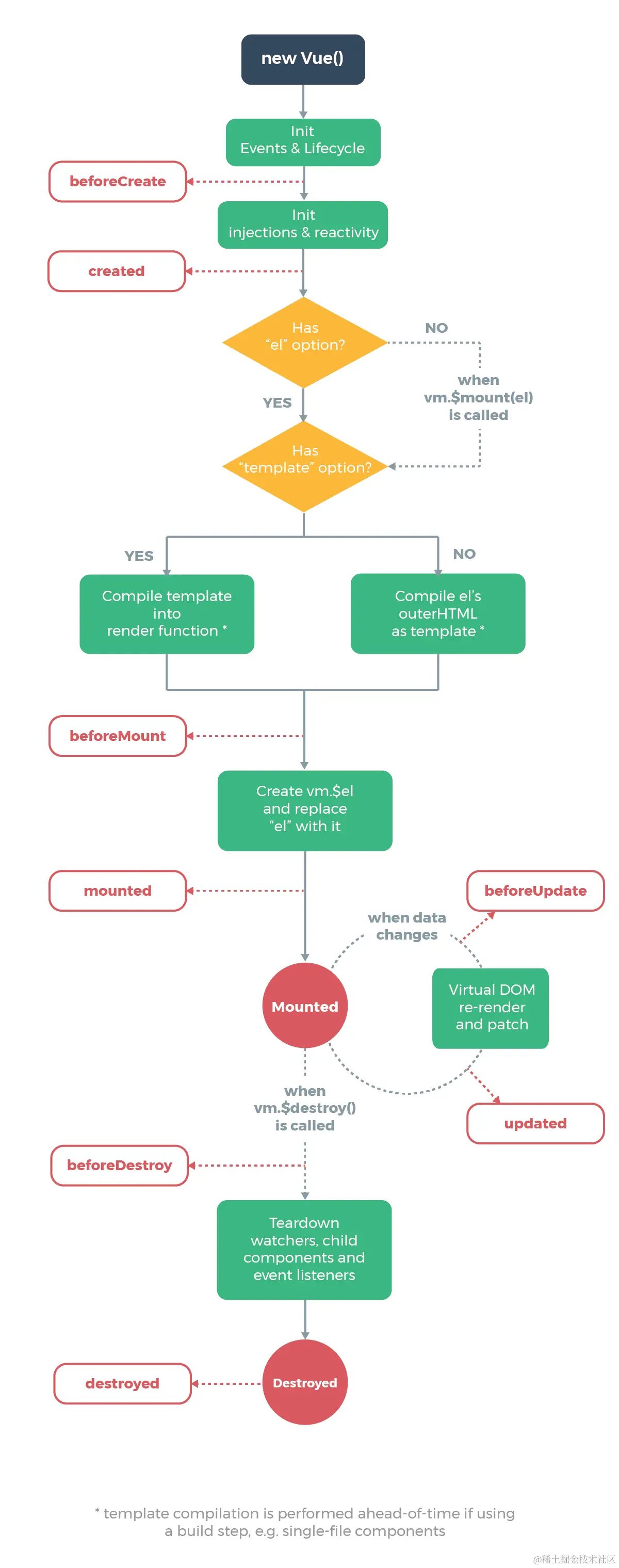
图片介绍:来源:点我跳转
(文字介绍在图后面)
生命周期

名称介绍
beforeCreate创建前
created创建后
beforeMount载入前
mounted载入后 (一般放 ajax )
beforeUpdate更新前状态(重新渲染之前触发)
updated更新后
beforeDestroy销毁前
destroyed销毁后