【Redi设计与实现】第三章:链表

408 阅读3分钟

链表提供了高效的节点重排能力,以及顺序性的节点访问方式,并且可以通过增删节点来灵活的调整链表的长度。

链表在Redis中的应用十分的广泛,比如列表键的底层实现之一就是链表。当一个列表键包含来数量比较多的元素,又或者列表中包含的元素都是比较长的字符串时,Redis就会使用链表作为列表键的底层实现。

3.1 链表和链表节点的实现

每个链表节点使用一个 listNode 结构来表示:

typedef struct listNode{
	// 前置节点
	struct listNode * prev;
	// 后置节点
	struct listNode * next;
	// 节点的值
	void * value;
}listNode;

多个listNode可以通过prev和next指针组成双端链表,如图所示: 在这里插入图片描述 虽然,使用多个listNode就可以组成链表,但使用下面的list组成链表,操作起来更加的方便。

typedef struct list {
	// 链表的头节点
	listNode * head;
	// 链表的尾节点
	listNode * tail;
	// 链表包含的节点的数量
	unsigned long len;
	// 节点值复制函数
	void *(*dup)(void *ptr);
	// 节点值释放函数
	void (*free)(void *ptr);
	// 节点值对比函数
	int (*match)(void *ptr,void *key);
} list;

list结构为链表提供了表头指针head、表尾指针tail、以及链表长度计数器len,而dup、free、match成员则是用于实现多态链表所需的类型特定函数:

  • dup函数用于复制链表节点所保存的值;
  • free函数用于释放链表节点所保存的值;
  • match函数则对比链表节点所保存的值和输入的值是否相等。

如图所示,由一个list结构和三个listNode结构组成的链表。 在这里插入图片描述 Redis的链表实现的特征可以总结如下:

  • 双端:链表节点带有prev和next指针,获取某个节点的前置节点和后置节点的复杂度都是O(1)。
  • 无环:表头节点的prev指针和表尾节点的next指针都指向NULL,对链表的访问以NULL为终点。
  • 带表头指针和表尾指针:通过list结构的head指针和tail指针,程序获取链表的表头节点和表尾节点的时间复杂度为O(1)。
  • 带链表长度计数器:程序使用list结构的len属性来对list持有的链表节点进行技术,程序获取链表中的节点的数量的时间复杂度为O(1)。
  • 多态:链表节点使用void *指针保存节点值,并且可以通过list结构的dup、free、match三个属性为节点值设置类型,所以,链表可以保存不同类型的值。

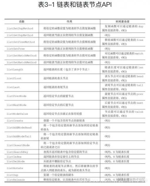
3.2 链表和链表节点的API

在这里插入图片描述

3.3 重点回顾

  • 链表被广泛用于实现redis的各种功能,比如列表键、发布订阅、慢查询、监视器。
  • 每个链表节点由一个listNode结构来表示,每个节点都有一个指向前置节点和后置节点的指针,所以Redis的链表实现的是双向链表。
  • 每个链表使用一个list来表示,这个结构带有表头指针、表尾指针,以及链表的长度等信息。
  • 因为链表头节点的前置节点的prev和后置节点的next都指向NULL,所以Redis实现的是无环链表。
  • 通过为链表设置不同的类型特定函数,Redis的链表可以用于存储各种不同类型的值。